Fórum témák
» Több friss téma |
Hello!
- Az IC-t fordítsd el 90 fokkal az óramutató járásának megfelelően, akkor nem kel balettezni a lábak között. A diódával "átugorhatod az útban lévő sávokat. - A pufferkondinak kicsi lesz a helye. Ide minimum 4700µF/25V-os kondi kell. Az eredeti rajzon egy 10000µF van, olyan böszme nagy majdnem mint a trafó. - Ha a 12V-ról szeretnéd üzemeltetni és az nem stabil, akkor minimum egy dióda és egy kondi kell a pufferről az IC felé, mert rángatni fogja a Fet a tápot. Az visszahathat a komparátorok felé. Főleg hogy a referencia feszültség is a táp leosztásából van. - A Fet "S" lába nem mehet a bemenet GND-hez, mert ott fog folyni az 1A. Annak a puffer negatívjánál a helye. - A bemeneten felejtsd már el az elkókat, írtam hogy kisebb is elég! De a nyákra van külön topik! üdv! proli007 A hozzászólás módosítva: Dec 15, 2012
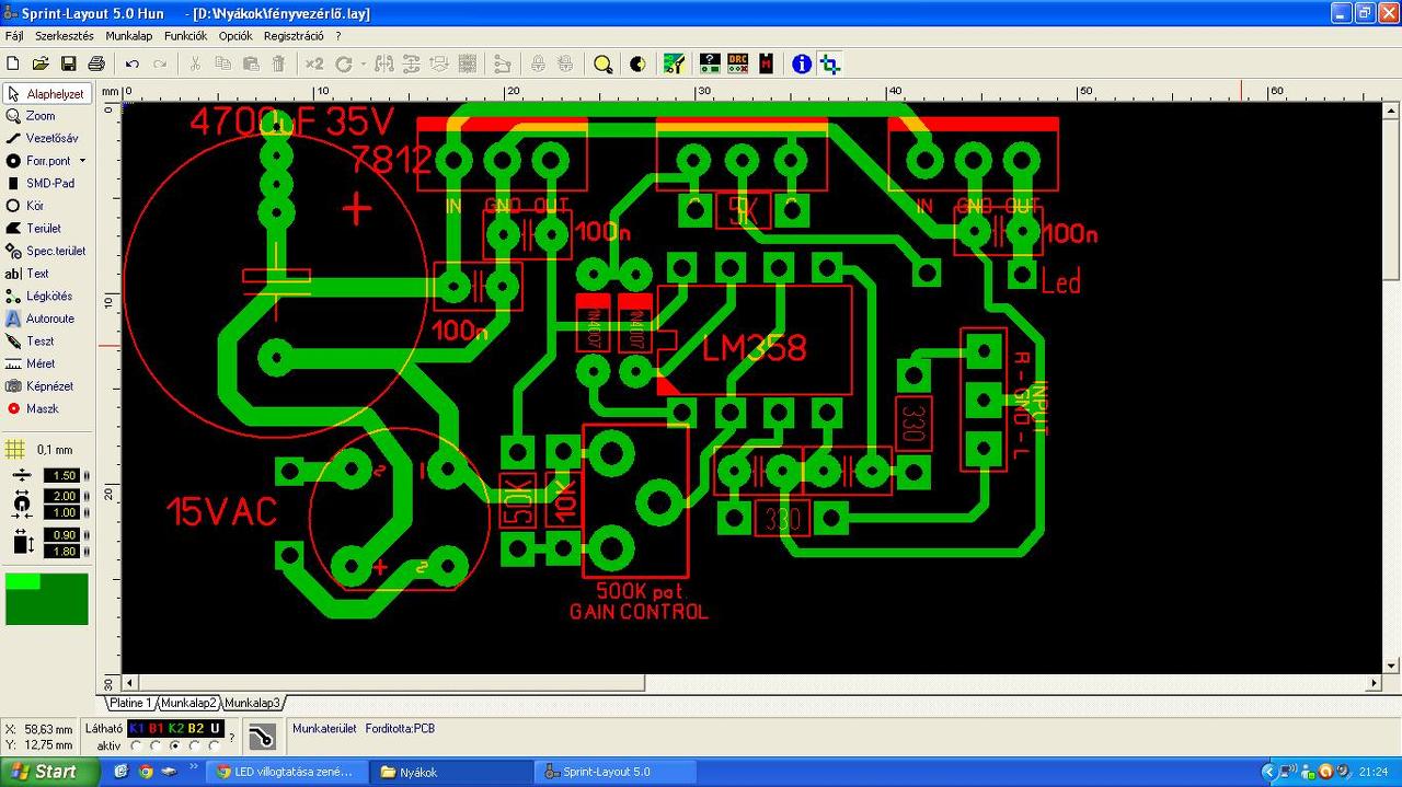
Szia. Átterveztem az egészet. Szeretném. ha megnéznéd, nem mint nyákot, hanem mint magát a kapcsolást, hogy életképes-e. A diódahíd utána egy 4700µF kondi (ilyen van itthon. Aztán ez a kb 18VDC rá egy stab kockára amik közül az egyik az IC-nek csinál tápot, a másik pedig a ledeknek. Középen a FET aminek típust nem írtam mert nincs elképzelés. 1A kell bírjon max. A bemenet ellenállást értékét nem írtam, át de a javasolt értékeket fogom használni. (33Kohm és 47nF)
Hello!
Most már kezd egész jó lenni. - Mindig azt kell figyelni, hogy hol mennek a "nagy áramok". Ez ugye a Puffer-stabi-Led-Fet-Puffer útvonala. Ennek kell minél rövidebbnek lenni. Ha a Fet Drain lábár nem felfelé, hanem lefelé viszed a Led-ek felé, akkor a Souce vezetősávnak nem kell kerülgetnie a Fet-et, hanem egyből mehet felfelé a GND sávra. - Az egyenirányítót elforgatnám balra 180 fokkal, és a plusz tápot átvezetném a bementi csatlakozási pontok között a puffer felé. A negatív táp, ekkor egyből rövidebb lenne. - Az 500k poti, és két ellenállását, szintén elforgatnám 180fokkal. Ekkor a poti csúszka egyből arra indulna el, amerre megy most is, csak a lábak között. A pluszt nem kellene átkötéssel vezetni, hiszen ott lenne ahol a plusz van. A GND hálózatot, meg alul körbe lehet vezetni. - A táp vezetősávokat meg kel vastagítani, mert azon megy az 1A áram. üdv! proli007
Értem. A nyákkal eljátszadozok. Maga a stab ic-s elképzelés jó?
Hello!
Nem biztos, hogy szükséges, mert ez "csak" villog, vagy is vagy be vagy ki van az összes Led kapcsolva, így méretezhető elé az ellenállás, akár mekkora is a táp. Viszont stabival könnyebb a helyzet, mert annak tudható a kimenti feszültsége, nem kell a trafó/táp feszültségesésével külön számolni. De viszont az IC miatt, kb. 3V-al nagyobb puffer táp kell, mint a stabi kimenőfeszültsége. Valamint az egyszerű lelkületű stabi árama pont 1A. Ami meglehetősen közel van a fogyasztásodhoz és hűtőborda is kell a stabira. Mert kb. 3W-ot fog fűteni. (Ami persze nem igaz,mert nem égnek állandóan a Led-ek, valamint csak félhullámban működnek majd. (Többek között ez a hátrány a kapcsolásnak, hogy nincs egyenirányító.) üdv! proli007
A tápfeszültség, pont megvan. 15V a trafó ez egyenirányítva+ pufferelve 18V.
A ledes panelok 15V-ra vannak ellenállásozva. Az IC-nek 5V-os stab ic-t szánok a ledeknek pedig 15V-osat. Azért is raktam egy sorba a fetet és a 2 stab ic-t ,hogy bordára tudjam rakni. A 4 ledes panelre 15V-on 550mA felvételt mértem. Így az 1A-es stab elvileg el kell bírja, főleg hűtéssel.
Hello!
Akkor minden oké! De írtam neked, hogy az IC nagyobb tápról is működik. Nem kell ragaszkodni az 5V-hoz, mert csak a logikai bemenetű Fet-ek tudnak erre kapcsolni. Ha az LM358-nak 5V a tápja, akkor magas szint gyanánt maximum 3,6V feszültségre számíthatunk. Ebből még lejön a diódák kb. 600mV feszültsége és a Fet vezérlőfeszültsége már is 3V lesz. Arra meg már nem kapcsol egy átlagos Fet. Az IC tápja inkább 12V legyen.. üdv! proli007
És ha az IC tápja 12V akkor a potis+ellenállás osztó értékét nem kell módosítani?
Hello! De azt módosíthatod, hogy az eredeti osztás helyre álljon. üdv! proli007
És azokat az értékeket mennyire kéne változtatni? Gondolom mindhármat (poti+ ellenállás osztó) változtatni kell. Ha 12V az ic táp.
A hozzászólás módosítva: Dec 16, 2012
Hello!
Nem szeretem,ha a fórum cset-nek van használva, mielőtt írsz, gondolkodni kell. Ha már az összefüggéseket a kapcsolásban észreveszed, akkor egy feszültségosztót csak ki tudsz számítani nem? Ha nem most tanuld meg! Segítek ha kell, de kicsit "küzdjél" is. Hiszen a fórum ezért van, nem azért, hogy készüljön valami.. üdv! proli007
Szia. Megépítettem. 51K és 10K-t haszsnáltam 12V-ra ellenállás osztónak. Pövvre indult a kapcsolás. Nagyon tetszik
Köszönöm a segítséget. Nem kaptam olyan fetet amiről beszéltünk helyette egy IRFZ44-ez tudott adni a boltos. A fet hideg, a 2 stab langyos borda néékül.
Hello! Örülök, hogy sikerült, akkor lehet "lesegetni".. üdv! proli007
Pénteken lesz buli az lesz az első bevetése
Köszönöm szépen a segítséget!
Megtaláltam a probléma forrását, a kapcsolásod pedig javított az ez előtti összeállításomon.
Sziasztok.
Zenére szeretnék villogtatni 220 darab ledet. 2 csoport lenne 110-110 led. Folyamatosan kéne valtani a két csoport között, hogy egyszer az egyik villanjon aztán a másik csoport. Ezt hogyan tudnám megoldani ?
Üdv!
Ez engem is érdekel! Tudsz képet és több infót mutatni?
Szia. A zenére villogtatás? Előző oldalon kitárgyaltuk. Az IC-hez 12V stab van én a ledekhez 15V-osat hazsnáltam mert annyira állítottam be ellenállással.
Sziasztok lenne egy kérésem pc-röl szeretnénk ütemre villogó ledet csinálni legalább 1 db-ot hangsúlyozom NAGYON KEZDŐ VAGYOK valami egyszer bekötési rajzot adna valaki de valami egyszerűt és ha van rá mod akkor részletes leírás a bekötésekről mert a jackot-sem tudom hova kel bedugni előre is köszönöm
Szia. A zene ütemére akarod villogtatni?
szia igen de valami egyszerűt ha lehet mert nem nagyon értem köszi hogy irtál
Ebből mennyit értesz? Nekem ilyen van igaz 192 ledhez. Számomra nem bonyolult és én is csak lelkes amatőr vagyok.
szi sajnos nem sokat értek belőle amit linkeltem az egyszerűnek tűnik csak valamiért nem működik megnéznéd nekem a baj nekem elég lenne 1 vagy 2 led is
A hozzászólás módosítva: Feb 26, 2015
Működik de jelentős zavart csinál a hangban. Először én is próbálkoztam ezzel de nem jött össze és rettenet torz lett tőle a hang.
Milyen tranzisztort használtál?
ezt de meg sem nyikkan vele valami nagyon egyszerű kellene nekem ha van olyan ?fb van ott könnyebb beszélni?
A lábkiosztása ugyan az mind a kettőnek és a csatorna is NPN.
Hány darab ledet használtál milyen összekötésben, milyen feszültségről?
1db led 12v- és nem is világítót ezért kértem a segítséget valami egyszerűre kellene nem tudnál nekem valami egyszerűt mondani ami tuti működik
|
Bejelentkezés
Hirdetés |





Köszönöm a segítséget. Nem kaptam olyan fetet amiről beszéltünk helyette egy 






