Fórum témák
» Több friss téma |
Mielőtt kérdezel, a következő két dolgot ellenőrizd!
I. A helyes tápfeszültségek megléte.
II. A kimeneten van-e egyenfeszültség.
Élesztés.
Az a gond, hogy az alapokat el kell sajátítani szakkönyvekből, mert a fórumokon nem tudod megszerezni a kellő alapismereteket. Ide már csak egy egy kérdéssel érdemes jönni, az alapok megszerzése után, közben.
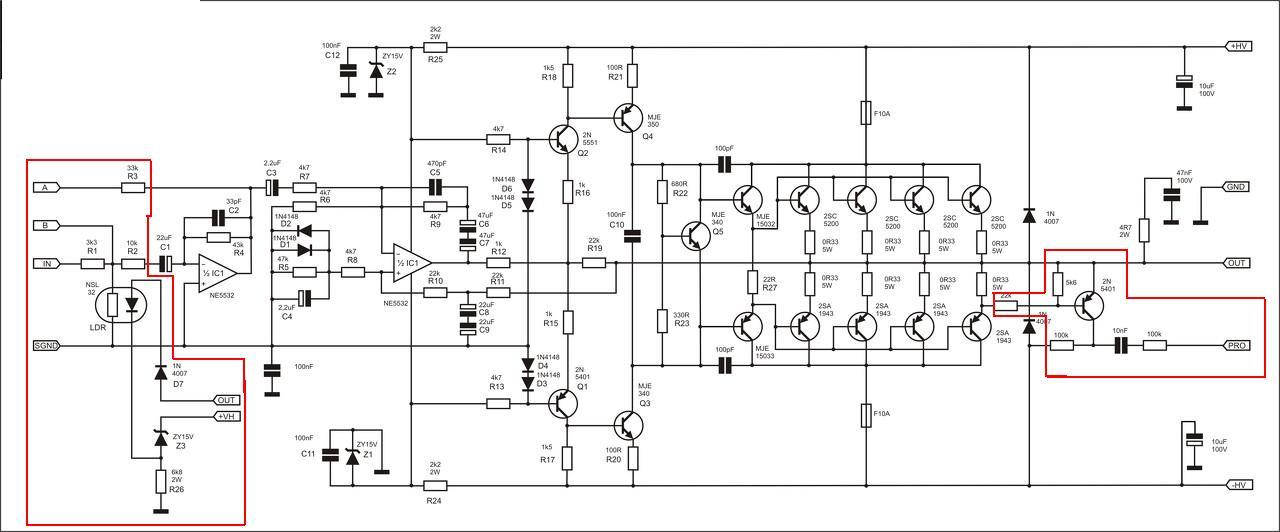
Sziasztok, az után szeretnék érdeklődni, hogy valaki el tudná nekem magyarázni mi, szerepe van ennek a két, egységnek amit be kereteztem pirossal ezen az elméleti rajzon. És, hogy ki lehet-e hagyni őket vagy esetleg mit kellene meg változtatni, hogy ezek az alkatrészek ki maradjanak. A válaszokat előre is köszönöm.
Ez jól jött, kösz! Ki is nyomtatom, megy fel az okos falamra! Van még ilyen?
Konkrétan mire gondolsz? Ez tán majkitól van, de a tranzisztorkatalógusok elején is le van írva ugyanez, sőt.
Ez azért jó, mert új megvilágításba helyezi a tranyó válogatási sémámat, gondolkoztam milyen szempontok szerint válogassam, amikor bontok könnyebben tudom így dobálni a megfelelő dobozba, elég nehéz lenne az összes bc, bd, 2sc 2sa stb tranyónak külön rekesz, de mondjuk ilyen szempontok alapján, mondjuk mehet a 2sb hez NPN BC és BD, de off vége ez műhelybe való.
Ha a kimenet klippelni kezd, a fotoellenállás a bemenetet a testre húzza, így csökkenti a bemenő jelszintet, s vele a kivezérlést. A kimeneten pedig egy túláramvédelmi részlet látható. Mindkettő elhagyható.
Sziasztok
Már régóta foglalkoztat egy kérdés._Van egy tegyük fel 5.1-es erősítő ami a leírás szerint 5x80W-ot tud._A max áram felvétele pedig 160W._Akárhogyan is nézzük ez ekkora áramfelvételnél lehetetlen és akkor még nem számoltam a veszteségekkel sem._Ennyire kamuznának a teljesítményt illetően vagy most hogy is van ez? Elgondolkoztam egy ilyen erősítő megvételén mert 4hang(falat)sugárzót kellene meghajtanom vele,_és persze tudom hogy a hátsóknak nem kell ekkora teljesítmény de jobb szeretem ha inkább a hangszóró nem bírja már,_mintsem hogy az erősítő torzítása miatt ne lehessen hangosan hallgatni._Nagyjából egy ilyen paraméterű erősítő mit tudhat valójában?_Bár igazából a hátsókat egész szépen röcögteti egy sony hifi a frontokhoz pedig egy technics-et néztem ki(su-v660) amiben stk végfok van és 690W a max áramfelvétele,_ez komolyabb azért talán. A hozzászólás módosítva: Feb 25, 2013
Ilyen mértékű különbség mellett már kérdéses...
De ez úgy szokott működni, hogy a csatornák valóban tudják azt a teljesítményt, de egy film alatt sosincs olyan, hogy mind az össz hangszóró nyélteljesítményen járna, ezért szokták alulméretezni a tápot és okkal teszik, mert felesleges is lenne a maximális össszeteljesítményre méretezni. A legtöbb háztartásban így is körülbelül a fele van kihasználva... Tapasztalatból mondom, hogy a különböző erősítőkről hajtott többhangszórós rendszernek nagyon rossz az összhatása, mivel mindegyikben másképpen van megoldva a jel útja és fáziseltérések lehetnek az erősítők között, ami borzalmas eredményt produkál. Ezért vettem egy villámcsapott 7 csatornás erősítőt amiben csak a végfokok jók, viszont azok mind egyformák ugye és valami iszonyatos a különbség, ráadásul a mély is ezen van, előtte hasonlóképpen volt megoldva nálam is több erősítővel, mint ahogy te tervezed. Ezért is szólnak olykor érdekesen a gyári kisseb 5.1 megoldások, mert a hátsó hangszórókat X IC hajtja, a center már megint másképpen van megoldva és akár kondival csatolva, a mély is megint eltér, jellemzően hidalt és valahogy baromira nincs összhangban az egész rendszer.. Ne vegyél STK-s szörnyűseg, mert, ha azt kinyírod, akkor már a büdös életben nem fog normálisan működni és rohadt drága a javítása. A leírtakból arra következtetek, hogy döngetni szeretnéd a rendszert és az STK-t nem arra találták ki. A hozzászólás módosítva: Feb 25, 2013
Szia, köszönöm a gyors választ. Akkor lényegében ez lenne az új PA- erősítőkbe a limiter? Ha kihagyom, semmilyen alkatrészen nem kell változtatnom?
Több mint 10 éve hazavágtam egy LG FFH-2120 típusú HIFI-t. Akkoriban még nem tanultam elektronikát, és ezért egy kisebb lámpával gyakorlatilag rövidre zártam a végfok kimenetét. Azóta a led ugyan világít, hogy van fesz, de ennyi az összes életjel. Van ötlet, hogy honnan kezdjem el a kivizsgálást? A végfok egy STK411-220e.
A hozzászólás módosítva: Feb 25, 2013
Ha a végfok kimenetét zártad rövidre, akkor ott kezdd.
Szerintem végfokcsere. Az STK-k nem díjazzák az ilyeneket.
Helló van egy házimozi erösitöm. bekapcsoláskor a bal első hang(fal)sugárzó pattan egyet, (3meterröl is hallani) és utána is van alapzaja (sug). néha recseg is, de mindez csak odahajolva hallható. a többi csatorna csendes. a hangsugárzókat is megcseréltem már, úgy is csinálja. Mi lehet a baj?
Szerintem valamelyik kondi mondta be az az unalmast,és ezer más ok is még
Legalább vetted volna a fáradságot, hogy kijavítsd az igénytelen hozzászólásodat, és ne csak bemásold újra, ami tilos is.
Néha igen szeretnék azért odacsavarni neki,de nem kell túl nagy hangsugárzókra gondolni jelenleg videotonok vannak ami nagyjából 80W.A kissebbek pedig egy igen jó hangú sony hifi és sugárzói.Jelenleg is az említett módon használom őket,és jó beállítás mellett kellemesen kiegészítik egymást a hifi felel a közép hangokért,a videoton a mély és magasakért.Most egy videoton erősítővel hallgatom őket,és ezt szeretném valami komolyabbra lecserélni keresgélés után jutottam a technics erősítőhöz ami abban a korban a csúcskategória alatti egyel,így gondolom nem holmi vacak.Hát igen az stk...hajlamos kiszállni belőlük a működtető füst,és szinte lehetetlen jó minőségűt venni bele maradna két új végfokpanel beépítése de mennyi az esély arra hogy megadják magukat? nagyjából 50-50%.Kikapcsolható hangszínszabályzó,direkt bemenet a végfokokhoz,tegyük fel hogy sztereo ként használnám talán szebb hangzása van egy ilyen "audiofil" erősítőnek mint egy házimozinak.Őszintén nem tudom melyik lenne jobb döntés...
A hozzászólás módosítva: Feb 25, 2013
Idézet: „őket,és jó beállítás mellett kellemesen kiegészítik egymást” Én is azt hittem, amíg nem vettem meg a denont. És semmi extrára ne gondolj, csak a végfokok jók benne és nem is vagyok annyira elszállva tőlük, de az összhang össze sem hasonlítható az előző megoldásokkal.
Helló!
Hát azért nem olyan rosszak azok az STK IC-k. A Metz 4960 sztereó erősítőben is 2db STK 0050 IC van, kenterbe vágja az eddigi volt gyári és általam épített akár tranzisztoros esősítőimet is. Az lenne az utolsó amitől megválnék. Építettem nem rég, némi itteni segítséggel 2db ORION SE260 végfokot, de annál is jobbnak tartom. Ez csak az én véleményem, nem kívánok erről vitát nyitni. Üdv, Balu.
Értelmes végfokot építs, ne ezer éves megoldásokat és akkor jobbak lesznek.
Helló!
Hallgattad már, hogy hogyan szól, egy Metz 4960-as erősítő ? Van egy JVC RX 5.1-em amin szinte mindent lehet állítani mégse tetszik úgy a hangja. Ja és az Oriont csak hobbyból építettem meg, kíváncsi voltam milyen a hangja. Azóta is ott áll bedobozolatlanul, tanán majd megcsinálom Subnak. Üdv, Balu.
Ja, és például milyenre gondoltál ?
Amilyen hosszú utat jár be a jel egy gyári erősítőben biztos nem szól úgy, mint egy minimalista felesleges áramkörök nélkül épült kapcsolás.
Eddig ez bizonyult a legjobbnak otthoni környezetben. Ebből csináltam 3 pár vágtranzisztoros megoldást +-50V-ról hajtva 4ohm-on hidalva. Ez eléggé elmeroggyantnak tűnik, de iszonyatosan döngette a mélyeket és két évig diszkóztam vele, akár 12 órákat is szólt. A hangjáról ugyanilyen jókat tudok mondani a megbízhatóságáról pedig nem kell ennél jobb ajánlólevél. ![]() Az orion, videoton és egyéb áramkörök jók voltak a maguk idejében, sokan a mai napig ajnározzák őket, de szubjektív hang szempontjából semmik. Persze megvan bennük a hifis-loudnesses hupogás, de azon kívül nullák és el nemt udnám már viselni itthon egyiket sem. Apámnak jók. A hozzászólás módosítva: Feb 25, 2013
Helló!
Talán majd egyszer megépítem, nem látszik bonyolult kapcsolásnak, ja és én is inkább már az apa kategóriába tartozom. Azért köszi. Balu A hozzászólás módosítva: Feb 25, 2013
100V tápról, kockázatosnak tűnik a BD139-140 használata. Az erősítő hangjában pedig van egy kis ravaszság. C10-11 jó kis alacsony frekvenciás huppogást ad a hanghoz. A Mark Levinson erősítőkben lehet megtalálni ezeket a huppogás csináló, fordítva betett elkókat, hasonló pozícióban. Aztán simán lehet, hogy csak rossz a rajz, vagy én tévedek.
Biztos, hogy nem, főleg a pioneert. Azokban mégcsak nem is STK, hanem valami nagyon ritka IC-k vannak, gyakran D osztályúak (6-8K, ha be is lehet szerezni) és nem véletlenül árulják.
Ne vegyél ilyeneket, csak kínlódni fogsz velük. Nem poénból írom le már sokadjára, kerüld az ilyesmiket. highand Igen, fordítva van benne az egyik elkó és egyáltalán nincs jelen az általad említett jelenség, iszonyat stabil egy kapcsolás, azért is szeretem. körülbelül az 5. féle nyáktervet építettem meg nem is olyan rég és az is elsőre indult és semmi gond sincs vele (a mostani nyák kissebb, mint egy STK IC). Ráadásul STK helyére építettem és elégeddett az ügyfél. A hozzászólás módosítva: Feb 25, 2013
Ne ugorj bele ilyenekbe, csak megszívatod magad hidd el.
highand Valóban kockázatos, az egész úgy indult, hogy maradékokból raktam össze és én is abban voltam, hogy ez hamar füstre megy, majd ebből lett a két év diszkózás vele az előbb leírt elmebeteg módon. Ekkor eladtam és még két évig küzdöttek vele, de akkor havonta kinyírták rövidzárral a kimenetén és már menthetetlen volt. A hozzászólás módosítva: Feb 25, 2013
A kimeneten lévő áramkört én nem látom túláram védelemnek, mert nem megy vissza sehová a végtranzisztorokhoz, inkább a klipp jelző ledet hajtja meg, ami már nincsen a rajzon ( szinte biztos, hogy így van, hiszen túláram védelemnek eleve alkalmatlan a DC leválasztás miatt). A bemeneti áramkör megépítését pedig semmiképpen nem javaslom, mivel csak az egyik oldali klippet határolja ( nem is értem ezt...), de a nagyobb hiba az, hogy mint határoló, nem a hurokerősítést csökkenti ( mint minden becsületes védelem), hanem egységerősítésre csatol vissza változatlan hurokerősítés mellett, így szinte garantált a klipp idején a gerjedés. ( igaz, amint visszajön a jel klippből a gerjedés megszűnik, de akkor is, micsoda megoldás már ez)
Persze ezt tudom én is,csak azt gondoltam ha semmi életjelet nem ad az leginkább táp hiba,ha kiment volna valamelyik processzor mondjuk azért legalább 1-2 led világítana gondolom.Rendben hagyjuk azt a témát.
|
Bejelentkezés
Hirdetés |












