Fórum témák
» Több friss téma |
Fórum » 100W-os MosFetes végfok
Témaindító: vezerkancellar, idő: Jún 21, 2008
Témakörök:
Szia!
A képleted majdnem jó, csak ne feledd, hogy effektív értékkel kell számolni! Tehát, ha van egy olyan erősítőnk aminek a tápfesze +-50Volt és 4 ohm-al lehet terhelni akkor: Ucsúcstól csúcsig=2Ut=100V Ueffektív=Ucsúcstól csúcsig/2*gyök2=35V Pki=Ueff*Ueff/Rt=35V*35V/4ohm=312,5W Ez az elméleti maximum, de mivel esik a tápfesz, és nem lehet 100%-ig kivezérelni az erősítőt, jó esetben 200W az elérhető teljesítmény!
nah ő az emberek....őt berheltem más végekkel
![]()
ha valaki tudna segiteni .. egy mosfet-es erősitőt szeretnék épiteni ami tág freki tartományban tud müködni (15 hz- 95khz) , és az impedancia is tág határok között mozog(2-35 ohm)
SZia minek 95khz?az fel fog vetni egyéb problémákat is .Veszi a rádiót stb.sok sok zavart fog szerintem gyüjteni...
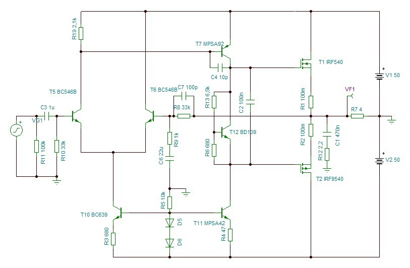
Íme egy végfok Emersys ízlése szerint ( remélem). A TDH nincsen agyonhajszolva 0,05%-0,1% teljes kivezérlésnél és a kapacitív terhelésre semmit sem leng be.
A hozzászólás módosítva: Feb 27, 2013
Szia.
Idézet: „Íme egy végfok Emersys ízlése szerint ( remélem). A TDH nincsen agyonhajszolva 0,05%-0,1% teljes kivezérlésnél és a kapacitív terhelésre semmit sem leng be.” -Csak remélni merem, hogy nem voltam félreérthető tegnap. A stabilitási teszt (komplex terhelés), a hangsugárzó+hangváltó esetét kissé drasztikusan jellemzi ugyan, bár az nagyon jó jel ha a végfok erre stabilan reagál. Fetes "kimeneti fokozattal" ezt a stabilitást mankó nélkül is eltudjuk akár érni, - a fet alacsony meredeksége ebben nagy segítség pl. (Vmos fetek) Az ízlésemről csak annyit, hogy jelenleg leginkább a csöves és félvezetős ötvözésben tudom kiélni magam. Ott is pár alapelvet szigorúan lefektetve magam előtt. Ui: A thd-s dolgot ne vedd a szívedre , másra próbáltam ezzel utalni... A hozzászólás módosítva: Feb 27, 2013
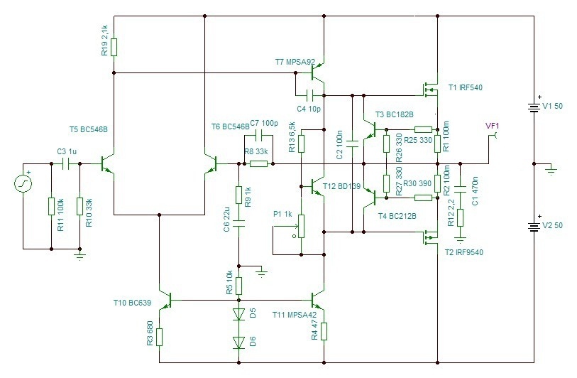
Szia! A következő kérdés emersyshez is szól. Ez a kapcsolás miben különbözik, pontosabban miben teljesít másképp mint az itt látható rajz? Látom az alapok ugyanazok, de mindkettő "minimál 200W" és azért mégsem egyformák.
A hozzászólás módosítva: Feb 28, 2013
A lényegi különbség az, hogy az egyikben van egy hibajavító hurok is, ami a torzításokat radikálisan lecsökkenti. Ez jár egy kisebb hátránnyal, hogy nem annyira tökéletesen ( és feleslegesen ) stabil. A gyakorlatban ez annyit jelent, hogy az egyiket a solti nagyadó tövében is tudod működtetni, amíg a másik tönkremehet, ha egy 100W-os URH adó tetején akarod használni. A megbízhatóságban más különbség nincsen, leszámítva azt, hogy az egyszerűbbe az áramkorlát nem került betervezésre, de csak át kell emelned.
Értem és köszönöm a gyors választ. Ha minden igaz így gondoltad az átemelést. Ez az áramkorlát tápfeszültségtől függetlenül +-20-tól +-50V-ig hatásos? Érdekel az erősítő és fontos lenne a megbízhatóság, továbbá a melegedésre is kíváncsi vagyok. VF3/VF6 alternatívát keresek ami biztonságosabb, nincs akkora hőmegfutása, hangminőségben legalább olyan jó és nem sokkal bonyolultabb. Úgy vélem ez jó lenne. Mit szólsz hozzá?
Igen, így gondoltam. A hőmegfutás azért probléma, mert a FET-nek és a bipoláris tranzisztornak eltérő a Tk-ja. A profik azt csinálják, hogy a hőmegfutás elleni tranzisztort ugyanazzal a csavarral rakják fel ( rászorítva a végtranzisztorra).
Az áramkorlát elméletben ( és többnyire a gyakorlatban is) független a tápfesztől, de nem független a környezeti hőmérséklettől. A kapcsolást nem tartom biztonságosabbnak, más kapcsolásoknál. Profi hangosítási célra inkább IRFP240-9240-et ajánlok végtranzisztornak, mivel sokkal nagyobb ezeknek a hőátadási felülete, kisebb a meglepetés esélye. ( Karpi-t kell kérdezned végtranzisztor ügyben, vagy hangszóróst) A hangminőség átlagos lesz, a hangzás pedig még utólag beépített elemekkel ( amik a működést nem befolyásolják) szépen beállítható. Kérdés, hogy mire fogod használni? A hozzászólás módosítva: Feb 28, 2013
Szia.
IRFP240-9240-el elég érdes hangja lesz a kapcsolásodnak. Tudod-e miért? ![]() Leadtek: Elnézést én nem nagyon figyelem ezt a topikot. Kiegészítés: VF3/VF6 típust nem építettem sosem. Audio Célra Vmos technológiával gyártott fetek valóak. Bár Pa célra megfelel az előbb említett IRFP páros is.
Otthon használnám főleg mozizáshoz, de persze zenét is hallgatnék vele. Max 40-50 Wattot szeretnék kihozni belőle hallható torzítás nélkül.
Nem tudom miért lesz érdes hangja. A hurok elég nagy ahhoz, hogy a végtranzisztorok linearitás hibáit kellően kijavítsa. Kíváncsi vagyok.
A hozzászólás módosítva: Márc 1, 2013
Este felteszek néhány kiegészítést, amitől az erősítő HTA30, Hiraga, stb hangon tud majd zenélni. Tulajdonképpen amit szeretnél.
Szia.
Nézd meg az IRFP240/9240 bemeneti kapacitását hogy mekkora. Ez a nF nagyságrend lesz majd a felelős az éles/érdes magas átvitelért. A hozzászólás módosítva: Márc 1, 2013
Nem a FET bemeneti kapacitásától lesz érdes a hangja, hanem a meghajtás módjától. A VF2 több pár IRFP240/9240-el is elboldogul egyszerre, anélkül hogy "érdes" lenne. Ez a kapcsolás, illetve a topikban szereplő is csak audió fetekkel lesz elfogadható hangú, IRF-el, vagy IRFP-vel sosem.
Szia.
Köszönöm a kiegészítést. Valóban nagyon sokat számít a meghajtás, pontatlan voltam. De a Fet magas bemenet kapacitása hidd el komolyan rányomja a bélyegét a hangra. A fémes/kemény felső tartományhoz azért a fet bemeneti kapacitásának köze van. Természetesen a meghajtás sokat tud ezen módosítani. Páros/páratlan felharmonikusok viszonyai hogy alakulnak.. Ui: Egyetértek abban is. és nekem is az a meglátásom hogy V fet kellene bele. Bár ez is már szubjektív. Pa viszonyok közt nem létkérdés ez sem. A hozzászólás módosítva: Márc 1, 2013
VFET? Szólni kellene az N.S.-nek, hogy a TDA7294 -ben cseréljék ki a DMOS-okat...
Idézet: „A profik azt csinálják, hogy a hőmegfutás elleni tranzisztort ugyanazzal a csavarral rakják fel ( rászorítva a végtranzisztorra).” Szia. -Nekem is ez a személyes tapasztalatom. A "hőn tartás" is sokkal kiegyensúlyozottabb a lapkát nézve. Én magam is mindig így cselekszem. A Végtranzisztorok által keltett (főként a) hirtelen fellépő disszipációs faktorba sokkal biztosabb "bepillantást nyer" a diódként bekötött nyugalmi áramot szabályzó tranyó bétájának változása akkor ha közvetlen a végtranyó hasán ül. Egy immáron még mindig félkész végfokomon látható, ahogy viszonylag rövid kivezetéskeléssel ott ül a végtranyán.
Szia.
Idézet: „VFET? Szólni kellene az N.S.-nek, hogy a TDA7294 -ben cseréljék ki a DMOS-okat...” Egy kérdést engedj meg. Neked bejön a tda7294 hangja? Illetve az a vélemény hogy a technológiát és sorozatgyártást figyelembe véve ez a már előre kidogozott stukatúra csak így lehet költséghatékony. 1000Ft -ba otthoni körülményekkel furcsa lenne reprodukálni. Kissé furcsállom a kérdéses feltevésed.. (de te tudod)... A hozzászólás módosítva: Márc 1, 2013
Nem tudom milyen hangja van, sosem hallgattam. D osztályt használok. De nem hiszem, hogy az N.S.-nél nem tudnák mi a jó. Persze, mindenkinek más az izlése.
Egyébként, a Cordell Audionak is van egy végfoka, ráadásul mezei, kapcsitáp FET-ekkel. Szerintem nem lehet azt kijelenteni, hogy az egyik jó, a másik nem... A hozzászólás módosítva: Márc 1, 2013
Tulajdonképpen nem egy profi A osztályú hangzást biztosító erősítőt szeretnék hanem inkább egyszerű legyen, megbízható, 40-50 Wattot tudjon, hangminősége legalább VF3 legyen. Ezt szerintem tudja a szóban forgó kapcsolás azért gondoltam rá, de ha esetleg nem, akkor is van alternatívám habár kisebb teljesítménnyel.
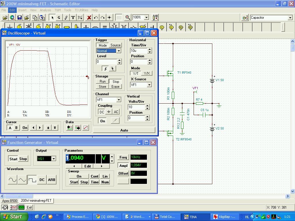
Sziasztok! Valaki, ha még nézi ezt a topikot, a kezdő hsz-ben levő kapcsolást megépítettem, egyelőre csak jót tudok mondani róla. Nyák egy másodszori áttervezés egy eredetileg a neten fellelt (pici hibás) nyák alapján. Régebben subnak is építettem egyet, az 4 ohm műteherrel 230-ból 170 Wattot evett, és nem sült meg a végén a két mosfet, szóval stabilnak tűnik, nyugalmit kell csak állítani. Nekem most dual monó elrendezésben működik, szép hangja van (egy TDA-hoz képest), A és csövest még nem csináltam. Üdv!
Szia! Gondolom erről van szó. TR6, 7-nek mit ültettél be?
Szia! Amit kér a kapcs. A K1058-at, és a J162-t a HQ-nál vettem. A végén levőkkel még nem is volt gond, bezzeg a meghajtóival... . Meglep, hogy ilyen hamar válaszolt valaki
Én küldtem neked a Darlingtonos Dual monót is sima mailban... Üdv!
Jó alkatrésszel könnyű jó erősítőt építeni
Ügyes kis kapcsolás.
Igen, az ára nem egy VF2-é... Azt még nem hallottam, de tervezem a Conductor építését is. Ezt én is az egyszerűsége, és kíváncsiság miatt építettem meg. Nekem eddig ez a legjobb hangú darabom. Sajna a múltkori Darlingtonost is veri, ami pedig nagy preferáltam volt. Üdv!
Nagyon hálás amikor a visszacsatolt körben ilyen kevés tranzisztor dolgozik, nehéz lesz felülmúlni. A VF2 a műveleti erősítő miatt pont a másik véglet. Építettem belőle, de nem vágyik dobozba.
A visszacsatoló kört, ha már említed, van ott egy C3 nevű 47 µF kondi, abból kétfélét ültettem a két oldali panelokba, hogy össze tudjam hasonlítani őket, és bizony ordító különbség van ott is a kondik közt. Az egyik oldalba egy G-Luxon bipoláris elkót tettem a másikba meg egy számomra ismeretlen jóval nagyobb axiális darabot, amire már a Konthában azt mondta a srác, hogy jobb lesz. Igaza lett, kösz neki. A G_Luxon bipolár repült is. A nyákot úgy terveztem (a második áttervezés), hogy mindkét kondi elférjen, és amelyik jobb, az marad. Gyakorlatilag az a kondi a legnagyobb helyfoglaló a nyákon.
|
Bejelentkezés
Hirdetés |









, másra próbáltam ezzel utalni... 

(de te tudod)... 




