Fórum témák
» Több friss téma |
Hello!
Ha 12V-ra egy szem Led-et kötsz, így előtét ellenállás nélkül, az a Led (esetleg a tranyó is) végét fogja jelenteni! Számoláshoz ott a segédlet. Talán "nem is világított". Mert az hogy "világítót", egész mást jelent, legalább is magyarul.. ![]() üdv! A hozzászólás módosítva: Feb 22, 2013
oké értem akkor adna nekem valaki egy leírást de írja le mert nem vágom annyira hogy hova mit és milyen tranyot rakjak
Hello!
Ez az egytranyós akármi egy lehetetlen dolog. Így én nem fogok ezzel kapcsolatban semmit ajánlani, csak szóltam, hogy Led-temető lesz belőle.. Kaptál már rajzot, nyáktervet egy áramkörhöz, miért nem azzal foglalkozol. Kezdőknél betegség ez az "abszolút egyszerűségre való törekvés". El kell gondolkodni azon, hogy nem azért építenek áramköröket egyesek, mert nem volt hol tartani a felesleges alkatrészeket, amit egyébként egy tranyóval is meg lehet oldani. Hanem a műszaki igényeiket próbálták megvalósítani. üdv!
sziasztok megcsináltam ezt a villogós valamit de a led veszít a fenyéréjeból ha bedugom a pc-be mi lehet a gond
A hozzászólás módosítva: Feb 26, 2015
Hello!
Már bocsánat! De Te csak írsz, vagy olvasol is néha? Kaptál a kérdésedre választ, most elölről kezded?.. Valamint légy oly kedves, a mondatokat nagybetűvel kezdeni és írásjellel befejezni. köszi!
Hello! Én kitaláltam, Ti meg majd kipróbáljátok. üdv!
Sziasztok!
én még új vagyok itt és nem igazán értek ezekhez de a képen levőt meg szeretném csinálni csak egy kis változtatással de nem tudom hogyan.azt szeretném hogy csak basszusra villanjanak fel a ledek és másra ne.mi kellene még hozzá hogy csak basszusra villanjanak fel? A hozzászólás módosítva: Feb 26, 2015
Szia. Egy pár hozzászólást olvass vissza és meglátod, hogy ez a "kapcsolás" nem sokat ér. Kicsit fentebb feltettem egy kapcsolást megépített tesztelt kapcsolás ami csak a mélyekre reagál.
szia!
te erre gondolsz?én ebből semmit sem értek.segítenél?
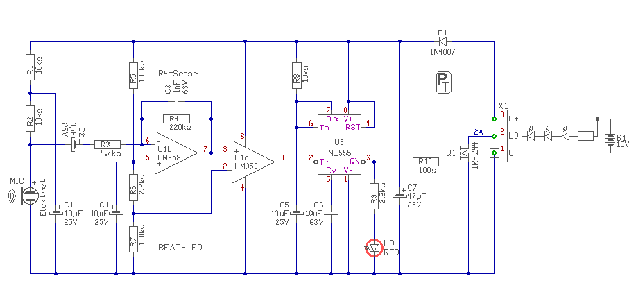
szia. Igen. Én rajzoltam egy másik kapcsolás alapján, plussz az igényeimhez igazítva. A lényege annyi a hangkártyáról kell neki jelet adni meg 15V ac feszültséget egy trafóról. 2 feszültség stabilizátor van rajta az egyik a vezérlés tápja a másik számomra egy 15V-os stab volt a villogtatott ledek számára. Mert 15V-ra vannak ellenállásozva a paneljeim. a középső 3 lábú meg egy fet ami a ledeket kapcsolgatja. Nekem 192 ledet villogtat, de ennél sokkal többet is el bír némi módosítással.
Az érzékenység meg potméterrel állítható. Szerk.: Tulajdonképpen működik az az egy tranzisztoros is de közel sem olyan mint ez. Ez nekem 500ft-ból lett építve kb. És itthon is sokat teszteltem és egy bulit is végigszolgált már.Videó A hozzászólás módosítva: Márc 1, 2013
de ehhez nem kell nyáklap?gondolom neked már ebbe van gyakorlatod mert ahogy a videón is láttam elég komoly felszerelésed van főleg hangfalból.
én csak a mélynyomóm hangszórójához szeretnék egy pár ledet rakni hogy bont akkor villanjanak fel mikor a mélynyomó is megszólal. A hozzászólás módosítva: Márc 1, 2013
Egy ideje már olvasgatom itt a fórumot és boldogítom az embereket a hülyeségeimmel
Nem muszáj nyák lap, de mivel szoktam nyákokat gyártani eladásra is így ez a kis méret simán megvolt egy kis hulladék nyákból is. Maga a panel nem is tudom talán 3x8cm.Haverral szoktunk bulikat rendezni, ahhoz vannak a dolgok ![]() A videón is látszik a mélyre villannak. Persze a mély hangot nem adjan nagyon vissza avideó de hallható. Csak egy kis finómítás kellett akkor még neki mert, volt, hogy kisebb mélyre is reagált. A hozzászólás módosítva: Márc 1, 2013
mi véve én max 8 ledesset szeretnék ezért amit rajzoltál az az enyémhez passzolna tehát a 8 led el bírná vagy nem?nekem amit le rajzoltál az túl bonyolult.
amúgy az hogy boldogítod a népet a hülyeségeiddel az nálam is ismerős érzés. A hozzászólás módosítva: Márc 1, 2013
Ami rajzot betettél az egy tranzisztorral a tip tranyó simán elvinné a 8 ledet.12V-ra ha 4 darabot sorba kötsz elhagyható a led előtét ellenállás is.
de az nem csak basszusra villanna fel nem?
Nagy mondatkezdő betűre figyelni kell...
Valamennyire de. Én összeraktam a napokban egy ilyet, egy leddel, mert volt egy koléga aki ehhez ragaszkodott. Ami a legnagyobb hibája ennek, hogy villogtatja a ledet, de ha arra az audio jelre erősítőt hangsugárzót kötünk annak a hangzása iszonyú torz lesz.
akkor inkább ne építsem meg mert * lesz a hangzás
A hozzászólás módosítva: Márc 2, 2013
A hangzás nem lesz, jó és bár nálam a rövid idő alatt nem jelentkezett, de azt mondják erre, hogy led és tranzisztor temető dolog.
Sziasztok! Ha bármilyen fényorgonát építetek, azt nem árt saját erősítővel ellátni és leválasztani az audio jelforrástól, ugyanis ha beterhel a hasznos jelnek, akkor az módosul - torzul. Ha körülnéztek egy kicsit a fórumon, lehet, hogy okafogyottá is válik ez a téma, mert DMX, RGB, futófény és fényorgona körben már elég sok megoldás van fent. Nézzetek körül, használjátok az oldal keresőjét az adott szavakra. Itt megoldásokat, rajzokat, tanácsokat is találtok.
szia. Én hamar le is tettem erről a megoldásról. Amelyik rajzot ajánlgatom azt építettem, egy másik rajzból rajzoltam, majd itt a fórumtársak nyugtázták, hogy nincs a rajzban egetrengető hiba. Megépítettem és jó is. Egy bulit is végigszolgált már, ahol közös jelen volt 2x200W erősítő, egy streo hifi, 2x100W meg még egy hifin. Vagyis volt rendesen mással is terhelve a jel. Persze annak ott az erősítője ami a ledeket villogtató fetet hajtja.
Én inkább lebeszélni akarom a többieket erről az egy tranzisztoros dologról.
ha azt szeretném hogy a basszusra villogó ledek minden basszusra villogjon akkor mettől mekkora frekvenciára legyen be kötve?
Sziasztok! Egy kis segítséget kérnék tőletek. Egy olyan áramkört szeretnék megépíteni ami 12v-ról működve előbb az egyik izzót villantja fel háromszor, majd a másik izzót villantja fel háromszor. A sebességet potméterrel kellene állítani. Olyan lenne mint egy stroboszkóp csak egy kis vezérléssel. Előre is köszönet a segítségért.
Szia, Ilyesmire gondoltam, de nem programozható IC-vel, hanem valami más megoldással. Nem nagyon van lehetőségem programozni (meg nem is értek hozzá).
Illetve azt nem nagyon találtam sehol, hogy a villogtatás számát hogyan tudnám meghatározni, a sebességre találtam megoldás. Megnéztem az FBI style topikot is de ott sem találtam megoldást. Esetleg DIP kapcsolóval... A hozzászólás módosítva: Márc 11, 2013
Ilyenre gondoltam (Rendörségi villogó ATTiny13-al), csak nem programozott IC-vel.
Hello!
Lerajzoltam, de nem ide tettem fel, mert mi köze van ennek a zenéhez? Közben hallgatod? ![]() Itt megtalálod. Természetesen izzóval is működtethető (jó lett volna mondjuk, ha írod mekkora teljesítményű), de várhatóan gyors lesz vele. De C1 kondi cseréjével nyugodtan lassíthatod. üdv! |
Bejelentkezés
Hirdetés |







Nem muszáj nyák lap, de mivel szoktam nyákokat gyártani eladásra is így ez a kis méret simán megvolt egy kis hulladék nyákból is. Maga a panel nem is tudom talán 3x8cm.






