Fórum témák
» Több friss téma |
Ebből tényleg nem lehet sokat tanulni...
Miért nem egy képet csinálsz és azt rakod ki? Kétlem, hogy ennyire lassú lenne egy kép előállítása.
Nem mélyedtem el a dupla bufferes eljárásba. Egy jó példát azért megnéznék. Ha tudsz egy ilyet akkor köszönöm. Félek a lassú kirajzolás helyett villogás lesz a grafikából.
Hello!
A legjellemzőbb érték a 100nF, de ez függhet az üzemi frekvenciától. Fontos, hogy induktivitásszegény fajta legyen, mondjuk kerámia, de inkább multilayer kerámia. Általában X7R. De jó ha tudod, hogy a kondi (közel) semmit nem ér, ha az IC tápjához vezető fóliák vékonyak, tekeregnek, stb. Főleg a földnél nagyon fontos a nagy, összefüggő felület. A négy- és többrétegű panelek lényege, hogy a föld és a táp(ok) a teljes belső rétegen vannak. 1 réteg föld, 1 réteg 3.3V, stb. Ha az IC-k föld lábai között feszültségkülönbség jelenik meg, azt jelként érezheti az IC bemenete. Elég, ha csak egy kis tüske keletkezik a jelet adó és a jelet fogadó két chip föld lába között, az a fogadó IC bemenetén mar egy impulzus lesz. Mindegy, hogy a föld megy lejjebb, vagy a jel megy feljebb, a jel a két láb közötti fesz. különbség. A tüske oka pedig a föld fólia induktívitása és a hirtelen áramváltozás. Számlálók és egyéb élvezárelt jószágok szeretnek még olyankor félrelépni, amikor az órajelük lassan vált. Amikor éppen a billenési szintet eléri az órajel (mondjuk vált L-ből H-ba), a számláló belül 'megmozdul', megcibálja a tápot vagy a kimenetei elindulnak erre-arra, és az órajelen pár mV zaj keletkezik, amitől megint L szintűnek látja az IC, aztán újra H és máris kettőt lépett. Ez a jelenség nincs a Schmitt-trigger bemenetű tárolóknál, hiszen ott a billenési szint változik (hiszterézise van), pont azért, hogy ezt a jelenséget elkerüljék. Azt lehet tudni, hogy az említett kapcsolásban milyen számláló van? Üdv, Andor A hozzászólás módosítva: Márc 5, 2013
Idézet: „ráadásul ezt nem írták, de a sávszélességgel is problémák lesznek, ha csak egy SDRAM chipet használnak” DDR chip van a panelon, azzal bőven meglenne a kellő sávszélesség. Csak a többi... De már a 133MHz / 16 bit SDRAM is elég lenne. A mi szkópunkban 66MHz / 32bit SDRAM van, nagyjából ~240 megabyte/s sustained, ami elegendő a 2x100Ms/s-hez. Mert vagy tárol a RAM-ba, vagy olvas belöle.
Köszi a választ, ennek fényében meg fogom újra vizsgálni a kérdést. Gondolom hogy táp probléma lesz, mert ha leviszem az órajelet ms-os nagyságrendre, akkor is csinálja, és csak akkor, ahogyan a képen is látszik. Amúgy 74161 van benne.
Nagyon profin összefoglaltad. Ezt én a saját káromon tanultam meg. Sajnos itthoni körülmények között a négy rétegű nyákot nem tudom elkészíteni. A saját projektemnél a huzalozás rövidítésével és át ónozásával próbálok majd javítani az áramkör működésén.
Átnéztem szkóppal az egész cuccot, és sajnos nem a számlálókkal van baj, mert azok ketyegnek rendesen! Hanem az usb már megint. Mivel egyszerre nem tud nagy mennyiségű adatot áttolni, ezért kisebb blokkokban küldöm át a 64k-t, de sajnos amikor végzett egy blokkal (128 byte), akkor következőnek ugyanazt a blokkot veszi a pc. Ezért hittem azt, hogy számlálók esnek szét. Cserébe megint fogalmam sincs, hogy hogy oldjam meg, mert a gugli nem segít nagyon, hogy miként megoldható. Kínomban már nézegettem azt is, hogy hol lehet venni mega32u2-t, és akkor majd hw usb-vel játszok inkább. De még csak kapni sem lehet, legalábbis én nem találtam. Miért nincs egy normális példaprogram sehol, ahol ezt megoldották???
Konkrétan így keresem: "atmega32u2 site:hu"
Két oldalt dob ki, az egyik az sos electric, a másik meg ez itten.. Mondjuk nem operával néztem, de elvileg nem lehetne különbség. Létezik, hogy ez csak smd kivitelben elérhető? Szerk.: Nocsak, hova lett jano36 hozzászólása?? A hozzászólás módosítva: Márc 18, 2013
Lehet, hogy kitörölte.
Szerintem egyértelműen csak SMD-ben létezik. Lásd: Bővebben: Link És mondjuk az 1K SRAM-jához képest azért elég drágán mérik. A hozzászólás módosítva: Márc 18, 2013
Nem töröltem. Nem csoda, hogy nem találtál, mert a site:hu egy használhatatlan kereső szó.
A helyes kereső szó atmega32u2, majd a sepiciális keresésnél állitsd be a nyelvnél és a régiónál a magyart. Ezt mindegyik kereső tudja, nem csak az opera. Egyébként ezeken a helyeken nézd meg : hu.farnell.com www.soselectronic.hu www.tme.eu compatel.hu A hozzászólás módosítva: Márc 18, 2013
OFF
Idézet: „mert a site:hu egy használhatatlan kereső szó.” Keresôszó, de nem is ez a lényeg. Próbáld meg a google.hu-n vagy a google.com-on az atmega32u2 site:hu, majd csak simán atmega32u2 keresését. Az elsô esetben magyar oldalakat kapsz, a másodikban minden egyebet. Idézet: „Ezt mindegyik kereső tudja, nem csak az opera.” Az opera mióta keresô??? ON Viszont Atmel mikrokontrollereket a RET (www.ret.hu) is árul, bár az említett típust nem találtam náluk A hozzászólás módosítva: Márc 18, 2013
Szia Andor
Sajnos ezt a módszert nem ismertem. Köszi a kiigazítást. Igazad van, hiszen az opera keresőmotorja is Google
Nos, a jó hír az, hogy megvan a hiba, tehát működik a 64k átvitel! Én voltam a hunyó, mert a hw számlálót rossz helyen töröltem, így aztán blokkonként mindig újrakezdte. Nagyon bosszantó hiba! De legalább már megvan, és mindenki tanulhatott belőle És még a nap is süt! Azt hiszem most inkább elmegyek a családdal sétálni!
A rossz hír pedig.. ja, az nincs!
Sziasztok! Hol találok egy ilyen usb-s szkópot, ha itt raktatok fel kapocsolási rajzot vagy még nyák tervet is. Köszi!
Sziasztok!
Én is USB-s szkópot keresek, s még jobb ha AVR csücsül benne.. Van valamerre egy ilyen terv?Köszi!
Sziasztok!
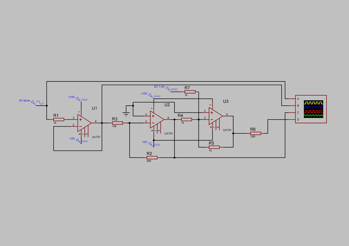
Tudnátok segíteni, hogy hogy működik a bemeneten lévő műveleti erősítőknél a nullpont eltolás? Köszönöm előre is.
Az sokfelekeppen mukodhet. Pontosan milyen kapcsolasra gondolsz?
Leginkabb ugy mukodik, hogy az OPA negativ visszacsatolasanak az 'also' tagja nem a foldre megy, hanem valamekkora feszultsegre. Oszcilloszkopoknal altalaban ide vezetik az offset feszultseget, amit egy potmeter vagy egy D/A konverter szolgaltat.
Köszönöm. Konkréten egy 32bites mikrovezérlő ADC-jére szeretnék -5V és +5V közötti jelet vezetni, de Proteus-szal szimulálva nem akar összejönni a nullpont eltolás. Valószínűleg rossz helyre kötök valamit.
Valaki esetleg tudna segíteni, hogy mit kötöttem rosszul? Az utolsó fokozat feladata lenne a nullpont eltolása, de változatlan jel jön ki belőle..
Nem hiszem, hogy valtozatlan jel jon ki belole. -1.8V-ra kell eltolnia a bejovo jelet.
Igazabol eleg egy fokozat is a feladat megoldasara. Ezert jo a minusz benebetre vinni mindent, mert szepen osszegzi a jeleket, es nem szolnak egymasba. A minusz bemenet egy virtualis foldpont. Ha az U2 minusz bemenetere raviszed a -15V tapot egy megfelelo ellenallason keresztul, akkor alaphelyzetben 1.65V-on lesz a kimenet. Viszont az altalad beirt 10k/3.6k parral a +/-5 voltos bemeno jelet 0 - 3.6V tartomanyba fogja attenni. Ezert inkabb, ha R3=10k, akkor R2=3.3k-t tennek, es az 1.65V alapallashoz 7.5k-t kell tenni a minusz bemenet es a -15V koze. Ezekkel az ertekekkel a +/-5V-ot 0-3.3V tartomanyba teszi at.
Köszönöm szépen a segítséget, már képben vagyok. Valóban nem változatlan jel jött ki az előbbi kapcsolásban sem, csak rosszul mértem. Viszont most a Te javaslatod szerint csináltam meg, bár 7,5k helyett nekem 30k jött ki. Ez így már alkalmas lesz az ADC felé továbbítani a jelet, vagy szükséges még valami?
A hozzászólás módosítva: Szept 30, 2013
A 30k a jo ertek, csak elszamoltam magam. Ha valodi ADC-t akarsz vele meghajtani, akkor annyi meg mindenkeppen javasolt, hogy limitald be az ADC-re juto feszultseget. Ez egy biztonsagi dolog arra az esetre, ha valami miatt az OPA kimenete elmenne magasabb ertekre. A 15V nem igazan tesz jot az ADC-nek. Erre a legegyszerubb megoldas egy soros ellenallas az OPA kimenete es az ADC koze, es ket alacsony nyitofeszultsegu dioda a fold es a 3.3V fele. Az egyik katodja a 3.3V-on, anodja az ADC bemeneten. A masik dioda katodja az ADC-n, anodja a foldon. (szoktak a ket dioda helyett 1 zenert alkalmazni, de annak a nyitofeszultsege sokat szorhat, jobb a ket dioda.) Az ellenallas erteke a vedelem szempontjabol minel nagyobb, annal jobb, de ennek hatart szab az ADC bemenete (adatlap altalaban megadja, hogy mi a maximalis meghajto impedancia) es a jel frekvenciaja. 1-2 kOhm altalaban jo, de van ahol 4k7 esetleg 10k meg megfelelo. Alacsony nyitofeszultsegu dioda pl. BAT48 vagy BAT46.
Köszönöm, figyelni fogok ezekre. Egy 32bites PIC belső ADC-jére menne majd a jel.
![]() Biztos jövök még majd pár kérdéssel, miközben folyamatosan olvasom az elejétől a topicot. Üdv!
Sziasztok.
Olyan megoldást keresek, ami fft-vel kb 10mhz sávszélességet real time be tudna olvasni (dspic-el). Van egy hozzászólás: Build-a-dsPIC-Oscilloscope-and-Spectrum-Analyzer-.pdf Ahol van egy megoldás fft-re, de nekem picit nagyobb sávszélesség kellene. Ötlet, hol nézzek utána? Esetleg valaki épített már ilyet? Köszönöm!
Külső A/D + FPGA + SRAM/DRAM, esetleg lehet valami izmosabb, DMA-zni tudó, elég belső SRAM-mal felszerelt mikrokontrollert nézni (mondjuk egy Cortex M3 vagy M4), akkor elég lehet mellé egy külső A/D.
Hogy a dsPIC ehhez elég jó-e, azt nem tudom.
A dsPIC-hez még fog kelleni külső A/D + FPGA + SRAM/DRAM amint _vl_írta. A dsPIC memória címzéshez kb.3MS/s sebességig elég. A gyakorlatban ez kb.50-100kHz jelek méréséhez elegendő. Nekem folyamatban van egy hasonló, de CPLD-vel. (12,5MS/s) A 4. verzió készült el belőle és még most is sok a probléma vele. (tápellátás, huzal vezetés, mintavételi zajok)
Sziasztok!
Még mindig a tervezés fázisában vagyok. Eddig egy pic32mx320f064h volt a kiválasztott pic, de letettem róla a tokozása miatt. Inkább egy DIL tokozású mikrovezérlőre építkeznék, viszont ezekből csak 28 lábúakat találtam. Egy KS0108-as GLCD-re történne a kirajzolás, így nem tudom, hogy elegendő-e a 28 láb. Egy teljesen egyszerű szkóp lenne a cél, semmi extrával, a mérendő frekvencia annyi, amit elbír a belső ADC. Így elsőre ezt találtam: PIC32MX250f128BB.
24FJxxGCxxx 10MSPS A/D -vel...
|
Bejelentkezés
Hirdetés |




Van valamerre egy ilyen terv?





