Fórum témák
» Több friss téma |
Fórum » Labortápegység készítése
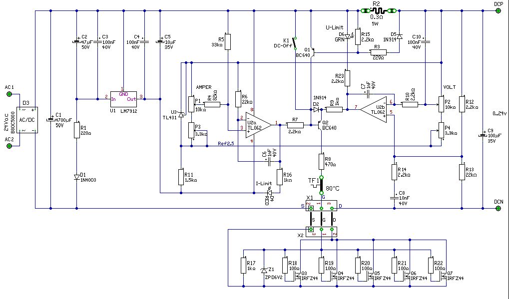
Ebben a kapcsolásban a LED mindig ég, független a terheléstől.
Koszi, szolok neki
engem meg jol bevitt a maci a malnasba.
Itt a ledet használják a tranyó munkaponti feszültségének előállítására.
Ha érdekel van egy továbbfejlesztett javított rajzom hozzá. Abban a ref feszültségek lettek jobbak, és meghibásodás esetén se tud full táp jutni a kimenetre. (Véletlen se)
Igen, igy mostmar latom miujsag. Viszont amig nem olvastam el vegig a cikket es nem segitett a kollega... olyan ez, mint amikor azt mondtak, a fold egy korong.
![]() A kapcsolast koszonom szepen, de en magam alkoto tapjat epitem meg, talan a honapban mar kesz is lesz, bar meg kellene rendelnem SMD ellenallas pakkot az automata mereshatar valtohoz
OK.
Készen van a végleges előlap! Ezúton is köszönöm Ghoost-nak a segítséget!
Attila: Nagyon szivessen segitek ha tudok.
De tudod irigyelek! Ilyen festo/tamponozasi hatter nem all mindenki mogott. Nagyon tetszenek a feliratok, hogy csinaltad oket? Gondolom az alapfeher szin az fujjva van. vagy esetlegesen ez matrica A hozzászólás módosítva: Márc 7, 2013
A4-es matricára nyomtattam ki a feliratokat, aztán ráragasztottam üvegfóliát hogy a papír ne ázzon/zsírosodjon/koszolódjon.
Attila!
![]() Mikor várható a publikációja? Én már tűkön ülök, páka a kezembe, 3 napos hidegélelem az asztal mellé készítve!
Az előlap kész, a cikket kb félig megírtam (csak az előszó három oldal
). A toroidot vissza kell vinnem hogy tekerjenek rá még 10-12V-ot mert sajnos alul méreteztem. Az áramkörben pár dolgot módosítanom kell még, majd ismét letesztelem nagyon alaposan. Utána gyártatok hozzá nyáklapokat (nagyon remélem hogy lesz kb 10 ember aki elviszi az első példányokat mert sok pénzem lesz bennük) ami egy hét mire elkészül. Aztán átültetem az alkatrészeket a gyári nyákba hogy a fényképeken jobban mutasson, merthogy utána jön az áramkör fotózása. Végül még kb egy hét mire elvégzem a méréseket és hozzáírom a dokumentációhoz.A gyártatott nyák egyébként pár pici módosítással, de így fog kinézni. A színe másmilyen lesz, olyan mint a PIC-es panelmérő II nyákja (piros a forrasztásgátló lakk és fehér a pozíciószita). Kontúrmart, furatgalvanizált, mindkét oldalán lesz forrasztásgátló lakk és pozíciószita is. 3000Ft-ba fog kerülni darabja:
Kici óccó kínai gyártót nem próbáltál még? 5x5-ös ill. 10x10cm-es panelra, 10db-os szériában elég jó árakat találtam (szállítással ~14USD az 5x5 10db, ~33USD a 10x10 10db, kétoldalas, lyukgalvános, ónozott, zöld forrasztásgátló lakkal, mindkét oldalán pozíciószitával, papíron 6/6miles minimum méreretekkel - ergó a 8/8mil valószínűleg simán megy nekik). Az igazi hátrányának azt látom, hogy 3-4 hét, mire ideér, de elfogadható árat a hazai gyártók is inkább hetekben mérhető gyártásra vállalnak.
Nem néztem még de nem is fogom, jó nekem a Satronik. Ha tehetem inkább magyar vállalkozásokba és termékekbe teszem a pénzemet. A Satronik egyébként is meglepően olcsó más hazai nyákgyártó cégekhez képest.
Szia Attila! Nagyon szép munka! Ha lehet, én máris jelentkezem egy garnitúráért. Ha lehet, trafót is kérek ( és minden mást, ami esetleg egyedi gyártásban készül ).
A hozzászólás módosítva: Márc 8, 2013
Szia
Azt hiszem összehasonlító tesztet még senki sem végzett, de én úgy gondolom, hogy az Alkotó mester tápja sokunknál kiválóan üzemel.Köszönet Neki érte. Én azt javasolnám utánépíteni. Üdv,Csupasz
Nem tudom a másik milyen, mert én Alkotó v2.7.4-es tápját építettem meg. Mondhatom egy remek kapcsolás. Elsőre bekapcsolásra elindult, és azóta is remekül üzemel.
Én pedig a másikat - Proli mester kapcsolását csináltam meg. Az is tökéletesen működik, az élesztéssel sem volt gond.
Annyit változtattam rajta, hogy az áteresztő FET 1 db IRFP460-as.(eredetileg a bontott IRFZ 44-esek voltak benne, de az egyik zárlatos lett. Lehet, hogy már beépítéskor se volt teljesen tökéletes) Én bevallom, hogy "csak" használom, nem szoktam szélsőséges beállításokkal tesztelni. De tudom, hogy mások is megépítették már.
Szia!
En azok koze az elvetemultek koze tartozom, akiknek polcain mind a kettobol talalhato egy-egy darab. Igaz mas-mas hataradatokkal rendelkeznek. Prolli kapcsolasa 19.5V 1.95A; Idézet: Szinten, azt hiszem te ajanlottad anno „..áteresztő FET 1 db IRFP460-as,,” ![]() Alkotoe pedig: -ha jol emlekszem- 40 v.45V 4-4.5A Nekem is bevaltak, szepen teszik a dolgukat. nagy nagy megelegedesemre A hozzászólás módosítva: Márc 9, 2013
Szia!
Az alkotó rajza nem tud többet, mint proli-é? Alkotó rajzán a P1,2,3,4, miket szabályoz? És miket kéne változtatni kb. 60v - 6A hox? A hozzászólás módosítva: Márc 9, 2013
Bevallom, mindig kétkedéssel vegyes csodálattal nézegetem azokat az embereket, akik 200-300-400-500 Wattos teljesen áteresztős tápokat építgetnek, vagy legalábbis ilyenekről beszélgetnek/álmodoznak.
60V/6A-hez kell építened egy >360 Wattot elfűteni tudó valamit. Ez TO3-as tokokkal minimum 8-10 db teljesítménytranzisztort/FET-et, TO220-assal meg kb. 15-20 db-ot igényel. Az egészre ráadásul kell egy akkora hűtőborda + ventilátor, hogy az a >360 Watt ki is tudjon jönni a dobozból. Szerintem ezt nem gondoltad végig komolyan. A hozzászólás módosítva: Márc 9, 2013
Elvileg tudhatja a 60V 6A-t.
DE. Alkoto leirta parszor, igy csak ismetelhetem . "A hataradatok szorzatat 100-150W korul limitalni illik." Viszont a 60VDC-t a 2N3055 mar nem irja -tobbeknel lefustolt. A 6A pedig tobb ateresztot igenyel! Itt ir a beallitasrol Alkoto. De csigalom, nyugaver. Attila keszit egy 50V 10A terhelhetosegu eloszabalyzos tapot. Szerintem erdemes megvarni. A hozzászólás módosítva: Márc 9, 2013
Hát akkor erről lemondok. 5A maradhat terhelhetőségnek, kisebb fesz melett kb. 35V? (Ilyen adatokat még el lehet képzelni?)
Koszal itt egy Pionner rajz -azthiszem az 50V 5A-ra modositott v2.7.2?- aminek a balalso periferiajan van egy fulszoveg miszerint, Esszel hasznalva tudhatja a tap mind a ket erteket IS.
A hozzászólás módosítva: Márc 9, 2013
Akkor most tegyük tisztába a dolgokat. Az általam tervezett, már 2.7.4 számú verziónál járó tápegység, amihez Alkotó készített egy nagyon jó nyáktervet és élesztési, beállítási leírást, a megfelelő alkatrészek cseréjével tudja akár a 100V 10A -t is. Viszont itt van a nagy DE. Amit már nagyon sokszor nagyon sokan írtunk már. Áteresztő tranzisztoros tápegységnél azt a hatalmas teljesítményt el kell disszipálni valahogy. Lehetséges megoldás lenne még az előszabályozó használata is, de ahhoz teljesen át kellene tervezni a kapcsolást, ami pont az egyszerűségének rovására menne. Nagyobb feszültségek és áramok kielégítésére csakis bonyolultabb felépítésű tápok alkalmasak.
Üdvözlettel Pioneer
Kedves Baratom! -remelem nevezhetlek igy-
En is ugyanezt mondtam -lehet mas szavakkal- ! Koszonom a pontositast es "kiigazitas".
Kedves Barátom!
Ne haragudj, nem neked akartam címezni a válaszom. Valóban ugyan ezt mondtad, csak kiegészítettem, remélem nem gond. Pioneer
Nincs miert haragudnom.
Tisztaztuk a dolgot es nem bantotal. Ahogy en se teged.
Sziasztok!
Mennyire működőképes ez a kapcsolás? Egy egyszerű, nem túl drága labortápot szeretnék építeni, de a kapcsolás eredeti helyén olvastam olyan hozzászólást, hogy ingadozik a feszültség. Ez szerelési hiba miatt lehet vagy elvi hiba van a rajzban? Üdv.
Ez volt az első labortápom, viszont én a negatív tápot egy külön kis trafóval és 7905-el oldottam meg, úgy elég pontos volt, és nem ingadozott a fesz.
Hello!
Jó ez, de mindig ezt a kapcsolást veszitek elő, aztán panaszkodtok, hogy nincs túláramjelzés stb... Számtalan egyszerűbb jobb kapcsolás van itt közkézen.. üdv! |
Bejelentkezés
Hirdetés |







). A toroidot vissza kell vinnem hogy tekerjenek rá még 10-12V-ot mert sajnos alul méreteztem. Az áramkörben pár dolgot módosítanom kell még, majd ismét letesztelem nagyon alaposan. Utána gyártatok hozzá nyáklapokat (nagyon remélem hogy lesz kb 10 ember aki elviszi az első példányokat mert sok pénzem lesz bennük) ami egy hét mire elkészül. Aztán átültetem az alkatrészeket a gyári nyákba hogy a fényképeken jobban mutasson, merthogy utána jön az áramkör fotózása. Végül még kb egy hét mire elvégzem a méréseket és hozzáírom a dokumentációhoz.







