Fórum témák

» Több friss téma
Fórum » Kapcsolóüzemű (PWM) végfok építése
Lapozás: OK   101 / 241
(#) lorylaci válasza (Felhasználó 46585) hozzászólására (») Feb 26, 2013 /
 
Igazából a szimulációk alapján is arra gondoltam, hogy a komparátor bementén jelentkező maradék hullám kicsi, így nincs 100mV és 5mV overshoot, amin a komparátor az adatlapja szerint produkálja a <10ns kapcsolást.

A kapcsolófrekvencia amúgy 90% kivezérlésnél 180kHz (280kHz az alap), és 150kHz alá sem megy (vagy ott már telejsen bekapcsolva marad egy FET).

(amúgy az egész áramkör kérésére a bementre küldöt négyszögjelre 50ns)

Gondolkodok a hibaerősítőn, mert most ez a komparátor 10ns kapcsolását 200ns fölé viszi, így megérné mondjuk egy 20ns késést alkalmazó hibaerősítőt berakni, ha a a komparátor visszagyorsul vele 10ns köré

De azon is gondolkodtam, hogy a visszacsatoláson módosítok valahogyan, hogy megnöveljem a búgómaradékot.>
(#) (Felhasználó 46585) válasza lorylaci hozzászólására (») Feb 26, 2013 /
 
" A kapcsolófrekvencia amúgy 90% kivezérlésnél 180kHz (280kHz az alap), és 150kHz alá sem megy (vagy ott már telejsen bekapcsolva marad egy FET)."

Hát, ha a délelőtt becsatolt szimulációra gondolsz, akkor az még lehet, hogy 90%-ig igaz, de mielőtt vágásba fut a vége, ott már nagyon lecsökken a freki. Így megnézve, sokszorosa a nullaátmenet körüli freki a vágás előttinek. Miért otszkodsz annyira egy ( BTL-nél két ) opamptól? Az egész elfér néhány cm2-en... Nem ettől lesz drága, meg nem ettől lesz bonyolult... ( Hát mibe is kerül egy hangszórócsatlakozó?... )

A másik, hogy ne 1 kHz alapharmónikusra szimuláltass, mert így egyrészt sokáig tart az analízis, másrészt a számítás pontosságával is komoly bajok vannak. Én 5 kHz-en szoktam, gyors, pontos, jó. Meg ugye négyszögjel is van ám a világon...
(#) lorylaci hozzászólása Feb 26, 2013 /
 
Közben a HIP4080A-sból megcsináltam a legfrisebb náyktervet, ezen már szerintem nem módosítok, jövő héten hétvégén meg is építem.
Ezen már van védelem, ami tápnál már jól működött, és itt is jól müködik a szimulátorban, és alig pár száz forint plusz alkatrésze.
Mivel ennek pont az a lényege, hogy a felépítése a legegyszerűbb legyen, ezért itt nem fogok plusz hibaerősítőt alkalmazni.

Most azonban eszembejutott egy olyan ötlet, hgoy a Diyaudio-n volt példa arra, hogy az IRS2092-t alkalmazták UcD-ben Abban pedig van hibaerősítő és komparátor (plusz minden vacak). Én nem szeretem a hiszterézis önrezgő cuccokat (nincs kontroll a szűrő felett), ezért talán egyszerű és nagyszerű UcD végfokot lehetne vele kihozni. (meg amúgy most szereztem be egy rakat IRFP4332 FETet, amit egy plusz PNP tranyóval, mint az FMMT549 faszán meghajtana).
(#) voodoo válasza lorylaci hozzászólására (») Feb 26, 2013 /
 
Nagyon ügyes, szép munka! Nekem tetszik.

Bár én is így értenék a témához!
(#) Ge Lee válasza lorylaci hozzászólására (») Feb 27, 2013 /
 
Ha kipróbáltad a 4332-ket írhatnál majd róla hogy bevált-e, mert én is gondolkodtam rajta hogy veszek belőle. A Qg-je tűrhető, de a Qrr-t nagyon soknak találom, háromszor akkora mint mondjuk az FDP diódájának.
(#) lorylaci válasza Ge Lee hozzászólására (») Feb 27, 2013 /
 
A Qrr-t ajánlom hasonlítsd össze egy hasonló FETtet. Pl a régi szériás 200V FETeknek mind 1uC felett van. Az IRFB4227 és 4229 hasonló szériás, az utóbbihoz képest a Qrr-je nem sokkal tröbb.
(#) lorylaci válasza voodoo hozzászólására (») Feb 27, 2013 / 1
 
Ez a HIP4080A-s terv több mint egy éve hever a sutyiban, és mostanában éreztem magam elég erősnek, hogy meg is csináljam jóra. A teljeshidas terv a TL3016 komparátorral meg TI gate meghajtóval pedig már az UcD-s cikk óta hever a sutyiban, az még régebbi, de látod most értem annyira hogy lássam, önmagában nem lesz igazán jobb a cikkes cuccnál.
Szóval tanulság voodoo az, hogy ne hirtelen felindulásból állj neki valami nagyon keménynek, hanem először tervezz, nézz utána a dolgoknak.
(#) highand hozzászólása Márc 1, 2013 /
 
A korábbi kapcsolásomból ez marad véglegesnek, jövő héten elindul a valóságban is. (remélem)
(#) (Felhasználó 46585) válasza highand hozzászólására (») Márc 1, 2013 /
 
Valamit azért találj ki, mert egy végfokot néha le is kell tudni tíltani. Vagyis, mindkét tranyónak ki kell lennie kapcsolva. A C10 áramkorlátozásához tegyél be valamit.
(#) lorylaci hozzászólása Márc 4, 2013 /
 
A cikkes kapcsoláshoz öszehoztam egy újabb, kétoldalas nyáktervet, extra kicsi méretben. Még nincs teljesen kész, de ígéretesnek tűnik.
(#) Ge Lee válasza lorylaci hozzászólására (») Márc 5, 2013 /
 
Nem teljesen látom át, de ránézésre ennek is megvan az a hibája ami az eddigieknek, hogy a betáp pontja a fetek után van, és nem a fetek és a gyengeáramú rész között. Előbbi (vagyis jelen) megoldásnál így a fetek árama közvetlenül rángatja a teljes tápvezetéket, ami jelentős zavarforrás. Kitaláltam már egy jó nyáktervet ami nem ilyen, de ősznél előbb nem nagyon lesz időm megcsinálni. Az AB osztályú végfokaimnál nagyon jól bevált ez a tervezési megoldás, szerintem a pwm estében is működnie kell, sőt itt a nagy áramimpulzusok miatt talán hatványozottan.
(#) highand válasza (Felhasználó 46585) hozzászólására (») Márc 5, 2013 /
 
C10-nél az Rbb-t gondoltam korlátozásnak, vannak régi FBy tranzisztoraim, azoknak kb 150 ohm az Rbb-jük. De igazad van megint, egyszerűbb és átfogóbb megoldás sorba rakni a korlátozást C10-el.
(#) lorylaci válasza Ge Lee hozzászólására (») Márc 5, 2013 /
 
A betápban igazad van, és azt tényleg át fogom helyezni, így is még rá kellene pakolnom pár tápszűrő elkót a nyákra.
Ez ez egész panel függőlegesen lesz 1U rackben, és a vastag oldalfalhoz lesz csavarozva, ami biztosítja majd a hűtést.
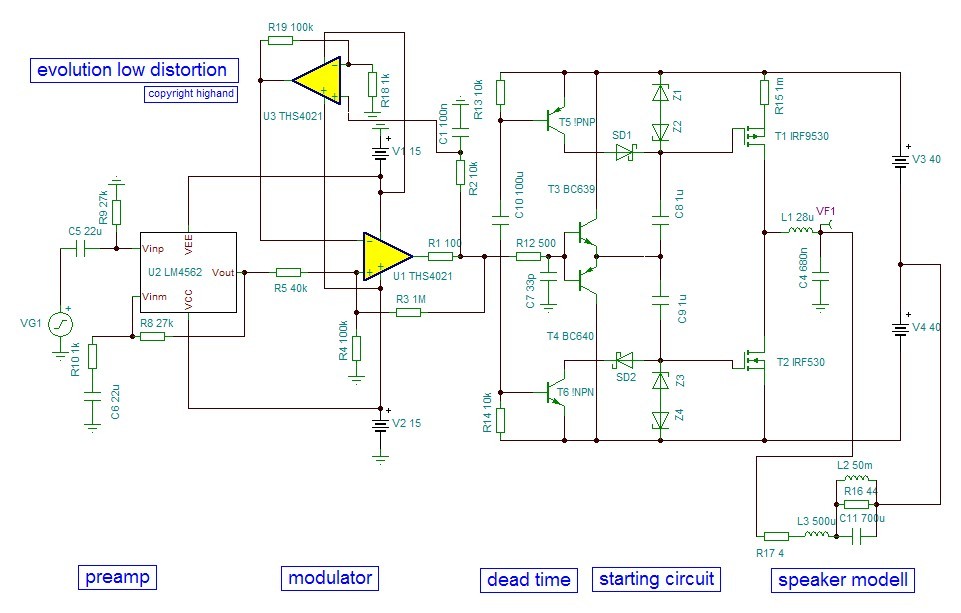
(#) highand hozzászólása Márc 10, 2013 /
 
Íme egy újabb gondolatébresztőnek szánt UcD kapcsolás.

Ez félig már megfelel lorylaci szigorú követelményeinek, hiszen korrekt ( a Philips-től elcsent) gate-meghajtó van beépítve a kapcsolásba, ám továbbra is tartalmaz P csatornás FET-et. A számítások szerint azonban így is 85% feletti a hatásfok és az egyszerűség nagy előny. A holtidőket R19-R20-al lehet állítani, a P csatornás FET-nek kicsit kisebb kell, hiszen a késések ott nagyobbak. Tápszűrő kondenzátorokat érdemes telepíteni, de látható, hogy a zavarnak ebben a kapcsolásban nincsen hová tovább terjednie. Elvi akadálya nincsen annak, hogy a szimulátorban RR mentes kapcsolás a gyakorlatban is jól működjön. A torzítások 0,1% körül alakulnak várhatóan.
(#) lorylaci válasza highand hozzászólására (») Márc 10, 2013 /
 
Igen, a visszacsatolás számomra követelmény, és jó ha ez a visszacsatolás (vagy ha nem egy, de több) minden hibát okozó elemet visszacsatol.

Miért RR mentes?

Korábban azzal indokoltad a Reverse Recovery csökkentését, hogy a gate hirtelen negatív feszültségű lesz a source-hoz képest. Most ez nincsen.

Ezek után a RR mentességet csak baromi nagy holtidő esetén látnám egy bizonyos kivezérlés tartományban. A két crossover ponton túli vezérlés esetén a tekercs árama nem vált irányít, így biztosan lesz diódavezetés. Amire ha rányitod a másik FETet akkor a félhíd pontja nem tud addig felfele szállni, míg az alsó dióda helyreállási ideje le nem tellik (ami függ ar ajta átfolyó áramtól és az áramváltozás sebességétől).

Kérdés:
- A Tina szimulál a FETek tokozásai okozta parazita induktivitásokkal? (ez igenis fontos dolog 200kHZ felett TO247 toknál és 250kHz felett TO220 toknál)
A tápszűrő kondenzátorokat és RC snubbereket többet között emiatt is kell telepíteni.

Látom schootky diódákat használsz a tranyók telítődésének megakadályozására. Persze azért kiváncsi lennék azoknak a tranyóknak a disszipációjára, mert ezeken csakazértis féltápfesz van, és áram rajtuknem csak a bekapcsolás pillantabáan folyik, hanem a zéneren keresztül minden félperiódusban. Lehet +/-40V-nál nem lényeges (de amúgy TAS5630 baromi jó, és 50V tápfeszig teljeshídban hasonlót nyom le), de pont a célnál, "tápfesz növelés korlátok nélkül", egyre számottevőbb lesz. Körülbelül a maximális gate bekapcsoló áram folyik rajtuk folyamatosan (jó, kicsit kevesebb).
(#) highand válasza lorylaci hozzászólására (») Márc 10, 2013 /
 
Valóban eléggé melegjárat a meghajtók számára ez az elrendezés. A javaslatodra korlátozhatom a meghajtókon a feszültséget ( az áramot ugye nem tudom), de akkor már tényleg olyan lesz, mint a Philips kapcsolás. ( ez még minimálisan 8 alkatrész a hidegítésekkel együtt)

Nem tudom, hogy a Tina beszámolja-e a tokozás okozta kapacitásokat, a hatásfok rovására figyelembe tudom venni, ha segítesz, hogy ez kb hány pF lehet. Ahogyan az eddigiek is, úgy ez is csak gondolatébresztőnek van szánva.

Ebben a kapcsolásban valóban nem használtam a múltkori ötletet, mert ahhoz a táp fölé nyúló vezérlés kellene és az itt nincsen.


Köszönöm, hogy segítesz, apránként ráébredek a segítségeddel a nehézségekre.
(#) lorylaci válasza highand hozzászólására (») Márc 10, 2013 /
 
Nem a tokozás okozta kapacitás az érdekes, hanem az induktivitás (TO220-nál 7nH, TO247-nél 10nH lábanként).
(#) cimopata válasza lorylaci hozzászólására (») Márc 10, 2013 /
 
7-10nH elenyésző ahhoz képest amik a paneleken jönnek össze. Ott a többszöröse is összejöhet. (Attól függ mennyire jó a terv)
(#) lorylaci válasza cimopata hozzászólására (») Márc 10, 2013 /
 
A paneleknél 1" az 10nH, szóval 1 cm 2,5nH kb. (ez egyenes huzalra van, FR-4 panelen)
Ha közvetlenül a lábnál van kerámia szűrőkondi (aminek áramútját semmi nem zavarja), akkor feltehető, hogy a FEThez vezető sáv induktivtiása elhanyagolható. (ez a kondi el tudja nyelni azt a töltésáradatot, amit a FET kikapcsolása utána az odavezető pálya induktivitása okoz)

A FET lábának (és belső vezetékének) induktivitást, azonban lényegében semmilyen kondi nem képes csillapítani. Egyetlenül az RC snubber képes csillapítani, és persze a lelassított kapcsolás.
(#) fordkapcs válasza highand hozzászólására (») Márc 10, 2013 /
 
Ha TINA-ban rajzoltad, és beteszed az eredeti fájlt, akkor belerajzolok neked én is egy gondolatébresztőt (ami talán megold néhány felmerülő problémát).
A hozzászólás módosítva: Márc 10, 2013
(#) (Felhasználó 46585) válasza highand hozzászólására (») Márc 10, 2013 /
 
A Qrr_rel így nem tudsz mit csinálni, az ott lesz, Laci az előbb leírta, hogy miért. Meg korábban én is, elég terjedelmesen.

A Qrr okozta problémákra van megoldás, de semmi sincsen ingyen. Az egyik megoldás valami BCA ( vagy valami ilyen nevű ) elrendezés. A másik, meg hogy kikapuzod a FET-ek substrat diódáját. Sorbakötsz egy schottkyt a FET-tel, meg párhuzamosan az egésszel egy kis tárolt töltésű diódát. Már megy is, csak hát ehhez elég sok minden kell... de ugye a hatásfok, meg az egyszerűség elvész.

Tulajdonképpen szintáttevőnek használod a két baker clamp-pel ellátott tranyót. Erre is rajzoltam egy sokkal szellemesebb kapcsolást, meg ilyen drága opamp sem kell hozzá. Keresd vissza. Nem kell mindent újra kitalálni, hidd el, az általad lerajzolt megoldásokon már régen túl vagyunk.

Szerintem, ha végigolvasnád ezt a topicot, akkor sok felesleges tévúttól megkímélnéd magad.
(#) highand válasza fordkapcs hozzászólására (») Márc 10, 2013 /
 
A TSC fájl.
(#) highand válasza (Felhasználó 46585) hozzászólására (») Márc 10, 2013 /
 
Nos, végig néztem az egész topicot visszafelé és a csatolmányokban nem találhatóak az általad hivatkozott szellemes megoldások. Továbbá a Philips gate driver áramkört sem láttam komplementerítve, kitárgyalva.

RR pedig a szimulációban nem lelhető fel az általam adott beállításban.

Ahogy a korábbi kapcsolás sem volt tévút, úgy ez sem, a fél világ ezzel a gate-meghajtóval építi az ipari D class erősítőket.
(#) lorylaci válasza highand hozzászólására (») Márc 10, 2013 /
 
Ha tényleg visszalapoztál, akkor láthattad, hogy nemrég segítettünk valakinek, akinek komplementer FETes D-osztályú erősítője hibásodott meg.

A hiba fő oka ott a túl nagy tápfesz volt (bus pumping van pláne szubnál), de látható volt, hogy 1 darab N-FEThez 2 db P-FETet kötöttek párhuzamba. Az erősítő szubra volt, 100kHz alatt kapcsolt, így szerintem ennyi rögtön elénk tárja a komplementer FETes erősítők mutatóit.

Igen valóban gyártanak komplementer FETes D-osztályú végeket, hiszterézis oszcillációval, vagy akár visszacsatolás nélkül. Elsősorban a szabadalmak kikerülése maitt (UcD-t bizony szabadalom védi, az egy dolog hogy Bruno nem foglalkozik a pár darabot készítő amatőrökkel).

Szerintem az RR hiányát már a szimuláció okozza csak. Most nincs rá időm, de lehet majd berakom Multisimbe, mersz fogadni, hogy ott sem lesz RR?


Nem tudom keresés közben ráakadtál -e Katt BD modulációt alkalmazó teljes hidas UcD végfokára. Én önmagában ezért leborulnék katt előtt.
Nagyon nehéz, nagyon durva, nagyon jó, és megcsinálta....
A hozzászólás módosítva: Márc 10, 2013
(#) highand válasza lorylaci hozzászólására (») Márc 10, 2013 /
 
Merek fogadni, hogy multisimben sem lesz RR ( max 100-200mA nagyságú, de az semmit sem számít). A Tina szimulációt most csatolom.

Nem akadtam rá, de az összes ( összes ) csatolmányt megnéztem. Viszont ezen az új oldalon nem tudok adott felhasználó hozzászólásaira keresni és help-ben sem találom a hogyanját.

Konkrétan az általa leírt RR mentesítő megoldásokat nem találom ( kikapuzott gate, stb)

Bruno UcD szabadalmát igen egyszerűen ki lehet hagyni. Kb egy hónapja tettem fel megoldást arra, hogyan lehet a PWM modulációt tekercs nélkül megoldani, vagy a visszacsatolásos fáziostoló helyett a fázistolást pozitív visszacsatolással elintézni, keress vissza rá. Egyik sem sérti Bruno szabadalmát, csak én már nem szabadalmaztatok semmit, okulván a korábbiak sorsából.
A hozzászólás módosítva: Márc 10, 2013
(#) lorylaci válasza highand hozzászólására (») Márc 10, 2013 /
 
Hmm, hát én olyan 100ns (vagyis jó sok) holtidőnél 30A-es recoveryket látok...
Na jó mára ennyi elég, (barátnővel is foglalkozni kell, nem csak az elektronikával) holnap elküldöm a szimulációt is.
(#) highand válasza lorylaci hozzászólására (») Márc 10, 2013 /
 
Biztos, hogy pontosan az én kapcsolásomat szimuláltad? ( ne járjunk úgy, mint a múltkor, amikor pont a lényeget egyszerűsítettétek ki belőle a szimulációhoz..)
(#) (Felhasználó 46585) válasza highand hozzászólására (») Márc 10, 2013 /
 
Legfeljebb a képgyűjteményt nézted végig. Amit becsatoltam szinteltolóról, az pdf állomány és azt nem találod meg a gyűjteményben. ( Ez a fórummotor hibája - nem is hiba, áldás... de nekem nagyon jó, mert csak úgy tudja valaki megnézni a rajzaimat utólag, ha a szövegben visszakeresi... innen tudom, hogy mennyire gondolja komolyan a dolgot... ) Egyébként, 2012. nov 16-án tettem fel... gondolom, így már megtalálod. Nem megoldásokat írtam, hanem csak egy megoldást... és ha még visszább olvastál, akkor ezt a megoldást nagyon egyszerűen lehet használni komplementer kimenethez is. 2011 őszén csináltam egy két dolgot, akkor azt is leírtam, hogy miért használtam komplementert... aztán nem rég azt is leírtam, hogy eltelt egy év és rájöttem, hogy miért hibáztam ... persze, ahhoz, hogy megértsd, nagyon komolyan neki kell feküdni az olvasásnak... meg lehet kérdezni is, azért van ez a fórum.

" RR pedig a szimulációban nem lelhető fel az általam adott beállításban."

Bocs, ne haragudj, de én azt hiszem, hogy te egyáltalán nem tudod, hogy mi az a Qrr és milyen hatása van... Megtennéd, hogy leírod? Már ha az RR alatt a substrat diódában tárolt töltést érted. Mondjuk van egy végfok, ki van vezérelve szinusszal és a kitöltési tényező, mivel éppen a szinusz tetejét csinálja, mondjuk 90 %. A kimeneten folyó áram legyen 10 A. Szóval?

" Továbbá a Philips gate driver áramkört sem láttam komplementerítve, kitárgyalva."

Ez egy átlagos feladat, még hobbi szinten is. Nincs benne semmi különleges.

" Ahogy a korábbi kapcsolás sem volt tévút, úgy ez sem, a fél világ ezzel a gate-meghajtóval építi az ipari D class erősítőket."

Persze, nincs ebben semmi különleges, egy dupla emmitterkövetős fokozat van kissé egyszerűsítve, az egyik tranyó helyett egy dióda van. Na és? Én egyébként két, dupla emmitterkövetőt használok, nem olyan drágák a tranyók és a szinteltoló is lehet kisebb áramú. Ez szintén olyan egyszerű, mint a faék. Van a Zetex-nek integrált kivitelben is.
(#) (Felhasználó 46585) válasza lorylaci hozzászólására (») Márc 10, 2013 /
 
Nem tetted hozzá, hogy önrezgő! Ennyi a lényege, emiatt próbálkoztam vele. Sajnos, még mindig nem tudom, igazából hogyan lehet megcsinálni úgy, hogy ne egy rakás beállítóelem legyen benne... sokmindenre rájöttem, de azért még egy löket kellene... valami plusssssz...

Egyébként, nem olyan nehéz, nem olyan durva... nem hinném, hogy nem tudnád te, vagy Ge Lee megcsinálni. Vagy még vannak itt " setétben ólálkodók"...
(#) (Felhasználó 46585) válasza highand hozzászólására (») Márc 10, 2013 /
 
" Konkrétan az általa leírt RR mentesítő megoldásokat nem találom ( kikapuzott gate, stb)"

Nem tudom mire gondolsz, de én semmiféle kikapuzott gate-ről nem írtam egy sort sem.

A CBA ( ? ) megoldásnál keress valami Thunder ( ? ) erősítő kapcsolását. Google a te barátod is. Azért ne építsd meg, mert a közkézen forgó rajzok hibásak.
Következő: »»   101 / 241
Bejelentkezés

Belépés

Hirdetés
XDT.hu
Az oldalon sütiket használunk a helyes működéshez. Bővebb információt az adatvédelmi szabályzatban olvashatsz. Megértettem