Fórum témák
» Több friss téma |
Köszönöm a választ.
Köszi, egyszerűbben ment, mint gondoltam.
Erre több ötletem is volt. Lehetne takargatni a fényt, mert az egyszerűbb, vagy akár egy tekercset tenni a led körébe, amiben lehetne húzkodni a vasmagot (persze ez is túlbonyolított). Aztán meg lehetne oldani két fotoellenállással, amit pl. egymással háttal rögzíteni, majd ezt forgatni a fény felé. Sőt be lehetne kötni a máshová a rezgőkörbe (pl. az induktivitással sorba vagy párhuzamosan), ahol ugyanúgy változtatná a frekvenciát.
Az ellenállás változás egy fix induktivitású és kapacitású rezgőkörben nem eredményez rezonancia frekvencia eltolást, csak maximum a rezgőkör jósági tényezője változik, hogy mennyire legyen hegyes a szűrő! Zs.
Bocsi, valóban hülyeséget írtam, a végén a bekötéssel kapcsolatban. Van viszont elég sok féle terv mint pl. ez és akkor csak félig mondtam hülyeséget, mert az induktivitással párhuzamosan kapcsolt fotoellenállat befolyásolja a tekercs induktivitását ezzel a frekvenciát is.
Ez ugyanaz ,amit először is mondtál, a tekerccsel párhuzamos ellenállás csak annak jóságát rontja le! A rezonancia frekvenciát továbbra is ugyanazon potival előállított virtuális kapacitás változás hangolja el. A rajzon is szerepel: jumper if not adding Q controll. A "Q" a rezgőkör jósági tényezője. Mennyire legyen a rezonancia éles. RLC kör. A frekvenciát továbbra is az L és a "virtuális változó kapacitás" adja. Zs.
Meg lehetne oldani, hogy működjön, bár valószínűleg borzasztó hangja lenne. Egyébként a másik lehetséges út, hogy egy pl. 1-10K-s ellenállással kötöm sorba és a ezt teszem a poti helyére a potira menő kondenzátor kapacitását viszont növelni kéne. (itt is kérdéses, hogy milyen hangot produkál) Ha lesz egy kis időm akkor leszimulálom.
Szerintem nem lehet megoldani. Szimuláld le, meglátod! Zs.
Leszimulálva működik ahogy utoljára írtam. hihetetlen mennyi minden érdekes történik az ember körül amikor történelem TZ-re kéne tanulni
Vasmaghúzogatásra is működik, persze a szimulátor nem jeleníti meg a Kossuth rádiót és az ehhez hasonló zavaró tényezőket, illetve a hangzásáról is keveset árul el.
A tekerccsel párhuzamos ellenállásos megoldás semmiképpen, a poti kiváltása simán. Ez nyilvánvaló! Teljesen mindegy mi csinál feszültség osztást, poti, fet ,optoellenállás...Zs.
Meg persze a vasmaghúzogatásra is, ahogy írtad, természetes, a lényeg itt a rezgőkör elhangolása vagy a C vagy az L elemekkel. Amúgy szerintem túl nagy dinamikai jelentősége nincs a tekercsnek, úgy értem színezni nem biztos, hogy nagyon színezi a hangot, szerintem csak a szűrő jelleg a fontos itt. Ami megszívlelendő abban a tonepadosban, amit linkeltél, az a bemeneti buffer, említettem nemrég ezt talán én is, hogy az nem lenne egy utolsó dolog...Meg persze a kimenetre is elférne egy! Általában a szűrők akkor viselkednek jól, ha kis impedanciáról hajtják őket és naggyal terhelik. Erre egy egy jFet source követő zseniális lenne! Sőt akár maga az áramkör is lehetne jFetes, de minden aktív erősítő elemmel megoldható, elektroncsővel,bipolárissal, műveleti erősítővel stb. Tetszik, hogy ennyi energiát tesztek bele, csak így tovább! Zs.
A hozzászólás módosítva: Márc 13, 2013
OTA-s WAH-Filter .Egy kicsit nagyon tiszta a hang a Cry Baby-hez kepest de kituno mas fajta hangzasokghoz .Egy enyhen torzito eloerosito ele kotve hasonlit a hangzas a megszokott VOX es Cry Baby hangzashoz ami eppen torzitasok miatt kulonleges.
Az "A1" IC-el van megvalositva a vezerlo kapcsolas . En a potmeter helyett egy fenyerzekeny diodat kotottem ellenallassal sorba arrol veszi az IC a feszultseget ,aztan az OTA-kat vezerli arammal. A Fenyerzekeny Diodat egy LED vilagitj ameg , a pedalhoz egy arnyekolo lapocska van rogzitve ami a LED-DIODA koze csuszik es atengedi az egesz fenyt vagy teljessen letakarja . Kitunoen mukodik . Nem hasznalom mar reg mert mindegyik proceszoromban van allithato es automata WAH es Voice meg Filter de csak a KORG GX1 procesoromban van hasonlo minosegu Filter efekt . A fenyerzekeny diodarol vett feszultesg statikus pontjanak beallitasaval a kozepso frekvencia sav allithato be , a rajzon lathato potmeterel parhuzamossan van a fenyerzekeny dioda kapcsolas .Ugyanoda lehet egy LFO-rol is hozni vezerlojelet .. A masik potmeter a visszacsatolasban a Q josagot allitja . A hozzászólás módosítva: Márc 13, 2013
Találtam is anno egy csöves wah kört, itt is van. Az egyetlen oka, hogy még nem valósítottam meg, hogy Magyarországon egy szombathelyi üzletben találtam ebbe való fetet, persze a bátyámat küldtem el érte, aki ott kollégista, de még mindig nem hozott.
![]() Ebbe akarom majd beépíteni a fénycsövet (WK 650 35) és akkor lesz egy csővezérlésű, csöves wah-pedálom. karpi: Elég sok wah vezérlést láttam, kezdve a giroszkópostól egészen az antennásig. Ezeknek az szokott lenni a baja, hogy szinte mind digitális, mint általában az effektprocesszorokban és a digitális hangzást valahogy nem veszi be a gyomrom. Éppen most szombaton hallgattam itt Veszprémben a Bor Blues Böllér napokon a Török Ádám-Mini-Bőrgyári Capriccot és pontosan lehetett hallani, hogy mikor váltottak digitális effektre. Az ic-ket sem nagyon kedvelem a hang útjában, ezért inkább maradok a cry baby-nél.
Nem kényes a fetre, csak egy nagyfesz mosfet kell oda, ami egy dc csatolt source követő. Ha nagyon jampizni akar az ember, akkor oda is csövet tesz. Nem nagy történet, csak akkor 2 cső kell bele. Ha szeretnél, küldök neked postán ilyen fetet nagyon szívesen grátisz! Igaz ,ha jól rémlik, irf830, de tökéletes erre az is. De az igazán jampi megoldás az a full elektroncső,mondjuk még egy ecc83, katódkövetőnek, a két csőfél meg párhuzamba kötve. Mondjuk kicsit ágyúval verébre az első után a katód követő, szerintem lehetne módosítani úgy, hogy az ne kelljen és akkor 2 triódával megoldható lenne. A kimeneti ellenállása az első fokozatnak kicsit nagyobb lenne, meg a 100k poti miatt a jelveszteség is nőne, de ezt talán egy katód bypassal lehetne kompenzálni. Lerajzolom , hogy gondoltam, lehet ki is próbálom...
Mondjuk szerintem a mosfet source-ébe (ha maradunk a rajz szerintinél) kicsit kis értékű az a 10k, pláne, ha a tápfeszültség 200V vagy nagyobb. Szóval melegedni fog kicsit, érdemes valami minimális hűtésre gondolni, meg persze az ellenállás is melegedni fogi. Ami még átfutott az agyamon reggel, hogy a tekercs és kondi helyét is fel lehet cserélni, így az induktivitás változna virtuálisan és egy + erősítő fokozattal ki lehetne kompenzálni a tekercset, ha az induktivitás pl kisebb, mint amennyi kéne. De elég macera lenne beállítani, meg be is gerjedhetne könnyedén. Egy jfettel működő modellt dobtam össze reggel, az még egyszerűbb is, mint a bipoláris tranyós. Lehet ezzel játszani, csak fantázia kérdése! Zs. A hozzászólás módosítva: Márc 13, 2013
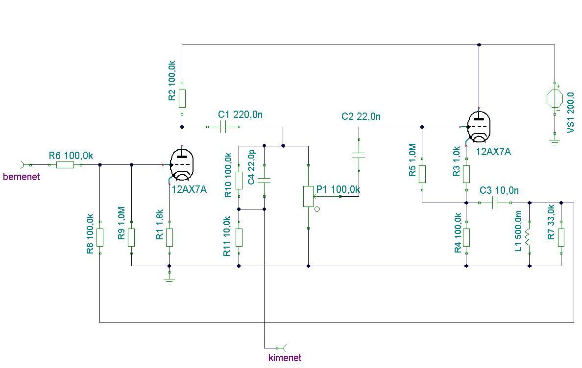
Valahogy így lehetne ezen egyszerűsíteni szerintem. A katód követő utánhúzós, a bemeneti ellenállása óriási, ezért elegendő oda 22nF is (C2).Az egész kapcsolás mély átvitelét a 220nF (C1) csökkentésével lehet degenerálni. Mivel az első fokozat erősítése így is hatalmas (az átfogás nagy lesz), simán ki lehet onnan csatolni (R10-R11) egy kis osztás után, a 22pF (C4) egy kis kompenzálás, nehogy a rá csatlakoztatott kábel/eszköz miatt "túl nagy" magas veszteség jöjjön létre. Ki is hagyható persze. Ha az átfogás meg kevésnek tűnne, akkor a katód ellenállással (R1) egy kondit kell párhuzamba kötni, pár 10µF -ot. Szerintem amilyen egyszerű, olyan nagyszerű és nem kellene mosfet sem! Lehet valamikor összedobom, kíváncsiság képpen...Zs.
A hozzászólás módosítva: Márc 13, 2013
Neki is állok. Ugyan éppen nem ecc83-am van, hanem a ruszki verziója, de sebaj. A kapcsolásért örök hálám, ha nem zavar, (és eljutok odáig) akkor felhasználnom majd a cikkben. A fetes megoldásokkal nekem nincs bajom, de (talán) basszerhoz is használnám, és sokan nem szeretik a fetek mélyeit, főleg amikor lehet tiszta, telt csöves is. Majd tudósítok.
Használd csak nyugodtan, azért tettem fel, hogy aki vállalkozó kedvű, próbálgassa. Elvileg működik, egy kis módosítgatás lehet kell neki alkatrész értékben, ez a vallatásnál fog majd kiderülni! Gondoltam rá, hogy összerako, de annyi párhuzamosan futó projektem van ( szub erősítő barátomnak, teljesítmény mérő pad, akár menet közben monitorozható,állítható motor gyújtás, saját erősítő koncepció fejlesztése, egy csöves gitár erősítő, félvezetős gitár erősítő...stb) hogy egyelőre ebbe nem vágnék bele. Remélem működni fog, elvi akadályt nem látok rá! Sok sikert, kíváncsi vagyok! Zs.
Üdv mesterek!
A minap találkoztam az Xotic EP booster-jével. Így gyorsan le is tettem eddigi pedál terveimmel. Rájöttem hogy nekem ez kell Interneten ezt a kapcsolást találtam róla:Booster Tudnátok segíteni az alkatrészlistában illetve a nyáktervben?
jFetre nem tűnik túl kényesnek, 2n3819, bf245 ilyesmi, nagyot úgysem erősít. Bipoláris tranzisztornak bc546 bőven megfelel, de akár egy ugyanolyan jfetet is tehetsz ,amit az elejére. Más egzotikum nincs benne, a led-nek 33k előtét soknak tűnik, inkább 3,3k legyen szerintem. De lehet csak rosszul látom! Zs.
uh.
megint kb semmit nem értettem a válaszból :S
Kettő dolog van ,ami nem olyan triviális alkatrész, célszerű elterjedtebb típusból választani. Az egyik a Q1 jelű jfet tranzisztor, oda bf245 vagy 2n3819 típus, mint elterjedt ajánlható. A Q2 tranzisztor egy bipoláris tranzisztor, ajánlok bele bc546 típust. A többi ellenállás, kondenzátor, potméter, kapcsoló kapható. Potméternek rev logost nem biztos, hogy kapsz, oda logaritmikus is tökéletes lesz. A kapcsolónak teljesen jó az egy áramkörös kis pálcika kapcsoló, ilyen. A LED diódával soros 33kOhm ,mint előtét, nekem soknak tűnik 9V-ról, nem fog úgy világítani a led, vagy csak nagyon halványan. Ahelyett inkább 3,3kOhm (vagy kisebb) ajánlatos. Zs.
Illetve nem árt bele tenni true-bypass-t. (Tudod az a vandálbiztos kapcsoló.)
Igen azt már rendeltem az e-bay-ről
![]() Nyáktervet honnan tudnék hozzá szerezni amúgy? :S
Nekiállsz és tervezel. Ez a legbiztosabb módja. Van hozzá rengeteg program és leírás is. Nekem valahogy soha nem tetszettek a programok, mert sokáig tart velük és sokkal egyszerűbb rögtön a nyáklemezre filctollal rajzolni a tervet.
Ha tényleg csak a nyák állja utadat, akkor, ha fizikai dimenziókat megadsz, mit hová, hogyan szeretnél, pl vezetékezni a potit, kapcsolót, jacket tápot ilyesmi, kondik méretét (most lehet bele tervezni faja kondikat) szóval konkrét dologkat, vagy a nyákra akarod őket, mekkorákat stb... akkor meg tervezem neked nagyon szívesen, ez nem egy horror áramkör, gyakorlatilag egy ujjgyakorlat. Amúgy hallgattam én is a proguitarshop videóján, nem rossz, így szól egy jó booster, ha megküldenek vele egy karcolásra állított csövest. Jópofa! Zs.
Sziasztok!
Az lenne a kérdésem, hogy ha van egy torzító pedálom, amit szeretnék egy kicsit nagyobb gain-nel ellátni, akkor melyik ellenállást kellene megváltoztatnom? Két műv.erősítő van benne. Az egyik a TLC2264C a másik pedig RC4558. Mellékeltem a lábkiosztást, csak azt nem tudom, hogy melyik ki-vagy bemeneti lábon lévő ellenállást változtassam. A TLC-ről csak linket találtam. Köszi! http://www.datasheetcatalog.org/datasheets/1150/316965_DS.pdf
Heló!
Megépítettem a cigidoboz-gitárerősítő kapcsolást de sajnos nem működik. ![]() Már többször végig nyálaztam a nyákot de nem találtam semmi hibát minden úgy van ahogy a rajzon. A hiba úgy néz ki hogy mikor bekapcsolom tök csendes, mikor adom neki az erősítést halkan elkezd sziszegni mintha jó volna, aztán úgy nagyjából a poti 3/4-es állásánál magától fölgerjed, a bemenetre viszont egyáltalán nem reagál akár mekkora az erősítés. Apámmal átmértük egyenfeszileg és mindenhol korrekt értékek voltak, úgyhogy már csak arra tudok gondolni hogy talán a rajzba van valami hiba. Segíts légyszi ha tudsz, előre is kössz, üdv Laci.
Inkább az lenne az információ, hogy milyen pedál ,a kapcsolási rajz beszédesebb volna! Akkor akár konkrétumot is tudok neked mondani! Zs.
Ha a BSS-es rajzról beszélünk, akkor a rajz biztos, hogy jó, nincs benne semmi ,ami miatt ne működne. (Mondjuk a második poti kiléte rejtély, vagy nem jó kapcsolást nézek!) Mondjuk a leiratban nem értem, hogy miért nem jó egy duális műveleti erősítő, mikor az egyik csak egy referencia feszültséget hoz létre, a gerjedésért inkább az a felelős, hogy nincs rendesen az osztó hidegítve, nem az, hogy egy tokban vagy kettőben van... Első lépésben tápot adva neki, kezd el tapogatni a végtranzisztorok becsatolóját, a 47µF-nél. Ha berreg, vagy valami hallható jön a hangszóróból, a végfokozat áramerősítő fele oké. Ha nem, hibakeresés. Valamekkora szolid hangerő állásnál tapogasd a poti meleg pontját pl. Hátulról nézve a bal oldali. Ha van valami hallható brumm, zaj a kimeneten, akkor a feszültségerősítő rész is ok. Nyilván a brumm hangerejét így a potival tudnod kell szabályozni. Ha nem hallani, hibakeresés. Az eleje meg...Jack-nél meg taperászni és megint kell a brummnak, zajnak hallatszani. Ez persze csak ilyen 9V-os mütyürök és műszerezettség hiányában ajánlott megoldás!!! Zs.
A hozzászólás módosítva: Márc 14, 2013
Az átkötéseket ellenőrizd első körben, utána próbáld meg kiiktatni a végéről a hangerőpotit!
|
Bejelentkezés
Hirdetés |







Interneten ezt a kapcsolást találtam róla:









