Fórum témák
» Több friss téma |
Igen most látom, hogy a 2. elkót 47µF a 47 ohm után kellett volna bekötnöm.
A hozzászólás módosítva: Feb 13, 2013
Hali. Azért nézd csak meg azt a FET-et, akkor is megy arról a motor, ha fordítva van benne. Mindenféle diódák vannak a FET-be és fordított irányba szépen működtethetik a motort, csak nem kapcsolja ki.
Köszönöm!
Sikerült megoldanom. A változatosság kedvéért a FET és az IC is rosszul volt bekötve. Most viszont már tökéletesen működik. Köszönöm a sok segítséget.
Sziasztok!
Az lenne a kérdésem, hogy a biztosítékok mennyire zavarják a rendszert, ha így vannak beépítve. Kell-e esetleg utánuk egy kondi, vagy nem? Előre is köszi! A hozzászólás módosítva: Feb 16, 2013
Szia!
Nem kellett volna elrontani a nyákot ezekkel a nyúlványos fóliaszakaszokkal. Az eredeti is nagyon jó volt, csak annyit kellett volna tenni, hogy a pozitív tápágba beépítesz egy biztosítékot.
A másikkal csak az volt a baj, hogy nem tükrözve volt beépítve az IC és ezáltal csak az áramköri részre tudtam betenni a chipet. Itt ezt a problémát már megoldottam és sikerült szint négyzetalapúra megcsinálni. Ezért csináltam újra. Meg menet közben zárlatos lett az egész és megsült minden rajta. Ezért is gondoltam 2 db biztosítékra. Egy a motornak egy pedig az IC-nek. Meg így most már a hűtőborda is szépen elfér. Amennyiben ez így működik akkor meg is építeném.
Próbáld meg az eredeti nyáktervet úgy megcsinálni, hogy egy biztosítékot rá tudj építeni a lapra. A hosszú kondenzátorvezetékek csak rontanak a zavarszűrés hatékonyságán, ezért ezt mellőzni kellene. Inkább csináld meg összefüggő nagy rézfelületekkel és ne nyúlványozz.
Hát az igaz, hogy a másikban a + és - távolsága csak 2,7 cm itt meg 6. De inkább akkor rád hallgatok. Akkor a másikba tegyem bele mind a 2 biztosítékot? Vagy elég az IC nek a 0,65A-es?
Elég egy biztosíték, aminek a kioldási áramát a motor maximális áramfelvételéhez kell igazítani.
Én csak azért gondoltam a kicsire is mert félek, hogy valamit megint összeforrasztok és megsül az IC.
Hát ne forrassz össze és akkor nem sül meg. A biztosíték nem biztos, hogy megvéd egy IC-t, mert a kioldási ideje alatt simán tönkre tud menni.
A hozzászólás módosítva: Feb 16, 2013
Akkor kiegészítettem a régit. Így jó lesz?
Miért nem töltöd ki rézzel az üres részeket. A szűrés hatékonyságát meg a zavarok nagyságát jól lehet csökkenteni a telefóliás megoldásokkal. Kicsit több festék kell a maratásnál, de megéri.
Egy jó példa erre: Bővebben: Link
Talán azért, mert zöldfülű vagyok
![]() Filóztam is, hogy mire való a zónakitöltés. A hozzászólás módosítva: Feb 16, 2013
Vagy nézd meg ezt. Nincsenek nyúlványok, csak rövid, tömör vezetések.
Alakítottam rajta egy kicsit. Remélem így már közelebb van egy igazi NYÁK-höz. Azt hiszem, hogy itt az ideje megépíteni ,mert sosem lesz kész. Köszi a sok segítséget.
A hozzászólás módosítva: Feb 16, 2013
Egyébként próbáltam Diptrace-el megterveztetni a beültetéseket, de nem sikerült dűlőre jutnom vele. Pedig az alkatrészeket is megterveztem úgy ahogy kell, de mégsem lett jó, na meg minig 2 oldalasat akart csinálni nekem.
A circad98 olyan egyszerű, mint a faék és gyorsan lehet vele dolgozni.
Van ott még bőven kitöltenivaló, de jó irányba haladsz.
Most már tényleg megépítem.
Sikerült működésbe hozni az áramkört, csak az a 47 µF-os kondit kellett egy nagyobbra kicserélni. Nekem most ott is egy 470 µF-os van és úgy már nem rángat rajta a motor. Már csak az lenne a kérdésem, hogy olvastam valahol, hogy a frekvencia emelésével megszüntethető a motor sípolása. Ezt miként lehet elérni?
A C1 most 100nF. Cseréld ki kisebb kapacitásra, mondjuk 22-33nF-ra.
Most olyanom hirtelen nincs, de esetleg még van egy 10nF-os mint ami mellette van, vagy párhuzamosan 2*10nF, az már 20nF.
Üdv!
Szeretnék segítséget kérni. Egy barátomnak kellene egy fordulatszám szabályozót építenem. Egy méz pörgetőhöz kellene, amit egy akkus csavarhúzó motorja hajt, a saját áttételével. Autó akksi a tápja. Full gázon a berendezés szépen szalad, de az egyszerű 555 ös kapcsolás N csatornás mosfettel (BUZ 11) (itt találtam egy oldallal feljebb asszem.) hamar feladta nem lehetett szabályozni a fordulatot. Arra gondoltam, talán a szabadon futó berendezés, ill. a motor által termelt áram impulzusok visszaütöttek és kinyírták a fet et, vagy a védődiódát. (még nem volt időm megmérni) Azt szeretném kérni, ha van valakinek egy lehetőleg egyszerű de erős, jól biztosított kapcsolása ami ehhez a szerkezethez jó lehet kérem segítsen. Előre is köszönöm!
Köszönöm!
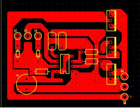
Bevásároltam. És terveztem egy nyákot is. Azt szeretném kérni ha lehet nézd át, hogy jó lesz e. Légyszíves ne nevess ki nagyon de nem találtam a térkitöltés funkciót, azért van "satírozva". (ritkán használom a programot és messze nem ismerek még mindent rajta)Express pcb-vel készült sajnos én csak ezt tudom valamennyire használni. Védődiódát nem kaptam még csak hasonlót sem, ezért pc tápból bontott kettősdiódát terveztem bele. (ez elvileg 40 A ig jó ) A potinak csak a kivezetéseit terveztem bele mert egy szalagkábellel terveztem bekötni.
Hello! Szerinted Zolinak is van Express-e? üdv!
Üdv!
Jogos! Bekínlódtam paintbe aztán tömörítettem... ez lett belőle. Remélem így már "fogyaszthatóbb".
Hello!
Én nem tudom megnyitni. De én az XnWiev-t használom, és véletlenül sem bmp-t, hanem png-t. Az vonalas ábránál jó felbontást ad. Vagy a pdf kreátorral pdf-re konvertálva. De a png-ben kicsi és megfelelő lesz. üdv!
Sajnálatos módon nincs túl nagy felhasználói tapasztalatom, főleg ami a kép és program átkonvertálásokat illeti... úgy is mondhatnám szinte semmi. Ergo sajnos nem tudtam az általad javasolt módszert követni.
De world-be be bírtam illeszteni. De nem tudom ez jó lehet e? Bocsánat de a fórumozást leszámítva nem igazán volt még szükségem efféle ismeretekre.
Így már látom.
De ennél egyszerűbben is meg lehet oldani, ha PrintScrren-t megnyomod és a Pait-be bemásolod, majd bnp-ben elmented. De volt benne hiba, "Kijavítottam." a plusz tápot kár volt körbe vezetni a nyákon, a tápszűrő kondinak közvetlen az 555 mellett a helye. A plusztáp és az 555 8-as lába közé, be lehet tenni egy diódát, akkor kevésbé rángatja a motoráram az 555 tápját. üdv! A hozzászólás módosítva: Márc 13, 2013
|
Bejelentkezés
Hirdetés |









És terveztem egy nyákot is. Azt szeretném kérni ha lehet nézd át, hogy jó lesz e. Légyszíves ne nevess ki nagyon de nem találtam a térkitöltés funkciót, azért van "satírozva". 
