Fórum témák
» Több friss téma |
- Ez a felület kizárólag, az elektronikában kezdők kérdéseinek van fenntartva és nem elfelejtve, hogy hobbielektronika a fórumunk!
- Ami tehát azt jelenti, hogy a nagymama bevásárlását nem itt beszéljük meg, ill. ez nem üzenőfal! - Kerülendő az olyan kérdés, amit egy másik meglévő (több mint 17000 van), témában kellene kitárgyalni! - És végül büntetés terhe mellett kerülendő az MSN és egyéb szleng, a magyar helyesírás mellőzése, beleértve a mondateleji nagybetűket is!
Ha nekem van két eszközöm, melyeknek áramigénye 1 A illetve 800 mA, 12 illetve 9 volt (egyen)feszültség mellett. És én a kettő egységet egy tápegységről kívánom üzemeltetni, jó lenne egy 12voltos, 2A folyamatos terhelhetőségű kis kapcsolóüzemű tápegység? A kimeneti ágat kettéosztanám, egyik ág kapna egy 7809es stab IC-t kis bordával, ez maximum 1A terhelhetőségű, így bőven jó is lenne. Kellene még valami? Vagy ezt így inkább ne? Illetve ha beiktatok a körbe egy 12V 0.35A-es PC ventillátort, hűtésre, az nagy baj lenne (így már túllépem a 2A-t)
Sziasztok!
Egy kapcsolásban használok néhány CD4024 IC-t. Ezzel az a gondol, hogy lefutó élre vezérelt és nem találok hasonló számlálót ami pozitív élvezérelt. Ha tennék elé egy invertert az vajon lehet jó megoldás?
Újabb kérdésem akadt. Van egy Logitech Z323 hangfalszettem. 2.1es rendszer, a mélynyomóban van az erősítő, de a hangerőszabályzó a jobb hangszóróban. A problémám, hogy állandó halk statikus zajt hallok. Fejhallgatóval használom, vagyis csak annak erősítésére. Kikapcsolás után a fejhallgatóban hallom a halk sercegést, majd egy puff, és kikapcsol. Gondolom a kondik lassan merülnek. Nem lehet ezt valahogy kiküszöbölni?
Sziasztok. Milyen tranzisztor paraméter a "Va", pl. Va = 50V ? A pi modellnél van rá szükségem.
Egy link Köszönöm.
Szia!
Itt írnak az "Early Voltage"-ról, amit Va-val jelölnek. A hozzászólás módosítva: Márc 19, 2013
Köszönöm
Magyarul: feszültség-visszahatási tényező.
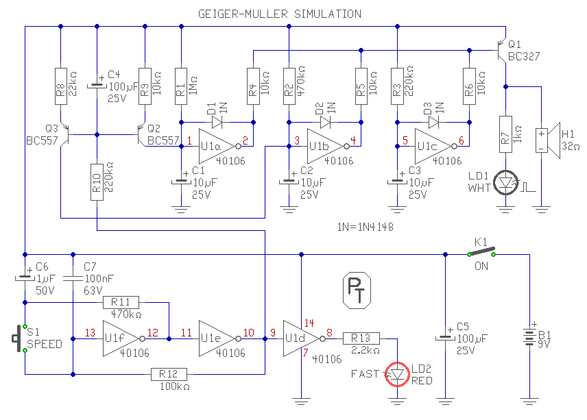
Sziasztok! Szeretnék építeni egy egyszerű áramkört, ami a geiger müller számláló kattogását imitálja majd gombnyomásra felgyorsul a kattogás. Semmilyen kapcsolást nem találtam eddig a neten. Nektek van valami ötletetek? Köszönöm!
Ilyen feladatot PIC-el szoktam megoldani, de egy 555 astabil kapcsolásban meg tudja oldani a feladatot. egy ilyen kapcsolásban. Az R1 ellenállással a nyomógomb (vagy kapcsoló) párhuzamosan köt egy másodikat, ezáltal magasabb lesz a frekvencia. A kimenetre egy kis hangszórót kössél.
A hozzászólás módosítva: Márc 20, 2013
Köszönöm. 555-el néztem én is, de az periodikus. Nekem pedig véletlenszerű kattogás kell.
Ezt találtam de nekem nincs Arduino-m és nem is lesz. Nagyon úgy tűnik, hogy csak mikrovezérlővel lehet megoldani?
Véletlenszerű kattogást mással nem igen tudsz elérni, mint uC-vel.
Értem. Az itt lévő kapcsolás nem jó? Tudom, hogy PIC-el sokkal egyszerűbb lenne a kapcsolás, de programozni nem tudok és úgy látszik a google-t se tudom használni mert nem találok egy PIC programot sem...
Hello!
Egy uC sem véletlenszerűen ad jelet. De megrajzoltam, mert a mikroprocin kívül is van élet.. Természetesen a hangszóró (vagy mi) helyett használhatsz önrezgő zümmert, vagy csak egy piezót (bár annak kicsi lesz a hangja). Ha a hangszóró ellenállása kicsi, soros ellenállást kell alkalmazni. De azt majd Te kitalálod mi jó neked.. üdv!
Kedves kollégák!
A kazettára történő rögzítéskor, illetve lejátszáskor, szükség van-e valamilyen frekvenciaátvitelbeli korrekcióra? (pl mint a bakelitnél.) Ha igen,ez körülbelül hogyan néz ki? (egy régi kazettás mechanikából szeretnék lejátszót/felvevőt készíteni,saját áramkörrel)
Sziasztok! van egy dmx dimmer és van a hozzá tartozó dmx szabálzó. Amikor tolom felfelé a tólópotit, kb féluton hallani egy brummot. Mi ez, és tud-e valaki valami ellenszert erre? Köszönöm előre is a válaszokat.
Valamelyik nagy értékű ellenállás helyett a kéz ellenállását felhasználva lehetne szabályozni a kerregést.
Sziasztok!
Egy kérdésem lenne! Infravörös Fénysorompo mennyire alkalmas fényképezőgép elsütéséhez, automatikus exponáláshoz? Vízcsepp fotózáshoz kellene, hogy akkor exponáljon a gép amikor a fénysorompón áthalad egy vÍzcsepp, erre megfelelő lehet az infravörös fény? Előre is köszönöm!
Sziasztok,
Egy kezdo kerdese Egy ilyesmit S26MD02 lehet hasznalni hagyomanyos elektromagneses erintkezo helyett, mint az alabbi, persze a teljesitmenyhatar betartasaval ? A hozzászólás módosítva: Márc 20, 2013
Szia!
Az infrasorompó nem jó átlátszó tárgyak érzékelésére, inkább a lézeres sorompók lennének jók, de annak a piros fénye meg nagyon látszódna a képen.
Szia!
Ez nagyon jó lenne arra, de azt vedd figyelembe, hogy csak váltóáramon (50 Hz)működik.
Vagyis, a gerjesztoaram, amivel nyitom csak valtoaram lehet ?
Na es ennek ? Lenyegebe 3 V-os hagyomanyos erintkezoket akarok ezzekkel helyettesitani A hozzászólás módosítva: Márc 20, 2013
Nem, a terhelés oldali feszültségnek kell váltónak lennie. Amivel kapcsolsz az egyen.
Köszönöm szépen, akkor azzal nem próbálkozok! Esetleg tudnál ajánlani másik megoldást még?
Ha egyenáramot szeretnél kapcsolni, akkor keress így.
A lézeres sorompót ne a fényképező látóterébe helyezd, hanem fölé és amikor esik a csepp, akkor látótéren kívül van a lézer és így nem látszik. Az exponálást pedig kis időkésleltetéssel végezd a lézerszenzor jelére.
Köszönöm, nagyon jó ötlet!
Már csak egy megépíthető tervet kell keresnem és mehet a móka! |
Bejelentkezés
Hirdetés |










