Fórum témák
» Több friss téma |
Az igaz, de a kérdés a pedálra vonatkozott!
Az egy MXR104 torzító pedál ha jól látom/hallom. Nem egy nagy durranás a torzítók széles választékában . Kapcs. rajza A hozzászólás módosítva: Márc 18, 2013
Hát én elolvastam újra és újra a kérdést, igaz magyarul írta az illető, de én akkor nem értek magyarul!
Idézet: Tehát akkor a kérdés újra ,magyarul: Tudom, hogy egy TB303 as szintetizátorról van szó, de a rá kapcsolt effekt mi lehet? További idézet az általam linkelt wikipedia oldalról, aki esetleg lusta lenne elolvasni azt a - tiszta dráma - egy oldalt: „Tudom TR303 de ami rajta van effekt az mit tud?” Idézet: És a válasz ott a kérdésre. Ahogy mondod, ez egy MXR pedál lehet. Szép napot mindenkinek! Zs. „...Mivel a 303 felépítésének köszönhetően ez a sáv egy hang során elmozdul lefele, a végeredmény egy érdekes, agresszív, „harapós” hangzás lesz, amit általában a zenészek tovább torzítottak, többnyire gitárhoz való torzítópedállal...” A hozzászólás módosítva: Márc 18, 2013
Ó köszönöm, mindenki másnak is
![]() A rajznak nagyon örülök kösz még egyszer. A hozzászólás módosítva: Márc 18, 2013
Én is megépítem és belerakom majd a pvc-csöves erősítőmbe. De egyet nem értek. Ha pl. van a végfok kimenetén 5Veff. és 8Ohm hangszóró, akkor a 100mA-es BC556 nem ég le?
A tranzisztor bétájával kell számolni, mert a tranzisztorok és a csövek is egy bizonyos feszültségen egységnyi erősítést produkálnak.
A végfok kimenetén nincs 5V effektív. Nem is lehet annyi, ha 9V a telep, mert 5V effektív az már 7V csúcs, ami már csak 14V tápfeszültség mellett lenne lehetséges, HA az erősítő elem teljesen ki tudna nyitni. A helyzet az, hogy megvizsgáltam szkóppal, gyakorlatilag egy 10Ohmos műterhelésen el tudtam érni 1V- os kimeneti csúcsfeszültséget. Tehát valóban, olyan 100mA kollektor áramom volt, de a meghajtás felől már nem tudtam ezt kiszolgálni. A bázisáram már akkora fezsültséget ejtett a munkapont beállító "hálózatomon" (ellenállással állítom be a diszkrét nyugalmi áramot, a 2 Si dióda egyszerűen nem nyitja meg a tranyókat, 2-2 meg már sok lenne), hogy elértem a maximumot.
Ha megnézed az egyszerűsített sémámat, ezért van a klippelő diódák után egy feszültség osztó (R10, R4). Mivel a végfokozatnak 10x -es erősítést adtam, azért az 1Vcs kimenethez tartozó bemeneti feszültség 100mVcs. A klipper diódák (schottky-k) megfogják a jelet pár száz mV-on, ezt az osztóval lependerítem valamivel 100mV alá. Így a végfokozat önmaga nem klippel be, mindig a lineáris régiójában marad. A diódák jóval "soft"-abb klippelése lesz a kimeneten. Szóval nyugalom, semmiféle leégéstől nem kell tartani! Teszek fel Nektek videót, ha szeretnétek, hogy minden épen marad, a hangerő meg lehengerlő! Amire a méréskor jöttem rá, hogy bizony a végfokozatba olyan műveleti erősítő kell, ami külsőleg kompenzálható. Emiatt a visszacsatolás miatt kompenzálatlanul eléggé begerjedhet, de egy pár tíz pF -es kondival már megzabolázható. Pl az ne5534 zseniális oda. A másik ,ami megint érdekes tapasztalás, említettem is, hogy a telep belső ellenállása főleg nagy frekvencián nem mókás. A tápfeszültség, ha hidegítetlen marad, akkor bizony csuda dolgokat művel. Gyakorlatilag a rajta átfolyó terhelő árammal arányos feszültség jön létre a tápon, az említett 10Ohm és 1Vcs kimenet mellett több száz mV "rondaságot" véltem felfedezni a tápon. Szóval mehet oda több mF, meg nem árt fólia is párszáz nF, pár uF. A másik ok a legés ellen meg épp a telep nagy belső ellenállása, nem hiszem, hogy előfordulhat olyan, hogy sssssz és leégett a tranzisztor. Gyakorlatilag azért tetszett meg a dolog, mert itt kiélheti magát az ember, nagy bajtól nem kell tartani. Ha zárlat, vagy valami baj van, max leesik a tápfeszültség! A mostani elképzelés annyi, hogy maga csak ez a cucc, esetleg egy hangerő potit el lehet képzelni az elejére. Önmagában pár mV- pár tíz mV bemeneti érzékenysége van, szóval vastagon torzításba kergethető (egy csöves nem hájgén erősítő is ilyesmi bemeneti érzékenységgel rendelkezik full hangerő/gain álláson), a gitár Vol poti tekergetésre elég érzékenyen reagál. De az egészet át is lehet alakítani olyanra, hogy egy pár száz mV-os bemeneti érzékenységű végerősítő legyen és elé lehet tenni egy diszkrét előfokozatot is...A lehetőségek végtelenek! Ha a pár mV bemeneti érzékenység megfelel, akkor rajzot dobok is fel. Csak írd majd meg, hogy hány ohmos a hangszóród, mert ahhoz kell állítani a visszacsatolást. Addig megmutatom nálam milyen a jelenlegi kapcsolási rajz! Tudom, a végfoknál a munkapont beállításnál nem ártana áthidaló kondi, de mivel így egyszerűbb, inkább azt a két alkatrész többletet a tápba tenném. A működést alapvetően nem befolyásolja, némi osztás lesz, de a műveleti erősítő nyílt hurkú, 100.000x -es feletti erősítése nem sokat csorbul! Zs. A hozzászólás módosítva: Márc 20, 2013
Az 5V effektív nálam a nagyobb táp miatt fog megjelenni, mert érzéketlen 8 Ohmos SAL hangszórót hajt meg. Kb. 14-18Volt. Jó kis kapcsolás ez annyit alakítok majd rajta, hogy az R14-15-öt poti+ellenállásra cserélem és a tranzisztor 2n2222 és 2n2907 lesz, mert hirtelen első ránézésre ezek vannak meg párban. Hétvégén igyekszem megcsinálni. Kössz.
Ha R14 és R15 poti lesz az annyiból gáz, hogy mivel az egész áramkör a hurok belsejében van, ezért változik a szumma erősítés. Sok mindent utána kellene húzni. A tápfeszültség növelése ebben a kapcsolásban szerintem nem fog maga után vonni kimeneti feszültség növekedést. Ha akkora tápfeszről szeretnéd hajtani, akkor korrektebb kapcsolásra van szükség! Pláne kisebb terhelő impedanciával...
Bárhová áttervezhető a dolog. 1., erősítő fokozat 2., klipper áramkör 3., végfokozat. Ha kész a végfok, le kell mérni mit tud. A maximális kivezérelhetőségből meg az erősítésből van bemeneti érzékenység - ahol még tiszta a kimenet - ide kell a "limitert", a klipper áramkört méretezni, hogy a végfokozat soha ne jusson el oda, hogy ő maga vágjon. Az erősítő fokozattal belőhető az egész áramkör bemeneti érzékenysége, mekkora bemeneti jelre kezdjen el klippelni (Udióda/Aelőerősítő erősítés). A visszacsatolást meg szkóppal a legkönnyebb beállítani. Ha tényleg nagyobb teljesítményben gondolkozol, akkor keressünk erre korrektebb megoldást! Zs.
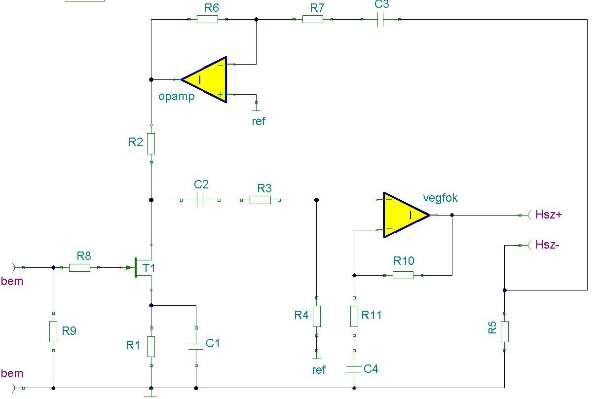
Most egy ilyet raktam össze. Kis fejtörő, mit csinál az áramkör? Persze ez csak az elvi, egyszerűsített rajz.Ha valakinek van kedve rajta tűnődni.
A jfet helyett bármit be lehet oda tenni, bipolárist, csövet...Tervben van egy egy pentódával... Zs. A hozzászólás módosítva: Márc 20, 2013
Sziasztok!
Rég jártam erre felé, örömmel látom hogy van még itt élet! Már építettem hibrid gitárerősítőt (Supercharger GTO) de úgy gondoltam komolyabban is bele vágok egy csöves erősítőbe, ezért hát pár hónapja elkezdtem a tervezést. Mivel elég kezdő vagyok csöves téren, egy egyszerűbb kapcsolást szemeltem ki: Orange Tiny Terror. Ez volt az első olyan projektem amibe tényleg pénzt fektettem és úgy tűnik megérte, minőségi alkatrészekkel, vadi új trafókkal nagyon könnyen haladt a munka. Az egész kapcsolás egy tagboardon foglal helyet, etronic-parts.com-ról lehet beszerezni. Az eredeti erősítő és az enyém között csak annyi a különbség, hogy hiányzik a "felező" kapcsoló amivel a két tápfesz. között lehetne kapcsolni (173V-235V). Hát röviden kb ennyi róla, csatolok képeket, hangot. Kérdezzetek bátran! Bővebben: Link Hangmintát a jó öreg RFT hangszórós ládámmal vettem fel, szintén ősrégi Akai mikrofonnal - az elején overdrive-al hajtva kicsit metálosabb témák, később lesz clean, az AC/DC-hez pörgessetek a vége fele! ![]() Üdv.
Szia!
Pofás nagyon, nekem bejön, a hanga is jó! Egy két kritikát azért engedj meg kérlek, természetesen teljesen építő szándékkal! A kábelezés lehetne egy kicsit átgondoltabb, esetleg összebandázsolt, a profizmus faktor egyből ugrana egy nagyságrendet. Úgy nézem AC fűtést alkalmazol, 6,3V-al, érdemes megfontolni a fűtés vezetékek összesodrását és minden más vezeték ,ami a board felé megy, az erre merőlegesen álljon, párhuzamosan soha ne fusson. (Tudom, hogy semmi bajod a dizájnnal és jól szól meg minden, csak mint megszívlelendő tipp a jövőre nézve! ) A másik, hogy tudom, hogy az erősítők nagy részében a csövek "hátul" foglalnak helyet én mégis inkább az előlap és a board közé tenném/teszem őket. Így minden, ami az előlaptól megy a csövekhez (tipikusan potiról rácsra) az közel lesz, nem kell utaztatni. Ami még nem tetszik (tudom, hogy így a szép) ,de akkor sem a legkorrektebb, ha a kimenő ilyen messze van a végcsövektől. Gondolod el, a végcsövek ott vannak a hálótrafónál, onnan a kimenő primerhez el kell menni, és átmenni jóformán az egész panel alatt, mellett, felett, mindegy, de még a bemeneti fokozat mellett is, érzékeny pontok mellett menni el több száz V-os jelekkel, nem szerencsés. Így sem rossz persze, mert súlyra balanszban van a készülék, de ezt is érdemes mérlegelni. A helyedben itt is a kimenő primerrel nem mentem volna be a board alá (egyből a kimenettel elmenni az első fokozat mellett), hanem a "másik irányba", a sasszé hátlapja felé vettem volna az irányt és úgy jutottam volna el a végpentódákig. Igazából a hangszóró kimenet földpontba csatolásának sincs sok értelme szerintem, nincs visszacsatolás, azon a vezetéken áram nem folyik, kivehető. A boardon a földet is megoldhatod úgy, hogy nem vezetékkel kötözgetsz át, hanem fogsz egy 0,5mm^2 es rézdrótot, és szépen "U"-kat hajlítgatsz vele, de ez már tényleg csak esztétika, nekem így is tetszik! Meg esetleg a kis pálcika kapcsolókat cserélném le valami izmosabbra a bekapcsolás szekcióban, az azért így nem túl...hmm...ipari. A board, trafó felerősítések anyáit jól tépd meg, ha van lehetőség, kenj rá menet rögzítőt, ha az nincs, akkor körömlakkot, csak úgy húzd át, a trafó (is) hajlamos lerezegni idővel, csak mint jó tanács megint, fordult már elő ilyen javítás...Ötletes a pufferkondi felerősítés is! A bemeneti jack földjét is kár elvinni olyan messze, az is jól érzi magát az első katód komplexumnál, de az első trióda rácslehúzójának földje is tökéletes, így a jack meleg és föld drótot is össze lehet sodorni. Ártani nem árt. Mindazonáltal ez egy ügyes munka, ötletes megoldásokkal, szép dobozolással! Nekem tetszik, amiket leírtam, tényleg csak jó szándékkal írtam, semmi támadás vagy rosszindulat. Érdemes rajta eltűnődni, ha semmit nem akarsz megfogadni belőle a jövőre nézve, az sem baj, mindenki járja bátran a saját útját! Gratulálok még egyszer, a hangja is elég meggyőző! Zs. A hozzászólás módosítva: Márc 24, 2013
Egy kapcsolasi rajzot esetleg..... Koszonjuk!
Tudtam hogy te fogsz benne hibákat találni! Teljesen igazad van, már gondolkodtam rajta én is hogy sok minden nem jól van így, át fogom kábelezni. Ugyanakkor a trafó elhelyezéssel már tényleg nem fogok tudni mit kezdeni, de azt hiszem a következő erősítőmben is így lesz, mert ha használható lesz elég sokszor lesz szállítva, muszáj egyensúlyban maradnia! Igen, 6,3V AC a fűtés. Közepe lehúzva földre, ahogy tőled tanultam.
![]() Köszönöm a kritikát, megfogadom!
Hibát mindenben lehet találni, csak építő jelleggel szóltam hozzá!
A trafó elhelyezés önmagában nem baj ,csak a primertől a végcsőre menő vezetékeket próbáld meg más úton odavinni, ne az előfokozat áramkör alatt/mellett stb. Ezért írtam, hogy inkább a hátlapnak simulva vinném a vezetékeket. Én...de persze egy problémára ezer megoldás is lehet. Ha meg működik így és jó..akkor nem kell bolygatni! De amúgy tényleg tetszik! Ügyes munka! Zs.
Szia.
Csak nem mozgásvisszacsatolás?
Szia!
Örülök, hogy elgondolkoztok rajta! Valami olyasmi, legalábbis annak is szokták csúfolni, a mozgás visszacsatolás megvalósítása azért komoly feladat, itt egy árammal arányos feszültség visszacsatolásról van szó (frekvencia függő damping), de az érdekessége nem csak ez! Egyelőre nem árulom el, gondolkozzatok még, mi lehet az értelme, a fet honnan kap tápot, az mit csinál stb...Megépítettem, teszi a dolgát, szóval nem csak elvi síkon működik! Zs.
Megcsináltam. Annyit változtattam, hogy az R14, R19, C10-et elhagytam és az R12-t 68k-ra cseréltem. Tényleg nem nő a hangerő és nem tisztul, ha a tápfeszt emelem, csak az áram felvétele. De szobába bőven jó. Ellenben leégett az egyik végfok tranyó. Azt vettem észre, hogy bekapcsolás után az áramfelvétel folyamatosan nőtt 20mA-70mA-re 3 perc alatt. Kicseréltem BD139-BD140-re. Ott már nem nött, maradt a kb 17mA. Érdekesség. A BD139-nek meg a 140-nek nagyon nem egyforma a bétája a digitmulti szerint, az egyiknek kb. 40, a másiknak meg kb. 140. 3 párat néztem meg és mind a 3 pár úgyan úgy sántított. TL071 helyett NE5534 van benn, mert mintha szebben szólna. Közvetlenül hajtja a gitár, az erősítését visszavettem, mert hamar drive-osodott. Nagyon jó kis erősítő, nem is kell rá semmilyen poti. Ott a gitár volume, hangszínnek meg a pickup kapcsoló, a csibész visszacsatolás tökéletesen teszi a dolgát. Cigisdoboz erősítő, de én forrasztottam hozzá egy dobozkát, konzervdobozból és egy kis rácsból.
Kössz ZSozsóó, betudtam fejezni végre a PVC csövest.
Mindig tetszettek az érdekes megoldások. Sajna Én "kismiska" vagyok, de érdekel minden.
A hangszerelektronikában az a szép, hogy 'majd bármit el lehet követni, legfeljebb a hangja nem fog tetszeni, vagy épp az ellenkezője. Mikor választ írtam, öt perc múltán, hogy jobban nézegettem, feltűnt, hogy a táplolás az kínosan elkerülte a figyelmemet, de ettől csak érdekesebb lett.
Szuper, gratula! Köszönöm, hogy láttál benne fantáziát és megépítetted, én sem csalódtam benne. Igaz csak 9V-ról járattam, így a munkapont beállító hálózat más feszültségen adjusztálást kívánt volna, lehet ezért égett el a szegény tranyó, nálam a 9V -ról stabilan tartotta a 8mA-t, ezért elnézésed kérem! Nálam is az 5534 futott be, mondjuk inkább a külső kompenzálhatóság miatt, de hangra is természetesebbnek tűnt. Nekem is az tetszett benne, hogy a gitár vol potival hangerő ,egy bizonyos szint után meg a letörés/torzítás...lehet vele mókázni. Nagyon örülök, hogy összejött, nagyon ötletes ez a "csöves erősítő" ! Gratula, majd csinálsz valamilyen felvételt vele?
Zs.
Virtualvt, nagyon pofás darab lett, és a hangja is ütős!
Én is alkottam, ma fejeztem be egy kisebb átalakítást. Kivettem a csöves egyenirányítást és a foglalatba egy 6N1P került, ami meghajtja az EL34-et. Az első kép az "előtte" a második pedig az "utána" ![]() Jól illik hozzá a méregzöld szín, igazi kis méregzsák... A hozzászólás módosítva: Márc 24, 2013
Nekem bejön ez a szín, milyen lett a meghajtás + el34 kombó? Így már elegendő a hangerő?
Zs.
Én mindig valami újat kutatok, nem elégszek meg azzal, hogy valamit utánépítsek, érdekes, mikor kezdtem is, valamit után építettem, de már aznap szétbuzeráltam - alakítottam...mindig azt kerestem hogy lehet jobbá (szubjektív fogalom) inkább mássá tenni. Manapság gyári rajzok annyiból érdekelnek, hogy végiggondolom mit is akartak elérni vele, ha felkelti az érdeklődésemet, akkor kísérletezek vele, a jó ötleteket elraktározom. Így dolgozgatok...Szóval mondhatjuk úgy, hogy engem is az érdekes megoldások érdekelnek!
A rajzzal kapcsolatban azt gondold végig, mi is történik R5-ön. Az egy pár száz mOhmos ellenállás, átfolyik rajta a hangszóró árama. A "ref" feszültség egy diszkrét pozitív feszültség, mivel a "cigidoboz" erősítő tervemet alakítottam át ilyenre, az 9V-os, így legyen a "ref" 4,5V. Az "opamp" műveleti erősítő negatív visszacsatolással dolgozik, így ezt a feszültséget megtalálod mindegyik lábán. Gondolj végig egy olyan állapotot, mikor nincs semmilyen meghajtó jel, majd gondolatban mozdítsd el valamelyik irányba, hangszórón nő a feszültség, nő az áram...stb. (Mivel a rajzon ez egy egyoldalas táplálású elgondolás, ezért lemaradt a hangszóró előttről egy csatoló kondi. A működést ez nem befolyásolja elméleti síkon. Persze működik két oldalas tápról is!) Az opamp erősít, ezt még elfelejtettem mondani. Nem olyan vészes végiggondolni, de oda kell figyelni! A lényeg majd a fet munkaellenállásán (R2) történik! Zs. A hozzászólás módosítva: Márc 25, 2013
Igen, így már kellemes hangereje van. Kipróbáltuk egy Marshall ládával, bealázta a 30W-os tranyós kombót.
A hangja egyébként még agresszívebb lett, és talán a magasai is szebbek.
Naná, hogy bealázza a 30W -os kombót, ha a saját nóném hangszórója van rajta, a csöves meg egy 412-esen szól pl. Ellenkező esetben meg a kombó alázza be a csövesedet!
Zs.
Szia Zsolti!
Szeretnék csinálni egy ilyet. A leírás szerint PNP-s germánium tranzisztor kell hozzá, tipust nem írnak. A kommentelők közül többen is AC128-cal rakták össze, és jól működik. AC 128-at nem tudok se égen se földön, tudnék viszont ilyet vagy ilyet esetleg ilyet.. Véleményed szerint valamelyik alkalmas lenne a feladatra? A hozzászólás módosítva: Márc 25, 2013
Szia!
Itt béta szerint válogathatsz az AC128-asok között. Ha kompletten akarsz pedált építeni, akkor érdemes megnézni, mert még szállítással együtt is olcsóbb, mint, ha Magyarországról vennéd az alkatrészeket. Van egységcsomagban germánium fuzz is.
És a hangok. Nem én raktam rá azt a sok mélyet, annak a subwoffernek van ilyen mélye.
Én a torzító nélküli "csak végfok" verziót csináltam meg. 9 Voltról járatom és égett le az egyik tranyó. Szerintem eltervezhettem valamit a nyákrajzolásnál, mert csak üresben, rövidrezárt bemenetnél indult meg az árama 20-ról 70mA-re néhány percen belül. A BD-knek kisebb az áramerősítése azzal stabil, gondolom gerjedhetett. Így most tök jó. Csöves hangja van
Köszönöm a tippet, sajnos nem vagyok járatos a külföldről rendelésben, pedig néha jó lenne.
Pár alkatrész hiányzik már csak (kettő különbözőbe is belefogtam párhuzamosan), a felsorolt tipusokat fillérekért meg tudnám venni itthon, ezeket találtam első nekifutásra, ha valamelyik megfelelne, nem bonyolítanám. (Jó lett a kis erősítő, ilyesmin is gondolkodtam már.) |
Bejelentkezés
Hirdetés |





Teszek fel Nektek videót, ha szeretnétek, hogy minden épen marad, a hangerő meg lehengerlő! Amire a méréskor jöttem rá, hogy bizony a végfokozatba olyan műveleti erősítő kell, ami külsőleg kompenzálható. Emiatt a visszacsatolás miatt kompenzálatlanul eléggé begerjedhet, de egy pár tíz pF -es kondival már megzabolázható. Pl az
Zs. 







Zs. 





