Fórum témák

» Több friss téma
Fórum » Gitár torzító / Effekt / Erősítő / Pickup
Lapozás: OK   228 / 317
(#) ZSozsóó válasza teddysnow hozzászólására (») Márc 26, 2013 / 1
 
Jópofa! HA 5534 van benne, akkor a bemeneti ellenállásnak az 1M egy kicsit sok, azt lehet lejjebb kéne venni, kisebb lesz az offszetje, nagyobb a tiszta kivezérelhetőség. Bár ki akar tisztázni, elég ütősen szól! Az ízlésemhez épp az ilyen riffek állnak közel. Jimi-t is szeretem, eladták a céges autónkat, a jimi cd-m benne maradt, nagyot néz majd a brigád aki beleül! Amiket kivettél, épp a trükkös vcs-ért felelősek, de gondolom úgy túlságosan dübörgött, ennek a szórónak így is tökéletes a mélye. Normál gitár hangszórónál vagy mélyközépnél azért nem árt az oda...
Lerajzoltam újra az áramkört ,így már moderáltabb az erősítése, persze így is bőven túlhajtható, a trimmerrel a damping faktora állítható, a két véglet átviteléről is dobok képet. Látható, hogy lehet olyat csinálni, hogy a rezonanciákon ráerősítsen, még több és a hangszórótól függő dögöt adjon neki. A másik végletben meg sima feszültség kimenetű erősítőként viselkedik. Érdemes elszórakozni vele. A telepre sem árt hidegítésnek egy nagy elkó, meg egy fólia, ezzel is kísérleteztem. Ami jó ezekben a kis kapcsolásokban, hogy filléres bele egy egy jó fólia kondi, a legkisebb feszültségű is megfelel, ha meg van adva a módja, akkor ez bitang jól tud szólni. Azon tűnődök, hogy darlingtonosra is át lehetne alakítani, akkor a bc-k lehetnének a meghajtók, a bd-k meg a végek. De a megnövekedett kivezérelhetőség miatt (kb a jelenlegi méréseim szerint 1Vcs helyett 2-3V is lehetne, ami 2x es feszültség - 4x es teljesítmény) a telepet ez már megviselné, itt én javasolnám a dugasztápos megoldást. Kipróbálom és beszámolok! Addig is a vcs kapcsolási környezete nem változik, szóval ha valakit érdekel...Szép napot! Zs.
A hozzászólás módosítva: Márc 26, 2013
(#) ZSozsóó válasza akos70 hozzászólására (») Márc 26, 2013 /
 
Szia!
Bármelyik teljesen jó...Ennek úgyis az a lényege, hogy teljesen szétvezérelje a hangot, tehát ha nem is épp abban a munkapontban vagy, amiben az ac128 lenne, ugyan, kit zavarna? A lényeg, hogy egy agyon szétvezérelt, harmonikus bedarált, majdhogynem "robot" szerű hangot kapj! Jó bele bármilyen kis jelű germánium, ha hozzá tudsz olcsón jutni, nem fogsz benne csalódni! Zs.
(#) akos70 válasza ZSozsóó hozzászólására (») Márc 26, 2013 /
 
Nagyon köszönöm, hasonló válaszban bíztam, csak kellett a megerősítés.
Akkor veszek belőle.
(#) granpa válasza ZSozsóó hozzászólására (») Márc 26, 2013 /
 
Nincs meg véletlenül a tecsőről letiltott, Jimi Hendrix: Raw Blues Neked? Mire rágondoltam, hogy letöltöm, levették a b... "szerzői jogvédők"! Pedig csak egy jól összeválogatott nyilvános zene gyűjtemény volt.
A hozzászólás módosítva: Márc 26, 2013
(#) teddysnow hozzászólása Márc 26, 2013 /
 
Köszönöm szépen, remélem sikerült pozitív reklámot csinálnom a kis erősítőnek.
(#) V.Cs. válasza ZSozsóó hozzászólására (») Márc 26, 2013 /
 
A hangszóró körben lévő soros ellenállás a hangszóró áramával arányos jelet ad. (De gondolom ezt tudod)
Meglátásom szerint ezért is szóltak "szebben" a csöves erősítők, ezért számított ott jobban a "láda" (A hangszórót kitérítő erő az árammal arányos F=n×B×I×l)
Egyébként ezt a visszacsatolást például a Peavey alkalmazza a gitár kombóiban, szépen is szólnak!
(#) ZSozsóó válasza V.Cs. hozzászólására (») Márc 26, 2013 /
 
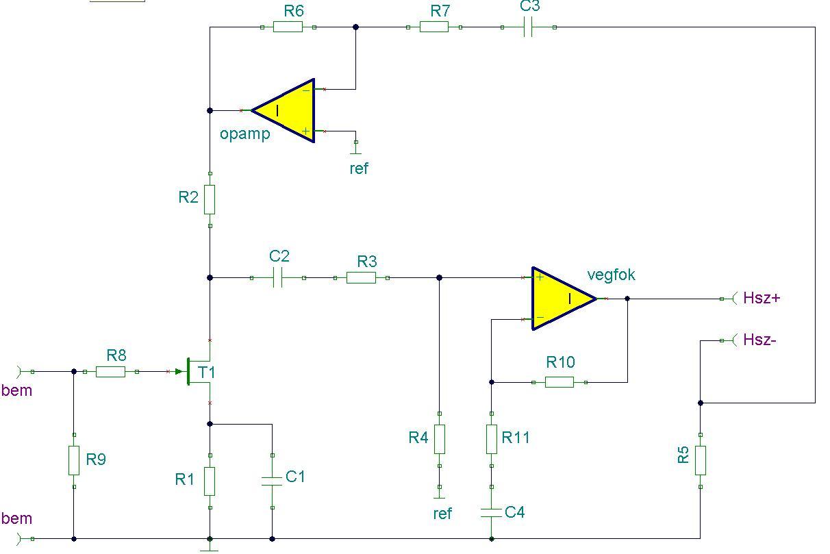
Teljesen tisztában vagyok vele, nem egy ilyet gyártottam már, most egy kis feszültségű "cigisdoboz" cuccon jár az agyam, azt csiszolgatom, a lehető legnagyobb egyszerűség a cél, nem feltétlen a 100%-ig korrekt műszaki tartalom, csak amolyan fiókban heverő cuccokból összelapátolni hamar! Próbapanelen működik persze. Valóban a peavey alkalmaz ilyet (is), ami érdekesebb az a transtube ötletük, hogy az egészbe belevonnak még egy meghajtó fokozatot is, ami leklippel. Így a hangszóró áram által okozott feszültség visszacsatolás ezt a fokozatot hajtja/kevésbé hajtja, tehát a túlvezérlése is dinamikusan történik! Az előző oldalon linkeltem egy ilyen általam kigondolt, végletekig lebutított ötletet. Egy nagy koncepció készül most, abban híd/párhuzamban lesznek LM3886-ok, ilyen meghajtó fokozatos megoldással, csak nem diódákat fogok használni a klippelésre, hanem megfelelően beállított jFeteket, ráadásul ellenütemben. Működik az is, csak finomhangolni kell ,csak az "egybefüggő" időm kevés sajnos...Megragadom az alkalmat, hogy újra bedobjam az előző oldalon betett kapcsolásomat, egyelőre még nem "fejtette" meg senki, hogy mit is akartam elérni a dologgal. Hozzáteszem ezt is összedrótoztam és zseniálisan működik! Ha van kedved elgondolkozni rajta! Tervezem kipróbálni pentódával is, ha jól sejtem azzal is működnie kell! Zs.
A hozzászólás módosítva: Márc 26, 2013

vegfok_zs.JPG
    
(#) ZSozsóó válasza teddysnow hozzászólására (») Márc 26, 2013 /
 
Csiszolgatjuk még egy kicsit, szerintem van benne ráció! Kipróbálom BD tranzisztorral, amit darlingtonba kötök a BC-kkel. Persze ilyenkor a munkapont beállítás is változni fog, de csak ellenállás értéket jelent ez persze. Nemsokára jelentkezek az eredményekkel! Zs.
(#) Hx-2 válasza teddysnow hozzászólására (») Márc 26, 2013 /
 
Egy NYÁK-terved van hozza?
(#) teddysnow válasza Hx-2 hozzászólására (») Márc 26, 2013 /
 
Ez van.

kisvég.jpg
    
(#) teddysnow válasza ZSozsóó hozzászólására (») Márc 26, 2013 /
 
Olyasmit csinálhat, ahogy növekszik a fesz. a hangszórón, úgy nő az R5-ön amit ellenfázisban erősít az opamp. Aminek a kimeneti feszültsége táplálja a FET-et az R12 munka ellenálláson keresztül, ami műsornak megfelelően tud változni? A fázisokkal nem vagyok tisztában, így csak tippelni tudok, a hozzászólásaid alapján valószínűleg kompresszál, mert a zúzósabb riffeket szereted.
Szerintem.
A hozzászólás módosítva: Márc 26, 2013
(#) ZSozsóó válasza teddysnow hozzászólására (») Márc 26, 2013 /
 
Alakul, de még nem az igazi! Ne hagyd figyelmen kívül a hangszóró impedancia változását a frekvencia függvényében! Zs.
(#) teddysnow válasza ZSozsóó hozzászólására (») Márc 26, 2013 /
 
Na igen, de az R5-ön akkor lesz "nagy" feszültség, amikor a hangszóró impedanciája kicsi vagy is kb. 100Hz és 3-4kHz között. A rezonancia frekvencia az kb. 50-60-70Hz. Gondolom 1-2 Ohmos az R5. A rezonancia frekvencián az impedancia kb. 50 Ohm, aztán leesik 4-8-16-ra, majd folyamatosan nő kb. a rezonancia frekvencián lévő érték feléig.
(#) ZSozsóó válasza teddysnow hozzászólására (») Márc 26, 2013 /
 
Így van! Az R2 ellenállásnak azonban 2 lába van! Mindkét oldalon változik a feszültség, így az R2-n az áram is. Már csak azt kell belátni,hogy hogyan és meg is van fejtve!
(#) virtualvt válasza Zenner hozzászólására (») Márc 26, 2013 /
 
Köszönöm!
Tényleg jó ez a zöld szín, az egész nagyon bejön külsőre. Lehet hogy már elhangzott korábban, de hadd kérdezzem meg, milyen előfok kapcsolás lett megépítve?
(#) bodnar00 hozzászólása Márc 26, 2013 /
 
Sziasztok! Találtam pár csövet itthon, valamelyik vajon jó lehet torzítónak? Képek: a kis tömzsi balra, az egy PCF 802 , a nagyról lekopott a felirat, a középső cső feliratából megmaradt egy 9-es . A két jobboldali pedig PY 88 -as.
(#) mofesa válasza bodnar00 hozzászólására (») Márc 26, 2013 / 1
 
A nagy az PL-500/509 lehet.A mellette lévő az egy P/ECL86.Ezekből erősítőt szokás építeni.PY88 az booster dióda.A PCF 802 frekvencia stabilizáló volt anno.Nem hinném,hogy alkalmas lenne valamelyik is torzítóba.
(#) bodnar00 válasza mofesa hozzászólására (») Márc 26, 2013 /
 
Köszi! Akkor visszateszem őket a dobozba had pihenjenek még 50 évet.
(#) peti333 válasza bodnar00 hozzászólására (») Márc 26, 2013 /
 
Mindenből lehet torzítót építeni. A triódát meg a pentódát be lehet kötni erősítő fokozatnak, illetve gyakorlatilag az összes cső üzemel diódaként, amivel rohadt jó csöves overdriveot lehet készíteni.
(#) bodnar00 válasza peti333 hozzászólására (») Márc 26, 2013 /
 
Köszi neked is! Utána olvasgatok a csöveknek, hogy értsem is mit írsz mert egyenlőre annyit tudok, hogy üveg, és sok lába van. Ha jól gondolom akkor a PCF-et bekötöm erősítőnek, és utána berakom a PY88-akat diódáknak és kész is?
A hozzászólás módosítva: Márc 26, 2013
(#) peti333 válasza bodnar00 hozzászólására (») Márc 26, 2013 /
 
Ehhez picit többet kell tervezni. A csövek nagy része kényes, és csak egy bizonyos környezetben működnek jól. Ajánlom az elektroncso.hu-n fellelhető cikkeket. Nem pont a hangszererősítőkről, vagy torzítókról szólnak, de az alapokat elég jól leírják.
Itt a fórumon vannak elég sokan, akik jól tudnak tervezni, én sajnos még nem tartozom közéjük (a legbonyuloltabb eszküz amit képes voltam tervezni, az a keverő). Kiindulási alapnak használhatod ezt a kapcsolást. A tranyó helyére mehet valamelyik trióda, a dióda helyére valami csöves diódát köss be. Itt kell picit számolgatni, illetve tervezni, hogy a trióda megfelelő környezetbe kerüljön, pl. megfelelő tápfeszt kapjon, a bétja megfelelő legyen, illetve a kimeneti impedancia is többé-kevésbé stimmeljen.
A hozzászólás módosítva: Márc 26, 2013
(#) ZSozsóó válasza peti333 hozzászólására (») Márc 27, 2013 /
 
A PCF triódájával már lehetne értelmezhető torzítót tervezni, olyan 30-40V -nyi tápfeszültség mellett már lesz belőle valami értelmes hang, csak kell elé egy meghajtás, mondjuk egy másik pcf vagy jfet(ek). Olyan 40V-ny tápfesznél a levágás olyan -1V rácsfeszültségnél következne be, ha belőnénk a triódát egy 0,5V -os katód feszre, egy egész szimmetrikusan klippelő dolog lehet belőle (0,5/0,5V os bemeneti dinamikával)! De tiszta macera az egész, eleve a több tíz V, a fűtés, meg akkor mi lesz a pentódával benne, elpazarolni kár, rossz munkapontban működtetni meg vétek...A tranyós kapcsolásba azért ne tegyünk triódát szerintem, nem igazán lesz az jó! Ha esetleg érdekel valakit, este nézek egy normális munkapontot a pcf802/82 triódájára. Ha kell ki is próbálom, úgyis van kedvem ilyesmivel is bíbelődni! Zs.
(#) ZSozsóó válasza teddysnow hozzászólására (») Márc 27, 2013 /
 
Megnéztem darlingtonnal a kimeneten, gyakorlatilag ahogy vártam, a kivezérelhetőség megnőtt, a meghajtás felől a bázisáram igény lecsökkent, így határt már csak a műveleti erősítő kivezérelhetősége okoz. A 2Vcs-cs helyett 6Vcs-cs lett az eredmény. A bökkenő éppen ebben van, ez egy irtózatosan hard clipp, az opamp klippel, míg csak az előző végfokozatnál a meghajtás és a tranzisztor természete miatt eljutott a határáig, és ott a műveleti erősítő még a lineáris régiójában mozgott, a torzításért a tranzisztorok voltak felelősek. Jóval soft-abb klippeléssel. Nem próbáltam ki élesben milyen hangja van, de gyanítom a torzítása sokkal "rondább", zizegősebb, szögletesebb. Mindenesetre a teljesítménye a 3x-os kimeneti feszültsége miatt 9x- es! Érdemes eltűnődni ezen, hogy olyan kapcsolás lenne a cél, ahol semmiképpen nem a műveleti erősítő torzítana, hanem a végtranzisztorok, magyarán a meghajtás felől jöjjön a jel bőven, csak a tranyó "ne bírja". Ez biztosan jóval muzikálisabb torzítás, mitn a műveleti erősítő hard clipp-je, ahol felbolik a visszacsatolás és a 100.000x es feszültség erősítése elkezd dolgozni! Zs.
(#) mofesa válasza ZSozsóó hozzászólására (») Márc 27, 2013 /
 
Pont ezért írtam,hogy inkább ne.Viszont találtam még a fiókban egy PCF802 -őt,ami nem került bele az elajándékozott csövek közé.Engem érdekelne ez a tranyós meghajtásos dolog.Ha van kedved,időd hozzá,én szívesen venném.
(#) bodnar00 válasza ZSozsóó hozzászólására (») Márc 27, 2013 /
 
Szia! Engem érdekelne, ha nem nagy fáradtság. Másik PCF-em sajnos nincs, ezt az 5 db csövet találtam csak. Igazából nem kell nekem minden áron csöves torzító, csak megtaláltam és gondoltam hátha jó lesz.
(#) Szpisti válasza ZSozsóó hozzászólására (») Márc 27, 2013 / 1
 
Minek tervezni, ha már valaki megtervezte ?
Itt egy gitártorzító PCF802-vel
Mondjuk sok jót nem írnak a végeredményről, állítólag nagyon zajos és borzalmas hangja van .
Dehát egy torzító ilyen szokott lenni, nem ?
A hozzászólás módosítva: Márc 27, 2013
(#) Szpisti hozzászólása Márc 27, 2013 / 1
 
De itt egy másik varició, erről van hangminta is.
(#) mofesa válasza Szpisti hozzászólására (») Márc 27, 2013 /
 
Az a trióda nem kimondottan audio célokra van kifejlesztve szerintem,és azért túl zajos,Ők sem az egészséges torzításról írnak.De a gombóc próbája az evés.Ki kell próbálni.Köszönjük a rajzokat.
Hólapátolás közben elgondolkoztam,amit peti333 fórumtársunk írt.Jó minőségű trióda + diódák?Akárhogy is nézzük az EABC80 jön ki megoldásként.Ez csak egy ötlet,sajnos elajándékoztam mindet,pedig most kipróbálnám.
(#) mofesa válasza mofesa hozzászólására (») Márc 27, 2013 /
 
Valami hasonlóra gondoltam.

EABC80.jpg
    
(#) DenaturáltSas válasza Szpisti hozzászólására (») Márc 27, 2013 /
 
Ez szörnyű, ehhez abszolút felesleges a cső. Tranyóval sokkal különbet lehet készíteni.
Következő: »»   228 / 317
Bejelentkezés

Belépés

Hirdetés
XDT.hu
Az oldalon sütiket használunk a helyes működéshez. Bővebb információt az adatvédelmi szabályzatban olvashatsz. Megértettem