Fórum témák
» Több friss téma |
Kapcsolási rajzod is van hozzá?
Igen elnézést. Pont most jutott eszembe, hogy azt meg elfelejtettem feltenni.
Amint hazaértem, felteszem.
Az valóban egy nagyon praktikus elrendezés, egy bajom van vele, a sokökacat között nincs hozzávaló dobozom, tehát muszály vagyok más topográfiát kitalálni.
Hacsak nem bele nem tuszkolom egy kibelezett pc táp dobozba, de a hosszából akkor is veszt és nem túl esztétikus De az is lehet, hogy külső tápos lesz.... Mindenesetre köszönöm a válaszod! Segített!
Hello. Az első az a kapacitásszorzó, a második meg az A osztályú Mayan újabbik verziója.
Mi az, hogy kapacitásszorzó?
Erről tudnál valami leírást linkelni?
Hello.
Bővebben: Link bogarásztam.
Bocsi. ez az: http://sound.westhost.com/project15.htm
Hello!
"A osztályú erősítőknél, ez jobb mint a feszültségstabilizátor, mert nem fűt el annyit,.." Jól hangzik, csak nem igaz. Ráadásul mivel jobb az, ha a kimeneti feszültség a bemenetivel (hálózattal együtt) változik, mint ha stabil? Nem csinál kis kondiból nagyot, csak szűr, mint egy RC tag. Energiát nem raktároz csak annyit, amit a pufferkondi tud. A hatékonysága abban rejlik, hogy a tranyó váltakozóáramú ellenállása nagyobb, mint az egyenáramú ellenállása. Vagy is ha sima RC taggal szeretnénk ugyan ekkora szűrési tényezőt elérni annak nagyobb lenne az egyenáramú feszültség esése. A brummhoz van köze, de a rózsaszín zajhoz nem sok. Kb. ez a valóság, nem a "marketing duma". üdv!
Hello. És akkor erre most mit reagáljak?
Ott a link ahonnan vettem. Gondoltam hogy előnyös lesz beépítenem a kapcsolásba. A kisebbik változatát, is zajszűrésre használják, csak az kis értékű kondikkal van és nem nagy teljesítményre. (De tudom az sem zajszűrő, mert az nem lehet az.) Ott a link. Senkit sem óhajtok félrevezetni. Csakhogy lásd máris töröltetem a hozzászólásom!
Hello!
Nincs itt semmi baj, és az áramkör is használható, csak azért írtam, hogy nem legyenek a topikban ilyen misztifikált dolgok, mert kezdőt félrevezetik az elnevezések. Nem kellett volna törölni, ezzel a kiegészítéssel tiszta vizet lehet önteni a pohárba. Mindenki használ "beceneveket" áramköreinek megkülönböztetésére, elnevezésére. Nincs is ezzel semmi baj, csak nem szabad műszakilag komolyan venni. (Lásd az én Ping-Pong villogómat. De azt sem ajánlanám asztal mellé teniszezéshez.) üdv!
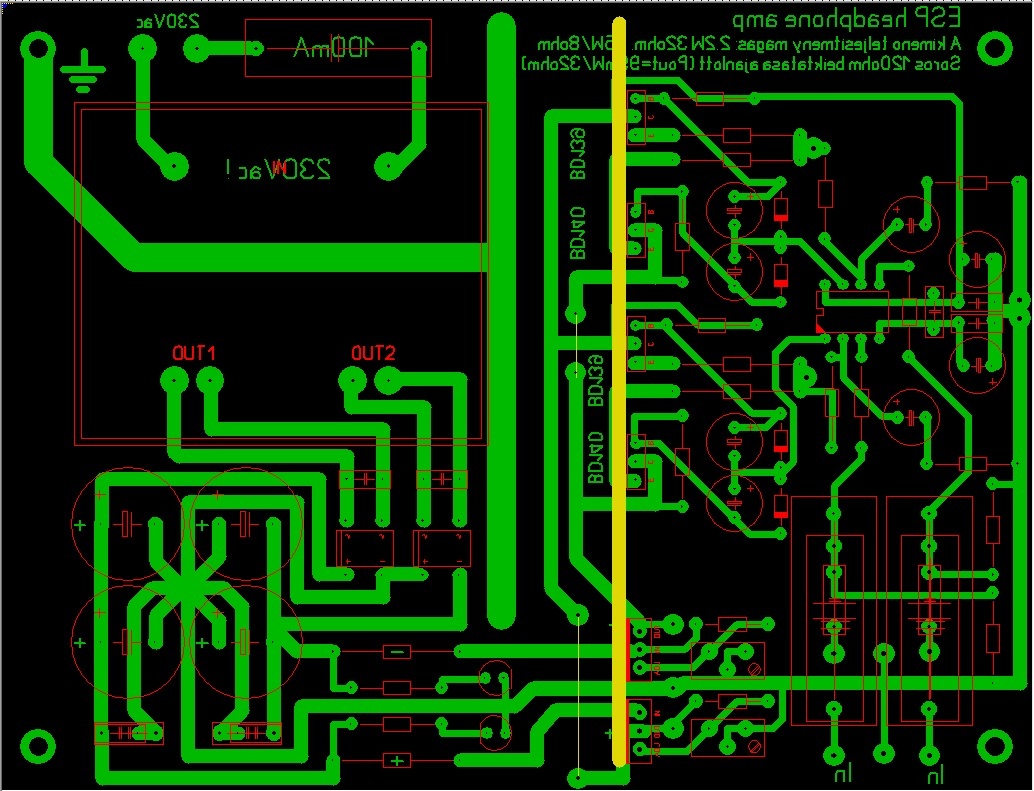
Terveztem egy részleges nyákot, a táp ág nincs még megtervezve, lehet külön egység lesz.
Kérlek Benneteket, nézzétek át, hogy van-e hiba benne, elkötés, vagy ötlet jobb elrendezésre. Az eredeti topográfiát nem áll módomban követni. A műveleti erősítő egy erősítős, ha valaki első ránézésre úgy vélné, hogy felcseréltem az invertáló ill. nem invertáló bemeneteket. Elvileg TL071-gyel szerelt lenne... A collektorok összekötése takarásban van, a borda alatt van összekötve, . Köszönöm! A hozzászólás módosítva: Márc 31, 2013
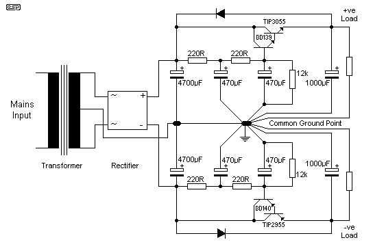
A 100 ohm és az IC tápfesz lábai közötti szakaszon a puffer hiányzik (1-1 db 100 µF elko és 1-1 db 100 nF fólia).
Ebben az elrendezésben azokat nem tudod elhelyezni. A 220 ohm helyesen 22 ohm. clon
Köszi az észrevételt! A kondikat lehet, hogy be tudom még tervezni, a nagyobb kérdés az volna, hogy a clon a és az eredeti kapcsolás érékei csak a teljesítmény ellenállás és a visszacsatolás ferkvencia szűrű tagja esetén egyezik meg. Ha mégis az eredeti értékeket használom, az minőségben nagyon elüt? Mert Te csak a kimenetnél lévő ellenállásl említed az érték javítást. Melyik kapcsolás értékeire hagyatkozzak?
A 100 kohm 10- szeres erősítést jelent. Ez 300-600 ohmos fejhallgatóknál kellhet ha szabványos a bemenő jel (a jelenlegi DAC -ok bőven efeletti jelet adnak ki).
Elsőre 22 kohm -ot használj. (Fejhallgató és forrásfüggő a dolog.) Ha halk, akkor lépj feljebb 33k , 47k -ra, de szerintem elég lesz a 22k. TL071 helyett NE5534 -et használj, a gyári is azzal készült (nem sokkal drágább, sokkal szebben szól).
Értem. Egy ZTE tabom van, de nem túl nagy a kimenő jelszintje. A fejhallgatóm egy olcsó pár ezer forintos Panasonic RP-HT 161 füles, de ha jó a műsor forrás, számomra nagyon szépen szól. Hogy hány Ohm-os azt még nem mérten, és pár éve meg van, az adatlapjára meg nem emlékszek, neten sem találtam most. Annyit találtam, hogy 102dB az érzékenysége, az átvitele 10-27KHz, és ha hinni lehet a leírásnak neodímium mágnessel van szerelve a hangszórója. Eddig mobil eszközön használtam, és PC-vel.
Olyan kérdésem lenne, hogy a tranzisztor típusára mennyire érzékeny a hangja? Műveleti erősítőt ki fogok próbálni én is többet. Ha lesz "fölösleges" pénzem, kipróbálok egy drága müv.erősítőt, hogyszebb lesz-e a hangja. A HEStorban láttam is. A tranyó most BD679 lenne, de gondolkodok MJE típusokban is. Ja, és még egy dolog. Látom van aki stabbal, van aki nélküle készíti el. Ez mennyit számít, esetleg zavarmentesítés szempontjából van jelentősége? A bemenetnél a lehúzó ellenállás értéke jelszintet állít be? Mert az eredetiben 220K A hozzászólás módosítva: Ápr 2, 2013
Ezeket az adatokat találtam Pana. Itt 98 dB/mW az érzékenysége.
A 22 kOhm elég kell hogy legyen (kb.117 dB lesz a hangerőd). Szerintem maradj a BD139 -nél. (Bár én a végén FET- et tettem bele.) Minden tranzisztornak más egy kicsit a hangja, de a műv.erősítő sokkal többet számít. Az hogy 220 kOhm vagy 100 kOhm a bemeneti csatoló kondenzátor hatásába szól bele, a jelszintbe nem. Ha "mélytúlsúlyos" a fejhallgatód a 100 kOhm -mal talán jobban jársz (ki kell próbálni). A stabilizálatlan táppal más a hangja, valahogy fürgébb. Ha mégis stabil tápot építesz akkor LM 317- LM337 -tel, ne 7812-7912 -vel (ezért lehet, hogy kapok).
Sziasztok!
Erről az erősítőről mit gondoltok? Van valakinek tapasztalata vele? Köszi
Ez egy nagyon jó koncepció, fetes bemenet meg szinte! cső
Köszi a választ! De hogy akart ez lenni? : "fetes bemenet meg szinte! cső"
Hogy fettel lehet a csövet helyettesíteni, többnyire a bemenet a lényeg zaj szempontjából és közel azonos ez az erősítő egy csöves hangzáséval(bár mégse cső)
Sziasztok!
Ügyködtem még tavaly év végén egy fejhallgató erősítőn. Végül is az ESP féle megépítése mellett döntöttem és összeraktam reloop nyákja alapján egyet, ami jól szólt (bár a legutóbbi laptoppos próba alatt földhurok szerű, a bemenőjeltől független alapzajt produkált). Nagyapámnak készül végül is és úgy döntöttem, hogy egy gatyába rázott PC táp dobozába építem bele. ehhez készítettem az alábbi tervet részben reloop topológiája alapján, de teljesen saját táprésszel. Egy 16VA-es 2*9 vagy 12V-os nyáktrafó fogja ellátni és a szerző ajánlására beleterveztem egy stabilizátor részt is LM317/LM337-el. A kérdésem, hogy van-e esetleg ránézésre kivetnivaló a rajzon (pl. föld elrendezés). A sárga vonal középen a hűtőlemez, ami mindjárt árnyékolja is a hálózati trafót. Hogy hová kötöm, még nem tudom. A trafó alatti vastag vonal árnyékolásként funkcionálna és a dobozházhoz lenne kötve a rögzítőcsavaron át. Mivel a trafó leválasztó, így a hálózati védőföldet csak a dobozra kötném rá, a jelföldre nem. Most nézem, hogy a - tápágat nem vittem el az OPA-ig. Azt mondjuk a felső BD140 collectoráról vezetném oda, középen. A hozzászólás módosítva: Ápr 3, 2013
Szia! Úgy látom rendben lesz, gondos munkát végeztél
A trafó árnyékolását mágnesezhető (vas) lemezzel tudod megoldani.
Van hely annak is. Van ilyen bontott ónozott lemezem, amivel az RF cuccokat szokták burkolni (na nem is biztos, hogy szükség van rá itt).
Felmerült bennem két dolog. az egyik, hogy az LM-ek talán elegek lennének az OPA részére, a végfokozat úgy is PP. A másik pedig a kimeneti egyenszint kérdése. A kimeneten lévő 120 ohm képes megvédeni a fejhallgatót tápelbillenés esetén? VAgy esetleg érdemes lenne majd egy relés védőáramkört beiktatni? Persze egyelőre nem kerül rá drága füles, de hát az ördög nem alszik és ki tudja, mit hoz a jövő.
A műveleti erősítőnek jó a tápzaj-elnyomása. A tranzisztorok és a diódák felhúzó ellenállásai legalább olyan sebezhető pontok. Azért ilyen kis nyugalmi áramnál a sima puffer is tökéletes zajtalan működést biztosít.
A 4,7 ohm emitter-ellenállások miatt kisebb zárlatokat átvészelnek a tranzisztorok, meghibásodásuk esélye minimális. Ennyi esélye akár egy DC védelem meghibásodásának is van. Ha aggaszt a túl nagy kivezérelt jel, akkor inkább a tápfeszültségből kéne elvenni. Mind a műveleti erősítő, mind a tranzisztorok örülnek ha kisebb jellel kell megbirkózniuk. A közbe iktatott 120 ohm nem minden szempontból szerencsés megoldás. A diódák és a tápok közötti ellenállás értékével tudod a nyugalmi áramot befolyásolni, melyet az emitter-ellenállásokon eső feszültségből lehet kiszámítani. Igény szerint nem kell tőle sajnálni, magasabb nyugalmi áram esetén csökken a keresztezési torzítás. Igaz jobban is melegszik. Valahol félúton a Canamp felé van az igazság.
Itt a bázisellenállásra gondolsz? Igazából jobban ott vagyok a csöves technikában. Gondolom, ha csökkentem a 6,8K-at, akkor nő a nyugalmi áram és fordítva. A dióda mit csinál tulajdonképpen? Azt érzékelem, hogy 0,6V körül elemeli a bázisokat az OPA kimenetétől. Jól gondolom, hogy váltóáramú szempontból olyan, mintha ott sem lenne?
Jelenleg két hasonló trafóm van. Az egyik 2*9V-o, míg a másik 2*15V-os. Utóbbi már nagyon sok lenne, de szerencsére az LM3XX-ek lehetőséget adnak a trükközésre. Akkor a 2*9V-os traffancs fog belekerülni és visszamveszek +/-10V körülre a tápot. Eddig is erről ment, csak stabilizátció nélkül.
A dióda itt egy feszültség forrás a tranzisztor előfeszítése számára. A vele párhuzamos kondenzátor miatt az itt mérhető feszültség stabilnak tekinthető a vezérlés közben.
Kellemes velejárója, hogy a tranzisztor bázisára nagyobb potenciál vihető mint ami a műveleti erősítőből kijön. A dióda nyitófeszültsége függvénye a rajta folyó áramnak, ezáltal lehet a tranzisztorok nyugalmi áramába beavatkozni. A stabilizátor előnye, hogy hálózati feszültség ingadozása miatt a hangzás nem változik. A dióda nyitófeszültségére a környezeti hőmérséklet is hatással van, a tranzisztorokkal azonos légtérben stabil marad működés, mert a tranzisztor bázis emitter diódája ezt hasonlóan követi.
Ezért rakják ezt legtöbbször a bordára vagy helyettesítik egy trnazisztorral. Persze ezek alap dolgok, de hát egyszer meg kell érteni.
Ha itt amper nagyságrendben folyna az áram akkor bizony a tranzisztorra kéne ragasztani. Bővebben: Link
|
Bejelentkezés
Hirdetés |




Amint hazaértem, felteszem.

Ott a link ahonnan vettem. 





