Fórum témák

» Több friss téma
Fórum » Triak vezérlése optotriak-kal
Lapozás: OK   2 / 11
(#) tams hozzászólása Jan 31, 2007 /
 
húú a picet technikát nem ismerem egyáltalán úgyhogy azt mellőzném
(#) tams hozzászólása Jan 31, 2007 /
 
ezt akarnám megvalósítani!
Az infra jelével hajtanék meg egy 555őst ami négszögjellel kapcsolgatná a ds1669-es potit amivel pdig bezérelnék egy 230V os áramkört és igazából az utolsó 2 egység összekötése okozza a legfőbb gondot.
(az egységek kőz valószínűleh tarnzisztorokat kellene rakni és azzal kapcsolgatni a következő fokozatot.

terv.JPG
    
(#) tams hozzászólása Jan 31, 2007 /
 
esetleg ezzel lehetne kezdeni valamit?

fenyersz.gif
    
(#) tams hozzászólása Jan 31, 2007 /
 
ennek a potmétere helyére belehetne rakni egy tranzisztort amit a digitpotméterrel szabályoznék? vagy nem volna jó ötlet?
(#) tams hozzászólása Feb 1, 2007 /
 
ahol a potmétrer van ott egyenáram halad ugye?
(#) Dudus válasza tams hozzászólására (») Feb 1, 2007 /
 
Azok a diódák jól vannak a graetz-ben bekötve????

(#) tams hozzászólása Feb 1, 2007 /
 
őőő ezt találtam a neten (skori lapján)
Szóval nem tudom, hogy jól van-e
(#) vzoole hozzászólása Feb 1, 2007 /
 
Sziasztok!

Nem nagyon vágok témaba, de...

Nekem olyan optotriac kellene ami pont nem nullátmenetnél kapcsol.

(Van a MOC3061 ami nullátmenetes optotriac... ez eddig jó volt sima trafók indításához, de most troid trafót kéne indítanom, ami pont nem szereti a nullátmenetet.
A MOC-nak is van valami típusa (talán 3009 vagy 3012) ami "non-zero cross", de nem találok sehol magyarországon.)

Aki tud ilyet, és hogy honnan lehet beszerezni, kérem írjon.

Köszi!
Zoli
(#) tams hozzászólása Feb 1, 2007 1 /
 
http://www.freeweb.hu/bss/rajzok/dfenyero.gif
Ennek akkor az lenne az elve hogy a led gyors impulzusokban villog és annak hatására változika lámpa fényereje (a frekvencia határozza meg a fényerőt?)? vagyis he egy 555 ös IC tudnék vezérelni ami négyszögjelet ad akkor működne?
(#) tams hozzászólása Feb 1, 2007 /
 
vagyis most nézem csak meg jobban, csak annyi lenne a feladat, hogy az egész kapcsolás bemenetén 0-5 voltig változzon a feszültség?? és ezzel együtt változik a fényerő is?
(#) Sebi válasza vzoole hozzászólására (») Feb 1, 2007 /
 
MOC3020,3040.

Miért ne szeretné a toroid a nullaátmeneti bekapcsolást? Pont ez a lényege, hogy akkor nem folyik horror áram induláskor, ha a nullaátmenet közelében kapcsolunk.
(#) vzoole válasza Sebi hozzászólására (») Feb 1, 2007 /
 
Pedig több helyen is olvastam, és fórumon is olvastam hogy nem szereti.

Itt is van egy troid lányindító kapcsolás, és abban is le van ítva hogy nagyot "ránt" főleg ha sikerül nullátmanetnél sikerül bekapcsolni.

UI:

a 3020 és 3040 azok "random cross" azaz ezek kapcsolhatnak nullátmenetnél is.

tehát nekem kifejezetten olyan optotriac kéne ami nullátmenetnél nem kapcsol

ilyen a MOC3009, de nem találok sehol
(#) Dudus válasza tams hozzászólására (») Feb 1, 2007 /
 
A fényerőt a folyási szög határozza meg, nem a "villogás" üteme

Nullátmenetnél kiolt a triac, majd valamilyen szögnél begyújt és gyújtva marad a következő nullátmenetig. Minnél kisebb a folyási szög annál haloványabb lesz a lámpád, mert csökken a feszültség effektív értéke.

Szerintem olvass utánna, hogy pontosan hogyan működnek ezek a félvezetők és utánna sokkal tisztábban látsz majd.
(#) vegyészmérnök hozzászólása Nov 11, 2007 /
 
Üdv a fórumozóknak!
Szakértők véleményét szeretném kikérni induktív terhelés triakkal való kapcsolgatásával kapcsolatban. Egész pontosan fénycsöveket (neon fénycső reklám) kellene adott ütem szerint kapcsolgatni. Mivel több fénycsövet kell kapcsolgatni, szilárdtest relé nálam nem jöhet szóba, mert túl drága. MOC3041 nullátmenet kapcsolós optocsatolt triak driver + megfelelő triak alkalmazására gondoltam. A fénycső begyújtásakor azonban a nagy feszültséglökés tönkreteheti a triakot. Hogyan lehet ezt elkerülni?
(#) vegyészmérnök válasza vegyészmérnök hozzászólására (») Nov 12, 2007 /
 
"Elsüllyedt" a téma... Senkinek nincs ötlete?
Közben nézelődtem, és azt találtam, hogy TLP3063 vagy MOC3063 jobb lenne, mert az 600V-ot bír, és az opto LEDjének elég 5 mA. Triaknak talán BT137 800V-os elég lenne (8A). Az induktív feszültséglökések levadászásához RC szűrő és/vagy varisztor kellene. A kérdés hogy ez nem nehezítené-e meg a fénycső begyújtását, illetve hogy az induktív terhelés miatti fáziseltolódás okoz-e még egyéb problémát, vagy ezt a nullátmenet kapcsolós triak gyújtó megoldja?
(#) vegyészmérnök válasza vegyészmérnök hozzászólására (») Nov 13, 2007 /
 
Senki többet harmadszor? :no:
(#) frank tibor válasza vegyészmérnök hozzászólására (») Nov 13, 2007 /
 
Helló
Az induktív terhelés a triakon anyiban különbözik az ohmos-tól hogy a gyujtóimulzus után az induktiv terhelés kioltani igyekszika triakot. Ezért vagy folyamatos gyujtórammal vagy "hosszu" gyujtoimpulzussal vezérlik a triakkot. Én moc3023
+ BT139/800 építeném. (Figure7.) a pdf-be. RC 100 Ohm 2W+47nF 250V AC. És VDR 275/06 varisztor védelemnek.

MOC3023.pdf
    
(#) _JANI_ válasza vegyészmérnök hozzászólására (») Nov 14, 2007 /
 
Ha csak kapcsolgatni akarsz, akkor jobb lesz a nullátmenetes...
S szerintem érdemesebb egy kicsit (kétszeresen) túlméretezni a triakot... :yes:
Az a fényreklám akkor NEON-csöves (Nagyfeszes),
vagy fénycsöves (Normál négykivezetéses gyujtó+ folytós) ???
(#) bbatka válasza frank tibor hozzászólására (») Nov 14, 2007 /
 
Engem is érdekel a téma. Ez a hosszú impulzus tulajdonképpen mit takar ?
(#) frank tibor válasza bbatka hozzászólására (») Nov 14, 2007 /
 
Helló
Bővebb infó a mellékletben. Megépítettem, jól müködik.
Potinak sztereó 220K A-t használok.

dimmer.jpg
    
(#) frank tibor hozzászólása Nov 14, 2007 /
 
És ami lemaradt.

dimmer1.jpg
    
(#) bbatka válasza frank tibor hozzászólására (») Nov 14, 2007 /
 
Nagyon köszönöm. Régóta kerestem már ennek az elméletéről valami leírást. Terveim között szerepel néhány erősítő megépítése. A gond az hogy pufferelve 46V-ra jön ki a trafóim tápfeszültsége, a félvezetőim meg úgyancsak kb. ekkora feszültséget bírnak. Úgyhogy a trafó primerkörét ezzel fogom szabályozni.
(#) vegyészmérnök válasza _JANI_ hozzászólására (») Nov 14, 2007 /
 
Na végre feléledt a téma! Köszönöm mindenkinek a hozzászólást.
Neon csöves fényreklám kapcsolgatásához kellene. Pontosabban valószínűleg 400V-os trafókat kellene kapcsolni, de a pontos részleteket még nem tudom. Sajnos a MOC3063 is csak 600V-ig használható, így nagyon túlméretezni nem tudom, a triak 800V-ja se túl sok, 470V-nál nagyobb feszültségű varisztort meg nem is láttam, pedig az talán nem is elég...
(#) Boldika hozzászólása Dec 2, 2007 /
 
Hy! Ez működik BT137-800E- vel is?
(#) Boldika válasza Boldika hozzászólására (») Dec 2, 2007 /
 
Ja, és nekem K3020P-s optodiacom van. Vagy az ugyanaz?
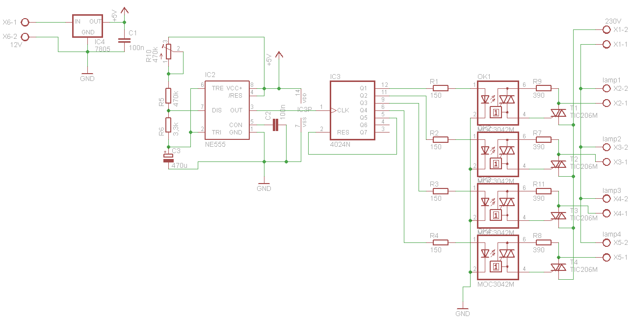
(#) Ricsi89 hozzászólása Jan 15, 2009 /
 
Helló!
Ez a vezérlés jó lesz így? Most csináltam először ilyet és nem akarom, hogy bármi gond legyen.

kapcs.png
    
(#) Gelez hozzászólása Jún 1, 2009 /
 
Sziasztok!
Az alábbi kapcsolást építettem BT137-el.
A terhelés egy 220V-os mágneskapcsoló.
Egyetlen problémám, hogy a 220 bekapcsolásakor néha (de nem mindig) egy pillanatra bekapcsol. Ha a gate nincs bekötve akkor is. Ez meglehetősen zavaró lehet, hogyan lehetne elkerülni?
Üdv:zoli

triac.jpg
    
(#) elektrorudi válasza Gelez hozzászólására (») Jún 1, 2009 /
 
Szia!
Próbáld meg a mellékletet.
Ez egyébként mindig "kötelező" induktív terhelés esetén.
R=100 (47-150) /2W
C=100n (47n-220n) /400V
Bocs a csúnya rajzért, de jpg-ben most ennyire tellett.

908.jpg
    
(#) Gelez válasza elektrorudi hozzászólására (») Jún 2, 2009 /
 
Szia elektrorudi!

Egy 470n akadt hirtelen, azzal próbáltam ki. A hálózat bekapcsolásakor kevesebb esetben rántott be a relé, de néha így is sikerült neki.
Kösz a választ, a rajz tökéletes, picasso hasonló szintű képei milliókat érnek.
(#) elektrorudi válasza Gelez hozzászólására (») Jún 2, 2009 /
 
Hi !
Próbálj meg 1k-4.7k ellenállást kötni a G és A1 (T1) közé.

Ha elfogynának a libáid, ne aggódj. Rengeteg ötletem van még... :yes:
Következő: »»   2 / 11
Bejelentkezés

Belépés

Hirdetés
XDT.hu
Az oldalon sütiket használunk a helyes működéshez. Bővebb információt az adatvédelmi szabályzatban olvashatsz. Megértettem