Fórum témák
» Több friss téma |
Juteszembe. Ha csak olyan Reléd van, amelyikben csak záróérintkező van, egyszerűen a + és - bemenetet cseréld fel. Ez a rajz már jó, ebben az elrendezésben valóban záróérintkező kell. Még egy apróság. A TDA-t szereld valamilyen hűtőbordára. Elvileg nem fog nagyon melegedni, de valamennyire biztosan, jobb a békesség. Lehet az akár egy 5 x 5 cm-es alu lemez is (U alakra hajlítva).
O.K.A dioda lehet 1n4148?
Ha NYÁK reléről van szó akkor felejtsd el a szivattyú közvetlen kapcsolására. A relével először egy mágneskapcsolót müködtess és azzal kapcsold a szivattyút.
Víz érzékeléshez ideálisabb lenne egy olyan áramkör mely az elektrodákra "váltakozó" polaritást ad, hogy ne korrodáljon. Mellékelek lehetséges áramköröket.
Nem feltétlen kell NYÁK relé, létezik kicsit nagyobb terhelhetőségű, 12V-os tekerccsel rendelkező, pl. ilyesmi.
Elektródának pedig saválló csavart írtam. A kapcsolásban az elektródákon oly kevés áram folyik, hogy 1000 év + 1 nap, mire valami bajuk lesz.
Én személy szerint a KR relét sem tartom megfelelőnek egy egyfázisú motor kapcsolgatásához. Tartósabb megoldás egy kis mágneskapcsoló, nagyobb az érinkezők nyitott állapotú távolsága, ráadásul két ponton is bont. Persze megépíthető KR relével is de legyen a talonban egy tartalék relé is. Kérdés még a kapcsolások gyakorisága mennyi, a kapcsolóeszközök élettartalmát jelentősen befolyásolja.
Víz érzékelő is lehet a Te megoldásod is, én csak ajánlottam egy másik elvet.
Helo.Megoldottam a Bakman által ajánlott kapcs. és ugy látom tőkéletesen műxik.Kösz.
Gratulálok.
Köszi
Helo.Kitűnően műkődik a furt kutamban a tda2o3o -al készitett szintérzékelő,de jol jőnne rá valahogy egy időzitő is.Tehát kikapcs a szivattyu na most kellene álljon 5-15 percet amig gyűl a viz mivel gyengébb vizhozamu.Most jelen pillanatban kikapcs 2o mp-bekapcs 3mp.Szerintem nem jo igy a pumpának.Köszönöm.
Ez így tényleg nagyon nem tesz jót a szivattyúnak. Én a vezérlést kiegészíteném egy Finder időzítő relével. 15 perces időzítőt már macera úgy megcsinálni, hogy tuti legyen (555 -ös IC felejtős). Nem olcsó, de tuti sokkal kevesebbe kerül, mint a szivattyú.
Az időzítő típusa: 80.01.0.240.0000 A motor helyére kötöd be az időzítőt (annak adjon áramot, akár 230 V-ot is) és ha megérkezett a víz, a beállított idő eltelte után bekapcsolja a motort. A záróérintkezővel sorbakötöd a motort és készen is van. Neked az "AI", meghúzás késleltetés üzemmód kell. Az A1 és A2 -re megy a vezérlés, a 15 és 18 -as pontokat pedig sorbakötöd a motorral. A használati utasításban is benne van, de leírom a biztonság kedvéért. A beállításokat feszültségmentes állapotban kell elvégezni!
Jó az ötlet, DE! El kell felejteni egy ilyen relével közvetlenül motor terhelést kapcsolni, még ha rá is van írva. Ideig óráig bírja, tartósan nem. Ha a felhasználó gondol egyet és még nagyobb szivattyút tesz fel mert az is csak "220-as", nincs fogalma a terhelésről, áramról. Aztán majd meglepetés éri, hogy a relé elfüstölt. Ilyen kis érintkező távolsággal rendelkező relék mint az időkapcsolókban is van, nem erre valók. Hanem vezérlő áramköri kombinációk kapcsolására. Tehát az időrelével mágneskapcsolót kell kapcsolni és arra terhelni a motor kört.
Olyan mit amikor van egy (gagyi) 230-as hosszabbító és arra "büntetlenül" feldugdosnak mindenféle fogyasztót mert bele megy a dugó az aljzatba, aztán meg csodálkoznak, hogy miért olvad szét jó esetben.
Hello!
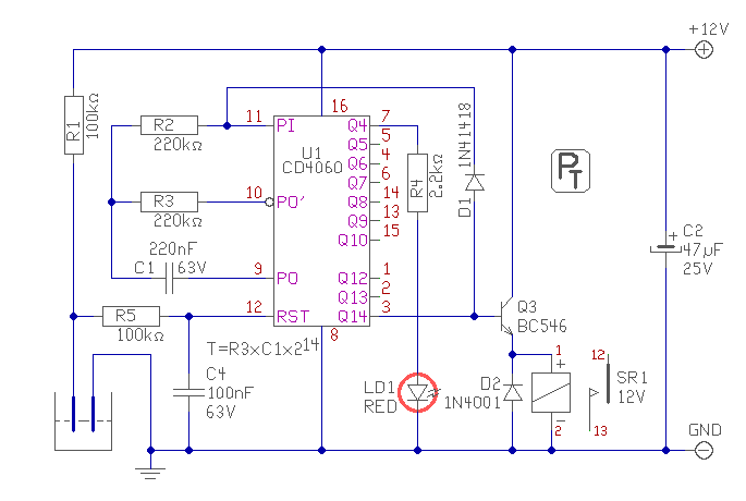
Nem gond ez, egy CD4060-al meg lehet oldani. De egy linket tehettél fel volna a rajzról, hogy ne a segítőd keresgessen.. üdv! proli007
Közben megtaláltam, de nem tudom a poti milyen értékű, vagy is mekkora értékre van állítva.
Hello!
Megrajzoltam a 2030-at kiegészítve az időzítővel, de közben rájöttem hogy a TDA-ra ekkor már semmi szükség. üdv! proli007 *A rajzot kivettem, fentebb megvan a hibátlanul. A hozzászólás módosítva: Jan 31, 2013
Köszönöm.Két szóban megmagyarázod kérlek a kapcsolást..?
Hello!
"Két szóban" Tessék! "Ez működik." Megfelelő lesz? ![]() - Ha nincs víz a kútban, a szonda feszültsége magas szintű lesz, ami az RST bemeneten keresztül azonnal törli a számlálót. Ekkor minden Q kimenet alacsony szintű, így a relé elejtett állapotú. - Ha a víz "visszajön", zárja az áramkört, RST bement alacsony szintű lesz. A számláló számolni kezd. Led ekkor villog. - Ha a számlálás elérte a Q14 kimenetet, (letelt az idő) annak szintje magas lesz, így késleltetve indul el a szivattyú. D1 dióda megállítja ebben az állapotban a számlálást, Led elalszik. Ez az állapot addig tart, míg el nem fogy a víz. - Kezdődik az egész elölről. A késleltetési időt a számlánc hossza és az ütemadó ütemideje határozza meg, kb. a mellékelt képlet alapján. üdv! proli007 A hozzászólás módosítva: Jan 10, 2013
Köszi szépen.
Szia. Megépitettem az időzitőt.Műkődik.A relé behuzásakor ,amikor kapcsolnia kellene a szivattyut elenged a relé és a IC ujbol számlál.Mi lehet a gond?Ha nem kapcsolok a relére semmit akkor műkődik a kapcsolás.Még ugy is műkődött ha rövidre zártam az elektrodákat közel a nyáknál.Minden segitség jol jön.Köszönöm.
Szia.Számit az elektrodák vezetéke hosszusága is?
Számomra túl egyszerű a viz érzékelő funkció. Valami schmitt triggeres fokozattal kellene kezelni. Valamint az érzékelő vezetékét árnyékolt vezetékkel bekötni, árnyékolást a földre kötni. Tehát nem a vezeték hossz hanem az árnyékolás a fontos.
Hello!
Messzire nem vezetheted el a szondát. Nem azért mert az ellenállása számítana, hanem zavarjelet szed össze. Mint ahogy Elektron is írta, ekkor árnyékolt vezeték szükséges. De oda rajzoltam a földelést is. A 230V kapcsolása, zavarjelet vihet a rendszerbe. De próbálj meg egy 100nF-os kondit tenni a szondával párhuzamosan. Hátha az elégséges zavarszűrésnek. De a jó szonda szigetelés is alapfeltétele a jó működésnek. Az teljesen mindegy, hogy Te zárod rövidre a szondát, vagy a víz. (Azért nem kell Schmitt-es bement, mert a számláló, mindig újra kezdi a számlálást. Vagy is az időzítés helyettesíti a Schmitt kapcsolást. Vagy is nem hiszterézis van, hanem időzítés. Ami csak akkor indul el, ha a víz "nyugton hagyja" a szondát.) üdv! proli007
KÖszi
KB. mennyire vagyis hány méterre vihetem le a szondát?Vezetéknek használhatok tv coax kábelt?
A hozzászólás módosítva: Jan 29, 2013
Hello!
A TV koax megfelelő. Elvileg azzal "bármeddig" elviheted, elég jól árnyékol. De mindig azt is figyelembe kell venni, hogy hol megy a vezeték. Ha lehet ne fusson együtt a kapcsolgatott 230V-os hálózattal. üdv! proli007 A hozzászólás módosítva: Jan 30, 2013
Köszi szépen.
Helo .SZia .Sikerült megoldani a szitut.A 100n kondi megoldotta az űgyet.Nem kellett koax sem.Nagyon szépen köszönöm.
Hello!
Oké, akkor módosítjuk a rajzot, hogy még egyszer ne legyen ez a gond. üdv! proli007
Köszi.Nekem tőkéletesen műkődik.
Víz van a pincémben, de annak szintjét jelenleg is szinten tartom egy védelemből átalakított elektronikával. Az is jól működik, de a kikapcsolási stabilitása csak 95%-os, néha "kerregett" a relé.
E miatt, Proli007 kapcsolása alapján, készítettem egy másik vezérlő áramkört. Élesben még nem próbáltam, de a tesztek során egyetlen fals eredményt sem kaptam, minden be- és ki-kapcsolás is tökéletes volt. A panelt csak kézzel rajzoltam meg, de így is elvégzi a feladatát. Az 555 ideális ilyen feladatra. A panel reléje a szivattyú mágneskapcsolóját vezérli, de kis méretű szivattyúknál (az enyém is ilyen), akár közvetlen a motort is kapcsolhatja. A relére csak azért tettem egy ideiglenes LED-et, mert így tudtam jelezni annak működési állapotát. Az érzékelő sem olyan kritikus mind eddig, mert többféle vízzel is kipróbálva (csapvíz, kútvíz, talajvíz, piszkos víz -poros forgácsos-), akár egy tűhegy is elég a folyadékszint érzékelésére. Ennek ellenére, ha van rá lehetőség, akkor olyan szonda kialakítást javaslok (próbálok magamnak is ilyet készíteni), ami nagyjából gömbfelületben végződik. Ez azért jó, mert mikor a szint eléri a szondát, akkor a felületi feszültség miatt, az elérés pillanatában "felfut" a folyadék a gömbfelületen, ami egy nagyon egyértelmű ellenállás változást jelent. A hozzászólás módosítva: Ápr 14, 2013
Szia! Ez milyen áramkör? Hol lelhető fel a rajza? Én ipari eszközökkel oldottam meg - igaz több pénz volt rá - ezt a problémát. Készítettem egy saját érzékelőt (patapuf), ami tartalmazott egy PT 100-at és egy 10kOhmos ellenállást belül. Ez két dolgot tudott. Hőmérsékletet és nedvességet érzékelni. Az alapja a Legrand vízbetörés érzékelő volt - az adta az ötletet. Ez kereskedelmi termék. Én egy tesztáramkört raktam össze, majd élesben is telepítve lett. KB 2005 óta megy gond nélkül. A hóesés detektálása a feladata és térfűtést vezérel. A két fémes rész közé van beépítve a 10kOhm. Ezt söntöli a víz. Az eredeti teszt áramkörben egy Omron E5CSV és egy Omron 61F lett erre a célra felhasználva. Az eredeti cél az volt, hogy dobozos termékekkel kiváltható legyen a drágább DEVI térfűtés. Ha ebből csak az érzékelőt használod és a 61F-et, az is stabil megoldás. Igaz nem annyira hobbi és költségesebb.
|
Bejelentkezés
Hirdetés |




















