Fórum témák
» Több friss téma |
Fórum » Labortápegység készítése
Sziasztok!!
Megepitettem ezt a labortapot de gondok akadtak a beuzemeltetesnel. 1: A kimeneten amikor mind a 4 potmetert feltekerem 55V-ot merek, rakapcsolom sorba az ampermerot, es 4db 65W-os 1Ω-os ellenallast (5.2Ω ) ahol 10.57A kellene legyen az aramerosseg, ehelyett csak 4A es barmit csinalok nem megy effele. A trafo megbirja, men avval van a baj. 2: A kijelzo az 55V-os kimeno feszultsegnem 80V koruli feszultseget mutat, ugy hogy a helitrimerekkel a legkissebbre allitom, es ugyanez a jelenseg van az ampermeronel is (4A-nel 7.2 koruli erteket mutat). 3: Amikor az oszes potmetert egeszen letekertem, az R10 szetegett. Ez ugye nem normalis dolog? Miert jelentkeznek ezek a hibak??
Miért nem változik a kimenő feszültség?
Sziasztok!
Már évek óta használom ezt a labortápot, egyszer csinált valami érdekeset de azóta se mindeddig. Tehát a jelenség beállítom 9 voltra, rákapcsolok egy pic16F84 fénymátrixot, elkezd működni de pár pillanat múlva 40 voltot jelez a voltmérő az s annyi is van a kimeneten ez hogy lehetséges????? Évek óta másodszor találkozom ezzel a jelenséggel!
Hello.
Analóg "mutatós" műszerrel mérve, szinte biztos, hogy nem annyit fog mutatni...
Potméter vezetékének kontakthibája. Nálam felment a feszültség maximumra, mikor a poti középső lába nem érintkezett (hidegforrasztás...). Ja, és pont ugyanennél a tápnál.
A hozzászólás módosítva: Ápr 18, 2013
Ezt az analóg műszeres dolgot nem értem. Ha LED kijelzős műszer 40V-ot mutat, akkor analóg is azt fogja mutatni. Ha csak pillanatnyi volt a 40V feszültség, akkor az analóg kilendül, a LED-esen pedig kis időre nagyobb feszültséget mutat. De ezeket nem tudom összeegyeztetni azzal, amit írtál.
Szia!
A LED mátrix multiplexelt, azaz igen nagy áramingadozásokat produlál. A táp áramlimitje alacsonyra van állítva és az időállandója kicsi. A periódikus áramlimit átlépések következtében kialakul egy kellemetlen átmeneti állapot: Legyen még az áramlimit miatti vezérlés aktív, ekkor a kimeneten kisebb a feszültség, mint amit a feszültség szerinti visszacsatolás szeretne. Ebben a pillanatban megszűnik az áramlimit általi kimeneti feszültség korlátozás. Az áteresztő tranzisztorok vezérlő jelét az áram érzékelő erősítő már elengedte, a feszültség visszacsatolásért felelős erősítő pedig engedi, mivel a kimenő feszültség még alacsony. Ha az áreresztő tranzisztorok "gyorsabban" reagálnak, mint ahogy a feszültség szerinti visszacsatolás feléled, a kimenetre a "nyers" tápfeszültség is kerülhet. Ezután feléled a feszültség hurok, leszabályozza a kimenő feszültységet, feltéve, hogy a mátrix ennyi idő alatt nem viszi megint túláram miatt korlátozásba a tápot. Sajnos a közölt kapcsolásokat nem tesztelték a nagy áramváltozásokat periódikusan előállító terhelésekre. Két megoldás kínálkozik: - az áteresztő tranzisztorok vezérlését lassítani egy kondenzátorral, - a feszültség visszacsatoló hurok sebességének növelése (ez gerjedékennyé teheti a tápot). Sajnos a kép kicsi, nem tudok pozíciószámot leolvasni...
Harmadik megoldás: a rákötött áramkört a jellegének megfelelő mennyiségű és minőségű kondival kell ellátni, és akkor nem csinálja azt a táppal, amit nem kéne neki.
Köszönöm a precíz
En is hasonlo cipoben jartam anno.
Nalam egy foliazarlat miatt nem mukodott a tap. A 13labon is a REF volt merheto. Ezt orvosolva, elsore indult
Az áramlimit feljebb tekerése nem segít?
Az eredeti PDF formátumú rajz korlátlanul nagyítható minőségromlás nélkül, s a mérete mégis sokkal kisebb. Kár ebből bit-kép formátumot csinálni (JPG).
Ha áramgenerátoros üzembe kerül a táp- akár csak rövid időre is-, akkor ezt a LED felvillanása jelzi. tehát nem titokban történik. Ugyan csak részben értettem ezt az "áramingadozósdit", de első körben semmi mást nem csinálnék, csak tennék a fogyasztóval párhuzamosan egy kb. 1000µF-os kondit -értéke az áramtól függ-. (Csenben jegyzem meg, ha ez a jelenség valóban létezik, és valóban zavart okozhat, akkor már eleve bele kellene tervezni ezt a kondit a "rángató" áramkörbe.)
Köszi!
Egy 1000µF-ot tettem a fogyasztóval párhuzamosan és nem jelentkezik a hiba, ha leveszem róla akkor rögtön felmegy a fesz.
1µF-al is jó! Beleraktam a mátrixba az 1 mikrós kondit, köszönöm!
A hozzászólás módosítva: Ápr 18, 2013
Áramfüggő. 100mA nagyságrendig tényleg elég lehet 1-10uF. Az 1000µF már durva dolog, több amperes áramhoz való, és ennek a tápegység sem örül ha szabályoznia kell hirtelen (ezért mondtam, hogy az elektronikád része legyen a kondi, ne a tápegységé).
Némely táp kimenetén elve van egy 10-100µF-os elkó.
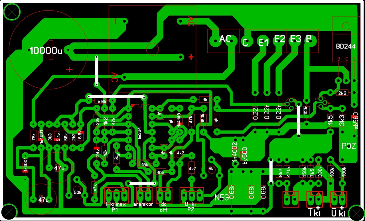
Sziasztok!
Újrarajzoltam Alkotó tápegység nyáktervét és szeretném, ha leelenőriznétek Bővebben: Link. Segítségeteket előre köszönöm!
Ha normálisan feltöltenéd, akkor talán még meg is tudnánk nézni:
1. A hozzászólásod alatt van a Fájl melléklet és a Tallózás. Sokkal egyszerűbb, mint egy reklámmal teleszórt tetű lassú, vírust terjesztő külföldi oldalra pakolni. 2. Már többször leírták korábban, hogy nem várhatod el, hogy mindenkinek meglegyen mindenféle kapcs.rajz és NYÁK tervező program, tehát rakd fel kép formában (jpg, png, gif)
A nyáktervet nem tudom átalakítani de csatolom rendesen.
Miért kellett átrajzolni? Így most betettél egy jó adag bizonytalanságot.
Hogy tudjam változtatni az alkatrész méreteket úgy ahogy akarom.
A hozzászólás módosítva: Ápr 19, 2013
Ha ebbe az irányba akartad a méreteket módosítani, akkor az elég vitatható. Egy-egy alkatrész mérete adott, amit sok helyen nem találtál el.
A diódák és és a nagy ellenállások méreteit kivéve minden stimmel, mert azokba nem vagyok biztos. De nagyon szépen kérlek segítsetek, ellenőrizzétek le nekem.
Nekem az "eredeti" átgondoltabbnak tűnik, javaslom azt használni. Abban nem kell módosítani az alkatrészeket, mert éppen odafér minden ahová kell.
Idézet: „mert azokba nem vagyok biztos.” Akkor meg kell őket mérni. És ne gyere azzal a dumával, hogy még nincsenek meg, mert akkor mi meg jövünk azzal a dumával, hogy előbb vásárlás, AZTÁN tervezés. De hogy miért kell ezt ötszázszor elmondani... Az a tervezési szabály megvan, hogy a "betáplálás - pufferkondi - fogyasztó" sorrendet a vonalvezetésen tartani kell? Azaz ha nem a Graetz + lába és a fogyasztó közötti vezetékszakaszra rakod a kondi + lábát, hanem egy "kinövés" vezet oda hozzá, akkor az elektronok majd jól nem akarnak arrafelé menni, és nem érvényesül a kondi hatása...
Szia!
Erről a szabályról nem tudtam, de köszönöm, hogy elmondtad. Próbáltam kicsit javítani.
A kapcsolás helyességét nem ellenőriztem mert nincs rá időm (mennem kell kamiont javítani)
Viszont optimalizáltam néhány helyen.
Még eszközlöm rajta amiket reloop mondott és szerintem jó lesz. Még átnézem párszor.
Néztem hogy hol szólt hozzá reelop...
Én még véletlen sem csökkenteném a forrszem átmérőt mert nagyon kellemetlen, ha leszakad ! Furatok átmérőjét én már belőttem 0.6ra, Ami maradt hiba az a kevés távolság, ez leginkább a forrszemeknél jelentkezik, kicsit szét kellene őket húzni az alkatrészeket. |
Bejelentkezés
Hirdetés |













