Fórum témák
» Több friss téma |
Mielőtt kérdezel, a következő két dolgot ellenőrizd!
I. A helyes tápfeszültségek megléte.
II. A kimeneten van-e egyenfeszültség.
Élesztés.
A magas hangok hiányára magyarázatul szolgálhat ha C2 jóval nagyobb 33pF-nál. A nem működő erősítőben meg kell vizsgálni a tranzisztorokat.
Olyan hangja van az egész erősítőnek mintha nem lenne elég nyugalmi árama. Most az a panel ami működik annak a végtranzisztorjai 2sc3306.(pc-tápból bontottam). Kicserélem a kondit és meglátom mi lesz. Másik panelről levettem a végtranyókat, így nem világit folyamatosan az izzó.
Az FN/FP darlingtonokból építhetnél egy ilyen erősítőt.
Már nem is tudom követni a tranzisztoraidat. Rendes hangot majd az ajánlott alkatrészkészlettől várj.
De mondom mi a jelenség. Mint amikor a vf2-nem nem volt elég nyugalmi aráma és olyan karcosan szólt, ez is. Tényleg a kondi volt a hibás, magas hang mostmár van, de még mindig furcsa hangja van. De már nagyon sokat javult.
A hozzászólás módosítva: Máj 3, 2013
Gondoltam a keresztezési torzításra, azért ajánlottam R5 helyére a tranzisztorból és potenciométerből álló nyugalmi áram szabályzót. Magának az R5 értékének finom változtatásával is csökkenthető a keresztezési torzítás, mivel a Q4, Q5 áramgenerátor viszonylag stabil feszültséget ejt rajta. A 220 ohm-ot kiválthatnád egy 180 ohm és egy vele soros 100 ohm trimerrel. A trimmer durva beállítását áramkorlátozóval végezd, mert könnyen egymásra lehet nyitni a végtranzisztorokat. A tranzisztoros megoldást azért mégis jobbnak tartom, főleg, ha a tranzisztor a hűtőbordához van fogatva és így hőre stabil marad a nyugalmi áram.
Értem. Most a másik csatornával próbálkozom de az csak nem akar beindulni. Bekapcsolom a trafot, a primerben az izzó már majdnem teljes fényerővel világít. Ugyanaz a két panel, hisz egyszerre lett nyomtatva, alkatrészek mind ki voltak mérve, és mégsem müködik. Minden forrasztást újra melegítettem. Nem tudom, lehet a panel hibás, nagyon rosszul sikerült a vasalás most.
A hozzászólás módosítva: Máj 3, 2013
Amennyiben az alkatrészek jók, akkor kizárásos alapon a panelban lesz a hiba.
Szer.: látom a módosításodban, hogy ugyan erre a következtetésre jutottál A hozzászólás módosítva: Máj 3, 2013
Üdv mindenkinek.
Adott egy Laney Pro Bass gitárerősítő amihez még eddig nem találtam kapcsolási rajzot. Ebben kérném a segítségeteket, hátha tud valaki kapcsolási rajzot.
Lényegébe,csak időtöltésnek szántam volna.
Sajnos így nem jó, mert a DC különbségek miatt az erősítők egymás belső ellenállására dolgoznak. Minden kimenetre sorba tegyél be 0,2 Ohm-ot és csak utána párhuzamosítsd.
Sőt a két bemenet közé is kellene tenni egy 50k-os potit és a csúszkát a földre egy 100k-on keresztül. Ezután adjál max 10mV-ot a bemenetre és mérd az áramfelvételt. A csúszkával keresd meg a legkisebb áramfelvételt és jó is lesz. Hidd el, olyat fogsz hallani, amit eddig még nem... A hozzászólás módosítva: Máj 3, 2013
Szia! Ezt a procedúrát is el kéne végezni. A fix erősítések között lehet eltérés.
Köszönöm a segítségeket. Ha nekem így négy csatornám van akkor is ugyan ezt kell tennem? Vagy, hogy csináljam? Holnap megpróbálom ezeket és írom a fejleményeket. Köszönöm még egyszer. Vagy itt a test helyett a másik csatornánál kell ugyanezt megcsinálni? A bemenet pedig marad úgy mint a Quad-os rajzon gondolom.
A hozzászólás módosítva: Máj 3, 2013
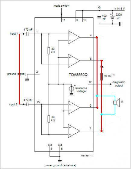
A 4-9 és a 6-7 kivezetések közé valóban egyszerre kell egy-egy mérőhangszórót kötni és a lehető legnagyobb csendet beállítani. Ideális esetben mindkét hangszóró néma tud maradni. Ehhez a bementi csatolóknak is pontosan egyformáknak kell lenniük. A párhuzamos csatornáknak nem csak amplitúdóban, hanem átvitelben és fázisban is egyezniük kell.
jók hozzá az én tranzisztoraim ? 49.7 V ot ad le az inverter , nem sok neki ? mert cikken +-40V van írva.
Reloop módszere jobb mint az enyém, azt csináld.
Oké köszönöm szépen. Most elkezdtem beállítgatni 5kohm os trimmerrel de nem birom teljesen csendre bírni. Kisebb trimmerrel esetleg? A legvégén majd minden kimenetre egy pár tized ohm-os ellenállás kell és úgy párhuzamosítani? A 4-es és 9-es láb után egy pár tized ohm-os ellenállás és utána a hangszóró egyik fele és ugyanez a másiknál, 6-os láb után ellenállás és a 7-es láb után ezeket kell összekötni és ez megy a hangszóró másik felére. Ha valamit rosszul gondolok javíts ki kérlek. Köszönöm az eddigieket.
Nincsen értelme kisebb potit használni, ami minimumot elérsz, úgy használd.
Igen, minden egyes kimenettel sorba kell tenned egy kisértékű ellenállást, ahogyan reloop rajzán látod.
Minden kimenettel sorba raktam 0,5ohm os ellenállást és ahogy írtam úgy kötöttem össze, de elég hangos sistergés van és a zene sem valami fényes... Valamit elrontottam volna? Vagy amit én elképzelek ez nem lehetséges? Tehát 4-9 láb 1-1 ellenállás hsz egyik fele, 6-7 láb 1-1 ellenállás hsz másik fele.
A hozzászólás módosítva: Máj 4, 2013
Mindjárt csinálok egy rajzot...egy fél óra legalább.
Sziasztok! Baji eletron találtam egy 400W-os fetes erősítőt, amivel az a baj, hogy mono... Segítene valaki elmagyarázni, hogy ezt hogyan kell megcsinálni úgy, hogy sztereó legyen?
(info:400W Fetes erősítő Mono Ube=2V Fr.:20-30000Hz Torzítás : 0,05% (4 db IRFP típusú 150W-os Fettel) Kettős táp! ą 40V...ą 85V 5A
Szia! Értelem szerüen a sztereó-hoz kettő panel kell és ennek fényében a tápegységet így kell méretezni és szintén ennek megfelelően a doboz méretét is így kell megválasztani .
Bár mondjuk nekem ez van összerakva. A bekötés pedig a rajz szerint ugyanaz. Jel nélkül is ilyen sistergő sípolós hangja van.
A hozzászólás módosítva: Máj 4, 2013
Megvan a hiba! A becsatoló rész a bemeneten
Csak a 470nF kell a bemenettel sorba ami van nekem és linkeltem is az úgy nem jó.
Ha a mono változathoz ezt írják, akkor szerinted?
Idézet: „Ajánlott táp: 2x60V-os transzformátor :400W 8Ohm ( 2x46V 400W 4Ohm) 8A diódahíd, 2x2 db 10000µF/100V elkó.” Egy AB osztályú beállításban működő erősítő hatásfoka 70% körüli érték. Ha huzamosan csutkán fogod hallgatni, amit kétlek, akkor adj a kimeneti teljesítményhez 30%-ot 400W+30%=520W végfokonként. Sztereóba vagy kettő 500-as, vagy egy db 1000W-os kellene. Lehet kisebb akár, a felhasználástól függően. Ez lesz az első erősítőd ugye? Rögtön a kapható legnagyobbat, mert ügyes vagyok, és bízok magamban. No majd kiderül. |
Bejelentkezés
Hirdetés |






Csak a 470nF kell a bemenettel sorba ami van nekem és linkeltem is az úgy nem jó. 