Fórum témák
» Több friss téma |
Fórum » Csöves erősítő készítése
Ne feledd betartani a fórum viselkedési szabályait, és a topik megmaradásának feltételeit. [link]
A téma átmenetileg fagyasztva lett, hozzászólni nem tudsz!
Üdv Mindenkinek.
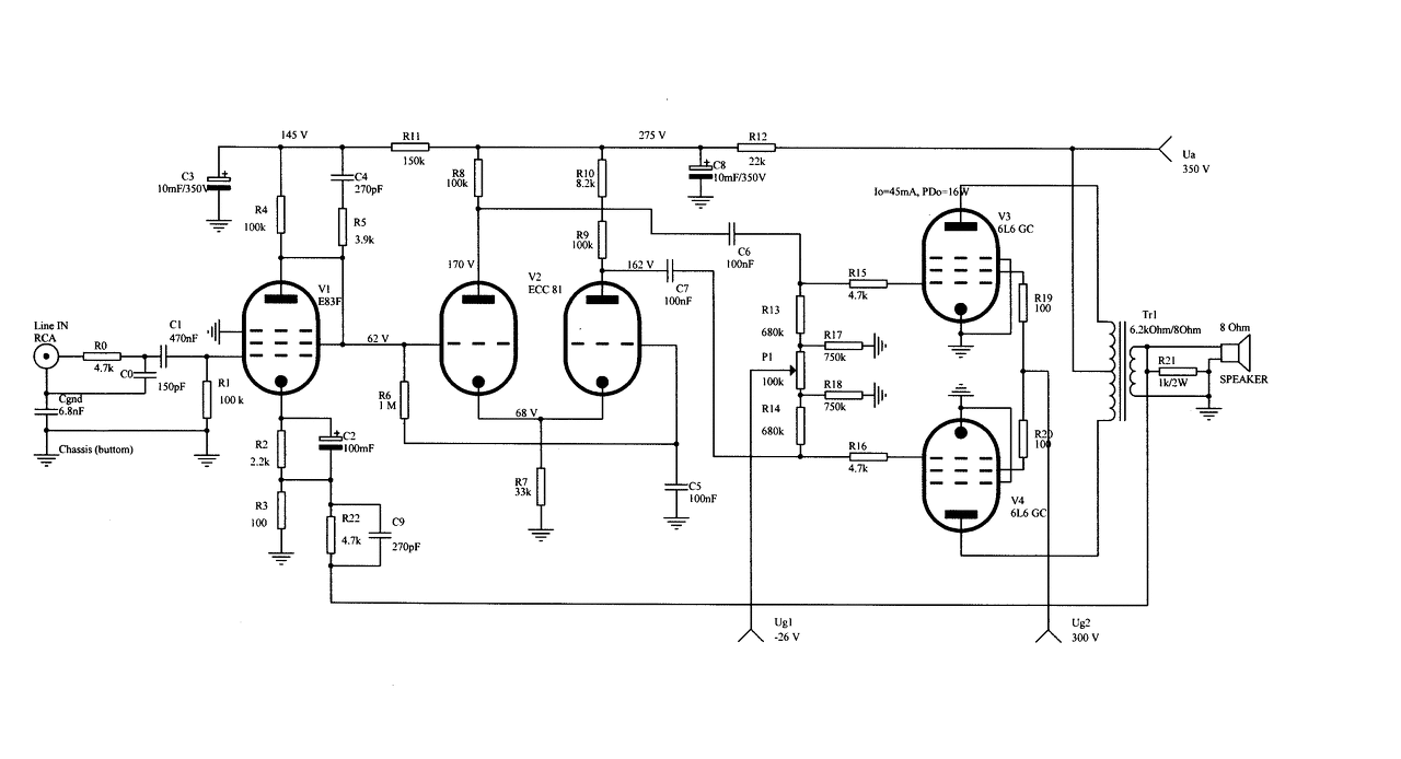
Ezt biztos ismeritek. Mi a véleményetek a kapcsolásról és a végeredményről?
Uborkás üveeeg? AZ11 egyencsö
Nem ismertem meg. Azt hittem valami orosz cső.
Hagyjuk azt a rajzot. Inkább valami orosz triódás és 6P3SZ PP csöves lenne jobb. Valaki itt a fórumon csak épített már ilyen csövekkel erősítőt .
Persze, hogy... Csak nem kötik az orrunkra.
Behalt egyéb fórumokon van róla diskurzus bőven.1, A csövek paraméterei szórnak, mint a pitypang. 2, Az inkrimonált csővel csak a 60-as években gyártottakkal lehet jó véget építeni. 2/1, Csak a 80-as években gyártottakkal lehet jó eredményt elérni. 3, A kommersz orosz csövek 500 üzemórára lettek tervezve, ez alatt kellett háborút nyerni, aztán csőcsere. Ilyesmiket írtak a nagyágyúk, akik ma megkeseredtek (?), vagy tudja ég, hol osztanak alamizsnát a tudásukból.
Hát, eléggé elbizonytalanodtam , ami az orosz csöveket illeti.
Ugyan, semmi baj. Ami engem illet, soha nem fogok azon a szinten csövezni, ahol kiugróan rossz hatásukat érezhetném - ha van - az orosz csöveknek. Magyarul, nem fogok (tudok) súlyos tízezreket 1-1 alkatrészért legombolni. Nem lesz (előre láthatólag) olyan lehetőségem, amitől sokkal magasabb szintre lenne érdemes törekednem. Mit érek egy F1 karosszériába épített Trabi 2 üteművel? A lánc, az lánc...
Nem mondom, hogy megelégszem nyersvas hf kábelekkel, csatikkal, de van egy szint, amire érdemes törekednem, a többit majd megcsodálom másoknál. Ez van.
Szóval fel a fejjel: Bővebben: Link
Uraim! Ha a fenti hozzászólásokat elolvassák, és esetleg elgondolkodnak egy olyan elemzésen, hogy miről is beszélünk, érdekes következtetést vonhatnak le. SEMMIRŐL.
Igen, erősen gyenge a felhozatal, mert akiknek a tudása igazi értéket hozhatna, azok valamiért nem nagyon segítenek felvilágosulni. Mint az előttem szóló például.
Én visszanéztem a néhány évvel ezelőtti, egyéb fórumon történt eszmecseréket, sajnos nincs szerencsénk már azokhoz az emberekhez, akik érdemben tudnának segíteni. Vagy elfásultak, vagy rangon alul érzik az itteni szereplést, vagy üzleti vonalon kamatoztatják a megszerzett tudásukat - amit nem irigylek, mert nem nagy durranás ma ebben az ágban eredményesnek lenni. Tessék, szabad a pálya, kérjük az értékes tanácsokat, nem csak egy-egy pottyantást és aztán a néma csend. Tegye színvonalassá, aki teheti, ne kezdőtől várjunk választ. Szerintem. Tisztelet azoknak, akik maradtak és segítenek, mert van néhány még belőlük, szerencsénkre.
Köszönöm a linket. Sikerült kinyomtatnom .
Majd számolj be, ha építed, szimpatikus az a kapcsolás...
Kár, hogy nincs meg a teljes adat - kimenőről pl.
Mindenképpen. De előbb egy egyszerű EL84 PP-nek fogok majd. Ehhez már megvannak az SM74 hyperszil kimenő trafók. Tulajdonképp minden megvan hozzá. A dobozolást kell még kitalálnom, mert a trafók elég nagyok. Ide már kevés a kibelezett dvd lejátszó doboza. Ezt rajzot néztem ki.
Én a figyelmedbe ajánlanék egy majdnem ilyen egyszerűt... A korabeli leírás szerint akár mérőerősítőnek is használható a korrekt átvitele okán. Nekem ehhez készített egy kedves Kolléga kimenőt a kérésemre. Személy szerint szimpatikusak a triódás kapcsolások a véget illetően, valamint zsigeri ellenérzésem van a katód-kondikkal szemben. Ne kérdezd, miért...
Mert.Dobozolásra ajánlom a régi fakávás lemezjátszókat, én olyanokat szereztem be, 80-90%-ba kész a doboz, fedőlap és trafóburkolás, ha kiállnak a dolgok belőle... A hozzászólás módosítva: Máj 5, 2013
A tied annyival jobb , hogy a potival állítható a szimetria, ami azért PP-nél nem hátrány, én ajánlom azt!
A szimetria állítást át lehetne adoptálni a másik rajzba ?
Praktikusabbnak vélem, mindegyik katódba a beméréshez 220 Ohm trimmer, aztán azt az értéket összerakni párhuzamosan kötött ellenállásokból.
Vagy megfelelő teljesítményű trimmert odarakni, hagyni, csak ne huzaltpotit.
Ez is teljesen jó megoldás
Sziasztok!
Igaz, hogy nem teljesen ide tartozik, de a készülék csöves végfokozatot tartalmaz, ezért talán említhető. A lényeg: van egy Videoton R4932 rádióm. Az a probléma vele, hogy ugyan működik, (a rádió rész is, de most nem ez a lényeg, mert főleg külső hangforrásról kapja a jelet) de borzasztóan szól. A hangerő is megfelelő. A baj az, hogy nincsenek mélyek, és a magasak is tompák. Csak a beszédsáv normális, bár az is kevésbé. Biztosan nem így kellene szólnia. Mindkét oldal egyformán tompa. Egy másik, ugyanilyen végfokkal szerelt, csak monó rádió tökéletesen szól, akár HI-FI célra is megfelelne. Hol lehet a hiba? Miért mindkét oldal egyszerre? Elvileg az R4932-t hifi minőségűként árulták. Tud ilyet okozni alacsony anódfeszültség, esetleg ki kellene cserélni pár dolgot a hangerő szabályozónál?
Véletlenül nincs leszakadva a bemenet testje. Valami jó sztereó hatású zenével ki kellene próbálni. Az rögtön megmutatná.
A hozzászólás módosítva: Máj 5, 2013
Ki lehetne próbálnod úgy, hogy közvetlenül csatalkozol a végerősítő rész elejére jelforrással. A kapcsolási rajzon az ECL cső trióda részének 10nF-os kondijára (természetesen kiforrasztod a kondi rádió felé eső végét. Meg lehetne mérni a végcsövek áramát is (a 150 ohmon). Az is lehet, hogy öregek a csövek. A test is lehet problémás.
Én biztosan azzal kezdeném, hogy a jelet a kondinál leválasztott végfokra adom.
Volt nekem ilyen problémám egyszer, igaz mono rádiónál. Ha mindkét oldal ezt csinálja, akkor én a tápegységre gyanakodnék, első sorban a diódahídra. Próbáld meg cserélni, lehet, hogy hibás.
A hozzászólás módosítva: Máj 5, 2013
Üdv Mindenkinek.
Volna egy kis problémám, amin agyalok egy ideje. Miért nem alkalmazunk/alkalmaznak e83f pentódát előerősítőnek, vagy csak ritkán? Végül is 10.000 üzemórát bír, alacsony zajú, nem mikrofóniás, stb. Oké, az ECC-kből elég egy a két csatornának, vagy fázisfordító is egyben, de ennyi. Még SE-k esetében is ritka mint a fehér holló. Miért? És még szép is!
Épp tegnap vettem egyet...
Mert nem mondható kifejezetten kiszajú csőnek. Az adatlapja szerint is a hangfrekvenciás sávban az egyenértékű zajellenállása 36 kohm, ami nemigen nevezhető kicsinek. (az RF sávban 750 ohm)
Az előfokozatokban használt csöveknek kis zajúnak, (a hangfrekvenciás sávban is), nagy erősítésűeknek kell lenniük, ez a cső viszont vezetékes átviteltechnika szélessávú (0,01 - 1 MHz) erősítőibe készült, ahol nagy erősítésre nincs szükség, a kis zajt az RF sávban biztosított kis zajellenállás biztosítja, A hangfrekvenciás sávban többnyire szolgálati, ill. jelző csatornák vannak, és ezesetben a jel/zaj viszony nem annyira lényeges. Az alacsony hangfrekvenciákon a villódzási zaj jelentős, (a villódzási zaj, a frekvencia reciprokával csökken, hívják 1/f zajnak is), nyilván ennek leszorítására nem törekedtek, egyrészt mert a saját alkalmazásában erre nincs is szükség, másrészt az üzemidő rovására menne. Az eredeti alkalmazásokon kívül használják a csöveket műszerekben, ahol nagy sávszélesség a követelmény, az alacsony bemenőszint viszont nem. Pl. oszcilloszkópok, mérőerősítők fokozataiban. A hozzászólás módosítva: Máj 6, 2013
Ennek a csőnek, mint végerősítő első csövének még kicsi szintnek számít a 0.775V~ ? Bár az erősítendő hangfrekvenciának van jóval kisebb szintű része nyilván, de számszerűen hol lehet a határ? Tehát ha nem mikrofonerősítő, lemezkorrektor lenne a felhasználási terület, mire számítsunk?
Nem igazán végererősítő cső sem. Az eredeti helyén 600 , vagy 135 ohm ki-, és bemeneti impedanciák között kellett -14, +14 dBm között erősítenie, a 10 kHz - 1 MHz közötti sávban.
Ebből az következne, hogy jó lehet egy közbenső erősítőfokozatba, de gondolom nem annyira alkalmas lehet pont lemez korrektor fokozatba, mert ott épp a mélyhangokat kell jobban erősíteni, ahol a legnagyobb a zaja. Viszont a nagy linearitása akár jól is jöhet. Nem tudom, én sohasem próbáltam, valakinek be kéne vállalni a kipróbálását.
Köszönöm a szakszerű választ, bár a kíváncsiságom még mindig fenn áll.
Én is köszönöm, igazából egy végerősítő első fokozatára találni ezzel ajánlást, de említik viszonylag kisjelű alkalmazásban is. Valóban a cső próbája lesz a puding...
![]() Viszonylag olcsón beszerezhető és így nem sokat veszítünk egy próbával, valami hasonló beállítású cső helyén. Csábító az a 10e üzemóra, rengeteg.
Ha jól olvasom, még mindig az E83f felhasználásának kétségeivel kapcsolatos a diskurzus.
Csak egy alkalmazás, ahol érdekes módon kiválóan bevált: A Telefunken anno a mikrofonerősítők Rolls-Royceát alkotta meg a V76 mikrofon előerősítőjével. Ennek a kimenő illesztő trafóját hajtotta egy E83F cső, és azóta is (1959!) legendás hangzása miatt keresik, próbálják szimulálni . Nem hinném hogy a tetemes villódzási zaj vagy a gyenge zajellenállás az ami miatt ennyire kedvelt hangú eszközt készíthettek vele. |
Bejelentkezés
Hirdetés |


Behalt egyéb fórumokon van róla diskurzus bőven.



