Fórum témák
» Több friss téma |
Mielőtt kérdezel, a következő két dolgot ellenőrizd!
I. A helyes tápfeszültségek megléte.
II. A kimeneten van-e egyenfeszültség.
Élesztés.
Ezek teljesen jó, bele való tranzisztorok. Az alkatrészek keresztcseréje hamar leleplezi a majd bűnöst.
A meghajtók mind le vannak cserélve eddig változatlan
Szegény nyák. Reméljük kibirja ezt a sok forrasztást.
Hát furcsa. De lehet izzó nélkül kéne terheljem a tápot izzóval mert így már +/- között 100Vdc ig ment fel a feszültség, mind két égő félig világított.
Ez Mechanikai laboros 2x olyan vastag a vezető réteg
Most az igazi baj a két oldal teljesítmény eltérésében van?
Köszönöm mester!!!!
Nagyon szépen müködik, kivettem az ellenállásokat és kipróbáltam próbahangszóróval telóról vezérelve, még így is sokkal teltebb hangzású mint amivel eddig találkoztam méltó lesz a nagy hangfalakhoz. 0.045V alapot állítottam be így tetszett a legjobban a zene megszólaltatva. 40fok körül beállt a borda. Mégegyszer köszönöm a segítséget! Most neki merek állni a másik felének is.
A tápegységet közvetlenül kösd a hálózatra, a két tápoldalt terheld egy-egy 220V-os izzóval.
Igen és jelentős az eltérés,nem cseréltem ki a kis tranyókat még, veszek oda BC556c ott már kapott a nyák rendesen.
4ohmon 3.5A tol ki magából kimeneti 32vAc mellett A hozzászólás módosítva: Máj 9, 2013
Na jó, szerintem itt a 16A-es kismegszakító a legnagyobb baj a körben. Izzó nélkül próbálnám bekapcsolni csak simán a tápot egy 100W-os égővel és egyből levágja. (pedig múltkor még ment...)
Most az egyik oldalon még mindíg BF tranyó van? Illene egyformára építeni. Igaz? Reloop Tanár Úr?
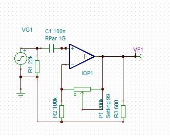
Sziasztok!
Sikerült végre beüzemelnem a TINA nevű programot, és így lehetőségem volt játszani egy kicsit. A játék eredményeképpen született meg ez a kis kapcsolás. Szeretném a nálam tapasztaltabb kollégák tanácsát kérni, hogy mi a véleményük erről a kis előfokról. A szándékom az volt, hogy egy a TDA 7294 híd végerősítő elé köthető előfokot konstruáljak, ami lehetővé teszi, hogy a kisebb jelszinttel rendelkező eszközök ,teszem azt mobil, is teljesen ki tudják vezérelni a végfokot. Minden építő jellegű kritikát szívesen fogadok. Előre is köszönöm. Üdv. B A hozzászólás módosítva: Máj 9, 2013
Befejeztem ameddig nem kapok bele BC556c tranyókat, nem forrasztom szét a panelt
Miért nem vágod le tőbe a Bf tranyót, akkor a Bf beforrasztott lábaira ráültetnéd ideiglenesen a 556-ot.
Foglalatba vannak nem lehet lábat vágni,most úgy is pihentetni kell az agyamat miatta,a pumpa felment
Na jó, Ha az egyik oldal szépen szól, akkor a másiknak is szépen kéne szólnia. Egyedül Te tudod, hogy mi lehet a baja. Nekem is volt pár alvatlan éjszakám. Biztos megtalálod a hibát, csak addigra szegény nyák, hogy fog kinézni.
Szia! A neminvertáló bemenetet valamilyen feszültségre kell helyezzed. A C1 VG és R1 közé helyezése megoldja.
Igen, így
A hozzászólás módosítva: Máj 9, 2013
Akkor azt mondod hogy a 100n kondit a kimenetre tegyem?
A TDA híd bemenetén van kondi, azért gondoltam hogy az elejére teszem. Akkor akár el is hagyhatom ?
Behidaltam fázisforditóval és dettó azok a számok jönnek ki mint a jó panelon hidban, érti ezt valaki?
Elliott szintemelője. A potikat meg is hagyhatod. A Vr4 lineáris (!), a 15k-val a logaritmikus szabályzást jól imitálja. Jobb a csatorna együtt-futás mint egy kommersz log potival.
Az IC kimenet a végfok csatoló kondi közé már egyéb alkatrész nem szükséges (mondhatni felesleges).
Nem nagyon
mégis valami ilyesmi csodára számítottam
Sőőőt talán hídban jobb mint a jó panel
lehet ha értenék hozzá már meg volna a hiba,nem oda illő alkatrész de nem tudom miért kínoz engem
Lehet, hogy nem is volt ez olyan rossz, csak a vizsgálati módszer tréfált meg.
Akkor elhagyom a 100n-os csatoló kondit.
Sztereóban a kimenőfesz különbség még mindig aggaszt,hallhatóan sokkal halkabb mint a másik,hidban pedig erősebb,nem értem.Kiboritottam a kis csavaros dobozomat
500db legalább összeszedem és felkötöm 75vDc re ott milyen |
Bejelentkezés
Hirdetés |




Nagyon szépen müködik, kivettem az ellenállásokat és kipróbáltam próbahangszóróval telóról vezérelve, még így is sokkal teltebb hangzású mint amivel eddig találkoztam méltó lesz a nagy hangfalakhoz. 0.045V alapot állítottam be így tetszett a legjobban a zene megszólaltatva. 40fok körül beállt a borda. Mégegyszer köszönöm a segítséget! Most neki merek állni a másik felének is.


mégis valami ilyesmi csodára számítottam
500db legalább összeszedem és felkötöm 75vDc re ott milyen 




