Fórum témák
» Több friss téma |
Mielőtt kérdezel, a következő két dolgot ellenőrizd!
I. A helyes tápfeszültségek megléte.
II. A kimeneten van-e egyenfeszültség.
Élesztés.
Gyereke elteszem magam holnapra mert már csak bólogatok mindenre,holott nem is kérdez senki tőlem semmit.Jó éjt,és további jó munkát.
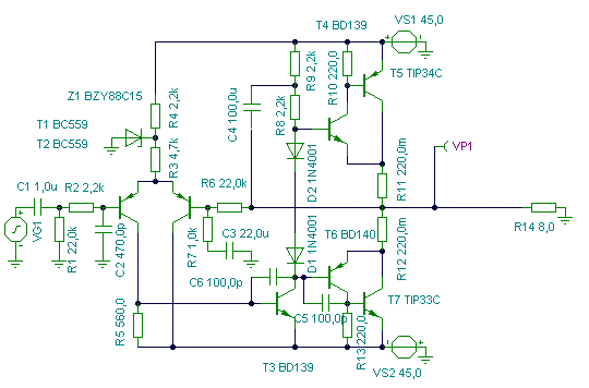
Igen az R8
Hali igen az sztereó végfok röviden,a fázisforditó lényege,hogy az egyik csatornának a + jelet adja a másiknak a - jelet igy a végfokon a két melegpont lesz a kimenet.Nem + és föld,hanem a két pozitiv megy a hangszóróra.Elvileg a 4x e a kimenő.
Aki korán kel,hamar forraszt...
Csá! valahogy meg kéne oldani ezt a melegedés problémát.
Hőcsövek a hűtőszekrénybe,az jó megoldás.
Szia István! kérdezném hogy mit szólnál ahhoz,hogyha az én erősítőmben szereplő ellenállásokat kicserélném ebben a kapcsolásban szereplőkére?Bővebben: Link
Ne csúfolódjunk!!
Nem csúfnak szántam, hanem
vidításnak,bocsi
Hát attól fel lehet vidulni?
Nincs igazán jelentősége az alkatrészek cseréjének. A R13-at véletlenül rosszul adtam meg, 220 ohm a helyes érték.
Mellékelem az általad feltett kapcsolást, remélem jól vittem be minden elemét. Csodásan működik szimulátorban ![]() Az a gyanúm, erről faggatlak az este, hogy nem 0,22mA a nyugalmi áramod, hanem 220mA. Ennyit számol nagyjából a program, és ez az ami megmagyarázza a melegedést. Minden további nélkül le lehetne vinni 30-100mA környékére. Azt nem látom be, hogy a diódák helyén tranzisztoros fesz. forrással miért nem sikerült. Találtam egy egyszerű, bár nem túl stabil megoldást. Az egyik 1N4001 diódával köss párhuzamosan egy 100 ohm-os trimmert. 60-70 ohm táján egész kellemes nyugalmi áram érhető el.
Jó reggelt ha jól látom nyugalmi reggel van
Értem,de ha nem igazán stabil,akkor könnyedén meg futhat amit nem igazán szeretnék,ilyen drága vég tranyók mellett.
Akkor bocsi a helytelen érték megadás miatt,0,22mA, 220mA
A hozzászólás módosítva: Máj 12, 2013
Esetleg az a megoldás nem vezetne jobb eredményre,hogy még egy 1n4001-es diódát betennék a D1 és D2 közé.
Kipróbálom amit javasoltál,sose tudni.
Sajnos csak 1k trimmer van belehet tenni?
Az 1k trimerrel légforraszd össze ezt az egyszerű szabályzót. A tranzisztor bármilyen általános tranzisztor lehet. Nem kell a hűtőbordához fogatni! Ez a kapcsolás nem hajlamos a hőre megfutása, mert a végtranzisztor nem emitter-követő.
A nálam T4, T6-tal jelölt BD tranzisztoroknak nem szabad erősen felmelegedni, ők okozhatnának nyugalmi áram felfutást (megfutást azért még ezek sem).
Szia betettem a 33R ellenállást a D+ diódával sorosan de nem változott a nyugalmi,ampermérővel mérve most 0.04A
Na rátettem a diódára az 1k trimmert,és megszünt a melegedés.De ha ez a megoldás biztosabbBővebben: Link,akkor ezt iktatom be.Akkor a két dióda kivehető vagy hagyjam benn?
Szia blasz! Maratószer elkészült a laborban?
Szia Beringer! Te úgye azt montad, hogy megépítetted az St-t? A hangjával, hogy voltál kibékülve, hogy tetszett Neked?
Üdv.
Az st151-re gondolsz?Nem építettem meg,csak hozzám került 2db kicsit meg gyötört panel,de sajnos nem tudtam helyre hozni,hiába Reloop kolléga is próbált segíteni.Én el kerülöm az st-t.
Értem. Köszi.
Mi a baj az ST,-vel?Infót...
Legalább is én elkerülöm messzire,de ízlések és pofonok,de amint mondtam meggyötört nyák volt,gondolom új nyáknál nem lehet olyan nagy rejtett probléma.
Semmi baj nincs vele, nekem nagyon tetszik, csak kiváncsi lettem volna más véleményére a hangjáról.
Majd én mondom,elkészült a problémás vég talán.
Építettem vagy 5 db panelt és mindegyik egyformán szól és elsőre indultak. A nyugalmin és a kimeneti egyenfeszen kívül mást nem kellett rajta ügyködni. Ütős a mély szikrázik a magas, az összhang jó.
Ezért is kiváncsi leszek blasz paleljére is, mit fog mondani a hangjáról. Ezért várom, hogy megépítse. Remélem van otthon alkatrész készlete hozzá. A hozzászólás módosítva: Máj 12, 2013
|
Bejelentkezés
Hirdetés |




vidításnak,bocsi 






