Fórum témák
» Több friss téma |
Fórum » NYÁK terv ellenőrzése
* Nem tudom megnyitni nincs telepítve megfelelő programom nem tudod felrakni más formátunba?
![]() ![]() A hozzászólás módosítva: Máj 11, 2013
A kicsatolo kondik kozti hatalmas ures reszt milyen modon tudnam kitolteni? (a maratasi ido miatt)
Csak siman toltsem ki egy negyzettes terulettel? Attol tartok esetleg parazita kapacitaskent fog viselkedni.
Rendben, koszi!
Lenne nekem is egy pár észrevételem.
A táp szűrő kondenzátor forrpontjait ne szűkítsd le a tövénél ugyanis a későbbi esetleges rázkódás , vagy kontakt miatti javítás során elválhat megszakadhat a fólia . Azt nyugodtan hagyhatod olyan szélesre mint a tovább menő vastagabb részek .Pont a tápnál nem jó ha ilyennel spórolsz , és azért a kondit tartania is kell valaminek.Ugyan ez vonatkozik az áteresztő tranzisztorra is.A kicsatoló kondik közzé nyugodtan tehetsz teli részt nem fog befolyásolni semmit. De viszont az probléma lehet , hogyha túl közel lesznek a hűtőbordához , és a meleg miatt előbb utóbb kiszáradhatnak főleg az alsó három.De pl a vég tranzisztorok is kicsit közeliek nekem. Talán ennyi így hirtelen.
Koszi neked is, a kicsatolok 125fokosak, nem lesz gond
![]() de azert a problema bennem is megfogalmazodott mar, megnezem tudok-e valtoztatni.
Üdv!
Tudna nekem valaki segíteni,hogy hibáztam-e valahol? Tudom pofon egyszerű,de nekem nem. Előre is köszi ! ![]()
A kondiból azért van 4 mert nem kaptam a lomexbe azonos értékűt.Azt mondta,hogy tegyek bele 4 db 0,33uf-et.
Az 1W-os ellenállás és a diódák nagyobbak mint amekkora helyet hagytál nekik. A 220-as felirat hozzáér a bemenethez és a távolsága is nagyon kicsi a 220-tól.
Értem. De az elvi rajz az jó? Gyakorlatilag kézzel fogom rajzolni a nyáklapra.
A 230V-ra tennék egy biztosítékot. Jólenne egy méret jelölés, így ránézésre a hálózati feszültség csatlakozási pontjai elég közel vannak egymáshoz. A felső 2 dióda bal oldala közvetlen összeköthető, így nem kell a hosszú összekötés.
A méret jelölést nem tudom megcsinálni.
![]() Ja és a másik kondiból sem kaptam olyat ami rajzon van ![]()
Ezt nem igazán értem
![]() ![]()
Csak képszerkesztővel tudtam belejavítani, de így is látszik mire gondoltam.
Bár ennél szerintem fontosabb lenne egy biztosíték (vagy a panelon vagy előtte) valamint a 230V bekötési pontjainak egymástól távolabb való elhelyezése.
Most már értem! Köszönöm segítséget!!! biztosíték majd rakok bele !
LED-es "villanykörtébe" nem kell biztosíték. A gyáriakban sincs. Mire észbe kapna a bizti, valamelyik LED már rég elszállt.
Teszteléshez lehet bekötni, de jobb egy 220-as izzót elé kötni.
Hello!"A gyáriakban sincs. " Tévedés. Nem rég kukáztam egy rosszat, és van benne bizti.. (De nem az ment ki, hanem egy Led kiégett.) Nem a Led-eket védi meg, hanem a zárlattól a hálózatot ha valami elpaffan. üdv!
A hozzászólás módosítva: Máj 17, 2013
Szétszedtem jópárat és nem volt benne.
Nekem is a LED-ek mennek ki benne sorban. A hálózatot meg a gyorskioldó védi.
Üdv
Épp nyákot tervezek, találtam is sok leírást a neten, de pár dologban még nem vagyok biztos. Van külön analóg és digitális földem, pár analóg ic, 1 mikrokontroller, 1 digitális ic. A tápfeszültségeket kívülről kapja. Kérdés az, hogy kössem össze a 2 földet? Olvastam olyant hogy a mikrokontroller GND lábánál legyen összekötve vagy a tápfeszültségforrásnál, tehát a panelen kívül egy pufferkondi negatív lábánál. A mikrokontrollerrel fogok analóg jeleket is mérni. 2 oldalas nyákot tervezek, az egyik oldalát főként teliföldnek szeretném meghagyni, a kérdés az hogy az analóg és digitális földből is legyen teliföld a hozzá kötött ic-k alatt, vagy csak az egyikből? Szeretnék árnyékolt vezetékeket is használni, ezeket úgy tudom csak 1 oldalon szabad lekötni a földre, mégpedig a forrásnál. Ezek szerint a panelre bekötött analóg jelek árnyékolását ott földelem ahonnét indulnak, de ha a panelen hozok létre analóg jelet akkor annak az árnyékolását a panelen kötöm a földre? Válaszokat előre is köszönöm.
Hello! Elég összetett és kevésbé konkrét a kérdés, hogy helyes/általános választ lehessen rá adni. (De néha egy konkrét megoldás helyessége is csak kész áramkör mérése alapján derül ki.) Rengeteg függ attól is, hogy mi az elvárt pontosság, hogyan vannak kialakítva az áramkörök, milyen a jelátvitel.
- Ha a procinak van külön analóg GND lába, akkor használhatod a "csillagpontos összekötést" például a puffernél, ahogy írod. Ha nincs, akkor lehet jobb ha a procinál van összekötve. - Aszimmetrikus analóg jelátvitelnél, mindig a legfontosabb, hogy a digitális GND áramai ne folyjanak bele az analóg áramkörök GND vezetékébe. Ez lenne az alapszabály, ami alapján vizsgálni kellene a nyákot. - Az is kérdéses, hogy a teliföldre szükség van-e egyáltalán. Azt leginkább nagyfrekvenciás alkalmazásokban ajánlott. Ha tényleg az, azt is csak egy pontban kötheted a csillagpontba. Mert ha nincsenek gyorsan változó nagyimpedanciás analóg jelek, ahova kapacitív úton zavarójelek tudnak ráülni, akkor szükségtelen a teliföld. Zavarok ellen leginkább az analóg teleföld lenne a célravezető. - Árnyékolt vezetéknél, alapszabály, hogy egyik végén földelt. De hogy ez célszerűen a forrásnál, vagy a célnál van bekötve, nem lehet megmondani. Leginkább az dönti el, hogy hova szeretnénk, hogy egy beérkező tranziens zavarjel merre távozzon. Minden esetre gondoskodni kell az árnyékoláson belül a GND tápfeszültség átvitelére is. Nagy távolságra a szimmetrikus jelátvitel a korrekt megoldás. De ha a forrás aszimmetrikus, a vevő meg szimmetrikus bemenetű, akkor a szimmetrikus bement "negatív pontját" a forrásnál kell a GND-re kötni. Ezzel a forrás GND vezetékén folyó áram becsatolását kivédhetjük. De jó megoldás a +-tápfeszültség is a forrásnál. Mert a tápáramok akkor e két vezetéken folynak át, a GND vezeték, mintegy "referencia GND pont" jön létre az áramkörnél. Ekkor ezen, csak a jeláram folyik át. Nagyon kis jelek átvitelénél, kettősen árnyékolt vezetéket szokás alkalmazni. Itt megoldható, hogy a belső árnyékolás a forrásnál van lekötve, a külső pedig a csillagpontú földelésre. Így a zavarjelek a föld felé távoznak az árnyékoláson, és nem tudnak becsatolódni a jelvezetékbe. De ekkor akár mind két ponton is földelhető a külső árnyékolás. - Egyszóval "elmélet" van bőségesen, gyakorlati megoldás még több. Helyes meg csak pár. Azaz kritikus esetben csak próbával/méréssel lehet igazolni a helyességet. üdv!
Sajnos csak 1 GND láb a kontrolleren.
A panel egy régi PC tápban fog működni, közel a transzformátorhoz és a kapcsolótranzisztorokhoz, ezért szeretném teleföldesre megcsinálni, de azon is gondolkodtam, hogy egy árnyékoló lemezt rakok a panel köré hogy minél jobban lefedjem vele. Elég kevés a helyem a panelon, így tudnék a másik oldalra is pakolni alkatrészeket és korrektül is megoldhatnám az árnyékolást. Sajnos fogalmam sincs hogy mennyire szórhatja meg a panelt a táp, nem tudom kipróbálni, ezért akarom körültekintően megtervezni. Az analóg körben csak DC vagy nagyon alacsony frekvenciás jelek vannak. Minden jel aszimmetrikus. Az vezeték árnyékolásokat a leírtak alapján a táp földjére kötöm és nem a panelére, úgy gondolom arra lenne jó ha távoznának a zavarjelek, jobb ha elkerülik a panelt.
Sziasztok,
valaki leellenőrizné nekem nekem ezt a 2 nyáktervet? Előre is koszi.
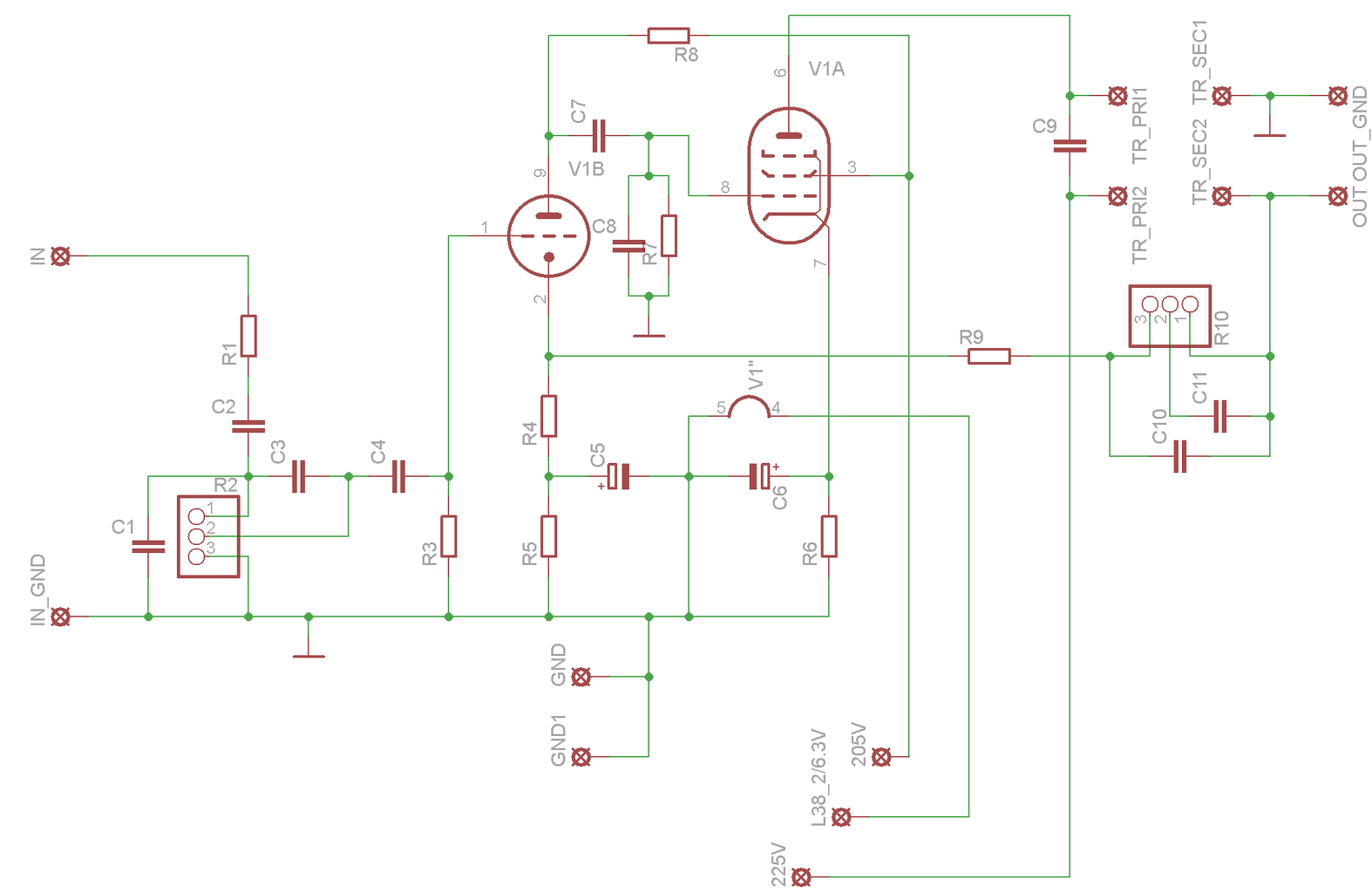
Hello! Én a C9 méretét kicsinek találom.. Az erősítőnél, a GND pontokat nem vinném olyan közel az anódlábhoz. Ugyan így a tápegység résznél, a GND kitöltést feleslegesnek találom. Minek kihívni a sorsot magunk ellen. A 250V egyen, minden piszkot magához fog vonzani, és idővel átüt. Inkább a kondihoz menő plusz vezetékeket vastagítsd meg. üdv!
Hello,
a C9 kerámia kondi, elvileg 5mm-es griddel. Még nincsenek meg az alkatrészek, majd ha megjöttek majd még átjavítom ha esetleg nagyobb lenne. Vagy az értékét kevesled? (1nF/400V) Az erősítőben csak azért tettem egy GND csatlakozót közvetlen az 5-ös láb alá mert azt írják hogy csavart érpáron kell odavinni a 6.3V-ot a trafóról. Akkor elég lesz csak ott összekötni a szekunder egyik végét a GND-vel, a tápról meg kidobtam azt a +1 csatlakozót. A teli földeket kiszedtem. Esetleg még valami? Köszi A hozzászólás módosítva: Jún 4, 2013
Hello! Nem a telefölddel van a gond, hanem azzal, ha a föld nagyon közel van a cső anódjához. Akkor szinte biztos átüt. Nem véletlen fűrészelték be valaha a nyákot az anódok, vagy magasabb feszültségű pontok miatt. A fűtés bevezetése, jó volt úgy ahogy volt. A lényeg, hogy a fűtéskör árama, ne folyjon bele sehova, mert búgást okozhat. (Szerintem jobb megoldás, ha a fűtést két ellenállás közöli meg, és a közös pontja van csak lekötve a GND-re).
Én a kondi értékét nem is tudtam, csak az anódban rendes feszültségek vannak, nem érdemes közel vinni a trafó lábait. üdv!
Üdv
Nekifogtam egy a fórumon talált kapcsolási rajz megrajzolásának, de el is akadtam, némileg a méretezésen is vannak gondjaim nekem ez előtt 2 db 42Wattos világítótekercs lesz, egyenlőre akku nélkül, ha kell akkor a fesszabályozó és az index lehetne külön panel hogy ne füstöljön ami lényeges hogy a ewr rész kibírja a 12v 90 Watt azaz közel 8 A áramot, úgy hogy a 35 wattos első és 5 Wattos hátsó égő ne menjen melegebb éghajlatra ![]() Köszönöm előre is a türelmet!
Sziasztok
Megcsináltam egy hangszínváltónak a nyákrajzát , ellenőrzés kéne |
Bejelentkezés
Hirdetés |