Fórum témák
» Több friss téma |
Fontos: PICKit2 klón építése tanácsok
Sziasztok!Van egy érdekes problémám.
Megépítettem http://gulielektronika.ucoz.com/index/pickit_keszites/0-16 ezt a pickit2-t ,csak annyi különbséggel hogy nincsen rajta a Q2-es tranyó,valamint azt hiszem az R1-es ellenállás és más a panelnyák is picit. Minden oké,minden frankón működik vele,de valahogyan mégsem,mert a PICkit 2 v2.61-el nem tudom bekalibrálni a feszültséget,és ahogyan láttam már,nem én vagyok az első ebben a bajban... Amikor megépítettem volt benne egy mikrokapcsoló,firmware frissítés képen,de kivettem belőle,mert állandóan lenyomottnak érzékelte,és így már működik,azaz hogy mégsem tökéletesen ezek szerint.... Már kifáradtam rajta ,minden lehetséges dolgot megmértem,átnéztem,de egyelőre nem tudom hol lehet a baj.Szeretném tapasztalt emberek tanácsait kérni,mert például a kapcsoló problémát is itt találtam meg anno amikor építettem a programozót.Had ne dobjam már ki,mert rengeteg munkám fekszik benne,mint ahogyan másoknak is. ![]() Legyetek szívesek segítsetek,vagy aki már meg tudta oldani ezt a problémát:S Tettem föl képet is,hogy hogyan is néz ki. Segítségeteket előre is nagyon köszönöm!Üdv!!
Szia!
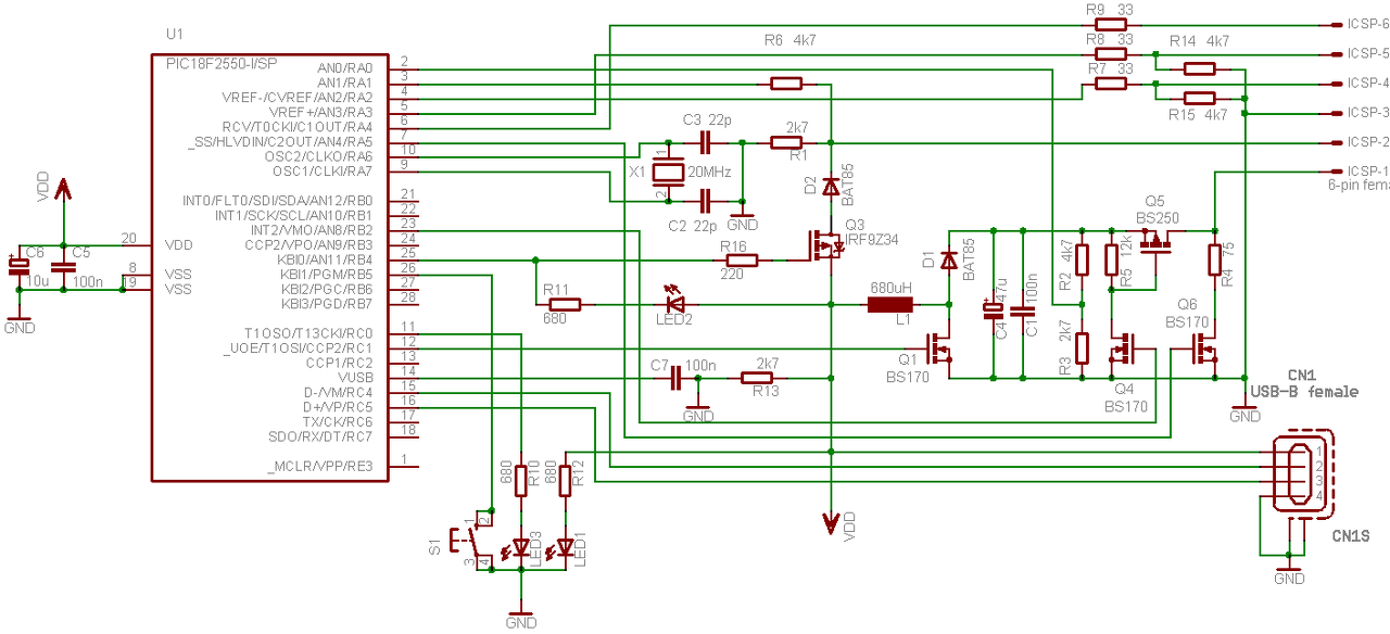
Ez egy Szilva féle klón - a fejlseztője után elnevezve. Nem állítható vele a Vdd feszültéség, így hát a kalibráció során beállított feszültségre is a maximális érték jut ki a ICSP_VDD csatlakozóra. Node nem is kell kalibrálni, ha nem lehet állítani. Egy jótanács: Még mielőtt bármi probléma lépne fel a Q1, Q4, Q6 G és S elektródái közé 100k ellenállást kell forrasztani (SMD pont elfér a lábak forrszeme között). Építés előtt kellene keresni a kapcsolásokra vonatkozó észrevételeket eze a fórumon is....
Talán akkor megoldódna a probléma valamennyire?...vagy már ne fűzzek hozzá reményeket??
Mert tipikus probléma nálam is az hogy azzal háborgat hogy az usb feszültség alacsony..
SMD-t sajnos nem tudok forrasztani..nincs rá lehetőségem
Készítettem hozzá egy kis panelt,melyben egy PIC16F628A csücsül,ebbe szeretném felpasszintani a programokat,csak sajnos,ezt sem látja maga a pickit 2 program.
Minden lábkiosztás remekül van,ebbe is kellene segítség hogyha már nem lehet a vdd-t kalibrálni,ne üssem ki a pic16f628a-t.. A hozzászólás módosítva: Jún 3, 2013
és ismét,de már szebb képek az egész klónról...
Hali!
Nem ismerem a klónodat, de a gyári pickit2 lábkiosztásán a föld tuti nem a szélén van, mint a feliratod szerint...
Milyen probléma oldódna meg? Azt írod, hogy nem tudod kalibrálni, de egyébként más baja nincs, de kalibrálni nem is kell, ez a válaszban le lett írva. Ezek szerint nincs probléma...
A szélén nekem az MCLR láb van,a 3. a GND.
Szia!
Jó lenne látni ennek a panelnak a kapcsolási rajzát és a forrasztási oldalát is.
Nézd itt vannak a rajzok,fel is teszem mindet.
Megjegyzem,ezzel a pic16f628a-as panellel benn az iskolában rengeteget dolgoztunk,és működött.Általában Pickit3-al használtuk,de ha emlékezetem nem csal,akkor a Pickit2-el is ugyanúgy működött.De ez csak rémlik
PIC16F628A-H...lay helyett egy kép jobb lenne....
Itt vannak a képek a panelról és a nyákoldaláról.
Hiányzik a 100nF kerámiakondi az IC táplábai mellől. Hogy a problémát ez okozza-e, vagy más, az majd kiderül.
A másik panelodon is fóliakondi van a C5 helyén, oda is kerámia 100nF kéne (az se lenne rossz, ha közelebb lenne az IC-hez, de ezen nyilván nem nagyon tudsz változtatni). A C7 100nF helyére pedig inkább 470nF kerámia kéne abba a kapcsolásba. Ezen felül a korábban általad elmondottakhoz képest ezen a panelon nem a 3-as lábra van kötve a GND, hanem az 5-ösre. A hozzászólás módosítva: Jún 4, 2013
Szia
Az ICSP csatlakozó kiosztása a 16F682 -as panelon nem egyezik meg a PICKit2 -ével. 1 - MCLR/Vpp, 2 - Vdd. Eddig jó, A pickit2 -n 3 - Vss, 4 - PGD, 5 - AUX. A 16F628 panelen 3 - PGD, 4 - PGC, 5 - Vss. A Vss -vel van még egy probléma, a PIC 5. lába nem jut el a 7805 középső lábáig. A panelre, a 16F628 alá, a táp és a föld lába közé kell tenni egy 100nF kerámia kondenzátort, a 7805 kimenete és a föld közé is kell tenni egy 100nF kerámia kondenzátort - amilyen közelre csak lehet.
Tudom hogy a pickit2-n és a pickes panelen a lábkiosztás nem egyezik meg,de a csatlakozót úgy hoztam össze hogy megfelelő legyen a lábilleszkedés.Azaz,ahogyan a picikt2-n vannak a lábak sorban,úgy alkottam meg a csatlakozót is,hogy a lábkiosztás ne keveredjen meg a pickes panelével.
Ezen felül,megpróbálom össze hozni amit mondtatok,de abból már csak délután lesz valami. Hogyha szükségetek volna képre,teszek még fel,gondolat egyeztetés képen. Az eddig segítséget is nagyon köszönöm nektek!
Igen,észrevettem hogy mit hagytam ki a pickes panelen...röhej
Most már csak annyi van hátra hogy a Pickit2-ben kicseréljem a 100nF-s kondit 470nF-re,de nincsen kerámiám,sőt,nem is kaptam a boltban,csak fólia kivitelben...
Ez nagy baj???
Hagyd mellette a (tegyél mellé) párhuzamosan kapcsolt 100nF kerámiát.
Meg is történt,párhuzamosan a 100nF kerámia....
Be kellene üzemelni...
Működik,és lám,látja a pic-es panelt a pickit2 program
![]() csak még azt nemtudom kitalálni,hogy a beleírt programom hol van ![]() azt valahogyan kijátszom ![]() Nagyon aranyosak vagytok,nagyon szépen köszönöm a segítségeteket!! Ha fáj még valamim,szólok
Minden tökéletes!Két programot írtam,egy futófényt és egy multiplex programot,amely két számjegyet jelez ki két hexadecimális kijelzőn.
Köszönöm szépen még egyszer a segítségeteket!
Ezt:
Idézet: „Egy jótanács: Még mielőtt bármi probléma lépne fel a Q1, Q4, Q6 G és S elektródái közé 100k ellenállást kell forrasztani (SMD pont elfér a lábak forrszeme között).” ugye nem felejtetted el? Nehogy a nagy öröm közepette egyszercsak meggurnyadjon valamelyik alkatrész...
Én kicseréltem benne a feteket bc-s tranzisztorokra 1k-s bázisellenállással azóta tökéletes...
Sziasztok! Letöltöttem egy ugyan ilyen rajzot egyik oldalról minden ugyan az kivéve a C7-es nél 330 nF ot ír. Melyik kell bele 330n-as vagy 100n-as? A másik kérdésem hogy a C4-47µF ,C6-10µF hány V-osak legyenek? A választ előre is köszöntem. Üdv.
Az eredeti Pickit2-ben a C7 egy 470nF-os kerámiakondi. Olyat rakj oda. Összerakhatod kisebbekből is, párhuzamosan kötve őket.
C4 az eredetiben 47µF/25V, a C6 pedig 10µF/16V. De ezek lehetnek nagyobb feszültségtűrésűek is. |
Bejelentkezés
Hirdetés |






















