Fórum témák
» Több friss téma |
- Ez a felület kizárólag, az elektronikában kezdők kérdéseinek van fenntartva és nem elfelejtve, hogy hobbielektronika a fórumunk!
- Ami tehát azt jelenti, hogy a nagymama bevásárlását nem itt beszéljük meg, ill. ez nem üzenőfal! - Kerülendő az olyan kérdés, amit egy másik meglévő (több mint 17000 van), témában kellene kitárgyalni! - És végül büntetés terhe mellett kerülendő az MSN és egyéb szleng, a magyar helyesírás mellőzése, beleértve a mondateleji nagybetűket is!
Sziasztok! Hogy tudnék ilyen szolenoid motort készíteni? Egy szolenoid tekercs miben különbözik a többi tekercstől?
Videó: Szolenoid motor
A szolenoid, magyarul tekercs. Mi a kérdés?
A szolenoid régen a hengerpalást mentén készült tekercs neve volt(merthogy van más geometria is:pl. a toroid), az angolszász elnevezés ma is azt jelenti. Ebben a motorban is ilyen tekercs van, szerintem valamelyik holtponton a vasmag megszakítja az áramkőrt, a másik holtpont után ismét áram kerül a tekercsbe, 1/2 fordulatot a lendkerék tömege biztosít.
Hello! Általában azt a tekercset hívják szolenoidnak, aminek átmérője kisebb mint a hossza. De ezen a videón a lényeg nem látszik. Hogy van egy kapcsoló, (lehet az kapcsoló, elektronika, hallérzékelő, Reed relé stb..) ami akkor helyezi a tekercset áram alá, mikor a vasmag kint van. És addig marad áram alatt, míg be nem húzza a vasat. Ettől még nem lenne motor, csak egy "behúzómágnes", de a lendkerék tovább forog, és a lendület újból kitolja a vasmagot. Ha nem vasmagot, hanem mágnest használnak, akkor lehet "kétütemű" vagy is lehet húzni és tolni is a behúzó részt.
üdv!
Sziasztok!
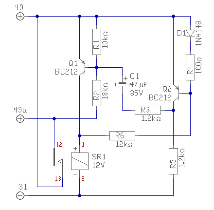
Ennél a kapcsolásnál lehet valami más tipussal helyetesiteni a tranzisztorokat? Pl BC212
Igen sajnos 40*1.41=56.5
Mit lehetne tenni ebben az esetben ? A végfok maximu 50v-ot képes elviselni álitolag. Csak trafó cserével megoldható a meghajtása? Ha nem akkor hogyan?
Köszönöm már megtaláltam.
A "6 V DC fázis fordítás formájában" ezt pedig úgy kell érteni hogy kétféle jelet képes adni azáltal hogy felcseréli a polaritásokat.(+ - / - +) Köszönöm ! Üdv.
Hello! Lehet, csak éppen nem jó a kapcsolás. Helyesen valahogy így lenne. üdv!
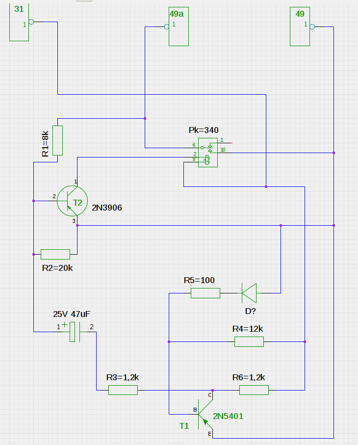
Ez egy gyári kinai
ledes index relé szeretne lenni. Lehet hogy vak vagyok de az értékeken kivül van valami más eltérés az én rajzomhoz képest? A te verziod müködik leddel is? A hozzászólás módosítva: Jún 6, 2013
Ez nem az "én verzióm", hanem a Te hibás rajzodat javítottam ki. Szerintem elnézted, hogy a 12k a relé melyik lábára megy. Csakhogy úgy nincs visszacsatolás. Menni kellene Led-el is. Kivét, ha a Led-ek nyitófeszültsége közel van a tápfeszültséghez. Amúgy ez szerintem kényes kapcsolás, már mint az alkatrészek értékére, és a tranyók bétájára nézve. (De a legtöbb tranyós multi az..) üdv!
Szia! Van rajta egy excenter, ami a fél fordulat egy részén működteti a görgős mikrokapcsolót. Pont akkor amikor a vasmagot a tekercsbe kell húzni. Ezt a lágyvasból készült magot speciel ismerem, flippernek a karmozgató szerkezetéből való
Meglehet hajtani egy max +-50V-os végfokot 40V-os trafoval?
A hozzászólás módosítva: Jún 7, 2013
Ha elég a teljesítménye akkor igen.
Szia proli007!
Megnéztem a kapcsolást és a 12k ellenállás arra a lábra megy ahol az én rajzomon van. Megprobáltam átkötni a te általad javasolt helyre, de ugy nem müködött. A vicc hogy a relé éget be. Hogy mitöl azt nem tudom mert max 5A mehetet át rajta. Viszont azt nem értem, hogy ha ennek mennie kellene leddel akkor miért villog gyorsan egy 21W izzonál. Lednél meg csak világit. Valami nagyon nem jó ebbe, pedig elvileg 20mA-20A között kellene müködnie. A leirás szerint.
Lemarat egy alkatrész a rajzrol.
A T1 emitere és a 49 láb között egy huzal ellenálás van.
Sziasztok!
Kérdésem az lenne ha 2 DB elektrolit kondit összekötünk sorosan akkor a feszültség az össze adódik? De a 2 közt megcsapoljuk földnek lesz egy + GND - . Van 2 db 10000 µF kondim ami 35v os ezt szeretném reloop kapcsolásába használni puffernek. Trafó 25v AC
Csak váltakozóáramú földet biztosít a kondenzátoros felezés. Ehhez még kell egy ellenállásosztós vagy tranzisztoros felező is az egyenfeszültségű osztáshoz.
Meg van építve reloop kettőzős áram köre.Ezt épitetem csak TDA nélkül.
Egy kis segítség kellene az értelmezéshez. Ma került hozzám egy autós erősítő, és annak a táp felőli oldalán a következők szerepelnek: GND, Remote és B+. Na most a B+-szal helyben vagyok, a GND meg szerintem azonos a negatív táppal, de a Remote-tal kapcsolatban nem vagyok képben. Ha valaki pontosabban tudná nekem elmondani ezeket a dolgokat, akkor nagyon megköszönném.
Hogyne használhatnád! A két sorbakötött elkó feszültségtűrése összeadódik és így szépen elbírják a trafó feszültségét.
Azért ha sorba kötsz két elkót, arra figyelj, hogy azonos feszültségűek legyenek, és mindegyikkel köss párhuzamosan egy-egy 1 Mohm -os ellenállást.
De az nem gond hogy egyenirányítva 56v a tápfeszültség?
Ha gon akkor lehet valahogy korigálni? ![]() Mert elvileg csak 50V-ig birja a végfok.. A hozzászólás módosítva: Jún 7, 2013
Valaki tudna neke ebben segiten?
Köszönöm..
Ha a remote-ra adsz pozitív tápot akkor kapcsol be. Ezt kötheted pl a fej kimenetére, akkor egyszerre kapcsol be. Szokott nekik lenni erre a célra egy kimenet. Vagy egyszerűen össze kötöd egy kapcsolóval a B+ -al, így nem zavar a kapcsoló ellenállása, nem is kell nagy kapcsoló hozzá.
|
Bejelentkezés
Hirdetés |






ledes index relé szeretne lenni. Lehet hogy vak vagyok de az értékeken kivül van valami más eltérés az én rajzomhoz képest? A te verziod müködik leddel is?







