Fórum témák
» Több friss téma |
Szia! Soros kapcsolásnál bárhova kötheted. ( De közvetlen a tápegység után illik bekötni. )
Lesz ott is, mint "főkapcsoló", de ugye itt 10 db poti, LED és miegymás fog egymás mellett működni. Ha a poti előtt lesz az adott LED-kör kapcsolója, ott jó lesz, ugye?
Igen, jó lesz ott is. Az a lényeg, hogy "lefűzés" után is átlátható maradjon a kapcsolásod.
A hozzászólás módosítva: Máj 19, 2013
Sziasztok lenne egy problémám, tudnátok segíteni?
Van egy PIC el vezérelt fényerő szabályzó. A pIC PWM kimenetén szabályozza a ledet. Ezzel addig nincs gond amíg direktbe van rákötve a led. Működik is. A probléma, hogy nekem egy másik áramkörön lévő 12V-os ledsort (héttérfényt) kellene vezérelnem. Van egy 4N25 -ös optocsatolóm, amit bekötve már le tudtam külön áramkörre választani 1 db ledet és szabályozódik is a fényerő, de az optocsatoló nem bír el 12V és 60db smd led (15 x 4db sorba kötve + előtét ellenállás) terhelését. Ezért az opto csatoló egy tranzisztort kellene vezéreljen, és a tranzisztor vezérli a ledeket. Viszont a probléma, hogy bármily kicsi kitöltési időt állítok be a legkisebb fényerő is már elég nagy. A max fényerőt már fél kitöltésnél is kiadja. Milyen tranzisztort érdemes használni, ami nagy frekvenciát és (sacc 10A) el tud vinni?
A 4N25 nem tud nagy frekvenciát átvinni, bár erre a feladatra eleve nem is kéne nagy freki. A gond inkább az, hogy hangfrekvencián használva valami alkatrész tuti "szólni" fog, tehát 20kHz fölé kéne menni, ott meg a 4N25 már nem az igazi.
10A-hez amúgy FET-et illene használni, az IRFZ44N pl. egy elég olcsó cucc, ide valószínűleg jó lesz. Raknék elé egy bipoláris NE555-öt FET meghajtónak használva, annak a 12V pont jó lesz tápnak. A 4N25 helyett meg inkább valami gyorsabb cucc kéne, mondjuk egy 6N139, annak biztosan nem lesznek gondjai a sebességgel.
A másik, ha már 50% on teljes fénnyel világítanak, talán elgondolkodnék a ledek tápjának csökkentésén is. (kisebb áram, nagyobb kitöltési tényező, pontosabban szabályozható...)
Az OC ( nyitott kollektoros ) vezérléssel nem lehetne megoldani? Itt csak a tranzisztor zárófeszültsége határozza meg a legnagyob kapcsolható feszültséget.
Mindenképp kell a teljes galvanikus leválasztás? Ha a PWM jel normál üzemnél jó és az optocsatoló után már nem, akkor inkább vezérlési gondok lehetnek. PL: A kapcsolóüzem miatt az optocsatoló tranzisztora nem tud elég gyorsan lezárni. Vagy más miatt "kenődik el" a jel. Talán meglehetne próbálni egész alacsony nyitó feszültséggel vezérelni az optocsatoló LED-jét. ( Elég jó jelerősítési tényezője van, még a mezei 4N25-nek is. ) Másik megoldás, hogy az optocsatoló fototranzisztorát záró irányba kell előfeszíteni. Így hamarabb vagy gyorsabban fog lezárni. A 4N25-nek ki van vezetve a bázisa is. Nem bonyolultabb ezt (4N25: Link) sem vezérelni mint egy normál NPN-es tranzisztort. ( Az 555-ös plusz FET (dirver) elég jó ötlet! ) A hozzászólás módosítva: Máj 21, 2013
Leválasztani azért kell, mert a ledek amit szabályoz a PIC teljesen más áramkörön van.
7805 után lévő 5V működő pic, nem vezérli a 7805 előtt 12V-on táplált ledeket. A tranzisztor azért kell, mert az opto kis áramot tud csak átvinni. 60db lednek már van terhelése. Lényegében ez egy digitális óracsoport az autóba, és a háttérvilágítás fényerejét akarom állítani ami akkor világít, mikor este a lámpát is felkapcsolom. ( http://www.youtube.com/watch?v=Il_IEc6Y3BA ) Ennek a háttérvilágítása, a feliratok este világítanak kéken, rövid távon jó a fényerő, de hosszú távon korom sötétbe már zavaró.
Ezt megnézem, kipróbálom. Igen kb 50-60%nál már telibe adja a fényerőt.
Igazad lett, nem kell nagy freki...
Átnéztem iskolai tanulmányaimat, meg a PWM részletesebb működési elvét. Kivettem a PIC közvetlen PWM szabályzó részét a fejlesztő környezetbe. A leírások alapján csináltam egy számlálót, mi egy fürészfog elvet használ, és abban meghatároztam mikor világítson a led mikor ne, így már életre kelt a dolog és teljesen jó is, viszont ha nagy a freki (20kHz), a probléma marad hasonló, ha 4.8kHz-nél mrá nagyon szaggat. 9.6Khz-nél jó. Viszont valószínű a megoldás amit javasoltál, lehet simább, vibrálás mentesebb, és tágabb tartományt adna így, megpróbálom megvalósítani. Idézet: „Leválasztani azért kell, mert a ledek amit szabályoz a PIC teljesen más áramkörön van. 7805 után lévő 5V működő pic, nem vezérli a 7805 előtt 12V-on táplált ledeket. A tranzisztor azért kell, mert az opto kis áramot tud csak átvinni.” Ha így van, akkor a GND közös, nem kell optocsatoló sem, csak egy logikai szinttel vezérelhető FET, amit a PIC közvetlenül meghajt. A LED-ek anóddal a +12V-on lógnak, a FET a GND felé kapcsolgatja őket. A furcsán alakuló fényerő lehet fázisfordítás eredménye is.
Egy kép a kapcsolásról sokat segítene...
Ha lenne rá lehetőség oszcilloszkóppal is ellenőrizni kellene a jeleket! Lehet csak a szem tehetetlensége adja 50%-nál max fényerő érzetét. A LED-ek ( áteresztőtranzisztoros esetleg DC-DC kapcsolóüzemű ) tápfeszültség szabályzása talán egyszerűbben megvalósítható lenne.
De ez már előttem is javasolták...
Ha jól értelmezem proli007 kollégánk remek rajzát, akkor a kapcsoló zárása után 32 perc múlva fog a LED (0-ról fokozatosan erősödve) teljes fénnyel világítani. De mi van ha utána a kapcsoló bont?
Hello!
- Nem "múlva", hanem alatt. - R16*C5 idő alatt kialszik. Vagy is kb. 5 másodperc alatt. Hiszen ez a számláló, csak előre tud számlálni. De ez nem "egy valami", csak egy tanulságos rajz, hogy miképpen lehet lassan integrálni, hogyan lehet feszültség lineáris vezérelt PWM-et létrehozni... üdv!
Sziasztok!
Építeni szeretnék egy stroboszkópot pic el. a neheze már meg is volna, mert próba panelon tökéletesen fut a cucc, a gond ott kezdődik, hogy miután a pic kimenetére kötök egy fetet annak van egy ,ha jól tudom gate- kapacitása ami miatt minden lesz a kis áramkörömből csak stroboszkóp nem, és arra volnék kíváncsi hogy nem e tudna valaki mondani nekem egy olyan tipusú fetet, vagy bipoláris tranzisztort (Kb~50V 2-3A) aminek a kimenetén szinte tökéletes négyszög jel lesz nem pedig ez _l\_l\_l\_ Üdv A hozzászólás módosítva: Jún 10, 2013
Hello!
Ettől a jelalaktól akár még jó is lehet az áramkör. A Led-ek nyitófeszültsége alatt nem folyik áram. Ekkor a szkóp bementi kapacitása a lezárt Fet csatorna-ellenállásán sül ki. Tegyél egy 1kohm-or a Drain körbe és nézd meg úgy. Nem írtad az impulzus és periódus időt. Ekkor honnan lehetne tudni mit látunk? De komoly Fet-hez/frekihez meghajtó illik. Nem mindegy a PIC tápfesze a Fet küszöbfeszültsége stb.. üdv!
Köszi a gyors választ.
Én a rajzodat nem "egy valaminek", hanem egy remek rajznak neveztem, mivel én elég kezdő vagyok az elektronikában és végre találtam egy általam is megépíthető kapcsolást a problémámra. PIC-t vagy AVR-t használva biztosan egyszerűbb lenne megoldani, de csekélyke tudásom még csak a kész program beégetésére korlátozódik (egyszer csináltam már ), de programozásra nem. Balekot meg nem találok aki megír egy ilyen programot nekem.Visszatérve az áramkörre, hasonlóan egyszerűen szeretném, ha a kapcsoló bontása után kb. fél óra alatt lejátszódna a fokozatos halványulás, majd sötét. Megvalósítható?
Hello! Megvalósíthatónak megvalósítható, csak kérdés érdemes-e. Mert előre-hátra számlálót kell alkalmazni, vagy mindenféle analóg kapcsolót tárolót stb... De a Parsic-os kollágák, 15 perc alatt "megírják" számodra a programot ha megkéred Őket. Neked már csak égetni kell. Nem kell ennyi macera.. üdv!
Én nem használtam volna ezt a kifejezést, a "segítő" barátságosabb. Meg ezek után, ki vállalja el, hogy segít, mivel egyből "balakká válik". Ezért van az a mondás, hogy "nem szabad a Nőket "rossz életűnek" nevezni, mert ha ezek után véletlenül elveszed feleségül, akkor mit fogsz mondani?"
üdv!
Hát akkor keressünk segítő kollégákat
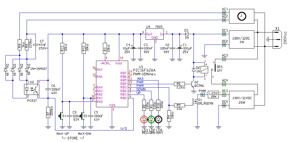
![]() Az elképzelés a következő: Van egy 12V-os 20W-os LED szalagom. Ezt egy fali dugaljba lévő digitális időkapcsoló kapcsolja fel és le. Vagyis a 12V-os tápegységnek ad áramot egy beállított időponttól és nem ad egy másik beállított időpont után. Tehát eddig ezzel vezéreltem a LED szalag működését. Eddig semmi probléma, minden működött. A szívem vágya az volna, hogy a LED szalag ne a bekapcsolás pillanatától világítson 100% fényerővel, hanem kb. fél óra alatt folyamatosan 0-100%-ig nőne a fényereje, majd tartja a teljes fényerőt, és a lekapcsolás után (vagy egy kapcsoló bontása után) fordítva produkálja ezt a mutatványt. Na ilyet keresek már egy hónapja, de készen nem lehet kapni ilyen vezérlést, ezért gondoltam a szerény tudásomhoz mérten építeni kellene egyet, amihez segítő kollégákat keresek. proli007 már elő is állt a vezérlés elejével, tehát a fényerősödés megoldva. Már csak halványodni kellene 20W-os fogyasztónak fél órán keresztül.
Legyen karácsony! De azért itt több feladat is van.
- Az egész nem kapcsolható az időkapcsolóval, mert ha az kikapcsol, akkor nincs táp. Vagy is hogyan halványodik el? Ezért a vezérlőt, és a Led-eket külön kell táplálni. - Mivel az időzítő 230V-ot kapcsol, azt a hálózatról le kell választani, az 50Hz-ből kapcsolójelet kell készíteni. - Jelzés kell, amikor fel-le számol, mert különben megeszed a sapkád 30perc alatt. - Én úgy készítettem el, hogy amikor nincs szükség a Led-ek világítására, akkor a nagy-teljesítményű táp kikapcsolódjon. Így viszont kell egy plusz kis (dugasz) táp amiről az áramkör működik. Ha ez nem érdekes, elhagyod, és az egészet a nagy-tápról járatod. Nos, kb. ennyi. De hogy működik-e, azt csak akkor tudod meg, ha megépíted összerakod, mert én csak összerajzoltam úgy az áramkört,mint a programot.. üdv!
Hurrá, hurrá Karácsony!
Köszönöm a Jézuskának. Én még a régi kapcsolásodon elmélkedtem, hogy lehet finomítani. Közben rájöttem, hogy kell még egy időkapcsoló, ami az áramköri kapcsolót kapcsolja relével vagy optokapcsolóval. Tehát ha 8:00-tól 20:00-ig akartam volna világítani, akkor az 1. időzítő (amibe a 12V-os táp lett volna dugva) 7:55-kor kapcsol. Feléled az áramkör. 8:00-kor kapcsol be a 2. időzítő, zárva ezzel az áramköri kapcsolót és elkezdődik a LED fényesedése. 8:32 és 19:28 között teljes fényerővel világít a LED, majd a 2. időzítő kikapcsol 19:28-kor, ezzel az áramköri kapcsoló bont, elkezdődik a halványulás, 20:00-kor nem világít már. 20:05-kor az 1. időzítő is kikapcsol, nincs már semmi áram alatt. Ennek a második időzítőnek lett volna a feladata az áramköri kapcsoló zárásával vagy bontásával jelezni, mikor kell fényesedni és halványodni. Valami vezérlő jel féle lett volna a 2. időzítő. Mindez a régi kapcsolásra vonatkozott volna, az újat most tanulmányozom.
Remek ötlet volt a nagy táp (amelyik a LED-eket hajtja) kikapcsolása ha nem kell, de én inkább beteszek egy második időzítőt.
Ha jól értelmezem a saját rajzomat, akkor az optokapcsoló bekapcsolásakor kezd el 0-ról erősödni a fény kb. 30 perc alatt, bontáskor pedig 100%-ról szintén 30 perc alatt halványodik el. A zárt optokapcsolónál pedig a PIC 10-es (RB4) lábáról folyamatos jel jön, amit egyenlőre nem használok, de később jól jön vezérlésre (pl. ha megy a világítás, akkor megy az akváriumi növények CO2 táplálása). A két jelző LED hogy világít fel-le számolás közben (egyenletesen villog, gyorsulva-lassulva villog, folyamatosan ég)? Bár ez már csak kíváncsiság.
Hello!
- Első állítás helyes, 30 perc alatt maximumra és kikapcsoláskor vissza megy. De mi a fenének tennél még egy időzítőt, mikor meg van oldva a be-ki kapcsolás? - Második állításnak már nem jó a logikája. Az opto kikapcsolása után, 30 perc alatt alszik el. Ha ekkor egyből bontaná a tápot, egyből elaludna a Led. Tehát az Rb4 akkor kapcsol be, ha a kitöltés nullánál nagyobb. Felfelé, akkor kapcsol, amikor az opto, de lefelé, 30 perc múlva. - A led egyenletesen villog. (Minek kellene azt variálni? Benneteket megfertőzött az okos telefon.) Egyik irányba az egyik, másikba a másik. De semmi jelentősége, csak ha 30 perc alatt emelkedik a fényerő, azt nem tudod érzékelni. A Led a megnyugtatásod miatt van, hogy működik. üdv!
Ha vennem kellene, akkor kb. egy árban volna az időzítő és a pár wattos tápegység (de ha már forrasztgatunk akkor erre az áramkörre magam csinálnék tápellátást), azonban van itthon még egy kibontatlanul. Ezért gondoltam erre már nem kell költeni, de az elgondolás, hogy kikapcsolja a LED tápot, az remek.
A második állítás tényleg téves, igazad van. A LED visszajelzés azért érdekelt, hogy mire számítsak helyes működés esetén. A minap olvastam egy cikket amiben egy berendezés működési fázisainak és hibaüzeneteinek kijelzésére egyetlen darab LED szolgált (világít, nem világit, lassan villog.....), aztán fejtse meg az ember mit akar üzenni a gép. A hab a tortán már csak az volna, ha a középső fázisban szabályozható volna a fényerő. Nézegettem 555-ön alapuló, szintén PWM dimmereket, de nem tudnám összehozni a kettőt. Kicsi vagyok még, ráadásul tegnap már volt karácsony .
Hello!
Őszintén szólva, nem igazán kedvelem,mikor valakinek menet közben nő az étvágya. Mert semmikifogásom ellene, ha egy gondolatból újabb ötletek jönnek elő, ha önmagának csinál vele feladatot valaki.. Mert erre mondtam valaha mikor még dolgoztam, hogy "Kívánságműsor a Petőfi rádióban, hétfőn, kettőtől hatig!". Mert ez a fórum részemről, nem arról szól, hogy a saját feladatainkat mások oldják meg, hanem, hogy segítsünk másoknak a saját feladataik megoldásába. Vagy is segítség, a tudás továbbfejlesztésébe. Azért megrajzoltam, de egy kis magyarázatot most már igényel. - Ha eléri a fényerő a maximumot, akkor jelez a MAX Led. (30 perc) Ekkor lehet a maximális fényerőt állítani, a MAX-UP/MAX-DW nyomógombokkal. - Ha megfelelő az érték, akkor a két gomb egyidejű megnyomásával, az maximum érték tárolható. A tárolás után a szerkezet újra bekapcsoláskor, ismét a letárolt maximumig növeli a fényerőt. - A fényerő maximumát, 32 lépésben lehet állítani. Ez kb. 30 másodperc alatt hatódik végre, ha folyamatosan nyomjuk az UP vagy DW gombokat. - A fényerő, mindig kb. 30 perc alatt éri el a maximumot vagy minimumot. Ekkor a fényerő változások lépésszáma 255. - Az első bekapcsoláskor a maximum 0 lesz. Ezért a PIC programozása után az első bekapcsolást követően nyomjad meg a két gombot. Ekkor a maximum, fél fényerőre áll be, és tárolódik. Remélem majd így is működik majd, mert természetesen kipróbálni nem tudom. üdv!
Biztos pofátlannak tűnök, hogy idejövök a fórumra, előadom a kívánságaimat majd várok egy segítőkész kollégára, hogy megcsináljon minden helyettem. Mivel kb fél éve kezdtem el egy másik projekt megvalósítása miatt foglalkozni az elektronikával, ezért kezdő vagyok. A mostani feladat megoldásán is már vagy két hónapja böngészem a netet. Próbáltam találni fényerőszabályzót és napkelte-napnyugta szimulátort, majd egyesíteni őket. Így találtam rá a te PIC nélküli, csak fényerősödést produkáló kapcsolásodra, amit tovább szerettem volna alakítani az én igényeimnek megfelelően, de hirtelen a megye háromból felkerültünk az NB 1-be és már csak pislogok, mint hal a szatyorba. Természetesen nagyon hálás vagyok, hogy sikerült megoldanod a problémámat, de ebben a dimenzióban már csak arra terjed ki a tudásom, hogy újabb és újabb kívánságokkal állok elő.
Ha jól értelmezem, akkor -A három LED a cikluson belüli szakaszokat jelzi (emelés, max, csökkenés). -Bekapcsolás után 30 perccel, amikor a MAX LED már világít, lehet a fényerőt állítani. -Ha beállítottuk a fényerőt és elmentjük, akkor a következő ciklusokban csak az elmentett értékig emeli a fényerőt. -Ha csak az adott világítási ciklus alatt akarjuk állítani a fényerőt, akkor beállítjuk a nyomógombokkal, nem mentjük el és a következő ciklus (újra bekapcsolás után) az elmentett értékig emeli a fényerőt. -Tehát hogy én is értsem, első alkalommal beállítjuk a fényerőt és eltároljuk. Minden ciklusban az eltárolt értékig emeli a fényerőt. Legyen ez mondjuk kb. 80%. Ameddig nem piszkáljuk a gombokat, minden ciklusban 80%-ig erősödik a fény. De ha egy nap éppen másnaposak vagyunk és nagyon zavarja a szemünket a fény és a nyomógombokkal levesszük a fényerőt 50%-ig, de nem tároljuk el (két gomb egyidejű megnyomása), akkor az adott ciklusban végig 50%-on világít, majd a következő ciklusban (mire kipihentük magunkat), ismét 80%-on fog világítani.
Szia! Elméletileg, ha nem tároltad el az új fényerő beállítást, akkor az új beállítás csak arra a ciklusra fog érvényes lenni, ezért a következő ciklus az előzőleg eltárolt ( nem módosított ) értékkel fog lefutni. De építsd meg az áramkört ( legalább egy próbakapcsolás erejéig ) s kiderül, hogy hozza-e azt amit kell. Szerintem jó lesz!
|
Bejelentkezés
Hirdetés |





üdv! 



és nagyon zavarja a szemünket a fény és a nyomógombokkal levesszük a fényerőt 50%-ig, de nem tároljuk el (két gomb egyidejű megnyomása), akkor az adott ciklusban végig 50%-on világít, majd a következő ciklusban (mire kipihentük magunkat), ismét 80%-on fog világítani. 




