Fórum témák
» Több friss téma |
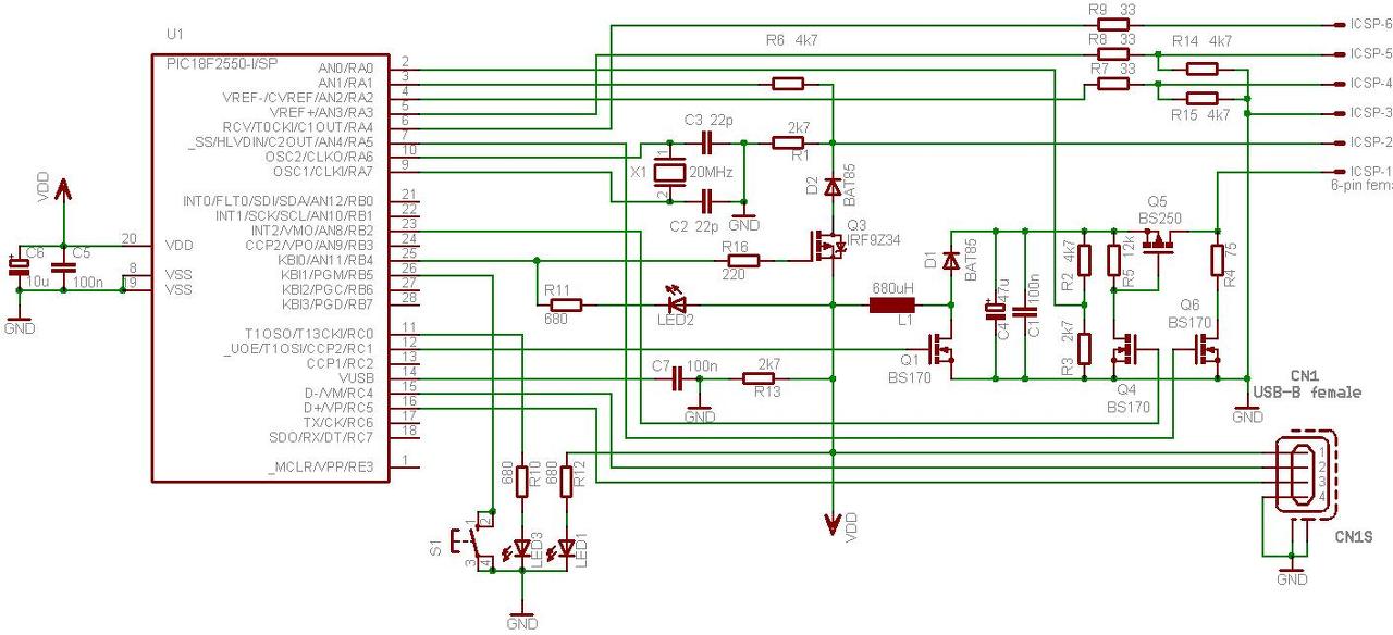
Fontos: PICKit2 klón építése tanácsok
Sziasztok! Megépítettem ezt a változatot: http://www.hobbielektronika.hu/forum/getfile.php?id=201613 , A 18F2550 fel lett programozva(egy kedves fórum társ megcsinálta), átraktuk az enyémbe ,a zöld led világít de a PICKit2 program nem ismeri fel.Szakadás nincs rajta,zárlatosnak nem zárlatos. Szerintetek mi lehet a probléma? Válaszokat előre is köszönöm.
Itt vannak a képek.
Szia,
Első körben próbáld meg kicserélni az USB csatlakozónál lévő 100 nF kondit 470 nF-ra. Esetleg újraírni a 2550-est... Üdv: t
Szia! köszi a választ! Már kapásból 470nF-osat raktam bele,mert valahol írta is egy fórumtárs.
Amit nem írtam tegnap hogy újra lett írva a 2550-es és abba ki is próbáltuk tehát az jó! A kolléga aki segített ebben a Quartz-ra gyanakodik. (lehet az gyári hibás)? Ezt a BC250-et remélem jól forrasztottam be.
Valami gyanús. Megnézitek légyszi. A két kondi a nyákon fel van cserélve. (10µF-47uF) ez okozhatná azt hogy nem megy?
Szia,
Ha van másik quartzod próbáld ki vele, nekem már volt rossz az új quartz. Nem ment a dolog sehogy sem, csere után viszont azonnal beindult....
Szia!
Itt már írtam Neked, hogy a forrásnak belinkelt kapcsoláson és / vagy panelterven több hiba is van. A linken látható kapcsolási rajzzal és paneltervvel hasonlítsd össze a paneledet. USB D+, D- zárlat (egymással, földdel, táppal), szakadása lehet még a probléma forrása. Mekkora feszültség mérhető a Vusb lábon? Ha 3.3V, akkor a kontroller elindult. Ha 0V körüli a feszültség, a kontroller nem indul (a quartz, 22pF kondenzátorok körül zárlat, szakadás, hibás vagy nerm megfelelő értékű alkatrész) vagy a konfigurációs bitek nincsenek rendesen beprogramozva. Másik kábelel, másik porton megy?
Köszi a válaszokat! Túl gyorsan nekiláttam a megépítésnek mire kaptam tőled "Hp41C"is a választ,hogy ne ezt építsem meg,de ekkor már nem sok dolog hiányzott a panelről.Ha hazaérek megmérem amiket írtál,tegnap mikor kolléga mérte a feszültséget azt mondta minden rendben.
Nos,majd este írok hogy mit sikerült,vagy esetleg mit találtam rajta. Addig is köszöntem a segítségeket.
A panel huzalozása nem rossz, csak néhol nem jó értékek szerepelnek a beültetési rajzon. Ennek ellenére az USB kapcsolatnak létre kellene jönnie.
A hozzászólás módosítva: Jún 13, 2013
Sziasztok! Most is szeretnék segítséget kérni. Átcseréltem a kondikat,összedugtam a géppel és "lön világosság" felismerte a gép az illesztőprogramot telepítette is ,megnyitottam a progit és most ezt írja ki.(meg villog a piros led). Töltsem le nyugodtan?
Megnyomtam csak mit kell betallóznom? ,feljön az ablak,Microcip>PicKit 2v2 azon belül van egy ilyen: PK2V023200.hex ezt?
Az enyém is ezt csinálta első alkalommal. Letöltöttem rá azt a hex fájlt, és azóta működik.
Én is ezt a klónt építettem meg.
Köszi .Megnyomtam dolgozik dolgozik aztán ugyan az a sárga felirat jön vissza.
Próbáld meg még egyszer. Juteszembe: nincs rákötve semmilyen PIC-re, ugye?
Olvastam olyasmit (csak angolul de nem értem) hogy húzzam ki az USB-t tartsam lenyomva a gombot dugjam be az usb-t engedjem el a gombot majd utána ott a Tools menüben nyomjam a download OS-t. majd a hex filet töltsem be. Ha fel van programozva a PIC ezt akkor is meg kell csinálni amit leírtam? Csak hogy ne csináljak hülyeséget.
Ha az USB csatlakoztatásakor nyomva tartod a gombot, akkor a bootloader indul el. Ugyanoda jutsz, mint a Tools - Download operating system menüvel..
Válaszd ki azt a hex fájlt és okézd le. A háttér sötétkékre változik, amíg letölti és ellenőrzi. Majd, ha minden oké, akkor zöld háttérrel újraindítja a PK2-őt. Ez pár másodperc.
Azt csináltam mutatok képet is róla: majd ezt miután megcsinálja visszavált ugyan arra a sárga feliratosra hogy töltsem le.
Itt a 3.kép szerint minden OK, csak várd meg a RESET-et!
Próbáld meg leválasztás után újra rádugni ( de közben már ne nyomd a gombot ! ) !
Úgy csinálom.Most megpróbáltam egy másik USB-portba ,megvártam a RESET-et is majd ismét a sárga felirat
mi a baja lehet?
Szerintem nem, mert szinte biztos, hogy ellenőrzi ! Csatolom az én gépemen lévőt, ha gondolod próbáld ki!
ÁÁÁ
most olyan maflást adnék legszívesebben magamnak. Rosszul forrasztottam be a kapcsolót.(így végig olyan volt mintha nyomva tartanám) Most minden heppy.Köszönöm a kitartást, meg a segítséget. A hozzászólás módosítva: Jún 13, 2013
Üdvözlök mindenkit.
SKY készített A Watt féle smd klónról, furat szerelt klónt 2 változatot is. Valaki megépítette már őket? Johnny0004 azt írja ( megépítheted Watt kapcsolását furat szereltben is, amit Sky készített el. Érdekes erről nem igen esik szó, pedig nagyon jól működik.) Ezt szeretném meg építeni de Johnny0004 szerint a fet2 és a 4-6 ellenállás fordítva van. A kérdésem az lenne, hogy maga a panelrajz jó-e, esetleg csak az alkatrész van fordítva? A segítséget előre is köszönöm. hzsiga. A hozzászólás módosítva: Jún 17, 2013
Szia!
Mivel a SO8 tok a forrasztási oldara kerül - szerintem - jól van bekötve, de a körvonalrajz nem jó: A 1. lábat jelölő félkör az 5. lábhoz került. Nyomtasd ki papírra, jelöld át a SO8 tok lábait a túloldalra, fordítsd meg a lapot. Íde kellene illeszkedni a toknak... A hozzászólás módosítva: Jún 17, 2013
|
Bejelentkezés
Hirdetés |












mi a baja lehet? 
, örülök, hogy sikerült ! 





