Fórum témák
» Több friss téma |
- Ez a felület kizárólag, az elektronikában kezdők kérdéseinek van fenntartva és nem elfelejtve, hogy hobbielektronika a fórumunk!
- Ami tehát azt jelenti, hogy a nagymama bevásárlását nem itt beszéljük meg, ill. ez nem üzenőfal! - Kerülendő az olyan kérdés, amit egy másik meglévő (több mint 17000 van), témában kellene kitárgyalni! - És végül büntetés terhe mellett kerülendő az MSN és egyéb szleng, a magyar helyesírás mellőzése, beleértve a mondateleji nagybetűket is!
Sziasztok !
Egy tranzisztor élettartamát befolyásolja ha a megengedett legnagyobb feszültség közelében használjuk, vagy ha mondjuk csak fele akkorán ? (ha csak elhanyagolható mértékben, az nem érdekes) Illetve, egy erősítőnél mi változik hangban, ha mondjuk a tranzisztorok nagyobb feszültségen működnek ? Úgy értem hogy dinamikusabb lesz, vagy nem, "hidegebb" hangú, stb. Kösz !
Csak kísérletezgetek. A multim sajnos csak 10MHz-ig mér frekit.
Na ne. Csak nem azt akarod mondani, hogy az elektronok, meg a lyukak fényesre csiszolják a pályájukat, és ettől lágyabb hangja lesz.
Egy félvezető élettartamát leginkább a határértékek megközelítése, ill. túllépése befolyásolja, nem mechanikai alkatrész, és használat közben nem kopik. Az erősítő minőségét leginkább a torzításai befolyásolják, amiket azért megfelelő körültekintő méretezéssel befolyásolni lehet. Nincs ebben semmi varázslat, csak tudni kell, hogy milyen eszközt mire választunk.
Nem frekit kell méregetni, hanem időt. egy kapcsoló be-, és kikapcsolási idejét. Ezt frekvenciamérővel nem teheted meg, bár léteznek olyanok is, amelyek időt is mérik, de ez csak max impulzus szélesség, ill periódus idő mérésére szolgálnak.
Az elektroncső is máshogy szól más feszültségen. Azért gondoltam hogy ennél is változhat.
Ill. van olyan hogy egy tranzisztor legyengül, vagy nem ? Mintha hallottam volna ilyesmiről.
Miden erősítő eszközt megfelelő munkapontba kell állítani, és akkor jól is fog működni, ahogy elvárható tőle. Arra persze mindíg ügyelni kell, (a csöveknél is) hogy működés közben se lépjék túl az eszközre megadott határértékeket. Magyarán tisztességesen meg kell tervezni az áramkört, és akkor nem lesz gond.
A csőben sajnálatos módon van kopó alkatrész, a katód bevonata, (félvezetőkben ilyen nincs) ami idővel elporlad, és csökken az emisszió. A hozzászólás módosítva: Jún 18, 2013
Üdvözlet a fórum és a téma közösségének!
![]() Alapszintű kérdésem a következő volna: csatlakozót szeretnék cserélni egy AC/DC tápegységen (bemenet 100-240V AC 50/60Hz, kimenet 5V DC 1A, modell SF-689, kínai gyártmány, egyenesen Hong-Kongból) mivel az nem olyan, mint amire nekem szükségem van. Vettem tehát ehhez egy megfelelő csatlakozót de nem találtam a forrasztópákámat: se tápegység, se páka... Régóta nem találom, ezért vettem egy autós pákát 1200Ft-ért (SMA/Somogyi FP1230) gondolván, hogy már meglevő hálózati (220V) szivargyújtó adapteremre kötöm ámde időközben rájöttem, hogy az csak 7W-ot bír, a pákának pedig 30W-ra volna szüksége (A szivargyújtó csatlakozóban van egy 3A-es biztosíték is) Pillanatnyilag nem szeretnék egy újabb adaptert vásárolni, mint ezt itt pl, hiszen ennyiből már táppal együtt is vehetek pákát, így arra gondoltam, azt használom, ami rendelkezésre áll: PC-tápot; van itt pár bontott ATX tápegységem, amelyek bekapcsolhatók a gemkapcsos trükkel és 12V-ot adnak - terhelhetőségük pedig 200-450W-ig terjed. Jól gondolom, hogyha az egyik molex tápcsatlakozó sárga vezetékes 1-es érintkezőjét a szivargyújtó csatlakozó "orrára", a molex fekete vez. 2-es vagy 3-as érintkezőjét pedig a szgy. csatl. egyik fülére kötöm, akkor működhet a dolog és mehet a forrasztás? (Mellékletben a csatlakozók bekötése) Egyszerű kérdés bonyolultan és körülményesen megfogalmazva, de így talán egyértelmű és minden infó adott.Köszönet!
A pákának nincsen polaritása, hacsak nincs benne valamifajta vezérlés, de gondolom nincs, tehát tök mindegy hogy kötöd be, egy sárga (+12V), és egy fekete (föld) vezetékre van szükséged. Ezt a 2 vezetéket rákötöd a páka 2 pontjára és kész is.
Gyorsan megérkezett a válasza kérdésemre,
köszönöm szépen! Ez biztató, mindjárt kipróbálom...
Bevált a módszer...
Végre!! Noha csak ritkán forrasztok, mégis kezdtek már megvonási tünetek jelentkezni nálam így páka nélkül... Köszönöm a megerősítést, így bátrabban vágtam neki ennek a bonyolult feladatnak...
Szia proli007!
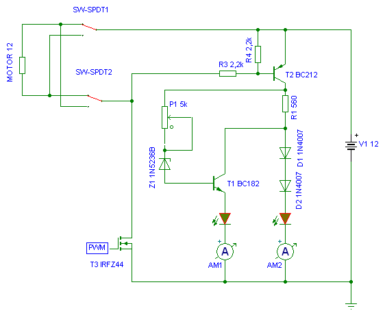
Megépitettem az átalakítást. De szerinteme egy dolog hibádzik itt. Ha a motor két kivezetésére rakom azt a két ellenállást és utána közösitem ott zárlat lessz. Vagy rosszul látom?
Nekem nem egyértelmű, mit értesz fordított bekötésen. Lerajzolnád?
Hello! Hogyan lenne zárlat, két ellenálláson keresztül? Akkor lenne zárlat, ha 0ohm-lenne az ellenállás. A két ellenállás a tranyó bázisában közösödik. De tanulmányozd a rajzot, nézd meg honnan hova jut el a villany. üdv!
Sziasztok!
Az a kérdésem lenne hogy mi a különbség a két ellenállás között: AX20W - 4R7 vagy CRL20W - 4R7 Egy hangváltóban szétment a 4R7-es ellenállás és azt szeretném lecserélni, de a régi ellenálláson nincs rajta hogy milyen. :/ Válaszokat előre köszönöm!
Hello! Ezt a varázsnevű áramkört lánykori nevén blocking oscillator-nak hívták. Abban oly nagy mértékű pozitív visszacsatolás van, hogy a tranyó fordított bekötése esetén (kollektor-emitter csere) is képes működni. Egy oszcillátor rezeg, ha az erősítés és a visszacsatolás szorzata nagyobb mint egy, és a visszacsatolás pozitív. üdv!
A hozzászólás módosítva: Jún 19, 2013
Üdv!
Földi halandó nem érzékeli a hangváltóra tett minőségbeli különbséget, amit az egyik helyett a másik ellenállás okoz. Tehát első körben azt mondhatjuk, hogy semmi különbség nincs a kettő között. Én a drágábbikat venném, mert ahhoz van adatlap--> ebből gondolom hogy nívósabb gyártótól származhat. De az ég világon semmi különbséget nem fogsz meghallani köztük
Szia!
Az a különbség, hogy más a gyártó.
Szia proli007!
Meglett a hiba amiért ilyet gondoltam hogy zárlat van. A kolegám hozta az ellenállást, most vagy ö vagy a boltos valamit félre értett és 2,2k helyet 2,2 ohmost hozott. Én meg persze nem is néztem. Azért melegedett meg durrant el a tranyo. Viszont van egy érdekes dolog. Ha rákötöm az aksis foronak a motorjára az ellenálást "akár egyet" már világit a led. Létezik hogy a kapcsolon szivárog át annyi áram? Fordulatszám szabályzos a kapcsoló. Az akku negativ és a motor között 12V feszültség van ugy hogy nem nyomom a kapcsolot. Lehet hogy a pozitiv végéhez kellene teni inkább egy tranzisztort és azt kapcsolni. Ez a tranzisztor jó oda? A hozzászólás módosítva: Jún 19, 2013
Hello! Sajnos azt nem tudom, hogy hogyan kapcsol-szabályoz a fúró. Lehet, hogy egy PWM fokozat van, és utána a polaritás fordító kapcsoló. De majd fiózok rajta mi lehet. Lehet, hogy a bekapcsoláshoz, nem egy NPN, hanem egy PNP tranó kell a felső (+) oldalon, és a PWM-el kell kapcsoltatni. Akkor nem számít a polaritásváltás, mert az a PWM után van. Ha a fényerő nagyon változna a fordulattól, akkor kell még egy dióda, ellenállás, kondi. A bázisba.. üdv!
A hozzászólás módosítva: Jún 19, 2013
Szia!
Igy már müködik, de ahogy irtad nagyon változik a fényerö. Pontosan hova kellene a kondi, ellenállás,dióda és milyen értéküek kellenének?
Nagyon szépen köszönöm a felhomályosítást!
![]() Amúgy először kötöttem be rosszul a tranyót, akkor mértem harmad annyi áramerősítést, mint helyesen bekötve. Potit tekergetve az 1k helyén elég impresszív eredményt lehet elérni. Ennél szerettem volna tegnap megmérni multival a frekvenciát, de arról is felvilágosítottak, hogy azt így nem lehet.
De lehet frekvenciát mérni. Mérj a LED sarkain.
Sziasztok, elnézést hogy ide írok, de nem találtam transzformátoros témát.
A képeken látható transzformátorral kapcsolatban kérdezném, szerintetek melyik a 230 voltos tekercse? Az egyik képen fel van tüntetve a tekercsek ellenállása. Elnézést hogy azt a fotót amelyik a transzformátor adatait feltüntető cetlit ábrázolja fejjel lefelé tettem be, de így pont ugyan úgy állnak a kivezetések mint a másik fotón. A válaszokat előre is köszönöm.
Azt csináltam. Arra írta pucuka, hogy
Idézet: „Egy kapcsoló tranzisztor sebességét a be-, és kikapcsolási ideje reprezentálja. Ezt kizárólag oszcilloszkóppal mérheted.” Illetve: Idézet: „Nem frekit kell méregetni, hanem időt. egy kapcsoló be-, és kikapcsolási idejét. Ezt frekvenciamérővel nem teheted meg, bár léteznek olyanok is, amelyek időt is mérik, de ez csak max impulzus szélesség, ill periódus idő mérésére szolgálnak.”
Hello! A 440+320 menet lesz a (régi) 220V. (A 440menet a régi 127V tekercse lesz.) A szekunderen 25menetnél kb. 6,5V lesz, a 900menetnél kb. 250V feszültség lesz. De van trafós topik! üdv!
Nagyon szépen köszönöm.
Én is emlékeztem hogy van trafós topik, de most hogy kerestem nem találtam meg. Elnézést.
Sziasztok! Már korábban kérdeztem a tekercses motor felől : https://www.youtube.com/watch?v=On9CdeKqKvg
Az lenne a kérdésem, hogy ha én 9 Voltos elemmel szeretném működtetni ezt a motort akkor mekkora menetszámú tekercset kell hozzá csinálnom? ( Vagy egyáltalán nem fontos a tekercs menetszáma, ellenállása? )
Minek ebbe elem?
![]() Nekem elem nélküli van, ha egyszer elindul, csak akkor áll meg, ha elkopott az anyag. Nem pontosan ilyen, abban két tekercs van csak, két mágnes és a reed kapcsoló. A hozzászólás módosítva: Jún 19, 2013
|
Bejelentkezés
Hirdetés |





(Mellékletben a csatlakozók bekötése) Egyszerű kérdés bonyolultan és körülményesen megfogalmazva, de így talán egyértelmű és minden infó adott.

köszönöm szépen!
Végre!! Noha csak ritkán forrasztok, mégis kezdtek már megvonási tünetek jelentkezni nálam így páka nélkül... Köszönöm a megerősítést, így bátrabban vágtam neki ennek a bonyolult feladatnak...




