Fórum témák
» Több friss téma |
Fórum » Erősítőhöz való hangsugárzó védelem (koppanásgátló)
Témaindító: Thom, idő: Márc 14, 2006
Témakörök:
Pontos értéket nem tudok mérni, mert vagy szakadást mutat vagy folyamatosan csökken-nő.
Rájöttem ez a mérés nem sokat mond a beültetés helyességéről, mert bárhonnan nézve ez a középső két láb.
A mérhető szakadás rossz jel, mert a 4,7µF kondit valaminek a tokon belül kéne kifele sütögetni.
Teszek fel képeket. Ami a forrasztási oldalon van a forrasztásoknál, az nem gyanta, csak le van fújva lakkal, és az újraforrasztás miatt ilyen lett.
Sziasztok átnéznétek nekem hogy rajzoltam meg az áramkört?Koppgátló egyenf.figyelővel és venti vezérlés.Köszönöm.
Sziasztok átnéznétek nekem jól rajzoltam e meg?Saját tervezés,de az első ilyen munkám.+ napja ismerkedem a programmal,de nagyjából megy már. Megépítettem,de elrontottam elsőre,kellett egy átkötés ennyi de jól megy.Ami lóg borda abban van a TIP tranyó a hőérzékelő.
Köszönöm A hozzászólás módosítva: Máj 1, 2013
Szia! Ehhez a védelemhez linkelj kérlek egy rajzot!
Hát ez 3 rajzból van de megkeresem.Az első képnek csak az egyenfeszfigyelő részét tettem rá.A második a venti vezérlő.Hát a harmadikat nem találom,az skori féle hangszóró védő.
Bocsánat valóban nem tettem hozzá a rajzot A hozzászólás módosítva: Máj 1, 2013
Csak jó lenne látni azt a rajzot, most például a 8,2-es zener helyére 1N4002 került.
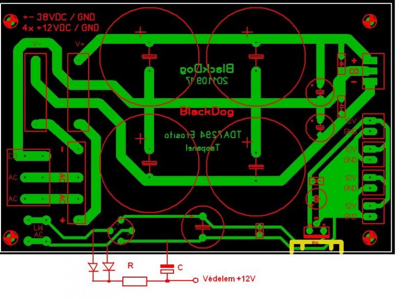
Nem tragikus, de úgy szoktuk elkészíteni a paneltervet, hogy felülről szemléljük. A rézoldali feliratoknak tükörírással kéne megjelenniük. Példa. Szerk.: Látom már a koppanásgátló donorját. Ez nem igazán passzol a feszültségstabilizátoros táphoz, mert abban a puffer kondi direkt úgy van méretezve, hogy a hálózati feszültség megszűnésekor a relé haladéktalanul bontson. A hozzászólás módosítva: Máj 1, 2013
Tudom a felirat tükrözését csak a szemem miatt forditottam meg de nyomtatás előtt vissza forditom.
Ha elveszem a tápot azonnal leold,ha egyen feszt kap azonnal leold,igaz 1v nál nincs kisebb feszem de arra rögtön leold.A venti vezérlőt innen hasznositottam az is remekül megy. De biztos ami biztos kérdezem hogy jó e amit rajzoltam
Ha ilyen remekül működik akkor biztosan jó
Az a rossz kötés amit bejelöltem 4 órámba került de most jó.Ha jó a terv akkor csinálok még egyet.Köszönöm
Nyomtatott áramköri tervet csak rajz alapján lehet tisztességesen ellenőrizni. A működőképesség is rajz alapján tekinthető át. Érdemes arra is időt szentelni.
Sziasztok!
Építenék egy 5.1-es erősítőt és kellene hozzá védelem. Az uPC1237-et néztem ki, azonban ez csak sztereo-nak való az adatlapja szerint. Ha egy IC-re kötöm mind a 6 csatornát, akkor az működhet? Vagy 2 csatornánként szeparáljam és úgy biztosabb? Valakinek van ilyesmivel tapasztalata? köszi!
A csatorna figyelő ellenállások számát korlátlanul szaporíthatod.
Sokkal problémásabb a megfelelő (kellően sok érintkezős) relét megtalálni hozzá. Ha esetleg több relét használsz, akkor figyelni kell az IC terhelhetőségét. Persze ekkor éppen azt éred le mint sztereó változatnál, azaz bármelyik csatorna hibát küld, akkor az egész rendszer leáll.
Köszi!
Több relét akartam használni, és tranyókkal akartam megoldani a relék kapcsolását, csak ezt nem írtam már le ![]() Igen, ha elszáll az egyik ág, akkor kapcsolja le mind a 6 csatornát, nem akarom, hogy a többi tovább szóljon. köszi mégegyszer!
Sziasztok!
Megépítettem dbase hangfalvédőjét, és az lenne a kérdésem, hogy ez működne-e egy tda1557-es erősítővel?
Szia! Az a hangfalvédő a testhez képest figyeli a hibafeszültséget, a TDA1557 híd-kapcsolású erősítő, a kimenetek féltápon vannak, tehát nem jó hozzá. A TDA1557 az adatlapja szerint rendelkezik hangszóróvédelemmel.
Köszönöm, csak jól gondoltam, hogy ez nem lesz jó hozzá. Legközelebb jobban figyelek az adatlapra, habár már a címében is benne van.
reloop-nak..
Szia. Az Alkotó által közzétett és sikeresen felélesztett (vf2 +-50v) végfokhoz keresnék koppanásgátlót és védelmet,átolvasva a fórumot találtam a te védelmedet meg. Kérdésem alkalmas lenne ez a kapcsolás, ami 9,5v AC ról megy, ellátni a végfok védelmét? Köszönetem előre is.
A védelem számára közömbös milyen erősítőhöz kapcsolódik, a relé érintkezőinek terhelhetőségét kell csupán egyeztetni.
Ennek a védelemnek van egy sajátossága (a többi általában nem ilyen), azaz külön tekercsről megy, aminek számos előnye van. De mivel független az erősítő tápjától, ezért nem csak a hangszóróknál kell azt erősítőhöz kapcsolni, hanem külön a GND ponton is.
Értem köszönöm.
Lehet módosítani a feltett nyákodat más típusú reléhez? Ill mivel nem találtam kivesézve a kapcsolást,kérdéseim lennének:A 4,7k trimmer a ventillátornak a beállitott hőt vagy a fordulatot szabályozza,és a t4es fet típusát sem találom,mennyire tehető ide más típus be?(ha nem lenne esetleg) Bővebben: Link
A linkelt relé csak egy kimenetet tud kapcsolni. Külön védelem lesz a két csatornának?
Kérdéses a felvett teljesítménye,a főtrafó EI típusú,nem kell neki lágyinditás,a végfokot ellátó feszültség mellé még van 2*18v,amit stabok egyenírányítanak az előfoknak,szinte meg is eszi az áramát hiszen az előfokban keverő is van kb 14 műveleti ic-t ellátva..
Ezt a trafót megbontani már nem tudom pedig jó lenne,hiszen 9-10volt nem lenne már sok rá,tele van a cséve.. Egy segédtrafó kell mindenképpen,gondolom a fet és a ventilátor miatt a puskás jellegű esélytelen,hacsak nem nagyobb áramú,,számít e a két trafó be-kapcsolási sebessége védelem közben? A GND csatolás egyértelmű..
Ilyen jellegű ill más gyártójú reléim vannak rengeteg 12-24v,(bár holnap átnézem nincs e olyan ami kellene a kapcsolásba),reloop nyákjában az 5lábú relé helyett tennék be két ilyen jellegűt ami a képen van,persze ehhez át kellene variáljam a nyákot..
A védelem mindenképp kétoldalú,mindkét oldalt figyelné,kapcsolná ha kell..
Plusz trafót azért ne iktass a rendszerbe! 50V-ra remekül használhatsz 48V-os relét. Ilyenem is van rendszerbe állítva immár két éve. Ha nem sajnálod a 48V-os relére a pénzt (HR Elekrtonika 640 Ft) akkor előásom a dokumentációját.
Van egy teljesen új áramköröm is, már csak be kell ültetni és sikeres teszt esetén máris publikálom. Abban összegyűjtöttem az elmúlt évek tapasztalatait.
Köszönöm.
Megvárom a fejleményeket,lassan alaposan haladok vele,,átoperáltam a lay-t ránézel nem e gáz nagyon? Az ára nem sok,bár a posta (lehet akkor más más is kellene)...Lehet van is..Holnap átnézem a cuccokat..
Hűha! Nekem már nincs is meg a Layout tervem. Ezek a relék most hány morzésak?
|
Bejelentkezés
Hirdetés |





















