Fórum témák
» Több friss téma |
Sziasztok!
Olyan kapcsolásra lenne szükségem, amit egy aljzat mellé szeretnék elhelyezni és tájékoztató jelleggel mutatná a felvett áramot, 4-5 led, 1.pár mA - 1,5A 2.1,5A - 2,5A 3.2,5A - 3,5A 4.3,5A - 4,5A 5. >5,5A Ezt a kapcsolást úgy kellene táplálni, hogy csak a hálózati 230V van és nem nagyon lenne lehetőség akkuról vagy ilyesmiről táplálni, illetve a hely szűke is korlátozó tényező. Alap elgondolásom szerint egy áramváltót csinálnék az aljzat egyik vezetékére ennek a végén nagyon kis ellenálláson mérném a feszt, felerősíteném és valami komparátorokkal mérném és jelezném ki. A kérdés az lenne, hogy mekkora menetszámúnak kellene lennie az áramváltónak, mekkora ellenállás kell az áramváltóra, illetve a mérést végző áramkör elkészítése is kérdéses számomra. Ha valaki segítene, azt nagyon megköszönném.
Szia!
Szerintem nem érdemes áramváltót gyártani, vegyél helyette egy ACS712 IC-t, ez létezik többféle is, attól függően mi a max. áram amit mérni akarsz. Ebben van egy igen kis shount ellenállás, és annak a mágneses terét méri és alakítja át adott millivolt nagyságú áramarányos váltó, illetve egyenfeszültséggé. Azért mondom, hogy vagy-vagy, mert ez a típus 0 amper mérése esetén tápfesz közepet ad ki. Ha váltófeszültséget mérsz, akkor +/- értékekek jelennek meg a kimeneten, ugyanolyan frekvenciával természetesen, mint a mért váltófeszültségé. Egyenfesz esetén pedig a polaritásfüggő egyenfeszültség a mért áram nagyságával arányosan a középfeszültséghez képest jelenik meg. A kijelzőt már ehhez kell csak megcsinálni. Na persze ez hiába kicsi, mert SMD, de szerintem ennek a +5V tépfeszültségének az előállítása, valamint a kijelzőhöz szükséges tápfesz elővarázsolása lesz a legnagyobb gondod, ha a méret is számít. Javasolnék hozzá egy megfelelő feszültségű telefonhoz való töltőadaptert, azt ki kell belezni. Azok kapcsoló üzeműek és megbízhatók, s ami nem mellékes igen csak kicsik. Csatolom az adatlapját és egy másikat is, ami ugyanennek a testvére, csak az kizárólag egyenáram mérésére való. Remélem tudtam segíteni. Üdvözlettel: patkolttojas A hozzászólás módosítva: Jún 22, 2013
Köszönöm, szerintem ez lenne a jó nekem, ahogy a karakterisztikát is néztem az nekem nem gond, ha 0A-nál 2,5V-ot ad ki, majd ehhez megfelelően kell gondolom a kijelző kalibrációját is alkotni, arra is gondoltam, hogy a kimeneti feszt tranyók bázisaira megfelelő ellenállásokkal osztanám és akkor ezzel "finomhangolható" is a ledek kijelzésének értékei. Tápellátásnak megfelel a telefontöltő, van is itthon néhány, és a hely sem annyira kicsi, egy töltő meg pár alkatrész elfér.
Szia!
OK, de azért arról ne feledkezzél meg, hogy az IC kimenetén váltófeszültséget kapsz, ami elég kicsi ahhoz, hogy közvetlen diódával egyenirányítva hajtson egy kivezérlésjelzőt. Feltétlen kell közbetenni egy műveleti erősítőt is, ami legalább értékelhető szintre erősíti ezt a jelet, vagy akár mindjárt csúcsegyenirányítóként is szerepelhet. http://www.hobbielektronika.hu/cikkek/analog_kivezerlesmero_oldal2.html Üdvüzlettel: patkolttojas A hozzászólás módosítva: Jún 22, 2013
Illetve 0A-nál is 2,5V (és ez csak nő a terheléssel) mínusz a diódán eső fesz., ez sem értékelhető?
Szia!
Biztos jó a TL072, de én egytápos IC-t használnék, pl. LM258, ennek elég az 5V tápfesz. Mindent megkapsz itt: http://www.hqelektronika.hu/search.php?q=acs712 http://www.hqelektronika.hu/product.php?pn=lm258n Az ACS712 kimenete nyugalmi állapotban fél tápon van. Amikor a söntön áram folyik, akkor a benne lévő elektronika egy hall elemmel megméri az áram nagyságát és irányát és azzal arányos nagyságú és irányú feszültséget fog kiadni a kimeneten. Úgy fogd fel, hogy egy olyan kis erősítő van benne, aminek az offset 0 feszültsége=Ut/2, és a vezérlése az átfolyó árammal történik. A kimernő jelalak nagysága, jelalakja és iránya a söntön folyó áraméval arányos, persze csak egy bizonyos frekitartományban. Ezt a viszonylag kis kimenőjelet erősíted a műveleti erősítővel, amit mindjárt egyenirányítónak is használsz, lévén a kimenetén ugye a dióda, vagyis a megfelelő egyenfesz jelenik meg a csúcsegyenirányító kimenei kondiján. Ezt már kötheted majd a kivezérlésjelző IC bemenetére és akár 10 fokozatban is kijelezheded viszonylag pontosan a söntön átfolyó áramot. Ami nekem kicsit aggodalomra ad okot az az, hogy pl. az LM3914 kivezérlésjelző IC minimális tápfesze szerintem magasabb 5V-nál. Bocs, ha mégegyszer elmagyaráztam volna a kapcsolás lényegét, de gondolom jobb, mitha egyszer sem. Üdv.: patkolttojas
Helló!
Hogyha jól tudom, az lm3914 nekem nem jó, mert a lépéseit nem lehet állítani, ezért szerintem egyszerűbb lenne tranyókkal, de javíts ki ha tévedek.
Szia!
Bevallom nem egészen értem, hogy mit jelent az, hogy a lépéseit nem lehet álítani? Olyan IC még nem volt a kezemben, ahol a ledek bekapcsolásának a feszültségét egyenkint lehetett volna állítgatni, nem is lenne értelme. Akkor kell csinálni sok kis koparátort és azt lehet egyenkint kalibrálni - akkor meg már nem is kell az ACS712 után erősítés, a sok kis komparátor majd egyenkint egyenirányítja is magának a bemenő feszültséget és annyi. Tehát le kell modellezni egy ilyen kivezérlésjelző IC belét és fel lehet építeni külső elemekkel, ennek nincs akadálya. Amit lehet, az a következő: első led értéke, utolsó led értéke, pont, vagy sorkijelző, led fényerő. Amit sajnos nem lehet, az az, hogy lineáris, vagy logaritmikus legyen a skála, de az UAA sorozat azt is tudja. Tehát, az LM3914 esetében a beállított határok között a lépések lineárisak, vagyis a lépésfeszültségek egyformák. Ezt olyan helyekre használják, ahol lineáris kijelzésre van szükség. Üdv: patkottojas
Hello! Amúgy tranyóval, meg végkép nem egyszerűbb. De olvasd át a kritérium listádat, mert logikátlan dolgok is vannak benne. pld. mit tesz 4,5..5,5A között?
Valamint a "pár mA-tól" kitétel.. Gondolj bele. Ha a pár mA-t. mondjuk 5,5mA-nek vesszük is, akkor 5,5mA..5,5A-ig 1:1000 az átfogás. Ez álló helyben egy ezrelék alatti pontosságot várna el. 5A/1V kimenti jel mellett 1mV-os alsó küszöböt jelentene. Gondolod megoldható tisztességesen? Amúgy egy "saccográfnál" mi értelme van, hogy ne legyen egyszerűen lineáris? De használhatsz LM3915 v. 16-ot is. Az logos, alul érzékenyebb lesz a változásra. üdv!
Szia!
Csatlakoznék a hozzászólásodhoz és így utólag az jutott eszembe, hogy vannak nagyon kisméretű panelműszerek, olcsók is. KEll venni egy olyat ami feszültséget mér, mondjuk alacsony tartományban, azt közvetlenül rákötni az ACS712 kimenete utáni csúcsegyenirányító kimenetére. Azt már szépen lehet kalibrálni és digitálisan mutatja az áramfelvételt mondjuk 2 tizedes pontossággal. Ami azt illeti a "sacovkától", amit mikrokapcsoló barátunk eredetileg akart, nos attól ezek a megoldások már igen csak messze vannak! Üdvözlettel: patkolttojas
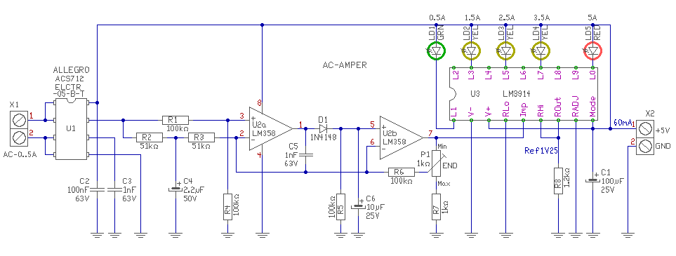
Nos, igen, kicsit elszálltam az alaptól, maradjunk a legegyszerűbbnél; nem annyira lényeges a pontosság, jó nekem a "saccográf" is. Tehát a lényeg az lenne, hogy lássam, kb fél A vagy másfél A ....... vagy 5A nél nagyobb. Ehhez keresem a lehető legegyszerűbb kapcsolást, tehát az acs712 plusz tl072 meg az lm3914. Esetleg tudnátok rajzolni egy olyan rajzot, ami ezt a "saccográf"
feladatot el tudja látni? Előre is köszönöm: Gábor
Sajna kifogytam a magam részéről az ötletekből!
Nagyon köszönöm, elkezdem beszerezni az alkatrészeket és jelentkezem, ha jutok valahova. Még egyszer köszönöm!
Nos! Minden megvan, kivéve az acs712, az még majd jövőhéten lesz beszerezve, a többit összeraktam breadbordon, pontosan ahogy a rajzon is volt, többször átnézve, és a hiányzó icnek kivezetések, és amikor tápot adok rá, akkor az első 3 led világít és, ha az icnek a kivezetéseire is tápot adok, nem változik semmi, ha a bemenetnél lévő ellenállásoknál tapogatok,akkor felugrik fullra, de lefele nem megy bármit csinálok, akárhova tekerem a potit, semmi. Tudnátok segíteni?
Hello! Ezek a képek elég homályosak,hogy azon látni is lehetne valamit. De mérj az LM358 lábain feszültséget. Remélem az IC tényleg 358-as.. üdv!
Hello, miket mérjek?
Egyszerű egyenfeszültségeket az LM358 lábain..
Jő, azt gondoltam, de minden lábat minden lábbal mérjek? mi a jó, mi nem?
Frászkarika! Mindenkit a GND-hez (negatív táp) képest.
1. Volt egy vezeték ami szakadt volt, kicseréltem, most ha tápot kap, semmi nem világít, bemenetre feszt adva, felfut teljesen, majd vissza le, ha leveszem, felfut félig, vissza le.
2. mérések: 1,5V bemeneten, 1: 1v 2:0,72V 3: 0,72V 4: GND 5: 0,72V 6: 0,72V 7: 0V 8: 5V
Hello! Kicsit érdekesek a feszültségek, de a kimeneten most legalább 0V van. De úgy néz ki eddig működik. Majd ha megjön az IC meglátjuk.. Az offset és egyéb hibák miatt, kb. 40mV-nak kell lenni a kimeneten, de mivel az első Led 120mV-nál jelez, ez nem okozhat gondot. Azt tudni kell,hogy az LM-nek az 5V táp nem túl szimpatikus. Maximum 3,6V-ig tud felmenni a kimenete. A dióda hogy nyisson, 600..700mV kell, így 3V-nál nem lehet nagyobb a kiment. Az LM3914 referenciája jelenleg 1,25V, ami kicsit "felnagyítja" az LM358 hibáit. No de ez van. Mert ez egy "saccográf" nem feledjük el. üdv!
Hello, köszönöm a segítséget, jelentkezem, ha itt az ic is.
Hali!
Nos megvan, összeállt a dolog, de még csak a próbanyákon, a helyzet az, hogy nem pont úgy megy ahogy kéne, úgy értem, hogy az alapfunkció, az árammérés megy, csak a kijelzésnén van egy kis mellékhatás, azaz minden led vibrálva világít gyengén(kb. fél fényerőn) és amelyiknek kell az világít rendesen, tehát minden megy ahogy kell csak minden, éppen nem világító (azaz nem kellene) led is vibrál.
Hello! Nézd meg, hogy a C6 tényleg 10µF-e, és legfőképpen érintkezik-e, nem lehet hogy mellé dugtad? R5 100kohm-e. üdv!
Hali!
Igen az 10uF, jó helyen van, a 100k is, de ha azt kiszedem, akkor majdnem jó, akkor kevésbé vibrálnak, mármint kisebb fényerővel.
Előzőekben a feszültségek is már furák voltak. Nem lehet hogy maga a tápfesz szűretlen?
A tápfesz egy AT tápból jön, és a C1 C2 szűrik.
Esetleg mérj egyen és váltófeszültséget az LM358 7-es lábán. Tegyél próbára egy 100kohm-ot a 7-es láb és az LM3914 5-ös lába közé. Valamint egy 10..47µF-os kondit az LM3914 5-ös lába és a GND közé. Az szűrni fogja a feszültséget, ha váltó tartama lenne a 7-es lábnak.
A hozzászólás módosítva: Júl 9, 2013
|
Bejelentkezés
Hirdetés |




feladatot el tudja látni? Előre is köszönöm: Gábor 






