Fórum témák
» Több friss téma |
Nem egyszerűbb a programban átírni? A SETPWM makróban.
Akkor most mi a helyzet? 20 MHz-em van itthon meg 4 MHz-em.
Amikor 60kHz-ről visszavált 20kHz-re nem kattan egy nagyot a hangszóró?
Itt ha visszaolvasol, többeknek kattog.
Kattanást én sem hallottam. (Bár nem tudom, hogy mikor ugrik vissza 60 KHz-ről.) Kb 2-3 percig nem volt kattanás.
Ezt amit az előbb felraktál? Nyusznyog...hex?
Itt valami gubanc van. Felvettem, milyen hangot ad ki.
Oké, holnap kipróbálom.
Ebben milyen zavar van?
Semmit sem hallok.
Idézet: „Nem a set pwm-et kell átírni.” Akkor mit?
Sziasztok!
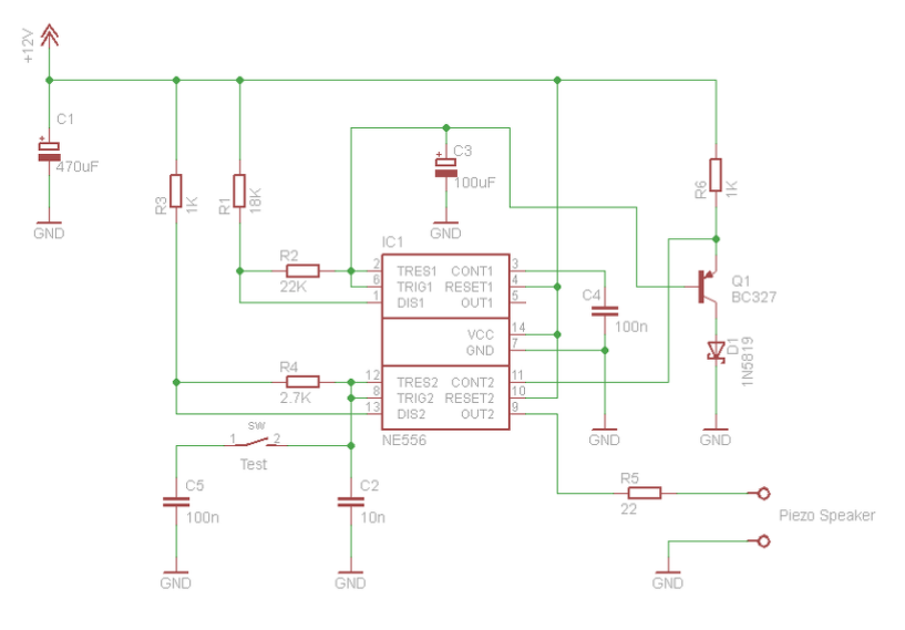
Megszeretném építeni amit BlackStar kollega feltett folyamatosan változó frekvenciájú szúnyogriasztóját (mellékeltem a rajzot), de dióda kérdésben elakadtam. Schottky dióda helyett (1N5819), nem lehetne sima diódát pl 1n4007 alkalmazni? Nagyon változtatna a működésén? Amúgy a Kemo piezo nekem is megérkezett, de szúnyog hiányában nem tudtam letesztelni (bezzeg a munkahelyen bent dögivel van)
Adott a mellékletben szereplő program, szintén riasztóhoz. Az áramkör bekapcsolása után kb. 90 másodperccel borítékolhatóan kattan a piezo. Miért?
Persze később is kattan, mindig ugyanakkor. Olyan, mintha valamiért megakadna "szabályos" időközönként a progam. Két kattanás közti idő változó, de a bekapcsolás után mindig ugyanabban a másodpercben történnek meg ezek a zavaró jelenségek. Próbáltam a Delay helyett TMR0 és TMR1-et is használni, akkor is csinálja, csak a kattanási idők változnak. Illetve a Delay mértékének a változtatása sem hozott eredményt. Perpillanat nem tudom, hogy mennyire hatásos, ma este lesz a program főpróbája egy nagyobb piezoval.
Másodpercenként kétszer.
20 frekvenciaváltásból 1-2 helyen nem kattan.
Nem hagyott nyugodni a dolog. Ebben a formában csak nagyon halkan, alig észrevehetően kattog. Persze a zavaró harmonikusok sípolásait lehet hallani. Lassan megyek a vízpartra...
Szia!
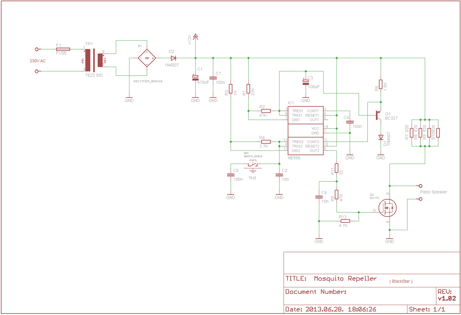
Nyugodtan használhatsz a D1 helyére 1N4007 diódát. A másik dióda annyiban változtatja meg a működést, hogy a változó frekvencia felső határa lejjebb csúszik. Mellékelek egy másik verziót, ami tehermentesíti az 556 kimenetét és 12V-ra van optimalizálva (kb. 22KHz-55KHz). Az előző verzió igazából 9V feszültségen működik megfelelően.
Sziasztok! Nos, mint ígértem leírom a tapasztalatomat a whalaky által közzétett első, PIC-kes (12F683) kapcsolásról!
Minden módosítás nélkül építettem meg és a Conrad-os piezót használtam mindenféle sönt ellenállás nélkül. A PIC 3. lába Vdd-n a másik kettő Vss-en. Egy 9V-os elemről működött a készülék. Alap állapotban, kikapcsolt készülékkel ipari mennyiségű a szúnyog a Tisza parton. Bekapcsolás után kb 5-10 perc elteltével csaknem eltűntek a vérszívók. Amely maradt az lehet hogy süket volt, vagy genetikailag sérült.... ![]() Összegezve: A kísérlet azt bizonyította hogy a készülék valóban hatásos, jelentősen csökkenti a szúnyogok számát a közelben. Egy apró kifogás van csak, minden hangváltáskor ( a LED felvillanásakor ) halkan kattan a piezó. A hozzászólás módosítva: Jún 29, 2013
*
A sokat emlegetettt "pattogás" néha nálam is megvan (12V) de ahogy Rumcájsz is írta csak halk, egyáltalán nem zavaró. Eddig nem zavart, csak akkor tűnt fel amikor a készüléket építettem, normál üzemben észre sem veszem, de megpróbálok kitalálni valamit, hátha megszüntethető, bár reális esélyt nem látok rá, mivel a hangváltások első felfutó éle előtt van egy kis szünet, amikor a membrán alaphelyzetbe tud állni, így az első felfutó élnél bizony kap egy nagy "maflást". *Az apróban! A hozzászólás módosítva: Jún 29, 2013
Lehet a végén kiderül, hogy a szúnyogokat a kattogás űzi el
.
Kicsit javítottam a "pattogáson", nálam most megszünni látszik....
Tőlem akár pattoghat is csak a szúnyogokat űzze! Jövő héten én is tesztelek, itt nálunk (Dunakeszi) bőven van tesztalany!
Hali. Más híján az ultrahangos távolság mérő piezó sugárzójával érdemes kisérletezni.? Vagy csak egy frekin működik megfelelően ??
Mivel csak keskeny nyalábban sugároz , azon lehetne szélesíteni valami terelővel .
Azt arra a célra tervezték. Én nem szedném szét.
Nekem van önálló adó fejem, nem szednék szét semmit.
Bővebben: Link
Ha az adatlapját megnézed, ezért: Frequency : 40kHz, ±1kHz nem lesz jó. De azért próbáld ki.
Ilyen van nekem is előző pár hozzászólásban írtam róla, de senki sem reagált. Ebben nincs pattogás a legelső PIC es változattal, szkóppal néztem, minden freki rámegy, nincs szúnyog kb 5-8 m-ig működik. Sönt 100 ohmos párhozamosan a hangszóróval. Szép négyszög jel van végig, mivel nem piezo hanem tekercses cucc. Adatlapján meg nem csak ebben a sávban működik. Én szétszedtem, nincs benne elektronika, hangváltó ilyenek. Össze raktam és így megy. Önálló hangszóró van az alaplapon amit ki lehet húzni sérülés nélkül. A tipussám kicsit külömbözik :
Megnevezés: SCS-401T Tipus: ULTRAHANGOS ADÓ Kivitel: 40 kHz A hozzászólás módosítva: Jún 30, 2013
Szia whalaky.
Kipróbáltam az új hex-t, de ebben is hallani 1-2 db kőkemény pattanást, ami nem is zavarna, csak attól félek nehogy megadja magát a piezzó. Üdv Lajos
Ki kellene próbálni azt a H-bridge-s megoldást. Az elvileg megszüntetné a kattogást.
Nem a kapcsolástól függ, hogy pattog-e vagy sem. Lásd itt. Ebben a formában csak nagyon halkan hallani, hogy frekvenciaváltáskot kattan, ugyanakkor a piezo-ra jutó feszültség kb. 2 és 12 V között változik (jelszünet esetén nem sül ki teljesen), tehát meg van hajtva rendesen.
|
Bejelentkezés
Hirdetés |






. 




