Fórum témák

» Több friss téma
Fórum » Fluoreszcens kijelzők (VFD) használata
 
Témaindító: eSDi, idő: Márc 23, 2006
Témakörök:
Lapozás: OK   24 / 52
(#) kokike28 válasza vicsys hozzászólására (») Jún 25, 2013 /
 
Igen ezen a 15-ös a tápfesz. de ez HA12010 de amit linkeltél Bővebben: Link az HA12019 és annak a tápfesz. a 2es lábán van, és itt jön a csavar
itt a 2 rajz ami egymásnak ellent mond az IC tápelátásában Bővebben: Link
és Bővebben: Link nézd meg a 2 rajzon hogy ugyan az az IC de az egyik rajzon a táplálás a 2es lábra esik mig a masikon a 15-ös lábra, és ezt nem értem hogy miért? mert nem mindegy hogy a 2es ra kapja majd a + vagy a 15 re. Ezt magyarázd el légyszives hogy miért van ez igy?
(#) vicsys válasza kokike28 hozzászólására (») Jún 25, 2013 /
 
Úgy néz ki, igazad van!
(#) kokike28 válasza vicsys hozzászólására (») Jún 25, 2013 /
 
Akkor valószinüleg Bővebben: Link ezen a rajzon nemjól van feltüntetve az IC neve és akkor nem HA12019 hanem HA12010 mert a 15-ös lába megy a tápfesz-re. Akkor úgy néz ki hogy ez a kapcsolás lesz az igazi Bővebben: Link itt a 2-es láb van a tápfeszen és az IC is HA12019.
(#) sityu válasza kokike28 hozzászólására (») Jún 25, 2013 /
 
Szia kokike28.Nekem van kettő eredeti gyári szettem, még régi időkből,legalább hat kapcsolási rajzzal együtt és a HA12019-es IC 2-es lába a tápfeszé,a 15-ös láb a bemeneté.Látom eddig eljutottál,ez tuti!A kijelzőcső-utólsó linked jobb oldalán látható,közösített lábai a két fénycsík között megjeleníthető számskála kijelzésére szolgál.Ezzel teljes és látványos a működése.
Figyelem! A csőre vigyázzni,mert könnyen törik!
Üdv Sityu.
(#) kokike28 válasza sityu hozzászólására (») Jún 26, 2013 /
 
Szia sityu, igen jól mondod eljutottam addig hogy most már tutira tudom hogy melyik a táplálása az IC nek, nem szerettem volna rosszul bekötni a tápfeszt az végzetes lett volna az IC nek szerintem, föleg hogy csak 2db van belöle és sehol nem lehet kapni, amúgy feltudnád rakni azokat a kapcsolási rajzokat ?

Köszi elöre is.
(#) sityu válasza kokike28 hozzászólására (») Jún 26, 2013 /
 
Szia.Ezekkel a kapcsolási rajzokkal,szerintem felesleges terhelni az oldalt,mivel mindegyik 99%-ban ugyanaz.Ráadásul a minőségükkel sem lennél megelégedve,mivel a 83-84-es Magnósok évkönyvében találhatóak és a kicsi vékony számok-betűk és rajzjelek a szkennelésnél,szinte bíztosan láthatatlanok lennének,de legalább is nagy részük,igen.Praktikusságból és nem irigységből teszem!Kezdésnek a jó rajzod megfelel a nyák elkészítéséhez,de el kell döntened,hogy az erősítőn belül,hova akarod csatlakoztatni!Mert ebben a formában a végerősítő kimenetére kell kötni.Amennyiben az erősítő láncon belül szeretnéd alkalmazni,úgy egy,egy tranzisztoros előerősítőt kíván a bemenete,ami,már elég jelszintet feltételez a meghajtásához.Egyébbként a kijelzési mód, logaritmikus.A nyák készítésénél figyelmesen és precízen kell eljárni,nehogy túl széles,illetve túl hosszúra sikeredjen. ,,Pofásnak "kell lennie,nem ijesztésnek szánom,de a gyári nyák 5cm széles és 15cm hosszú,ami,ha a hosszát nézem,túlzás,szélességben meg,karcsú.Ha igényled a nyák elkészítésében szívesen segítek,én SprintLajout 5.0 használok.A kíváncsiságod kielégítésére használd a Googl szolgáltatását,egy-két ötlet:
Videoton EA-6383-as, EA-7386 S erősítők.
AKAI CS-MO2, AKAI CS-F12, CS-F 14, CS-F 21, CS-F210 kazettás magnóiban ezek dolgoztak.
Üdv,Sityu.
(#) kokike28 válasza sityu hozzászólására (») Jún 27, 2013 /
 
Szia köszi az infókat, a nyákot megpróbálom magam megtervezni (majd feldobok 1 képet hogy hogyan sikerült), én Sprint Layout 6.0 használom az 5.0 valamiért nekem nem müködik megfelelöen, nem ad nyomtatási képet az a baj vele, de a 6.0 az megy rendesen. Valószinüleg a kapcsolás nem a vegfok kimenetre lesz csatolva igy majd készitek 1 kis elöerösitöt is hozzá, de még ezt majd eldöntöm menet közbe . Ha nem sikerülne elkészitsem a nyáktervet, akkor szivesen igénybe venném a segitségedet.

Köszi megegyszer és majd jelentkezem.

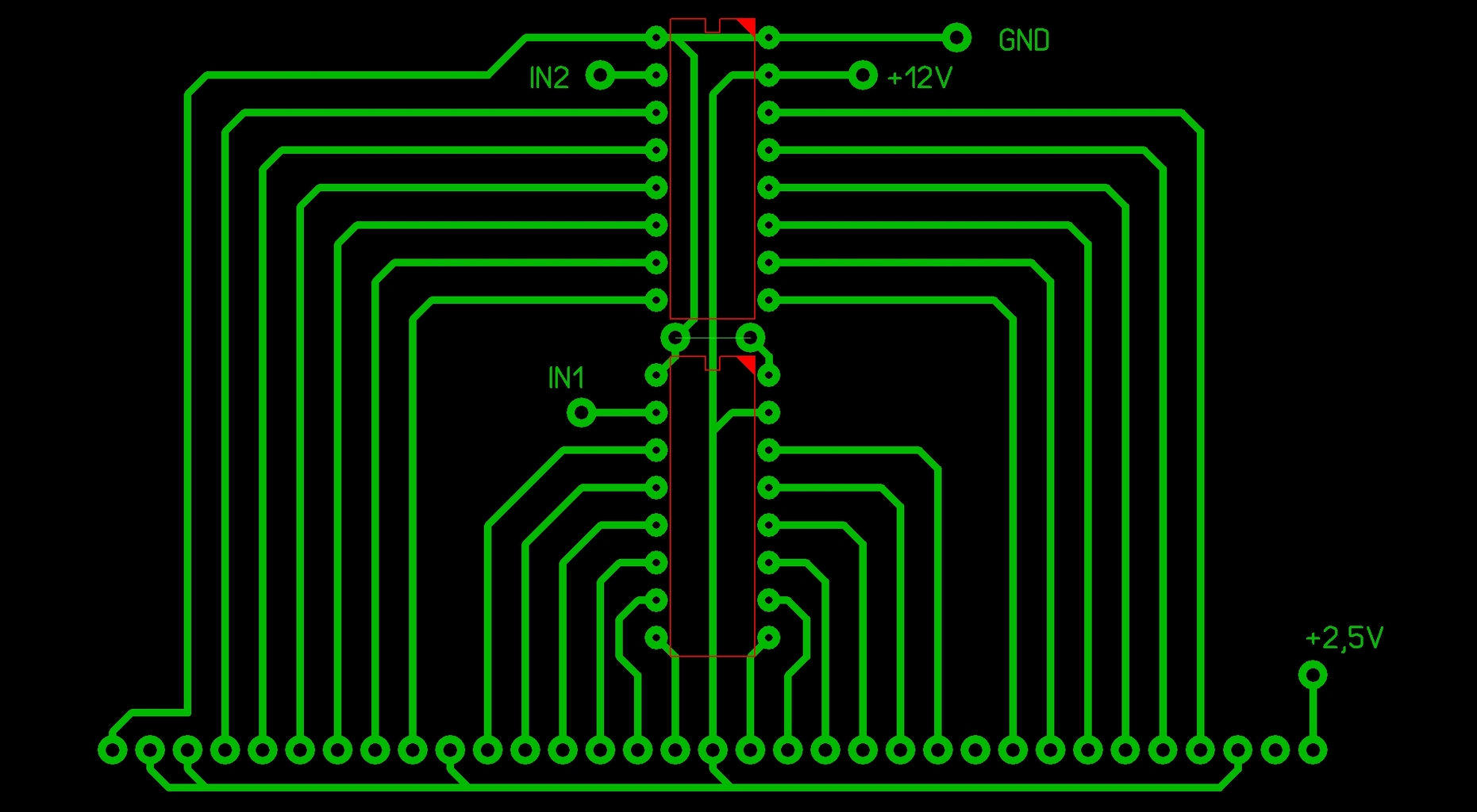
VU_mero.JPG
    
(#) kokike28 hozzászólása Jún 27, 2013 /
 
Szia sityu elkészitettem a nyáktervet 1el fentebb látható, vetnél rá egy pillantást hogy jó-e ? a nyák méretei: szélesség 10cm magasság 5,5cm, a nyákra nem raktam semmi mást csak a 2db IC-t és a kijelzöt.
(#) sityu válasza kokike28 hozzászólására (») Jún 28, 2013 /
 
Szia.A nyákterved,hát ez inkább egy vázlat mint nyákterv!Ez a kapcsolás nem csak a két IC-ből és a kijelzőcsőböl áll,bár a járulékos alkatrészek száma is csekély,így mondhatnánk,hogy nem bonyolult.A lábak csatlakoztatása jól sikerült,de ez még kevés ahhoz,hogy komplett nyákról beszéljünk.A passzív alkatrészek csatlakoztatását vajon hogyan képzelted,mivel a két IC ügyesen be van kerítve!Kívülről összedrótozod átkötésekkel?Apropó,átkötés.A két IC között lévő átkötéshez kapcsold be a fehér réteget és azzal kösd össze a rövidzár forrszemeket,így nem lessz összekeverhető a vezető réteg színével.A másik dolog nagyon lényeges,hogy a tervezés az alkatrész oldalról történik minden esetben,így felülről látod a valós elhelyezésüket.Ezt a linkelt rajzot,tükrözni kell.Más,az alkatrészek számozása,ezt minden esetben tedd meg,így,ha segítséget kérsz az ellenőrzéshez a segítő látni fogja,ki kivel van.Még annyit a tervről,hogy a kijelző cső 10-es lábát kösd össze a 2-3-17-24-31-es lábakkal és a két IC egymás közti távolsága nagyon közel van egymáshoz!Hirtelenjében,ennyit a nyáktervezéséről,mert kapunk a pofánkra,mivel a Sprint Layoutnak van külön topicja.Látogasd meg azt is,sokat lehet tanulni ott a használatával kapcsolatosan.Alkotó barátunk jóvoltából,megtalálható a 6-os verzió használata is,magyarul.Még annyit, a kivezérlő elkészítésének a megvalósításához adok egy ,,mankót".
Googli-VIDEOTON EA 7386 S-és az elektrotanya oldalán található Service Manual-ban megtalálod az áramkör gyári kapcsolását a nyákkal együtt.A magvalósításhoz kitűnő segítség.Kezd el és meglátjuk,mire jutsz. Üdv,Sityu.
(#) kokike28 válasza sityu hozzászólására (») Jún 28, 2013 /
 
Szia sityu tudom hogy ez nem a legjobb nyákterv, de azért készitettem alul néztböl mert nem igazán tudom alkalmazni a fotó ill. a vasalásos eljárást sem, igy muszáj vagyok kézzel megtervezzem a nyákot, és ezért rajzoltam a tervet alulnézetböl, ám nem ez lenne az elsö nyák amit kézzel tervezek, csináltam már elég sokmindent. Amúgy nagyon jól jött a segitséged a 10-es lábbal kapcsolatban mert a rajz ami nekem van azon nincs feltüntetve hogy az hova is jön kötve, igy nagy segitség volt ez a VIDEOTON dolog hogy meglett az eredeti kapcsolás igy már tisztán látszik hogy mi hova jön kötve. Most a hétvégén neki is állok és megcsinálom a nyáktervet és össze is fogom rakni, ahogy készvagyok feldobok 1 képet hogy hogyan sikerült a dolog.

Köszi mégegyszer a segitséget.
(#) kokike28 hozzászólása Jún 28, 2013 /
 
Szia sityu megvan az eredeti Videoton rajz amit ajánltál, de valami nekem nem világos, a nyákterv az a beültetési oldalról látszik, namost mindkét IC 8-as lába elvan tolva Pl. a nyákon látható IC18-as 8-as lába a kijelzö 18-as lábára van kötve, a kapcsolási rajzon pedig a 8-as láb a kijelzö 16-os lábán van, ugyan igy van az IC17-nél is, a nyákrajzon a 25-ös lábán talalható a kijelzönek, a kapcsolási rajzon pedig a 11-es re van kötve.
Ha igy csinálom meg a nyáktervet a kapcsolási rajz után egész másképp fog majd kijönni az egész mint ahogy a dokumentumba is látható a nyákterv.
Feltöltöm ide is a doksit hogy tudd megnézni te is hogy miröl is van szó.

Capture.jpg
    
(#) sityu válasza kokike28 hozzászólására (») Jún 28, 2013 /
 
Kicsit elvarázsoltad magad a lábak számozásával kapcsolatban!A cső 2-es lába nem tartozéka a kijelzőnek,de úgy kell venni mintha ott lenne.Namármost,nálam a 17-es IC 8-as lába a cső 9-es lábára,a 18-as IC 8-as lába a cső 16-os kivezetéséhez csatlakozik.A cső 25-ös kivezetése,nálam a 17-es IC 9-es lábára megy.Innentől,nem is tudom,honnan kezded a lábak számozásának a meghatározását.Az előző hsz-ben említést tettem a nyákterv elkészítésének a mikéntjéről.Ha kézzel,ha valamilyen programmal csinálod,mindenféleképpen a beültetési oldaláról indulj ki,így elkerülhető a kivezetések megtévesztő értelmezése.Az előző hsz.-ból kimaradt, a 32-es csőlábat is kösd össze a 3-10-17-24-31-es lábakkal.Még valami,a cső fűtőáramát mivel állítod be?Ugyanis 3V-os váltófesz. nem terem minden trafóban,de nincs gáz,mert megoldható egyenről is egy LM 317-s stabbal a 12-15V-os tápfeszről.A mérkőzés elkezdődött,hajrá.Várom a fejleményeket.Üdv.Sityu
ui. mielőtt összedobnád,a nyákot ellenőrizzük le.
(#) kokike28 válasza sityu hozzászólására (») Jún 30, 2013 /
 
Szia sityu sehogy se megy a dolog, nem tudom megtervezni ugy ahogy az eredeti van ha meg egymás fölé teszem az IC-et akkor ténleg bevan keritve az egész tehát sehogyan sem jó, megtennéd hogy segitesz a tervezésbe ? ha igen azt vedd figyelembe hogy kézzel kel megrajzoljam a nyákra a vezetö sávokat.

Kösyi elöre is.
(#) sityu válasza kokike28 hozzászólására (») Jún 30, 2013 /
 
Szia.Sajnos a kézi rajzolás nem igazán megoldás ebben az esetben,mivel a keskeny vonalvezetés kézi rajzolással szinte megoldhatatlan.Amilyen egyszerű ez az áramkör,annál nagyobb feladat a nyák kivitelezése,kézzel!Két lehetőséget látok,az első az,hogy küldök SL.nyáktervet.vagy magad rajzolod meg kettő nyákon megoldva,és szigetelt huzalokkal összekötöd a két nyákot.Ha pesten laksz,egyszerű a megoldás,de a VFD cső topikjában,kizárólag,csak a nyák elkészítése,nagyon off.Amennyiben úgy látod,nincs megoldás,keress meg magánban és kitalálunk valamit.Üdv.Sityu
A hozzászólás módosítva: Jún 30, 2013
(#) kokike28 válasza sityu hozzászólására (») Júl 1, 2013 /
 
Szia sityu köszi szépen a nyáktervet, nagyon szuper lett, én akárhogy próbáltam sehogyan se tudtam igy megtervezni, pedig még az Autoroute-al is próbáltam de sehogy nem akarta vezetni a sávokat ahogy ez van, nagyon szuper köszi mégegyszer (azért ha lesz idöd áruld már el hogyan csináltad ilyen jól meg a tervet ).
Valhogy azért csak megpróbálom kézzel megfesteni a sávokat, van 1mm vékony filc-em, és a vasklorid sem mar alá már kipróbáltam, ezzel és 1 vonalzó segitségével talán sikerülni fog, de nem adom fel úgyse

Köszi mégegyszer a segitséget
üdv:kokike28
(#) sityu válasza kokike28 hozzászólására (») Júl 1, 2013 /
 
Szia.Nincs a dolognak semmi titka,főleg akkor,ha látszik a követendő irány.Kell hozzá a megfelelő tervező progi,egy ,,kis" akarat,aztán a rutin!Nyákgyártáshoz a Laser nyomtató elengedhetetlen,ha a vasalós technikával dolgozol.Ezt a rajzot,amit küldtem,csak nyomtatni kellene,ez 1:1 méretarányu aztán vasalni és maratni.Már a beültetésnél tartanál,ezzel szemben még,csak... Nekem az a véleményem,hogy ezt a vonalvezetést ( 0,4mm ) kézzel nem bírod elkövetni elfogadhatóan.Ellenben,van egy ötletem,ha már mindenféleképpen a kézimunkát választod.A bemeneten lévő alkatrészeket helyezd el az általad megrajzolt nyákterv valamelyik végére és onnan egy-egy szigetelt vezetékkel kötöd az IC megfelelő lábára. Yeees?Kíváncsi leszek a hogyanra! Üdv. Sityu.
(#) peti634 hozzászólása Aug 2, 2013 /
 
Üdv. Sikerült szereznem 4 ilyen kijelzőt.
A kérdésem az lenne hogy hogyan tudnám irányítani a kijelzőt?
Próbáltam olvasgatni a neten (datasheet, fórum), de nem jutottam vele nagyon sehova.
Ezt a fórumot is végigolvastam, de nem találtam hasonlót.
2 db 16L102DA4
1 db 16LF01UA4
1 db 16LF01UA3
12v, Sck, és data vezeték van hozzájuk, ha ráadom a 12 voltot, nem történik semmi. Próbáltam parancsokat adni neki, de ez se sikerült.
(#) moltam válasza peti634 hozzászólására (») Aug 2, 2013 /
 
16lf01ua3 manual. Bővebben: Link Ja, és ennél a modulnál 5vdc t ír, úgyhogy valami nem stimmel. Ha tényleg annyi kell neki, simán kinyírhattad a 12v al.
A hozzászólás módosítva: Aug 2, 2013
(#) sooty válasza peti634 hozzászólására (») Aug 2, 2013 /
 
Ezt próbáld ki , hogy megy-e rajta , nézd meg, hogy hány voltos a kijelző, elvileg a 12v-os is beindul 5v-ról csak nagyon halovány a kijelzés:

pic 16f628A-ra égesd be a mellékelt hexet:

A lábakat így kell bekötni:

RESET = PORTB.0 (6.láb)
DATA = PORTB.7 (13.láb)
SCLK = PORTB.1 (7. láb)

PORTA.5 (4.láb) -> 10k -> +5V

(természetesen a picnek is kell tápfeszt adni)
A hozzászólás módosítva: Aug 2, 2013
(#) peti634 válasza sooty hozzászólására (») Aug 2, 2013 /
 
sajnos AVR-ezek, olyan forrásod nincs? (atmega8, és attiny2313)
pedig tényleg 12v, még külön rá is van írva a pinre hogy 12v (a képen nem tudom mennyire látszik)

6 láb van, 2 áram logikus, 2 adat logikus, a reset, és a sel valahol olvastam hogy nem kötelező bekötni, vagy ha igen, akkor a reset high, sel low, nem?
(#) sooty válasza peti634 hozzászólására (») Aug 3, 2013 / 2
 
Akkor meg kell írnod a kijelző kezelő rutinokat:
1. 8 bitet a DATA vonalra kiíró rutin:
DATA= n. bit
SCLK=0
szünet 3 us
SCLK=1
ezt ismételni amíg mind a 8 bit ki nem megy
az utolsó bit után:
szünet 80 us

2. fényerő:
0b11100000 + (fényerő & 0x1F)) értéket bitenként kiírni az előző 1. rutinnal;

3. pozíció:
0b10100000 + (( hely -1) & 0x0F)); értéket bitenként kiírni az 1. rutinnal;

4. karakter kiírása:
a karaktertábla szerinti értékeket kiírni az 1. rutinnal

5. a kijelző alapállapotba hozása (ha már megvannak az előző rutinok ezzel kezdődhet a főprogram):
RESET=0;
szünet 50 ms;
RESET=1;
SCLK=1;
fényerő = 31 kiírni a 2. rutinnal
0b11000000 kiírni az 1. rutinnal
pozíció=0 kiírni az 3. rutinnal
feltölteni space karakterekkel a kijelzőt 1-16-ig a 3. és 4. rutinnal
A hozzászólás módosítva: Aug 3, 2013
(#) peti634 válasza sooty hozzászólására (») Aug 3, 2013 /
 
remek, ezt holnap kipróbálom, a sel az low?
és akkor 5v-ról elvileg be kellene indulnia, ha halványan is?
ha mégse sikerülne, nyíregyházán átvehetőek!
(#) sooty válasza peti634 hozzászólására (») Aug 3, 2013 /
 
Azt nem tudom, nekem nincs rajta SEL úgy tudom 2x 8 bitenként vált állapotot, de nem tudom, hol olvastam.
A 16L102DA4S (5x7 mátrix, 12V-os táp! ) nem megy ezzel a módszerrel a sel miatt.

16LF01UA3-val és GU96X8M-K627C1 (8x96 pontmátrix, 12V-os táp!)-val próbáltam azokkal ok. A GUxxx ment 5v-ról, csak alig látszott a kijelzőn valami.
A hozzászólás módosítva: Aug 3, 2013
(#) peti634 válasza sooty hozzászólására (») Aug 3, 2013 /
 
a SEL az nem csak a chip select? így ha aktív (amit a datasheet low-nak ír) akkor veszi az adatokat.

szint illesztéssel meg tudom csinálni szerintem, a kód amit írtál elvileg melyik kijelző kontrolleréhez müxik?

a 16LF01UA3 valóban nincs írva 12V, ez nem 5V-os lenne? Ez a kijelző eléggé melegedett amikor kapta a 12V-ot, bár ez lehet már javítva volt, de elvileg mindegyik jó, holnap megnézem 5V-on is.
Köszönöm az eddig válaszokat, sajnos még eléggé kezdő vagyok ezen a téren, sry!

Figyelem! Szlengmentes övezet! mod.
A hozzászólás módosítva: Aug 3, 2013
(#) sooty válasza peti634 hozzászólására (») Aug 3, 2013 / 1
 
16LF01UA3-val mennie kell, ha nem vágta haza a 12v...

16L102DA4

Igen eszerint a SEL az low az adat fogadása közben... akkor rosszul emlékeztem...

Az adatvonalak 5v-osak a 12v-os kijelzőnél is !
A hozzászólás módosítva: Aug 3, 2013
(#) peti634 hozzászólása Aug 3, 2013 /
 
Végre, sikerült!
(ahhoz képest hogy párszor 12V is belejutott)
Köszönöm az eddigi segítségeket, azt hittem sokkal nehezebb lesz.
Egyetlen problémám az hogy a kijelző bal oldalán 2-3 betűnél kicsit halványan világítanak azok a ágak melyeknek nem kellene, ez lenne lehet valamit tenni?

Ha valakinek kell forráskód AVR-re már én is tudok segíteni!
Jöhet a másik 3
(#) Buvarruha válasza peti634 hozzászólására (») Aug 3, 2013 /
 
A meghajtó földjét pár volttal lejjebb kell engedni a fűtés földjéhez képest soros diódákkal és elmúlik a jelenség.
(#) peti634 hozzászólása Aug 3, 2013 /
 
És ezt a fix panelon el tudom valahogy érni? Valamit az SMD alkatrészeknél kellene alakítani?
(#) Buvarruha válasza peti634 hozzászólására (») Aug 3, 2013 /
 
A fűtését külön kell táplálni, vagy rajta van annak is a meghajtója? Ha a fűtés is rajta van, akkor valami más a gond, vagy hibás.
(#) peti634 válasza Buvarruha hozzászólására (») Aug 3, 2013 /
 
Igen, rajta van, kapott 12V-ot, lehet az csinált volna benne valamit? Esetleg benne valami átforrasztás nem segítene?
Következő: »»   24 / 52
Bejelentkezés

Belépés

Hirdetés
XDT.hu
Az oldalon sütiket használunk a helyes működéshez. Bővebb információt az adatvédelmi szabályzatban olvashatsz. Megértettem