Fórum témák
» Több friss téma |
Fórum » Rendezvény-hangosítás (PA) hangtechnikái
Témaindító: sound.man, idő: Nov 25, 2007
Témakörök:
Nem vagyok teljesen járatos limiter témában. A kétcsatornás limiter azt jelenti, hogy két erősítő előtt lehet használni.?
Ha a két csatornáról nem tudod mi az akkor nem csodálkozunk hogy megsütöd a hangszórókat, ilyen elméleti alapok hiánya mellett nem várhatunk mást. A két csatorna sztereó rendszerben azt jelenti hogy bal és jobb csatorna. Ha a mélyeket monó üzemmódban használod akkor elég egy csatornás kivitel (én ilyet még nem láttam), egyéb esetben nem. Nálam úgy van megoldva hogy keverő => kompresszor / limiter (sztereó) => hangváltó (és itt jön ki a kevert mély, monóban). Ez a felállás megfizethető és jó is. De a legjobb megoldás napjainkban egy rendszervezérlő csatasorba állítása lenne, én ezt tervezem a közeljövőben.
Idézet: - igen, méghozzá elég nagyokat. Olvasgass még a témában. „Gondolok itt valami primitív izzós sorba, vagy párhuzamos kötésre stb,. vagy butaságot beszélek.?”
Opció1:
Kell egy jó DSP amivel beállítasz mindent. Kimeneti, bemeneti jelszínt crossover, liliter stb stb stb... Opció2: Eladod a t-ampot és veszel egy fele akkora teljesítményű végfokot, amihez olcsón lehet nagyon jó hangszórókat találni. (síva 1200, Ev 1200 (bánlaki kollégától vettem ) Hangszórókból meg erősen ajánlom az Eminence termékeket. Opció3: Veszel 2 db 300W terhelhetőségű hangszórót, és sorba kötöd őket, hogy 16ohm legyen az eredő impedanciája. Arra a végfok csak a 650W felét fogja kiadni. Opció4: Veszel több kisebb teljesítményű hangszórót és a sorba és a párhuzamosan való kötést kombinálod. lsd: bose, solton, beag... Minden jót. Üdv. B Idézet: Ne felejtsd el hogy az esetek túlnyomó többségében az adatok eléggé felfelé vannak kerekítve. Ismerni kellene a pontos felépítést, mert ha azt írtad utánzat, valószínű hogy valami silány minőségű hangszórókkal felszerelt dologról van szó. Az a végfok amit te használsz 8ohm-ra elég szép teljesítményt tud produkálni, valószínű már itt túlméretezés van. Ha pedig a hozzá nem értésből kifolyólag ezt még egy kis torz jellel is megspékeljük, szinte biztos a hangszórók elhalálozása. „Egy pár 500/800 W os 3 utas ládáról van szó” A hozzászólás módosítva: Jún 29, 2013
Először tisztázni kell hogy mitől sültek meg a hangszórók, a 2400-as tamp 8 ohm-on 450-500, 4 ohm-on 800-900 W leadására képes, az nem egy őrült nagy teljesítmény, tamp mérésről találhatsz videót a youtube-on. Valószínűbb hogy torz jellel hajtottat a ládákat. Figyelted a klip ledet a végfokon ?
Idézet: „Valószínűbb hogy torz jellel hajtottat a ládákat.” Igen, - ez volt a gond. Semmi mentegetőzés, csak mikor ez történt, nem voltam ott. Mikor oda mentem, láttam hogy mikrofon bemeneten mennek a vonal jelek. Egy jó mondás, - saját kárán tanul az ember.
Limitert építeni akarsz vagy venni ? Azt azért tudnod kell, hogy ha a limiterbe is torz jel megy, akkor olyan mintha nem is lenne!
A hozzászólás módosítva: Jún 29, 2013
Ha tudsz egy rajzzal szolgálni, esetleg kit.? Igen, - azt gondolom, hogy a torz jelet ez sem szűri meg.
Silonex Inc.
optocsatolós limiterek + táp hozzá. Megrendelésre csináltam de nem vitték el anyagi okokra hivatkozva, ha érdekel a továbbiakban PÜ! A hozzászólás módosítva: Jún 29, 2013
Tehát ez egy-egy csatorna. Ha én ezeket belerakom egy dobozba, akkor lesz egy két csatornás limiter, bal-jobb oldal, és ez mehet a végfok két oldalára.? A továbbiakban privát!
A hozzászólás módosítva: Jún 30, 2013
Én is pont ezt néztem ki magamnak, csak nem volt még időm nekiállni nyákot tervezni, nagyon szimpatikus kapcsolás
A gyakorlatban hogy válik be?
Sziasztok!
Lenne egy tapasztalati kérdésem hozzátok. Eddig még nem volt dolgom soha műanyagházas hangdobozokhoz és szeretném megkérdezni hogy kinek milyen tapasztalata van velük. Kinéztem egy példányt magamnak de hezitálok és megmondom őszintén fázok is tőlük mert nem ismerem őket. Tudom itt a tisztántarthatóság meg nem olyan kényes a nedvességre és hasonlók bejátszanak de engem igazán a használhatósági és a hangi része érdekelne. Minden tapasztalatot , véleményt és információt szivesen fogadnék.
Szia!
Idézet: „engem igazán a használhatósági és a hangi része érdekelne” Akkor felejtsd el.
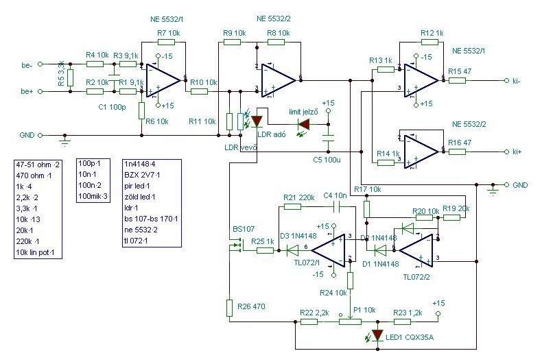
A rajzból megfejthető hogy csak a limitálási küszöböt lehet állítani, -végtelentől +20 dBu-ig.
A támadási idő az alkalmazott LDR-től függ, ez esetben kb. 4-5 ms. Az elengedési időt meg kellett növelni,a széles sávú működés miatt, ugyanis a mély frekvenciák hullámzása volt tapasztalható limitálás közben, 1,5 s-nál rövidebb elengedési időt beállítva. A gyakorlatban, miután helyesen beállítottad a limitálási küszöböt, tolod fel a potit hangosodik a zene, egyszer csak bevillan a piros led de nem hallasz változást, tudod hogy ez a max. hangerő, Aztán tolod tovább a potit míg a piros led folyamatosan világít, ekkor már kicsit hangosabb mert tömörödik a hang, a dinamika csúcsokat nem engedi tovább, kompresszál, a zenei jel kezd átmenni RMS-be amit a hangszórók remélhetőleg kibírnak. Hat példányt építettem eddig, mind kifogástalanul üzemel, az enyémet egy gyári kétutas aktív cross-ba építettem a bemenete. Ami a fotón látható úgy lett kialakítva, hogy aszimmetrikus és szimmetrikus bemenetet is tud fogadni, és szimmetrikus a kimenete, valamint 1 unitos dobozba belefér.
Nagyon kategorikus a válaszod ,az sem derült ki ,hogy milyet és milyen célra venne!
Nekem van két darabom, és szeretem őket. RH sound 10" es.
Igaz az első lépésem az volt hogy a mél hangszórót kicseréltem egy Eminence gammára. Igy szerintem egy nagyon használható berendezést kaptam. Minden jot. Üdv. B.
Most akarok rendelni én is silonex optót azok azért elég jók, azokkal szeretném megépíteni én is.
Hello!
A segítségeteket szeretném kérni T.amp e400 -ról valami vélemény? Mert ár/erősítés arányban nem rossz, hallottam már jót a t.amp-ról, vagy inkább castone cpa300 ? (topládát hajtana).
Én az idézett részre válaszoltam. A többi csak rizsa lenne számomra.
Szia! Én már több mint 15 éve használok Castone-okat, teljes megelégedéssel.
Sziasztok!
Valaki tudna nekem egy olyan programot mondani ami úgy működik mint egy alul vagy felül áteresztő szűrő lenne. Amúgy nekem konkrétan egy felül áteresztő kellene 35- 40 Hz alattiakat ne engedje át.
Szia!
Elvileg minden hangkártyához van EQ lehetőség, ahol ezt betudod állítani. De mire kell ez?
Az eq nemjó nekem meredeken kéne vágni mint egy crossover kb 18 db/oktávval. A lényeg a következő adott egy hangtechnika 2 Dynacord F18 as mélynyomóval. Crossoverrel vágom a tetejét de kellene az alját a nagyobb hangerő elérése érdekében. Mivel a gyári rendszervégfok is vágja az alját és hogy ne kelljen még egy crossovert vennem gondoltam meg lehetne oldani úgy hogy kb 35 Hz alattiakat már a hangkártya se engedje ki.
Ha soundblaster hangkarid van, akkor a KX driver tudja ezeket, sőt szinte bármit.
Sziasztok!
Van egy ilyen mikrofon szettem. Nem egy nagy eresztés tudom, de beszédnek tökéletesen megfelel. Tapasztalatokból szeretnék tanácsokat kérni a vevő egység elhelyezéséről, a minél nagyobb hatékonyság elérése céljából. Érdeme ki emelni magasabbra, mik lehetnek zavaró tényezők, stb. Köszönöm!
Írja, hogy hatótávolság nyílt terepen kb. 100 m. Ezen belül legyen lehetőleg közvetlen rálátás a miki és a vevő között. Ez már nagyfreki(UHF sáv), így közel egyenes vonalban terjed. Ennek ellenére feleslegesnek tartom túl magasra emelni(>2m).
Ár/érték arányban megállják a helyüket. Szerintem használható végfokok, ami viszont igaz, hogy a táp kicsit alul van méretezve bennük (pl. TA1050) ezért nem kifejezetten mély hangok erősítésére jó.
|
Bejelentkezés
Hirdetés |




) 

A gyakorlatban hogy válik be?
