Fórum témák
» Több friss téma |
Ez attól függ, hogy hány Ohm-os hangfalakat akasztasz rá.
Mivel 4 ohm os hangfalat nem lehet rákötni igy marad a 8 ohm os hangfal
A hozzászólás módosítva: Jún 6, 2013
Üdv!
A kimeneten lévő RC tagnál a 4,7Ohm-os ellenállás meg van égve a panelodon, ez a gerjedés jele, javaslom, hogy bemenő jel nélkül nézd meg szkóppal a kimenetet, és amikor már nem gerjed a végfok állítsad be a nyugalmi áramot (VR22 helyére egy 1k poti sorosan egy 470Ohm-os ellenállással). Sajnos ezek a végfokok nagyon gerjedékenyek, a 50%-a ami átment a kezeim között mind gerjedt, és a nyugalmi áram is a legritkább esetben stimmel, mert a szinteltoló fokozatban az ellenállások megnyúlnak és tranzisztorok is nagymérétkben szórnak. Javaslom, hogy a miller kapacitást kezd el növelni lassan, fokozatosan (2pF-os lépésekben, ha túl nagy az sem jó, mert nagyon lelassul a végfok, és a slew-rate miatt a magasabb frekiken megnő a torzítás). Üdv! A hozzászólás módosítva: Jún 6, 2013
Sziasztok!
Az én 6363S-emen van egy kicsi brumm. Csak annyira, hogy ha zeneszünet van akkor hallani. Közel 20 éve van meg, kezdettől ilyen. Ez a típus jellemzője, vagy meg lehet szüntetni?
Sziasztok!
Bele mértem az erősítőmbe a puffer kondiknál + gnd között 30,8V gnd - között 30,8V A + - 61,6V van. A service manuálba a trafónál oda van írva 2X21V. Akkor használhatok 1x 25v trafót a végfok panelhez.
Reloop féle kapcsolást építettem meg hozzá be is indul csak fokozatosan elhalkul táp 25V 2,2A
Elveszítettem a fonalat.
Kicserélted a végfokot egy TDA7294-re? Vagy csak Reloop tápegység megoldását próbáltad ide is adoptálni? [off]Illetve az egész ténykedést nem értem, hiszen az érintett erősítőben eleve van tápegység, méghozzá trafóval együtt, tehát semmi értelmes okát nem látom idegen trafóval variálni.Ha a gyári végfok valamelyik része hibás, akkor inkább megjavítani lenne célszerű.[off]
Reloop tápegységét akartam hozzá meg csinálni mert van egy ilyen modulom pluszba
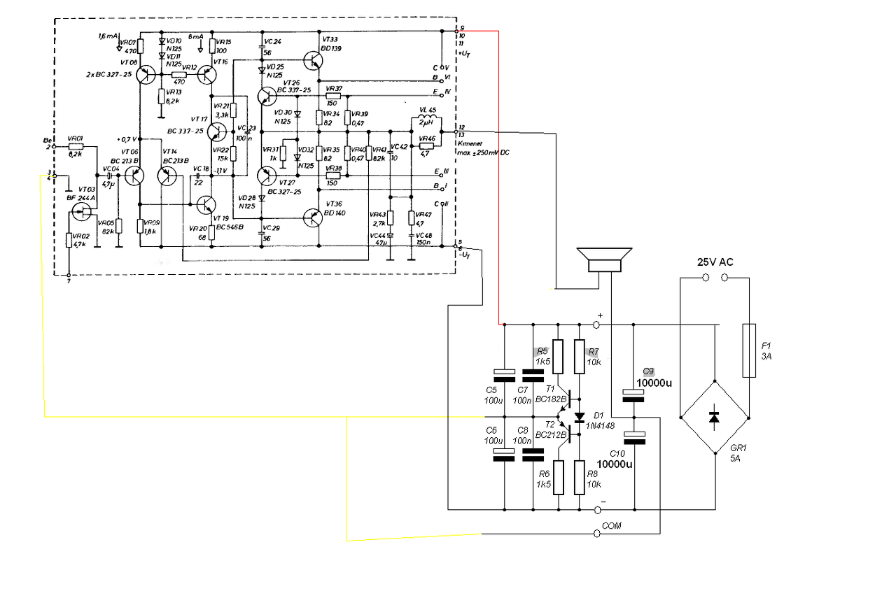
Ezt építettem meg így ahogy a rajzon van.
15-16V ról a differenciál erősítő áramgenerátora biztos, hogy nem nyit ki!
Végre megtaláltam melyik témában ügyködsz. A hangszóró rákötése előtt a kimeneti egyenfeszültséget minimálisra kell csökkenteni a COM ponthoz képest, mert különben a hangszórón folyó áram kihúzza a tápközepet valamelyik tápra.
Az VR09 1,8k ellenállás helyére tegyél be trimmert, hogy 1,5k és 2,5k között tudj állítani. Úgy is állíthatsz, hogy bent van a hangszóró, ekkor azt kell figyelni, hogy a tápfelező mindkét 1,5k ellenállásán a lehető legkisebb feszültség essen. Ezzel be lehet vonni a kiegyenlítésbe a pozitív oldalon aszimmetrikusan húzó 8,2k áramgenerátor ellenállást is.
A kimeneti egyen feszt 0-ra le csökkentetem csak nincs olyan ellenállásom ami jó lenne oda
1,46k ohm kellene.
1,5k val nem lesz pont 0.
De legalább működik. Hány wattot vehetek le róla 8 ohmra. +-18V mellet? Köszönöm a segítséged.
A kimeneti egyenfeszültség úgyis ingadozik kissé a hőmérséklet hatására, nem kell halál pontosnak lennie.
A teljesítmény 10-15W körül lesz.
4 ohm al lehetne használni ra6363s készülékemet mert az sztereó
Idézet: „Igen jól értelmezed , erre nem figyeltek , de a modernebb erősítőiket már úgy tervezték . Útólag betenni nem anyira egyszerű . Ha alakítgatni akarod , jobb hang érdekében első lépés a LOUDNES kiiktatása , szerintem nagyon sokat ront a hangján . Találam itt egy leírást : Bővebben: Link” Megváltozott a link, ha érdekel valakit a téma a módosításról: http://gilszkilabor.audiodiy.hu/ra6363s/ra6363s.html
Megtaláltam a feltett kérdésre a megoldást.
Viszont olvastam, hogy a bekapcsoláskor jelentkező puffanást csak átalakítással lehet megszüntetni. Erre mondok egy érdekességet: nálam is puffan, DE 20-ból vagy talán 50-ből egyszer(nem számoltam) NEM csinálja. Ha nincs benne ez a védelem akkor mitől lehet, hogy néha nem puffan?
Sziasztok!
Valakinek nincsen RA 6360-S hez kapcsolási rajza?
Ez a rádiós erősitő ugye?Ha igen akkor itt van.
Igen az
![]() Köszi szépen tönkrementek a végfokok A hozzászólás módosítva: Jún 23, 2013
Ez szerintem nem az. Ez nem a 6363 -as é?
Nekem csak ez van gondoltam segítek ezzel.
Áhh ez az.
Végre megvan köszönöm szépen
Üdv! Vettem egy RT6303S tunert, az lenne a problémám, hogy nagyon gyengén jönnek be az adók FM sávon épp hogy világít egy led a jelerősség jelzőnél, tiszta zajos. Probáltam teleszkóp, és szalag antennával is. A kérdésem ezekhez ennyire komoly antenna kell, vagy valamilyen hibája lehet? A házimozis tunerem is egy szál dróttal elég gyengén veszi az adókat, de azért befogja mindegyiket, a Videoton nagy ügyködések árán is csak max. két erősebb adót fog gyengén, meg párat, de ott egy led sem világít.
Sziasztok.
Eg kis segítségre lenne szükségem. Van nekem egy videoton ra6363s erősítőm,a problémája az,hogy kb. két percig szépen szól utána elkezd gerjedni,torzítani inkább csak a bal oldala,de van hogy mindkét oldal csúnyán szól. Kikapcsolom bekapcsolom és megint szépen szól,két perc és megint torzít.Kikapcs bekapcs megint jó.8 ohm-os orion hangfalakkal használom azok tuti jók. Valaki találkozott már ilyennel? A válaszokat előre is köszönöm. |
Bejelentkezés
Hirdetés |











