Fórum témák
» Több friss téma |
A BU208-as típusú TO-3 tokozású tranzisztor teljesen jó az eredeti (SU...)helyett, ha esetleg olyan nem lenne.
Szia!
Ez első és a harmadik képen egy alkatrészekkel beültetett nyáklap van és nem alkatrész látható. A középső képen egy 4 µF-os fóliakondenzátor van. A hozzászólás módosítva: Júl 10, 2013
fóliakondenzátort mire lehet használni?
Kérdezd úgy, hogy a kondenzátort mire lehet. Kondenzátor.. A kondenzátort önmagában nem használják, csak áramkörbe kötve.
Jaa, ez olyan mint egy akummulátor!
Feszültségett tárol!
Ès a mássik valyon mi lehet?
Azon a lapon vannak kondenzátorok, ellenállások, diódák.
A kondenzátor nem feszültséget tárol, hanem töltést. A Q=C*U képlet alapján. (De az aksi sem..)
A hozzászólás módosítva: Júl 10, 2013
Link Ez mire jó?
Szia, hat kobzoli tenyleg egy tokeletes hozzaszolast linkelt be neked , csak azt fuznem hozza , hogy ha az a panel tartalmaz triakot , es foleg 600v-ost, akor inkabb ne kiserletez ilyen feszultsegel a te szinteden .Piezot is latok halvanyan a panelon (a kep minosege sem jo) , a 2 alkatreszbol itelve lehet akar hofok, motorfordulat, vilagitas,(stb) szabalyozo ami valamilyen bealitott szinten jelez, de lehet barmi, azok az alkatreszek nagyon sok helyen alkalmazhatoak elektronikaban. De legalabb amit ir a panelon azt firkald ide be , es a cinezesi oldalrol sem artana kep, de a szarmazasi helyerol is irhatnal 2 szot. Ha nem igy teszed akor csak az segithet akinek a kezeben jart pont egy ilyen panel.
udv
Üdv!
Az imént értem haza egy villanyász boltból ahol vásároltam 2db 7812-es IC-t. Csak itthon jutott eszembe, hogy nem kérdeztem meg, hogy mekkora áramerősséget bírnak ezek. Persze a bolt azóta bezárt. Tegnap futólag utána néztem, van 1-2-3A-es és nekem egy 3-as kellene. Szóval arra lennék kíváncsi, hogy mennyit bír amit én vettem? Elvileg csatoltam róla egy képet.
Az adatlap szerint maximum 1.2A-t bir meg. Ha parhuzamosan bekotod mindkettot, akkor 2.4A-t birnak el. Meg kell maj vegyel egyet, 3A-nek.
A hozzászólás módosítva: Júl 11, 2013
Milyen terheléssel akarod használni? Az adatlap tartalmaz kapcsolásokat, hogy lehet Tranzisztorral kibővítve nagyobb áramot előállítani vele.
A hozzászólás módosítva: Júl 11, 2013
Kb 1m LED szalagot faragtam be az autóm csomagtartójába, azoknak szeretnék 12V-ot varázsolni az autó 14,4-éből.
Azért gondoltam 3A-re, hogy még véletlenül se adja meg magát az IC használat közben. A hozzászólás módosítva: Júl 11, 2013
Ha adsz neki némi hűtőfelületet, akkor ki fogja bírni. Belső hőmérséklet és rövidzárvédelemmel rendelkezik ez a típus. De ne a karosszériához csavarozd, az eléggé fel tud a napon melegedni...
![]() A LED szalagnak meg tökmindegy, ha egy kicsivel a 12V alatti tápot kap, úgyhogy egy tranzisztorral is kigészítheted.
...Most olvasom újra, hogy 1m... Akkor simán kibírja az IC, kicsi hűtéssel.
Üdv mindenki, bocs h tegnap úgy eltűntem, de váratlan probléma jött közbe mely nem tűrt halasztást. De nem ez a lényeg, ma voltam alkatrészér sajnos a beigért gyárit mégsem tuták beszerezni, pedig állitották h azt hozzák. Na mindegy most az lenne a kérdésem h ez hejetesitésre mien?
Ami volt :SU169K O9 89 Amit kináltak:BU626 a trabi gyujtáshoz.
Hali!
Ez a tranyó katalógus szerint 400V 10 A ( 15 A impulzusban ), szerintem jó lenne.
üdv!
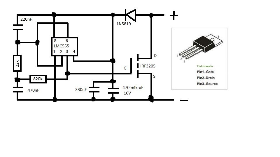
lehet nem ez a legjobb topik, de nem találtam "jobbat" mi a különbség az lm555 és a ne555 ic között? az lm555 majd 10x drágább egy index villogtatóba kellene köszi!
Semmi elírás nincs: más gyártó termékéről van szó. Az LM555 eredeti National Semiconductor gyártmány. A másik tétel "valamilyen" gyártó NE555 terméke, mindig azé, amilyet éppen olcsón be tudnak szerezni. A kirakott adatlap nem feltétlenül azé a gyártóé, amit kap az ember rendelésnél.
A legtöbb kapcsolásnál szinte mindegy a gyártó, de nem mindig: Bővebben: Link Az index villogtatóba jó lesz akármilyen NE555.
Szerintem elmenne az a LED szalag a sima akkufeszültségről is, ha drága spéci LED-ekről van szó, beraknék egy előtét ellenállást (sorba kötve a LED sorral), a 2,4 V feszültség ejtésére.
köszi az infót!
akkor jó lesz az olcsóbb is ehhez kellene:
Ellenállás 1A-re? Tegye bele a 7812-t, az a biztos, mert hűteni lehet, nem tudhatod miért pont 12V-ot ír a specifikációja (miért nem 12..14V-ot ugye?). Más kárára kísérletezni biztosan könnyű, de nem illik...
Nem lesz jó, mert azt nem árultad el eddig, hogy a rajzon LMC555 van, ami CMOS technologiájú, azaz nem LM, nem NE és stb. Pont ilyet rendeljél, kerül, amibe kerül!
Csak CMOS verzió (LMC555 vagy TLC555) lesz jó hozzá. Persze ha az eredeti verziót megtaláltad volna, és mondjuk cikk szövegét is elolvasod, akkor sok kérdésre választ kaphatnál.
A hozzászólás módosítva: Júl 12, 2013
köszi mindenkinek az infót!
még jó hogy megkérdeztem, mert leshettem volna hogy mit rontottal el ráadásul a tlc555 sem egy ördögi összeg köszi!
Egy lcd kijelző meghajtó panelján van egy IC, két sorban jelöléssel. Nem találtam eddig adatlapot róla, ha valaki tud valamit, az segítsen. Az IC-n található adatok: KZ4E064HM alatta LPZ4E122S8L. Ha valaki tud valami adatlapot róla az nagy segítség lenne a tv újraélesztésében. Itt egy kép is az IC környezetéről.
Arról nem nagyon szokott lenni de a kijelző típusával lehet pár adatott találni pl lábkiosztást ( lcd tipus +pinout)
|
Bejelentkezés
Hirdetés |











