Fórum témák
» Több friss téma |
Fórum » Videoton ra6363s végfok
lehetne ebből külön erősitőt csinálni ...vagyis van e ennek be meneti pontja kimeneti pontja meg feszültség bemeneti pontja
Szia! ezt hogy érted?
úgy hogy rendesen mintha egy kis erősítő lenne jack dugót tenni rá meg a hangzórót ráköti és h így működne e
meg h hogy lehetne ezt bekötni
Egy végfokozatnak alapvető dolog, hogy van:
-Egy hangfrekvenciás bemenete -Egy hangfrekvenciás kimenete -Tápellátásra szolgáló bemenete (szimmetrikus vagy aszimmetrikus) Továbbá igen, megoldható, hogy megszólaljon, ha van hozzá megfelelő tápegységed ami lead +-35-38V-ot. A hozzászólás módosítva: Júl 13, 2013
és ehez kérnék segítséget hogy ezeket hova kéne bekötni ...mert sajna nem nagyon értek még hozzá h meik jel mit takar és nem jöttem rá h hova kell bekötni
Én is azt kérdem, minek kellett ezért új topikot indítani? Egyébként nekem is egy sztereo erősítős magnósrádió van a hangkártyámba bedugva, sokkal jobb, mint azok a vacakok, amiket PC-khez árulnak. Nem kell hozzá átalakítani semmit. Van ezeknek lemezjátszó, magnó, meg vonal bemenete. Mi itt a kérdés egyébként?
Tennél fel képet a használni kívánt végfok modulról.
nekem külön az erősítőböl megmaradt a vég fok azt akarom megcsinálni ilyennek semmi köze egy hifihez ..igen hifiből maradt meg ami annó elszált de a végfokja jó ..
Neki csak a végfokpanel van meg, ha jól sejtem... Az új témáért szerintem se lesznek túlzottan elragadtatva a moderátorok. A helyesírásért pedig mégúgy sem.
Ha kényelmes vagy, csinálsz magadnak egy jack hüvely-DIN dugó átalakítót, ha dolgozni akarsz vele többet, kifúrod a dobozt, és beleszereled. A bemeneteket ki kell próbálni, melyiknek az érzékenysége felel meg a nem tudom, mit akarsz rádugni, ahhoz?
A hozzászólás módosítva: Júl 13, 2013
igen, a végfok panelt akarom megcsinálni úgy mintha egy kis erősítő lenne
A trafó,és a táp kondik meg vannak hozzá?A panelon tudod hogy hová megy a +-gnd,bemenetel,kimenetel?csak ezért kértem képet,hogy tudjunk segíteni
A hozzászólás módosítva: Júl 13, 2013
És akkor hogy szeretnéd be üzemelni? van hozzá másik trafód?
ez a baj hogy nem tudom hol van a bemenete ..képpel sajnos nem tudok szolgálni mert nincs semmi kéznél amivel képet tudnék készíteni
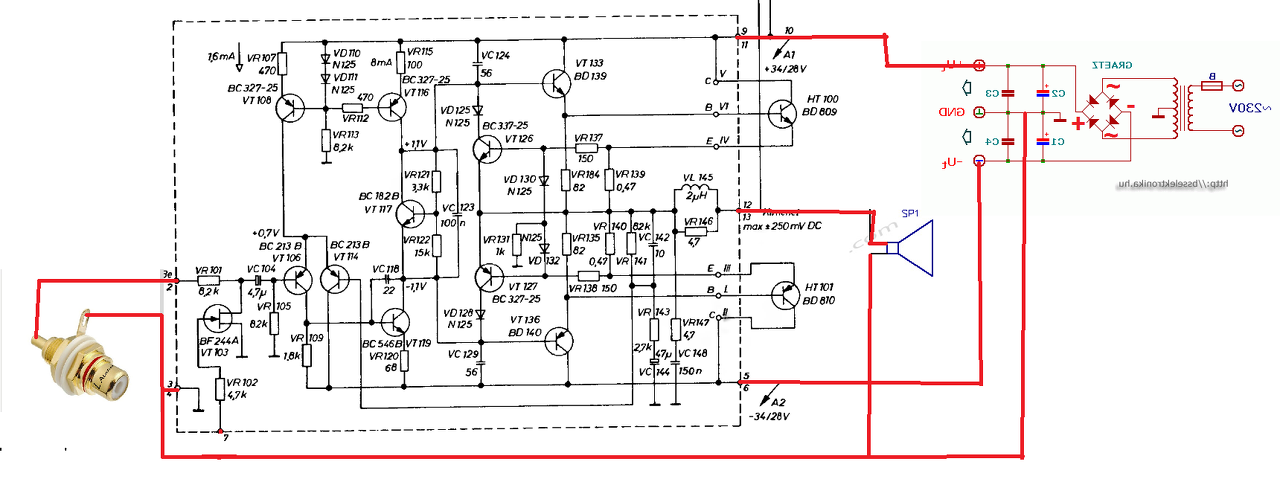
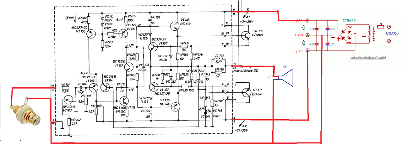
Használd a válasz gombot:Ez a fajta panel?
A hozzászólás módosítva: Júl 13, 2013
igen.
A készülék kapcsolási rajzát már felrakták itt
A hozzászólás módosítva: Júl 13, 2013
Itt a kapcsolási rajz,innen meg tudhatod hogy hová mi kell.
Itt meg, hogy hogyan is kéne összevezetékezned. A rajzon a csatlakozási pontok mellett vannak a számok, hogy hányas csatlakozási pontra van kivezetve a sínen.
Van az aljzat tüskesor egy tüske aljzat,egy számozást jelent,és így már ki is számoltad hogy hanyadik tüskéhez milyen polaritású feszültség kell,és hogy hol a bement,és a kimenet.
a fettet BF244 ezt kiveheted,mert gondolom nem akarod használni a némítást.
A hozzászólás módosítva: Júl 13, 2013
Emlékeim szerint a tüskesorra rá is voltak írva, hogy melyik micsoda a számokkal együtt, az aljzaton meg ha nem csal az emlékezetem, akkor a számok is fel voltak tüntetve.
Pontosan.
Sziasztok! Kaptam egy videoton ra6363 erősítőt már mint alkatrészt. Meg szeretném csinálni sima végfoknak a kép alapján, Az lenne a kérdésem hogy, milyen trafót kéne hogy szerezek hozzá? Menyi a megengedett egyenáram felvétele? Van itthon egy 50wattos trafóm az 2x26voltott ad le de sajna az kevés lenne a 2db modulnak. Meg még egy kérdés a saját trafójának milyen szekundere van? Köszönöm a válaszokat.
Szia! Ezekhez a végfok modulokhoz,2x24vAC-160w-os trafó szükséges.
Sziasztok!
Közben találtam még egy verziót, nem is tudtam, hogy van. Gondoltam, nosza, ültessük be. A különlegessége, hogy itt már 4u7 van a 2u2 helyett, ez pedig, sokkal pirosabb. ![]() Raktam bele egy kék tekerentyűt is.
Ez saját gyártmány? Mi alapján?
Saját, de már nem tudom, mi alapján.
|
Bejelentkezés
Hirdetés |














