Fórum témák
» Több friss téma |
De egyáltalán minek nyáktervezővel bíbelődni? Bővebben: Link
Igaz is, ehhez elég egy ügyesen megköszörült szerszám....
A szekunder körben van csatlakozás, csak a fólia kondi takarja.
A primer oldalnál már rájöttem, hogy nagyon elvérzett a huzalozás, elhamarkodott és hiba volt feltölteni a képet.... ...de teher alatt nől a pálma...Kedves kadarist: Nem tudom menyiben látad az eredeti nyákot, de ha nem is, akkor jeleztem fentebb, hogy bármely érték, paraméter a forrás paraméterei! Tehát; a 330V kondi, valamint a 3n3n-s tekercs az eredeti nyákból származik. ![]() Én csak a topográfiát, és a huzalozást próbáltam érdemileg megváltoztatni, de ez nem jött össze. Időközben már nézelődtem a topic képei között, és igyekszek ok-okozatokat nyerni. Pl. hogy nem volt rossz ötlet a teli föld, csak én pont fordított helyen alkalmaztam... A hozzászólás módosítva: Aug 2, 2013
Az a baj, hogy csak másolsz és nem tudod az alkatrészek funkcióját, működését. Egyáltalán milyen mértékegység az a 3n3n? És miért tekercs van ott, amikor az csak egy rövidzárat képezne abban a pozícióban. Én a lay fájlt nem tudom megnyitni és nincs is szándékomban Sprint Layout-al foglalkozni. Tehát kérlek adj választ arra, hogy minek oda az a valami?
Akkor csatolom az eredeti tervet!
Azért némileg tudom, hogy mi miért van, mert megnéztem az ic adatlapját,és jópár éve tanúltam is valamit ezen dolgok elvéről, de a tervezésével nem foglalatoskodtunk. Így marad a másolás és a bénázás, és a ilyen olyan kritikák, mik összessége talán rá vezet valamire. Az a 3n3n az 3n3 lenne, ami gondolom 3,3nH lenne, és zavar szűrés lenne. Amúgy kísértetiesen hasonló topográfiát tartottam, csak a diódákat és pár kondit pakoltam át. Egyéb iránt igen másolok, de ha kapok segítséget, és magyarázatot a mi-miértre, akkor könnyebben megértem. De int fentebb írtam, konkrét leírást nem találtam még e témában, pedig évek óta az érdeklődési körömbe tartozik. Nem bunkózásból írom a közösségnek, mert aki akar segít, aki nem, az nem, senki nem kötelezhető rá, de ha már jönnek a leszólások, hogy "...ez honnan van, ...az miért úgy?" akkor valami okító magyarázatot is lehetne írni helyette, hogy némileg több fogalmat szerezzek e témában, és ne borzoljam a T. közösség idegeit a hülyeségeimmel. Mert elfogadom én a negatív kritikát is, és tudom, hogy tényleg csak barbárkodok jelenleg, de aki le tud szólni, az legalább egy két segítő gondolattal is megszánhatna...
Az nem tekercs, hanem egy 3,3nF-os kondenzátor, ami úgy tűnik, hogy itt a nyák túlsó oldalára (forrasztási oldal) van beépítve. Annyit még ehhez, hogy ha ott egy tekercs lenne, akkor az egy masszív rövidzárat vinne be a hálózati oldalra és az meg ugye nem jó semmire sem.
A hozzászólás módosítva: Aug 2, 2013
Na igen, ezt valóban nem gondoltam végig, hogy az rövidzár lenne ott akkor. Az kavart meg, hogy kör alakkal jelölte, nem négyzettel a kondit, és ezért véltem tekercsnek.
Most nézem az IC adatlapját, és az általad linkelt oldalt és úgy próbálok valamit alkotni.
Danyk-nál rengeteg minden van, érdemes böngészni a kreálmányai között.
Köszönöm a linket!
Itt van tényleg minden mint a jó boltban!
Kapcsolóüzemű áramköröket ilyen panelokon megépíteni ??...
És működnek. Persze a hatásfok, a biztonság és a zavarsugárzás kérdéseit most ne feszegessük. Ezt például be is dobozolta és nagy megelégedéssel használják.
Megy az nyák nélkül is, csak tudni kell, hogy mit, mivel kell összeforrasztani...
Jaaaa, az mindjárt más....
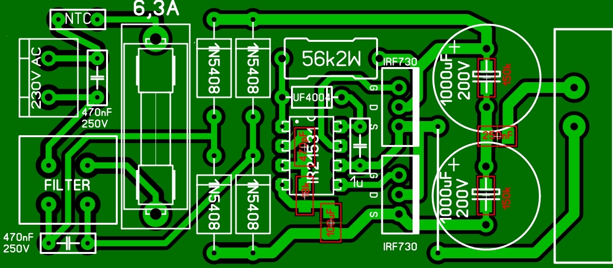
A mellékelt kapcsolás alapján próbáltam valami jobbat kihozni mint az előző terv.
A nagy ellenállás alatt felül két smd ellenállás, alúl egy smd kondenzátor van, az adatlapi kapcsolásnak is megfelelően. Várom az észrevételeket, hogy sikerült-e jobbat alkotnom?!
Szia!
A filter alatti kondi azon a helyen nem ér semmit, az összes vezető vékony..
Ez már alapjába véve jobb. A trafó primerje alatt van egy kis 2.2uF, az ha híd lenne egyben (a felső primer kondi mellett) akkor megspóroltál egy átkötést.
Azt elfelejtettem mondani, hogy demó rajz, csak kapcsolás technikai szempontokat tessék nézni, vonal vastagságra nem figyeltem szándékosan. Tudtában voltam vele, hogy vékonyak.
Ha a rajz már jó lesz, akkor korrigálom a vonal vastagságokat.
Még annyit csinálnék a helyedben, hogy nevezzük "állítva" vannak most az IRFek, inkább egymással szembe (fektetve) tenném őket a panel tetejére, és aljára az IR-el egyvonalba úgy hogy a hátuk kifelé nézzen, és a trafó már is közelebb csúszhat egy centivel is körülbelül, de cserébe a megnövekedett táv miatt a S-D-trafó huzalját vastagabbra húznám.
Nem sok jelentősége van, hogy a trafó primerje milyen hosszú fóliával van bekötve. Ha az 2 cm-rel hosszabb, nem történik semmi.
Én inkább a pufferkondikat tenném a tranyók, meg a trafó közé. Ez sokkal lényegesebb lenne.
Én helytakarékosság végett írtam, mivel túl hosszú a nyák -legalábbis szerintem- ha a két fetet nem egymás mellé hanem az egyiket föl a másikat le rakja, akkor a S-D-trafóbetáp huzal legyen vastagabb picit cserébe (azok hossza növekszik meg). Majd ha a végén minden smakkol, akkor egy-egy 3mm-es hűtőzászlót rádob a feketkre.
A pufferek minek menyjenek a trafó mellé?
Nem a trafó mellé kell menniük, hanem a tranyók mellé! Nagy a különbség...
Ez a kapcsolás szerintem rosszabb, felesleges a primer puffert kétfele osztani, inkább a rezonáns kondit oszd kétfele. Jobb megoldás.
Van egy javaslatom: - Miután a kapcsolás alapján elkészítetted a nyáktervet, várj egy órát (egyél-igyál-mozizzál), majd csak a nyáktervből rajzold vissza a kapcsolást, mondjuk papírra - Vesd össze az eredeti kapcsolással. Ha egy eltérés is van, akkor rosszul dolgoztál, és nem emgy még a kapcsolás és nyákterv készítése. Ez most ovinak hangzik, de be kell gyakorolnod. Sajnos a kapcsolóüzemben nem sok dolog fog menni addig, ímg meg nem érted az áramköri elemek és az áramkör pontos működését.
Köszönnöm mindenki segítő javaslatát. Ismét számos új hasznos információval gazdagodtam.
Ma még átnézek más kapcsolóü. táp nyákját, kapcsolását, hogy lássam a főbb szempontokat. voodoo: Gondoltam arra, hogy az IRFeteket is SMD technológiával beépíteni. lorylaci: Mint említettem, tanultam elektrotechnikát, és a kapcsolóüzemű tápokról. Valamint skori weblapján is vannak csodálatos jól megmagyarázó cikkek tápokról. Ott egy önrezgő tápról szóló leírást olvastam át jópárszor. Ismerem a különböző működési elveket, nyitó, -záró üzemű, fél híd, teljes híd... Olvasgattam én már ebben a témában, de hiába tudnám perfektre a kapcsolás működésének miértjeit, ezek az itt leírt információk a huzalozásról mind egytől egyig új információ, eddig sehol nem olvastam, nem hallottam ilyen ököl szabályokról. Nagyon jó, hogy ennyire felpezsgettem a kedélyeket, mert a több különböző néha sajátos szempontok javaslata olykor a sorok között is tartalmaz némi információt...
Én sem használom a nyáktervezőm kapcsolási rajz ellenörzését a fóliázás során.
De: - mindig csinálj egy pontos kapcsolási rajzot, amin be vannak tervjelezve az alkatrészek. - amikor elkezded a nyáktervezést, az összes alkatrészt tedd le a panelen és írd rájuk ( melléjük ) a tervjeleket. Amilyen alkatrész nincs, azt rajzold meg. - ezután jöhet a tényleges tervezés. Ha betervjelezted az alkatrészeket, akkor már nagyon nehéz eltéveszteni és nagyon könnyű átnézni a "művet". - ha tervezés közben változtatsz valamit, akkor azt azonnal vidd fel a kapcsolási rajzra, különben lehet, hogy másnap nem emlékszel, hogy mi is volt az. Ökölszabály csak egy van. Minnél kisebbe építsd meg a szerkezetet. Az összes többi elvárás a kapcsiüzemben működő kütyütől ebből levezethető. Hidegítések, ESL, ESR, szórt induktivitások hatása, smd, stb.
Átraktam a puffereket a fetek és a trafó közé, meg be raktam a rezonáns r/c párt az IR alá. Így sikerült kicsit rövidítenem rajta. Ez mennyivel jobb, vagy rosszabb kialakítás?
Itt már igyekeztem figyelni a vezetősáv vastagságokra.
A fetek radiátorként fogják fűteni a kondikat.
Én nem SMD-re gondoltam, amikor azok "fektetésre" írtam, hanem rajz pozició alapján ha most úgy látjuk "állítva" van tehát függőleges, akkor ehhez képes ne úgy hanem elforgatva 90°-ban és két felé választani (ne egymás mellett legyenek). A fektetés tehát nem térben kell elképzelni hogy lehajlítod a FET lábát és úgy fektetés, hanem ha most állítva van a nézőpontból akkor ahhoz képest inkább fektetve legyen és a panel "tetjén" a másik a panel "alján". de úgy hogy a hűtő fémfelülete kifelé essék.
Viszont ha ez megtörténik akkor a két fet közötti félhíd kimenet megnövekszik ezért huzalvastagság növelés kéne, és lám a táp még rövidebb lehet ha ebből a szelmpointból nézzük "szélesnek". Tehát: IRF egymással szembe az IR IC alatt és felett vannak. Ezzel a kondinak hőt, magadnak pedig nyákot takarítasz meg!
Esetleg ha kap egy jó hűtőbordát a fetpár, akkor lehet nem gyilkolnák a kondikat. Van pár tényleg jó fajta hűtőborda, komolyabb PC tápokból.
De az általad említett verziót is elkészítem, hogy lássam, miként nézne ki úgy, és hogy lehet arra a topográfiára optimalizálni. Köszönöm a segítséget! |
Bejelentkezés
Hirdetés |




...de teher alatt nől a pálma...




