Fórum témák
» Több friss téma |
- Ez a felület kizárólag, az elektronikában kezdők kérdéseinek van fenntartva és nem elfelejtve, hogy hobbielektronika a fórumunk!
- Ami tehát azt jelenti, hogy a nagymama bevásárlását nem itt beszéljük meg, ill. ez nem üzenőfal! - Kerülendő az olyan kérdés, amit egy másik meglévő (több mint 17000 van), témában kellene kitárgyalni! - És végül büntetés terhe mellett kerülendő az MSN és egyéb szleng, a magyar helyesírás mellőzése, beleértve a mondateleji nagybetűket is!
Sziasztok!
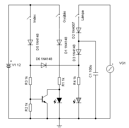
Van egy idősebb robogóm, aminek a műszerfalán semmilyen visszajelző nincs csak az olajtartályé. Erre szeretnék egy DuoLed-es visszajelzőt, ami jelezné az index, a lámpa és a gyújtás állapotát. A következőt képzeltem el: Ha bekapcsolom a gyújtást akkor pirosan világít. Az indexnél zölddel, a lámpánál sárgán. Kigondoltam a következő kis áramkört erre a célra. Gyújtásra a piros része ég a lednek. Ha ekkor indexelek és nincs lámpa, akkor a Q1 kiiktatja a piros részt és Q2 bekapcsolja a zöldet. Ez persze a villogás ütemére. Ha ég a lámpa gyújtás mellett akkor mindkét fele működik a DuoLednek. Gyújtás nélkül nem lehet lámpa, mert a a motor csak így tud működni és a fényszóró egy külön tekercsről megy a generátorban, függetlenül a gyújtáskulcstól. Váltóáramot kapa lámpa, ezért van a D2 és D3 dióda. Ha ekkor indexelek Q1 kiiktatja a piros részt a villogás ütemére és a zöld megmarad. Ugyan a zöldre Q2 ekkor szintén áramot ad, de szerintem ez nem oszt szoroz. Mit szóltok ehhez a kapcsoláshoz, életképes lehet, ellenállásértékek szerintetek megfelelőek? Köszi szépen a segítséget!!
Hello
Szeretnem kerdezni hogy Gaz forrasztopakat hogy lehetne hazilag kesziteni??? Elore is koszonom!!!
Köszi most már értem.
Vizor: köszi neked is.
Hello! Cseppet túlkomplikáltad. Valamint így a lámpánál zárlatot okozna a dióda. Meg villogna a váltótól a Led. De a feszültségekre is oda kell figyelni. üdv!
köszi!
Megpróbálom
Elég egyszerű: az égőfejet el lehet készíteni egy preciziós (pl. órás) esztergával (persze tervrajz alapján), a tartályt meg egy műanyag fröccsöntőgép (ami fújt idomokat is tud) - megfelelően felszerszámozva - akár többezer pl.-ban is megcsinálhatja.
Viccet mellőzve: meg kell vásárolni!
Hello
Xbox kar analóg joy át szeretném kicserélni a nyákon, le tudtom olvasztani de vissza már nem megy, az egyik "ponton nem ragad meg az ón nem ragad a nyákhoz, remélem nem rontottam el, mit csináltam rosszul ? Előre is köszönöm !
Tisztítsd le rendesen, csiszold meg a lábat, mosd le alkohollal.
Köszi. Jó az az oldal van sima ledes lipo fesz figyelö is.
De miért van ennél a kapcsolásnál, hogy proteusba alig akarvilágitani a led?Pedig nagyob feszültséggel is probáltam. A hozzászólás módosítva: Feb 2, 2014
Bővebben: Link nézd meg xbox joy javítás[]
A link gomb nem díszítőelem! Mondateleji nagybetű a mondat végi írásjel ne maradjon le! -moderátor- A hozzászólás módosítva: Feb 2, 2014
Tisztelt Uraim!
Segítségeteket kérném szépen az alábbi témában: Kaptam egy nagyon hercig akkumulátor töltőt (20x5x5) egy régi "szünetmentes ládából" és egy hozzá "tartozó" Deprez műszert. Szeretném a műszert rákötni a kimenő oldalra, mert roppant vizuális típus vagyok! ![]() Nem elégít ki a három LEDke ami a töltés mennyiségét jelzi. (piros, sárga, zöld) Egy 2 v. 3 állású kapcsolóval váltogatva szeretném lesegetni az éppen aktuális töltést adatokat! (na meg, hogy ne álljon a ládafiában) A műszer: V-A mérés rendszerű egyenáramra készült 0-tól 30-ig van skálázva. Lemértem a tekercsének belső ellenállását 60-62 ohm. Tipusa: 101DA-2 A töltő:230V AC 0,4A bemenet 12V 5A (fesz.korlát Umax 14.4/13.6 V kimenet automata zárlat védett, zárt rendszerű akkumulátorokhoz is használható. A nagy kérésem az lenne, hogy küldjetek nekem egy "méretezett" kapcsolási rajzot Milyen anyagokból és hogyan tudom összelapátolnom a sufniban, hogy rá köthessem a +- kimenő vezetékekre! ![]()
Nem lejött a réz a nyákról a joy levételekor?
bocsánat...
Sajnos nem tudok méretezni sem söntöt ,sem előtét ellenállást, azért bátorkodtam itt kérni kapcsolási rajzot segítségként....
Valószínű hogy lejött a réz a nyákról, ebben az esetben mit tudok tenni ?
Áthidalod egy vékony vezetékkel azt a két pontot, amelyek között megsemmisült a rézfólia.
Sziasztok!
Szeretném kérdezni hogy a képen mellékelt vezetéket (fajtát) hogy hívják? Angolul "jumper wire", de egyszerűen sehogyan se találok ugyan ilyet magyar webáruházakban! Szóval ha valaki tudja mi a pontos megnevezése illetve ajánlana egy boltot hol tudnék ilyet vásárolni annak nagyon örülnék! Előre is köszönöm a segítséget!
Szia. Így keresd: Jumper kábel.
Sziasztok valaki tudna nekem küldeni egy kapcsolási rajzot egy simson hátsólámpáját akarom átalakítani ledesre, ehez van nekem 12 darab led a féklámpához ami 12v 21w, és 5 darab led a hátsólámpához ami 12v 5w, kaptam még hozzá 3 darab ellenállást.
Ha valaki küldene azt előre is köszönöm. * A hozzászólás módosítva: Feb 3, 2014
Üdv!
Kellene valami olyan áramkör, ami egy D-latch (pl:74HC574) egy csatornáját bekapcsolja egy impulzussal tápfesz ráadásakor. A kütyü nyomógombra indul, csak a latch-en késleltetve jelenik meg a táp, ezért nem tudom a start gombbal egyből bekapcsolni az első latch-et.
Sziasztok!
A kérdésem az volna, hogy egy kapcsolásban lévő potmétert kiválthatok-e egy Playstation 2-es kontroller joystick egységének egyik potméterével? Egy szervo vezérlő áramkőrről van szó ahola potméter forgatása vezérli a szervo mozgását. Ezt szeretném kiváltani a joystickkal. Köszönöm a válaszokat! Üdv, Attila A hozzászólás módosítva: Feb 3, 2014
Sziasztok!
Úgy látom ez a kezdők topikja ezért ide írom, remélem érthetően fogalmazok és így tudtok segíteni. (most jelezném, hogy nem értek az elektronikához) Az itt elérhető rajzon látható kreálmányt szeretném működtetni. Az volna a kérdésem, hogy milyen értékű ellenállásokat kellene beépíteni? A 7 szegmenses led kijelző adatlapja. Az alap felállás: 4,5V elemek, két 7 szegmenses kijelző és két kétállású kapcsoló. 1. Kiindulás szerint mindkét kijelző és kapcsoló off állásban van. 2. Ha az 1-es kapcsoló on, akkor a jobb kijelzőn a nulla és a tizedespont világít. 3. Ha a 2-es kapcsolót is bekapcsolom, akkor a jobb kijelzőn az érték 8. -ra változik, a bal kijelzőn meg szintén a 8-as jelenik meg, de tizedespont nélkül. (ezért nem is kötöttem be) A Circuit Wizard program szerint működik, (onnan van a kép) 470 ohm ellenállásokkal, de szerintem mivel a "pont" kisebb led, ezért oda más érték kellene, hogy egyenlő fényerővel világítson. (valahol ilyet olvastam) Illetve, jó lenne azt is tudni, hogy mi a legkisebb ellenállás amit még be lehet építeni, hogy minél erősebb fénye legyen, viszont még üzembiztosan működjön.
Az adatlap szerint a DP fesz, és áramadatai azonosak a szegmensekkel, de amelyik fényesebbnek látszik, az elé kicsit nagyobb ellenállást tegyél!
A hozzászólás módosítva: Feb 3, 2014
Az adatlap szerinti a 4.5V nyitófeszültség elég sok, így 3 AA cella kevés lehet. A segédprogramok között megtalálod a méretezést. Ha üzembiztos működést akarsz, 20mA árammal számolj. A szegmensek nyitófeszültsége 4.5V, de a tizedesponté 2.25V, erre figyelj!
A hozzászólás módosítva: Feb 3, 2014
A tizedespont (DP) nyitófeszültsége az adatlap szerint 2.25V, csak egy LED. A tizedespontra a zárójelben levő értékek vonatkoznak.
Ez a töltő amikor feltöltött, a piros led kialszik.
Azt szeretném, hogy amikor a piros led kialszik, egy erőteljeset sípoljon A töltő 10 volt egyenáramot kap. Ez adná a sípszóhoz az energiát. Alaplapból kiforrasztott piezóra gondoltam. Hogy ne bolygassam a kapcsolást, ki tudja hova megy, mit csinál a led, optocsatolót kötnék párhuzamosan a ledre. Itt vesztettem el a fonalat. Eleve amikor bedugom, kigyullad a led, de ép ekkor kellene hallgatnia. Amikor kialszik, akkor kellene történnie valaminek. S ez a piezó áramot kér, vagy szaggatni kell azt is? És mivel időzítsem, hogy kb. 1 másodpercig üvöltsön csak? Elég ide időzítésnek egy kondi? Milyen áramkört javasoltok? Köszi .
Üdv!
Van egy zöld led 70mV-al működik,körülbelül mekkora áramot vehet fel? Azért kérdezem mert a vezérlő csak 6mA-t tolerál és nem lenne jó szétcseszni.
* elrontani
te határozod meg, hogy mennyi áramot vegyen fel az előtét ellenállással, amit a tápfesz alapján számolsz.
És ha egy poti van elötte?
|
Bejelentkezés
Hirdetés |






De miért van ennél a kapcsolásnál, hogy proteusba alig akarvilágitani a led?Pedig nagyob feszültséggel is probáltam. 













