Fórum témák
» Több friss téma |
Fórum » Vákuumcsomagoló
Sajnos a vákuumot nem fogom tudni megmérni, anno a gép kijelzője kiírta de ügyes emberek erős vegyszerekkel nekiálltak megtakarítani. A vegyszerből jelentős mennyiséget sikerült a kezelőpanelbe is juttatni, így azok már nem működnek.
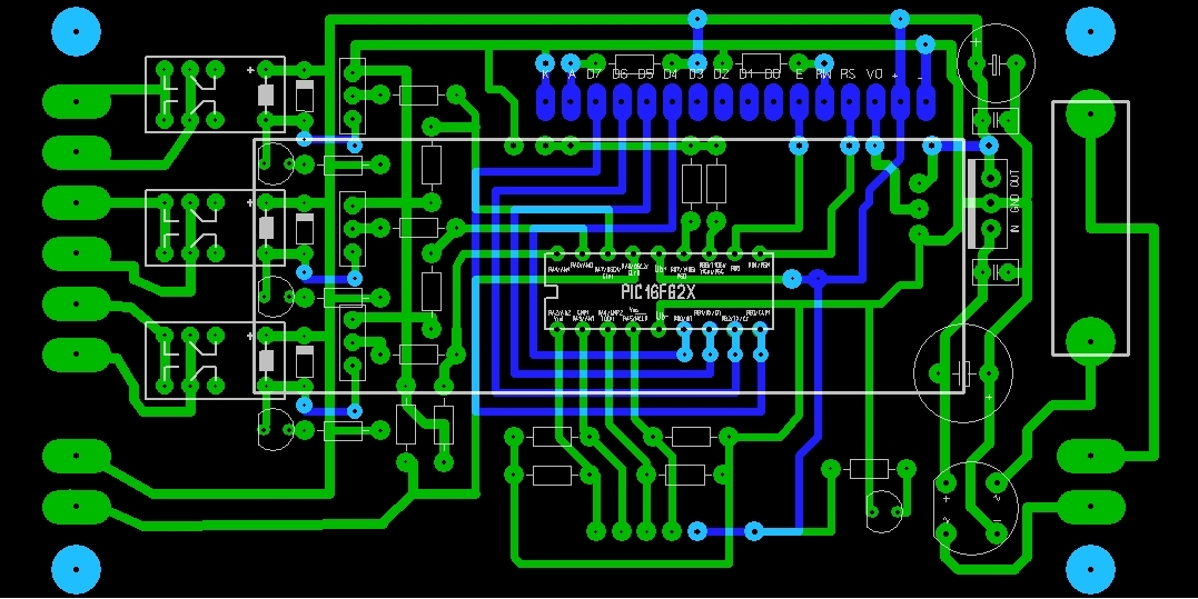
A vezérlőm előlap és nyomtatott áramköri rajza.
Az előlap Front designer 2.0 a nyák Sprint layout 5.0 programmal készült. Ha valakin kéri felteszem az eredeti formátumban. A PIC-et parsic 3.56 programmal írtam. Ha kell valakinek, felteszem hex filet.
És a kész vezérlő. Az előlap házilagos "fólia tasztatúra", a plexi lapban mikrokapcsolók
bújnak meg ( az egyik képen a panelje látható). Mivel a matricázás több réteg (viszonylag vastag) öntapadó fóliából készült, így a plexi tömítése után (előlap felől) víz zárt.
Kár, érte! Egyébként nem semmi gép lehet, amiket láttam abban csak sima mezei
mechanikus vákuum mérő óra volt.
Nem akkora gond ám a vákuum mérése, vannak differenciál szenzorok pl Motorola (vagy manapság ON semi) gyártmányok 3..4ezer körül. 0,99-ig lehet lemenni a VAC-star-ral - a saját mérése szerint.
Szia!
Nem gondolkodtál még el vákuum buffer tartály beépítésén? Mivel a kis kompresszor lassan termeli fel a vákuumot főleg, hogy ki be kapcsolgatod, de ha ezt folyamatosan 2 tasak között is csinálhatná jelentősen lerövidülne a vákuumozási idő, nem beszélve arról, hogy a szmutyit is fel lehetne itt fogni és egy leeresztő csappal leengedni, sőt még a kezdeti gyors leszorításnál is hasznos lehet.
A vákuum szenzor korrekt megoldás lenne, megoldhatná a digitális kijelzését a
vákuum értéknek illetve nem idő, hanem nyomás alapon lehetne szabályozni a készüléket. Sajnos csak Parsic-ban tudok (valamilyen szinten) programot írni PIC-re. Ez a megoldás egyenlőre még nagy falat lenne. Az egyszerűbb megoldás a vákuum idő állítása és egy mechanikus óra beszerelése. Aztán lehet az időt állítgatni!
Nem gondolkodtam a bufferelésen, de a szivattyú védelmében kéne valami!
Ha a méretet nézve nem is lenne vákuum tároló, de mindenképpen kellene egy (idegen anyag) ülepítés a szivattyú elé! Így első gondolatként az jut eszembe a vákuum tárolásról, hogy dettó az az elv, mint amiért a légkompresszoron tartály van! Ha "elő" kell járatnom egy órát tíz perces munkáért, akkor nagyobb szivattyú kéne bele.
Lehet kapni fix és állítható értékű vákuum kapcsolókat hűtőalkatrész boltokban.
Parsicban sem nagydurranás a ADC kezelés ,és az lcd kijelző meghajtás tehát a vákuum szenzor is tökéletes megoldás .
|
Bejelentkezés
Hirdetés |









