Fórum témák

» Több friss téma
Fórum » Kapcsolóüzemű táp 230V-ról
 
Témaindító: cimopata, idő: Szept 13, 2006
Témakörök:
Lapozás: OK   395 / 789
(#) voodoo válasza lorylaci hozzászólására (») Aug 21, 2013 /
 
Akkor elnézést kérek.
(#) emmzolee válasza lorylaci hozzászólására (») Aug 21, 2013 /
 
Ez egy nagy segítség volt. Kösz szépen. Így már értem.
(#) lorylaci válasza emmzolee hozzászólására (») Aug 21, 2013 /
 
Na szóval, piteegyszerű! (legalábbis nekem)

Legyen a frekvencia F, a mágnesező induktivitás Lm, a szórt induktivitás Ls. (SI-ben számolj, szóval Hz és Henry)
Ezek után kell nekünk egy FET adatlap, amiből kell Coss és Crss.
A Coss a FET drain és source közötti kapacitása, ami azonban feszültségtől függ.

Ha szerencséd van megadnak, egy olyat, hogy "időekvivalens Coss", vagy hasonló. Ha van ilyen számolj ezzel. Ha nincs ilyen megadava, akkor nédz, meg hogy a Coss-t milyen feszültség melett mérték (általában 25V vagy 50V) és közelítenünk kell Coss,ekvivalens=Coss*gyök(50/320). (50 helyébe hírd be az előbbi feszültséget).

A következő lépés, hogy ki kell számolnunk mekkora a meddőáram a mágnesező induktivitásban:
Imeddo=320V/(4*F*(Lm+Ls) (Amperban kapod meg).

Ennek az áramnak 2FETet kell áttöltenie, így Cfélhíd=2*Coss+Crss (A Crss az ilyen ide-ode ugráló kapacitás, csak egyszer kell számolni).
Ez 320V-ról 0-ra kell meríteni, így a benne lévő töltés Q=320*Cfélhíd
Ha ezt a töltést leosztod az előbbi árammal,a kkor megkapod, hgoy mennyi idő alatt tölti át (ha pF, akkor picos lesz, azt váltsd át nanos-be)
Ez az az idő ami a félhíd áttöltéséhez kell.

Ezen kívül szükség van egy kis/nagy időre a gate áttöltésére. (ami meg Qg, vagyis gate töltés osztva a meghajtó árammal, ami max annyi ami az IC adatlapjában van, ha van gate ellenállás akkor kisebb)

Most már vili?
(#) lorylaci válasza voodoo hozzászólására (») Aug 21, 2013 /
 
Csak a miheztartás végett:

A ZVS rezonás félhidas táp frekvenciamodulációval működik.
PFM = Pulse Frequency Modulation.
Ellentétben a sok PWM (Pulse Width Modulation) táppal, mint a CCM Flyback, vagy a ZVS fázistolálos teljeshíd.

Igazából egy kicsit a kitöltési tényező is változik, mivel a holtidő ideje fix. Azonban ennek a hatása többnyire nem jelentős a frekvenciaváltozáshoz képest. Igazából a holtidőt is variálni kellene, mert alacsonybab frekvencián több a mágnesező áram, és gyorsabban áttöltődik a félhíd. Erre az újabb, drágább és bonyolultabb vezérlők már képesek, sőt valamelyik tud adaptív DT-t, de többnyire még nem elég jól.
Ha a holtidő nincs, vagy elhanyagoljuk, akkor mondhatjuk a kitöltés fix 50%
A hozzászólás módosítva: Aug 21, 2013
(#) lorylaci válasza emmzolee hozzászólására (») Aug 21, 2013 /
 
Idézet:
„Túl alacsony a mágnesező induktivitás? Nem szórásit akartál írni? Terhelt állapotban az a domináns. Nem?”

Ha az Ls és Crez által diktált rezonanciafrekvencián, vagy felette vagyunk, akkor nem ez dominál, mivel a a szekunder áram ekkor DCM. Szóval amikor kikapcsoljuk a FETet, akkor már csak a meddő áram van.

Idézet:
„Mi lenne ha lejjebb hoznám a rezonancia frekvenciáját?”

Ha lejebb viszed a kapcsolófrekit, akkor a meddőáram nő, tehát az átötléts gyorsual, vagyos még több lesz a holtidő a szükségesnél.
Ha a rezonancaifrekit viszed lejebb, akkor sok minden nem változik.
Nagyon fontos, hogy a kapcsolófrekit ne vidd a rezonanciafreki alá, mert akkor átkerülhetsz bizonyos terhelések (transzformált szekunder impedancia kisebb mint a mágnesző induktivitás impedancia) esetén a kapacitív tartományba, ahol nem lehet ZVS-ed (csak ZCS).

Idézet:
„Idézet:
„Ekkor egy kis plusz félhíd kapacitást lehet berakni. ”
Ezt hogy csináljam pontosan?”

Az alsó FET drain és source közé beraksz egy kis kondenzátort. Mondjuk 100-220-330pF-ot, legalább 400V-osat. De ennél jobb megoldás a holtidő csökkentése. Ez ugyanis csak a cirkulált energiát növeli (ami meg az ohmos soros tagokon veszteséget ad).
(#) emmzolee válasza lorylaci hozzászólására (») Aug 21, 2013 /
 
Tehát látszik, hogy nálam a "Too much esetén jóval a negatív tüske után kapcsolunk: diódaveszteség satöbbi. (legfontosabb a kitöltési tényező veszteség!)" állt elő.
Ezért fűt a fetem is. Kicserélem az ic-t 21531-re és lejjebb viszem a frekvenciát is mondjuk 60KHz-re. Nem tudom a rezonáns kondik hogy fogják szeretni a dT/dV-t. Ezt majd megoldom. Most is 2db 100nF kondi van benne.
(#) lorylaci válasza emmzolee hozzászólására (») Aug 21, 2013 /
 
A frekit ne vidd lejjebb, lásd másik hozzászólásom (több meddő áram, gyorsabb áttöltődés).

Szerintem te nagy dU/dt-re gondoltál, de az csak nagy terhelés esetén van. Ha nem bírják, akkor köss több kisebb értékűt párhuzamosan. Azonban 100kHz alatt működő tápoknál a legtöbb MKP kondi jól bír. (amúgy meg konthában van 100nF MKP10 kondi, direkt ilyen célra)
(#) emmzolee válasza lorylaci hozzászólására (») Aug 21, 2013 /
 
Hááát. Nem éppen vili. De ezt meg kell tanulnom, mert úgy nézem, hogy minden kapcsitápban ez a normális működés alapja.
Az lenne a jó, ha TeamViewer progival be tudnál egyszer lépni a gépembe. Be tudnánk kapcsolni, hogy egymással beszélni is tudjunk közben, ha kérdésem van tudjak egyből kérdezni. Ez alatt te az én gépemen valós időben meg tudnád mutatni a számoló táblán miket kell állítani és mi mire való. Bevallom eddig azért nem használtam a számoló táblát, mert nekem magas volt. ezért nem is mertem neki állni a cikkben szereplő tápodnak.
(#) emmzolee válasza lorylaci hozzászólására (») Aug 22, 2013 /
 
Neki futok még egy párszor annak amit ma írtál.

Viszont ma figyelmes lettem valamire. Egy 2153-al épített próba rezonáns tápomat be pöccintettem. Gondoltam nem tökölök a szekunder oldalon a diódával és a kondival. Egyből ráteszem az izzót amit terhelésnek néztem ki hozzá.
Akár mit csináltam nem akart rezonáns lenni. Az áram mindig fűrész volt nem szinusz. Mondom mi lett ezzel a táppal. Eddig tök jó rezonáns volt. Aztán vissza kötöttem a diódákat és a kondit. Úgy tettem rá a terhelést és úgy már rezonált rendesen. Ezt nem értem. Azaz, hogy értem. A szekunder kondi meg ilyesmi is beszállt a rezó működésbe. Na de miért nem tudtam rezonáns működésre bírni előtte, amikor csak az izzó volt a szekunderen? Másik trafót is próbáltam. A kapcsoló frekit is tekergettem.

Ezt csak megkérdeztem. Nem ezen a síkon szeretnék tovább menni, csak nem értem.
(#) voodoo válasza emmzolee hozzászólására (») Aug 22, 2013 /
 
Erre én is kíváncsi vagyok.
(#) emmzolee válasza lorylaci hozzászólására (») Aug 22, 2013 /
 
Megpróbáltam alkalmazni a számolódat. Kijött 165nS kapcsoló időnek.
94KHz IRF840 és 330W terhelés esetén. A gate ellenállás 10 ohm volt nálam is.
Kérdezem, hogy jó megoldás-e a gate ellenállásomat meg növelni 220 ohmra?
Akkor a táblával 1100nS idő jött ki. Jól gondolom?

Ha van időd minden eddigi kérdésre válaszolj.
Kössz.
(#) lorylaci válasza emmzolee hozzászólására (») Aug 22, 2013 /
 
Nem igazán jó megoldás, ugyanis főleg a kikapcsolást nem érdemes tulzottan lelassítani. A kikapcsolás során a FETnek meg kel szakítania az áramot (nincs ZCS), ami mondjuk nem nagy (mert csak a mágnesező áramot kell megszakítania, ami a te esetedben biztos töredéke a transzformált szekunder áramnak), de ha nagyon lassítod akkor veszteséges.
Ha az IR2153-at lecseréled IR21531-re, az rögtön nagyon sokat fog segíteni. Én még az IRS2795x előtt csakis az utóbbit használtam, 1200ns holtidő nagyon ritkán kell.

A kondik és diódákra meg visszatérve:
Mellékelek egy képet (Izzó-fűrész). Ilyet mértél mi? Ha most a 47 ohmmal soros induktivitás kiveszem, akkor már szebb a hullámforma. A primer áram formája jó esetben mindig egy egymásra rakott szinusz (transzformált szekunder áram) és egy háromszögjel (mágnesező áram).
A dióda és a a kondi a szekunderen voltage clampként viselkedik, ha a szekunderre akármilyen terhelést raksz utána, akkor azt a primer ohmosnak látja a szekunderről. Ha a diódát és a kondit kiszededet, akkor olyannak látja amilyen, az izzó ilyen frekvencián eléggé induktív

Kitartás. Párszor fusd át. Szánd rá az időt, hogy megértsd a működést. Ha van Multismed, akkor meg szimulálj sokat, megéri.
A hozzászólás módosítva: Aug 22, 2013
(#) BODHEAD hozzászólása Aug 22, 2013 /
 
Sziasztok!
Kérnék egy kis segítséget.Építettem egy kapcsoló üzemű tápot,nem sikerült.Zárlatos lett a fet-ek és a fólia is leégett a nyákról.Tudnátok nekem egy kapcsoló üzemű táp rajzot küldeni és egy Lay file-t?
Egy erősítőbe kellene.
Előre is köszi.
(#) lorylaci válasza BODHEAD hozzászólására (») Aug 22, 2013 /
 
Idézet:
„Építettem egy kapcsoló üzemű tápot,nem sikerült”

Egyáltalán milyet építettél? Ez a dolog nem megy próba-szerencse alapon, egészesen biztosan legalább öt dolgot rontottál el benne.

Idézet:
„Egy erősítőbe kellene.”

Milyen feszültség? Milyen teljesítmény? Satöbbi...

Ebből az látszik, hogy nem értesz egyáltalán a dologhoz. Persze először senki sem érte hozzá, csak utána tanulja meg. Sajnos ez egy olyan téma, ahol érteni kell! Érteni kell az összes működést és az összes tervezést, és kisújjból kell gyűrni az összes számolást. Utána megy csak igazán.

Milyen műszered van? Van oszcilloszkópod? (legalább 10MHz sávszélesség, és a két csatorna nagyon jól jön)

Küldhetünk neked kapcsolást és nyáktervet, de az is kevés. Meg amúgy is van rengeteg! Vana fórumnak kereső funkciója is! Van még trafó, induktivtiás, hangolások satöbbi. Így én neked cimopata cikkét javasolnám, mert ott legalább van elejétől végéig leírás (trafót hogy csinálunk satöbbi). Az is jó ha elolvasod skori oldalán a rzeonáns tápot. Ezek jól működnek erősítővel.
A hozzászólás módosítva: Aug 22, 2013
(#) BODHEAD válasza lorylaci hozzászólására (») Aug 22, 2013 /
 
Cimó féle 350W-os tápot építettem meg kapcsolási rajz értékekkel.Van multiméter,oszcilloszkóp.Csak egy kicsit értek a kapcsoló üzemü tápokhoz.De viszont a dobozba kevés a hely ahol be lenne építve.
(#) lorylaci válasza BODHEAD hozzászólására (») Aug 22, 2013 /
 
Az pedig egy egész jó táp, már sokan utánépítették. Nyilván van bőven benne bőven elég dolog amit el lehet rontani. De szerintem maradj ennél a tápnál, segítünk működésre bírni.

Cimó leírása alapján érted a rezonáns táp működését?

Az első kérdés rögtön az, hogy milyen trafót alkalmaztál? Mennyi volt a szórt és a mágnesező induktivitásod? Milyen rezonáns kondit választottál?
(#) BODHEAD válasza lorylaci hozzászólására (») Aug 22, 2013 /
 
Én ezt a tápot építettem(melléklet).Ez csak egy próba volt nem nagyon értünk hozzá.Mi még a normál trafós tápokkal foglalkoztunk.
(#) lorylaci válasza BODHEAD hozzászólására (») Aug 22, 2013 /
 
Ok. Most jön az, hogy válaszola kérdésekre, amiket feltettem. Csak így tudok segíteni.

Idézet:
„Az első kérdés rögtön az, hogy milyen trafót alkalmaztál? Mennyi volt a szórt és a mágnesező induktivitásod? Milyen rezonáns kondit választottál?”


Sokat segít, ha feltöltesz egy-két képet a protípusodról. Sok hibát tipikusan már ránézésre megmondunk.
(#) BODHEAD válasza lorylaci hozzászólására (») Aug 22, 2013 /
 
Íme a prototípusom a mag etd39.Pár kép a nyákról (ami még megmaradt) és a 2 fet-ről ami kuka.
(#) lorylaci válasza BODHEAD hozzászólására (») Aug 22, 2013 /
 
Légy szíves válaszolj a kérdésekre, amiket feltettem. Csak így tudok segíteni.
Mennyi volt a szórt és a mágnesező induktivitásod? Milyen rezonáns kondit választottál?
Mert szerintem ezt tuti elrontottad.

Ezen felül:
Ránézlésre a nyáktörv nagyon rossz. Az IC pufferelése nagyon távol van, össze vissza megy minden, kacskaringósan. Sok rész annyira rossz, hogy az már önmagában okozhat galibát.
A szekunder résznél valamit nagyon elszúrtál, mert totál nem egyezik a kapcsolással.
Ajánlom nézd meg az eredeti cimó nyáktervet, vagy mondjuk nézd meg az én stabrezós tápom nyáktervét. Nem véletlenül vannak az alaktrészek úgy elhelyezve. A hurkokat minimalizálni kell, és ami tápszűrő kondi, az közel legyen a felhasználáshoz.
(#) BODHEAD válasza lorylaci hozzászólására (») Aug 22, 2013 /
 
A szórt és a mágnesező induktivitást nem mértem meg a rezonáns kondi pedig MKT.
(#) lorylaci válasza BODHEAD hozzászólására (») Aug 22, 2013 /
 
Miután a rezonáns táp azért rezonáns táp, mert a szórt induktivitás és a rezonáns kondi beállítja a rezonáns működést, így az egész halálra van ítélve.

A szórt induktivitás egy áramkorlátként hat. Mivel nem mérted, biztosra vagyok benne, hogy szoros csatolással tekertél, és az értéke túl kicsi lett. Induláskor a táp rövidzárat lát, és mivel a nem megfeleő szórt induktivtiás nem korlátozza az áramváltozás sebességét, így az áram az egekbe nő.
Normál esetben a diódák a rezonáns kondin megfognák ezeket az áramokat, de mivel a rezonáns kör nincs belőve, ezek valószínűleg nem lépnek működésbe.
Szóval az áram az egekbe megy, a FETek és a nyák vezetőpályája kipurcan.

Szóval keríts egy induktivitásmérőt és mérd meg a trafód szórt és a mágnesező induktivtisát.
(vagy igazából keríthetsz egy fix feszültségkimenetű, de változó frekvenciájú jelgenerátort is, és egy jó multimétert is, ezzel még pontosabban beállítható a dolog)
A hozzászólás módosítva: Aug 22, 2013
(#) BODHEAD válasza lorylaci hozzászólására (») Aug 22, 2013 /
 
Ok majd jelgenerátort kerítünk.Viszont lcm3 van.De szerintem kezdjük az egészet elölről ami most van az meg megy a kukába.
(#) lorylaci válasza BODHEAD hozzászólására (») Aug 22, 2013 /
 
Igen, a kuka javasolt. A továbbiakat javaslom:
- Szedd elő cimó nyáktervét, és csak annyira módosítsd, hogy a trafónál helyet csinálsz az ETD39-nek.
- Az LCM3 egy tökéletesen jó induktivitásmérő erre a célra. Mérd meg vele a trafód szórt és mágnesező induktivitását. De legjobban úgy jársz, ha a trafót először áttekered laza csatolsára (osztott csévét csinálva).
- Jelgenerátor így annyira nem fontos. De azzal sokkal pontosabban meghatározható a rezonanciafrekvencia. Sőt ha van egy 12V-os tápod (IR-nek) meg egy 30-60V-os 1-2A-os(áramkorlátos) tápod, akkor az is bőven jó.
(#) BODHEAD válasza lorylaci hozzászólására (») Aug 22, 2013 /
 
Erre a nyákra gondoltál?
(#) lorylaci válasza BODHEAD hozzászólására (») Aug 22, 2013 /
 
Nem. Ez az 1.0.

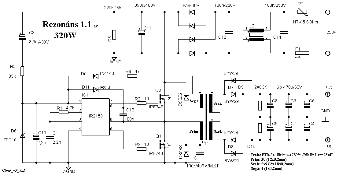
Azonban !HASZNÁLVA A FÓRUM KERESŐ FUNCKCIÓJÁT! rögtön megtaláltam ezt a hozzászólást, amiben még régen cimo közölte ezt az 1.1 kapcsolást, NYÁKTERVVEL és pár illusztráló képpel együtt.
Egészségedre!
(#) BODHEAD válasza lorylaci hozzászólására (») Aug 22, 2013 /
 
Oké köszi megpróbálom,reméljük sikerül.
(#) BODHEAD válasza lorylaci hozzászólására (») Aug 22, 2013 /
 
Még egy nem tiszta.Az etd39-es magot használjam vagy vegyünk etd34-est?És hogy gondoltad a tekercselést mert a képekről ez nem derül ki.
(#) lorylaci válasza BODHEAD hozzászólására (») Aug 22, 2013 /
 
Elolvastad már a cimpatás cikket? Ha elvolvastad volna, mint ahogy korábban javaslom, akkor ezt nem tetted volna fel. Azt mondtam már, hogy laza csatolás kell.

Gyorsabb kérdezni, mint olvasni és keresni, de aki válaszol ezt hamar megunja, és akkor magadra maradsz a kérdéseiddel.

Azt te döntöd el, hogy maradsz az ETD39-nél és a nyáktervet rajzolod át hozzá (ahogy előbb javasoltam), vagy akkor veszel egy ETD34-es magot.
(#) 1984white hozzászólása Aug 22, 2013 /
 
Sziasztok!
Ismét szeretnék kérdezni egy dolgot: A rezonáns kapcsi táp építéséhez milyen műszerek kellenek minimum?
A hozzászólás módosítva: Aug 22, 2013
Következő: »»   395 / 789
Bejelentkezés

Belépés

Hirdetés
XDT.hu
Az oldalon sütiket használunk a helyes működéshez. Bővebb információt az adatvédelmi szabályzatban olvashatsz. Megértettem