Fórum témák
» Több friss téma |
Fórum » CRESCENDO erősítők
Saraha, akkor fel tudod nekem ide tenni a nyákterveket?, ahogy kértem a másik fórumon?
Fent van már Alkotó barátunk jóvoltából.
Itt. De,mint írtam a V-Fet TO3-as tokozású.Át kell tervezni majd akkor.
Ok-köszi szépen neked a segítséget, Alkotónak meg a nyákterveket.
T03-as tokhoz is "adoptálhatom" a tervet, csak ezek a típusú végfetek csúnyán drágák. Még a 1058/162 höz képest is, pedig azok valahol 1500/db áron érhetőek el.
Viszont ha neked tetszik ez a fajta fetes ("műszakias") hang, akkor nem fogsz csalódni. Ennek ellenére, Én nagyon jó szívvel ajánlom az R-Ludvigos QUAD-ot. Ez sokkal "bikább" mint a normál, tökéletesen tűri az alacsony impedanciás terhelést és éppen +-50V-ról megy, míg a MONACOR ettől többet kíván. (Nem utolsó sorban, vannak hozzá paneltervek is.)
Szevasz Alkotó, ha te meg csináltad TO3-as tokhoz is a tervet akkor légy-szíves tedd már ide fel nekem. Az nem baj ha drága a finál tranyó csak jól szóljon. Azt fogom csinálni hogy meg csinálok egy panelt az R Ludvig féle Quadból, és a Monacor-ból is egyet, és össze hasonlítom őket, amelyik jobban tetszik az kap egy jó kis elő fokot, egy tökös táppal, meg hangszínszabályzóval, meg mindenféle dologgal, és be dobozolom, van is egy jó kis dobozom ami arra vár hogy kapjon egy jó minőségű végfokot. Köszi előre is.
Sziaszok!
Átnéztem az ide tartozó részeket, de a kapcsolását nem tudom megnyitni az említett erősítőnek. Ha esetleg meglenne még vkinek, kérem küldje el a megtervezett nyákhoz tartozó kapcsolást. Köszönöm
Gondolom erről van szó.
Köszönöm, csak nem tudom leolvasni az értékeket.
Ezt jó eséllyel tudod majd használni.
Köszönöm, erre gondoltam
Szia !
Nem akarom a kedved szegni, de ezt a kapcsolást én is megépítettem valamikor a 90-es években és az mondom nagyon gyenge hangja van ! Unánna jött a Piret Endre féle fetes erősítő, szintén a Toshiba J50/K135 fetekkel és az bizony klasszissal jobban szólt. Én inkább azt csinálnám meg ha már minden áron fetes erősítő...
Valóban az, de nekem anno kioptimalizáltak belőle 2db tranyót és tűrhető hangja lett. Legalább volt mélye és nem torzított annyira a közép-magas, mint a Crescendo-nál.
És ezt az optimalizált kapcsolást meg lehet tekinteni valahol, mert nekem is van ilyen Piret-erősítőm és valamilyen szinten alapreferenciának tekintem...
Mintha valamelyik topikban már csatoltam volna úgy emlékszem, utánna nézek.
Az Én monacorom, teszt körülmények között kifogástalanul szólt, semmi gond nem volt a hangjával.
Megkérlek, mutass egy linket az említett erősítő kapcsolásáról (Piret). Szeretném megnézni.
Köszönöm. Nekem is van működő"Piret" erősítőm kb. 30 éve (jelenleg a padláson valahol).
Köszi, én semmit nem találtam a saját bejegyzésemről.
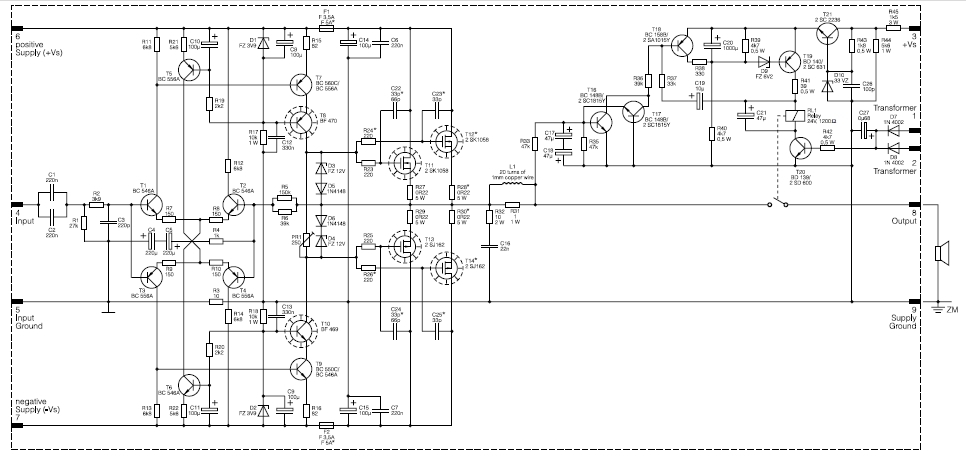
Úgy látom ez az eredeti kapcsolás, most viszont itt a módosított rajz is, ami szine hallgatható hangot produkál.
Én ugyan nem hallottam a Crescendót és a Piret féléből egyik verziót sem, de sokan mondják azt, hogy ez a szimmetrikus topológia nem szól valami hűde jól ebben a formában, teljesen mindegy hogy tranyó vagy FET van a végén. Canopus-om volt ami hasonló, és valóban nem nyűgözött le.
Talán ezért bonyolították meg a kapcsolást és lett belőle annak idején az Etalon Integra. Azt sem hallottam még, de azt mindenki dicsérte.
Valóban ez a fajta kapcsolás technika nem a csúcs , pláne nem mosfet-ekkel a végében. Sokan megszóltak már mikor kijelentettem, hogy a mosfet (minden fajtája) kapcsolóüzemű erősítőbe való, ott verhetetlen. Nem véletlen, hogy pl. az Etalon sem használja az Integrában, ami egy elismert erősítő minden felé. Sőt megvizsgáltam drága high end erősítőket (Krell, Madrigal Audio, Threshold, stb) és egyikben sem használják a mosfet-eket, érdekes...
Jó helyre tévedtem.
Van nekem is Piret-féle, helyesebben annak az IRF530-9530-ra átdolgozása. Nemrég vérszemet kaptam, és beszereztem egy 135-50 párost, átalakítottam a munkapontbeállítást és lecseréltem ezekre a végeket. Ez érezhetően előnyére változtatta az erősítőt. Viszont a másik pár beszerzése problémásabbnak tűnik, kaptam most ajánlatot j55-k175 párra, amelyek valamivel lassabb jószágok, nagyobb kapacitásokkal. Kérdés, hogy ezeket a meghajtás tudja még kezelni a hangkép borulása nélkül, illetve mennyivel lehet másabb hangja ezekkel-alapvetően eléggé egyforma eszközöknek tűnnek a kisebbekkel.Meg ha már felmerült, az az egyszerűsítés a bemeneti fokozatban milyen okkal született? Még egy kérdés: A végfokon mit célszerű módosítani a 4 Ohmos használathoz? A hozzászólás módosítva: Márc 18, 2014
Nekem még van eredeti Toshiba K135 /J50 -es fetem, pont a szóban forgó erősítőből, de azt gondolom, nem érdemes nagyon pörögni ezen az erősítőn. Esetleg a fentebb csatolt módosított kapcsolás kissé hallgathatóbb, mint az eredeti , ha már valaki egyáltalán fetes kapcsolást épít. A meglévő panelt át lehet alakítani szükség esetén, nem érdemes újat készíteni. Nem hiszem, hogy nagy gond lenne ha nagyobb kapacitású fetet használsz (J55/ K175 ), egy totálisan rosszul felépített erősítőnél ez már nem oszt, nem szoroz. (Nem kell aggódni a hangkép borulása miatt, ez a végfok pl. Quad 405 vagy Crescendo-tól szól csak jobban, a high end világába egyáltalán nem belépő... ) Hasonló kapcsolásoknál duplán használják a feteket nagyobb teljesítménynél, én ezt ajánlanám 4 ohm-os terhelésre ,de a tápfesz ne legyen túl magas rajta, mivel relatív magast kb. 100mA körülire kell állítani az áramukat.
A legjobb dolog tanácsot olvasni egy igazi szkeptikustól
De hálásan köszönöm a hasznos dolgokat! Elsőre szögezzük le, nem az úgynevezett high end a célom ezzel a végfokkal. A lánc többi eleme (melyek közül talán a Fülöp CD850-az első bitstreames konverterrel-az egyetlen kimagaslóbb darab, a hajtani kívánt Salora KS330-as dobozkákkal nem hiszem, hogy érdemben több foglalkozást kívánnak. Ha eljutok majd egy következő lépcsőre, ott valószínűleg csövekkel szeretnék bajlódni, esetleg megunom az alkatrészeket és valami rettenetes, egy tranzisztoros A-osztálynál kötök ki , de akár a FET-eknél is maradok-spájznak meg jó ez a végfok. És addigra a hangsugárzókról is valami más elképzelésem lesz. A Quad 405 volt ennek a végfoknak az elődje és az IRF-es verzió egyszerűen megváltás volt a Quad után. Hogy ez egy szerencsétlenül épített Quad, vagy a FET-ek hangjára fogékonyabb fül miatt volt így, az másodlagos. De némi tekergetésre vevő vagyok a végfokon, próbálgatás jelleggel.Átalakítás: Félve merek nekifogni a bemenet átalakításának, de hiszek neked! Mi a véleményed a meghajtó fokozat földpontok felé terheléséről? Ezt a trükköt a Crescendóban látom, ha jól sejtem, a FET-ek adta, mindentől függő, és jelentős kapacitás áldásos hatásainak csökkentését célozza. Nem mondom, hogy ez feltétlenül előnyt jelenthet. A 4 Ohmot azért látom kivitelezhetőnek egy párral, mert nem teljesítménybetyárkodni akarok vele, a 40-50 W nekem untig elég itthon, arra meg ezek a félvezetők alkalmasak kell legyenek szerintem. A tápfeszem 2 x 35 V, így az eredeti, 30 V-on, 8 Ohm terhelésre 20 W-ra specifikált végfokkal ezt reálisnak látom a félvezetők veszélyeztetése nélkül. Ebben az esetben mit lehet érdemes? Source ellenállás, meghajtás körül esetleg valami? És végül: Eladóak a FET-ek? Idézet: Azt biztosan tudom az elmúlt 24 év fejlesztéseinek tükrében, hogy nincs arra recept, mitől szól jól egy erősítő. A földelő ellenállást ki lehet próbálni, szerintem nem sokat változtat a hangzásban, az viszont biztos, hogy a fenti kapcsolás fényévvel jobb a Crescendo-tól ! (Nem tartalmaz differenciál fokozatot, egyik oka a jobb hangzásnak. ) Ha foglalkoznék még evvel a kapcsolással, elsőként megszüntetném a negatív visszacsatolást a kimenetről, és a közbenső fokozatról csatolnék vissza a bemenetre. A meghajtó tranyokat és a végeket is megdupláznám, ezzel a megoldással a hőtranziens hibákat (ami elég jelentős) szokták csökkenteni, minden drága berendezésben használatos megoldás. „Mi a véleményed a meghajtó fokozat földpontok felé terheléséről?” Kíváncsi lennék vajon mit mutatna szimulátorban a három fetes kapcsolás frekvencia és fázismenete, ill. mekkora lehet a slow-rate-je. Na meg a négyszögjel átvitel és egységugrás válasza, abból kiderül néhány dolog. Annak idején még erre nem volt lehetőség... Van még egy érdekes fetes kapcsolásom K134/J49-el , a Cres-hez hasonló, de nélkülözi az NFB-t (negatív visszacsatolás), ezt talán még én is meghallgatnám milyen lehet vajon, talán jobb az előbbi erősítőktől. Esetleg ha érdekel a rajz, felviszem a gépre valami programmal. A fetekről püben beszélhetünk.
Kicsit hagy keljek a Crescendo védelmére. Amilyen jól mutat papíron vagy szimulátorban a Piret-féle VAS, a gyakorlatban épp oly kockázatos, hogy a pozitív és a negatív félperiódus visszacsatolása teljesen független. Ezen a módosított rajz közös ellenállása vajmi keveset segít. Az elkót tartom gyenge pontnak.
Hamár szimmetrikus, hamár FET-es ebbe az irányba mozdulnék el. A teljesítmény fokozat kompozit darlington kialakítása így egységnyi erősítésűre visszacsatolva hatásosan javítja a FET linearitási hibáját.
Hogyne érdekel! Előre is köszönöm. NFB nélküli végfokot még sosem hallgattam, bár kérdéses, hogy a jelen rendszerben mit alkothat. Az sem tiszta, hogy jelen esetben mi a kívánatosabb: Hagyni a hangszórókat, tenni a saját dolgukat, vagy a végfokkal minél inkább kordában tartani a működésüket. Egy-egy ilyen kísérlet eredménye is napok, hetek múlva van meg. Nem baj, csak időigényes.
Igen, azon a megoldáson ráncoltam a homlokom én is. A 470 µF-os kondik ESR értéke elég jelentős tud lenni, azaz jelentősen el tud térni egymástól, így a két oldal visszacsatolása, erősítése is (mikor építettem, volt erre időm, minden alkatrészt válogattam páronként). Ezt alacsony ESR-ű, az oda elférő, legnagyobb feszültségű kondival "oldottam meg". Mivel áram alig folyik rajta, melege sincsen, talán tartósan megoldott probléma. A kapcsolás, amit betettél, elég egyszerűnek tűnik, viszont úgy rémlik, a K70/J20 kiürítéses darabok.
Üdv.Csináltam az enyémről pár gagyi képet az átvitelről is.Amikor készítettem akkor elég magas 400mA körüli nyugalmival mértem és a szkópábrák akkor jók voltak.Most 80mA a nyugalmi és 8Ohm-on volt a mérés nem valami szépek,de a hangja még mindig tetszik.
Mindazonáltal egyetértek gb197-tel abban,hogy nem érdemes már ilyen erősítőket készíteni.Drága is,nagy is, a hatásfoka is rossz és hangminőségben a közelébe sem ér egy jól összehozott D osztályosnak.Crescendo
Hali!
Az eredeti Elektoros "NFB-s" rajzod van meg? (a rajzot közzétehetnéd ha nem titkos) Annak idején Szentgyörgyi Laci megépítette és jó hangúnak tartotta. Üdv: Zsolt.
Nos elkészültem a rajzzal (digitalizáltam) , s találtam benne egy szerintem hibát is, azt javítottam. A bemeneten a 180K-os ellenállás talpa negatív tápfeszre volt kötve, nem GND-re. Ennek semmi értelme egy szimmetrikus felépítésnél, úgyhogy GND-re kötöttem. Ettől eltekintve tettszik a kapcsolás technika, nincs benne az NFB. A nem jelölt tranyók egységesen bc550c- bc560c. A szimmetrikus diffi fokozatba minimum, hogy válogatni kell 4db azonos bétájú tranyot, de a komoly erősítőkben ezen a helyen egy szuper-azonos egy tokba integrál dual tranyókat alkalmaznak, pl. ssm2210- ssm2220, mat02-mat03. Ezt lenne célszerű itt is.
|
Bejelentkezés
Hirdetés |






.
Van nekem is Piret-féle, helyesebben annak az 



