Fórum témák
» Több friss téma |
- Ez a felület kizárólag, az elektronikában kezdők kérdéseinek van fenntartva és nem elfelejtve, hogy hobbielektronika a fórumunk!
- Ami tehát azt jelenti, hogy a nagymama bevásárlását nem itt beszéljük meg, ill. ez nem üzenőfal! - Kerülendő az olyan kérdés, amit egy másik meglévő (több mint 17000 van), témában kellene kitárgyalni! - És végül büntetés terhe mellett kerülendő az MSN és egyéb szleng, a magyar helyesírás mellőzése, beleértve a mondateleji nagybetűket is!
Hello! Vélhetően igazad van, csak el kellene választani a búzát az ocsútól. Sok lényegtelen dolog szétszórja a kérdés értelmét.. üdv!
Üdvözlet Mindenkinek!
A következő dologban szeretném kérni a szakik segítségét! Adott egy házimozi-erősítő és egy notebook. A zenét,filmet az erösítőn is szeretnénk hallgatni de a kettő készülék között a távolság max.15méter. Szóval az a gond,hogy búg az erősítő a hosszú kábel miatt. Valahol már írtam erről a problémáról és elnézést ha még egyszer felhoztam,de igen nagyon megköszönném,ha valaki értelmes választ,megoldást tudna előhozni. Eddig úgy oldódott meg a gond,hogy csak 5méteres (stereo RCA.-Jack 3,5mm dugó)kábel van,a kettő készülék között. Most viszont messzebb kéne vinnem a notebook-ot,ezért ez a probléma ismét felmerült. Létezik olyan kábel ami árnyékoltabb,mert ekkora távolságnál összeszedi a jeleket,ezért búg? Üdvözlettel:István A hozzászólás módosítva: Szept 7, 2013
Azért azt tegyük hozzá, hogy 1 db 9V-os elemről sohasem fogsz feltölteni egy majd 10-szer akkora kapacitású telefon akksit!
Valószínűleg a hosszabbik kábeled nem jól volt megcsinálva, vagy nem is volt árnyékolva. (sajnos léteznek olyan árnyékoltnak hazudott kábelek, ahol csak imitálják az árnyékolást)
Vegyél kellő hosszúságú valódi, harisnyával árnyékolt kábelt, és tedd rá a megfelelő csatikat! Egyébként létezik kétszeresen árnyékolt kábel is, de nem olcsó. A hozzászólás módosítva: Szept 7, 2013
Így van, bár valóban lényegtelen a kábel.
A 7805 jó lesz?
Nem gond a hűtés, rácsavarozom a kasztnira.
Annyiban gond, ha a kaszni 60-70 fokos (tűző napon simán annyi ) nem sokat fog hűteni. Nálam a sebváltó rúdján döbbentem meg, hogy nyáron alig lehet megfogni, olyan forró tud lenni, pedig azt biztosan nem süti a nap közvetlenül.
Persze azért lehet neki megfelelő helyet keresni . . . A hozzászólás módosítva: Szept 7, 2013
Az IC mennyire melegedhet fel? Igazából a rádió mögötti részen keresnék neki helyet. (Nem a rádió burkolatára, a kasztnira.) Legalábbis a Ladában ez megoldható. Ott azért nem szokott olyan meleg lenni, hogy tönkremenjen.
Van benne hővédelem, és leszabályozza a kimenetét, így megvédi magát. Valahol 100 fok környékére saccolom, de biztosat az adatlapja mondana a konkrét típusnak.
100 fokot biztosan nem fog elérni, de majd meglátjuk.
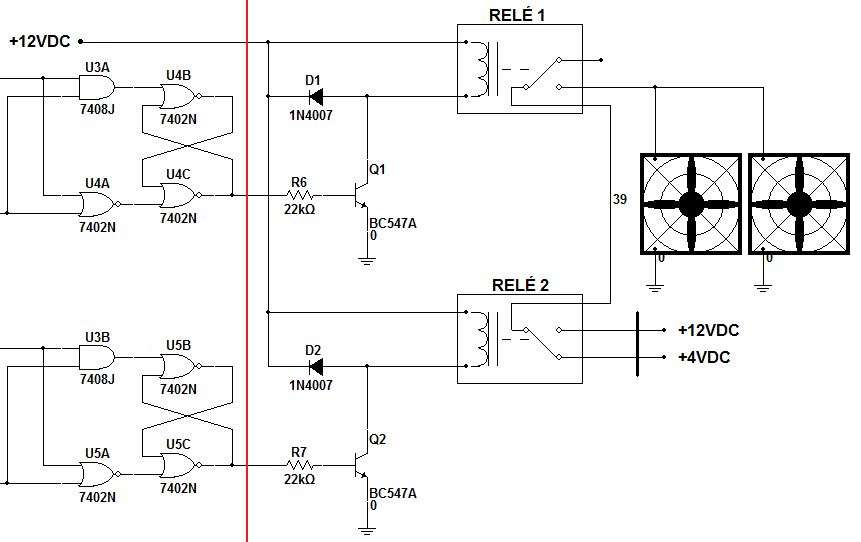
Sziasztok. A képen egy ventilátor vezérlő kapcsolásból látható egy részlet.
A ventilátornak 3 fokozata van: 0, 4 valamint 12V-ot kaphat. Az első relé meghúzása áram alá helyezi a ventilátort, vagyis 4V-ot kap, majd ha a második relé is meghúz, akkor 12V-ot. Azon gondolkodtam, hogyan lehetne a képen a piros vonaltól jobbra lévő részt módosítani úgy, hogy ne kelljenek relék és ne kelljen külön 4V-os tápforrás... Például egy BD241-es is meg tudná hajtani a 2 ventilátort, csak nem tudom még mi kellene elé...
itt sokan már szerintem unják hogy mindig ezzel jövök
![]() a relék hejére tennék egy optocsatolót amivel a bd241 vagy bd810 est tudnád kapcsolgatni, az optocsatoló elé kellene egy előtétellenálás mondjuk 2,2K A hozzászólás módosítva: Szept 7, 2013
Szem elől tévesztetted a mondat második felét:
Idézet: „és ne kelljen külön 4V-os tápforrás...” zoka: Megoldhatod egy stabilizátor kockával, némileg magasabb tápfeszről, mondjuk 15 V -ról úgy, hogy egy 3,3 V -os stabilizátorral megépíted az adatlapján levő kapcsolás valamelyikét. Ha ragaszkodsz a tranzisztoros megoldáshoz, akkor építs egy áteresztő tranzisztoros stabilizátort, aminek a referencia feszültségét elektronikusan átkapcsolhatod, pl. logikai áramkörökkel.
Sziasztok!
az lenne a kérdésem ,hogy az első képen láható mikrofon helyettesíthető-e a második képen láthatóval?
Hello! Először a ventilátorok áramfelvételét kel tisztázni, aztán lehet módszert hozzá választani. üdv!
Hello! Elsőként azt kell tisztázni mi az első. Mert ránézésre inkább csipogónak nézném,mint mikrofonnak. Ha már erről tudsz műszaki adatokat, akkor lehet a másikban gondolkodni.. üdv!
Egy panelon ezt a feliratot találtam és most ilyet keresek, én elsőnek mikrofonnak néztem ,de belegondolva a környezetbe igencsak csipogó lesz.
Közben beugrott a téma,és rájöttem,hogy földhurok is a probléma lehet.
Kösz.
Szia! 12V-os 60x60x10mm-es ventilátor lesz. Még nincs meg, de a neten néztem hasonlót, az 120mA áramfelvételű 1,4W-os ventilátor. Szerintem ha nem is pont ilyet kapok, de túl nagy különbség nem lehet. Viszont 2db-ot kötök egymással párhuzamosan, tehát számoljunk 250mA-el.
Ilyesmi lesz A hozzászólás módosítva: Szept 7, 2013
Hello! Ez maximum 3W teljesítményt jelent, vagy is ezt akár analóg módon is lehet szabályozni. üdv!
Próbáltam LM317-el, hogy a tranzisztorok más-más ellenállást kapcsolnak a földre, (ilyenkor persze annyi átalakítás kell, hogy egyszerre csak egy tranzisztor mehessen.) Tehát az LM317-et beállító osztó Adj és Vout közötti kivezetésére betettem 10k-t. Az Adj és föld közé pedig a tranzisztor kapcsol 12V-hoz 62k-t, a 4V-hoz 15k-t. A gond az, hogyha a tranzisztor nem kapcsol oda semmit, akkor a max feszültség jön ki, de ha ezt meg is tudnám oldani, mondjuk egy harmadik tranzisztorral a földre húzni, akkor pedig 1,25V-nál nem tud kevesebbet kiadni. Az 1,25V pedig a ventilátoron nem olyan jó. Szerinted LM317-helyett sima tranzisztorral kellene megoldani?
Nézd meg az adatlap (ha a pontokkal aláhúzott LM317 re kattintasz előjön) 17 oldalán a legfelső kapcsolást. Ezzel a módszerrel megoldhatod.
Szia! A fölös feszültséget fűtsd el ellenálláson - R3 a mellékelt rajzon.
Az értékét a gyakorlat dönti el, gondolom egész lassú járás a cél. A C1 jótékonyan segíti az álló ventilátorok megmozdítását, ezzel is kísérletezni kell.
Ha tranyóval szeretnéd, így pld. megoldható. (Egyébként a venti nem fog szólni semmit az 1,2V-ra. Mert ha szólna, elkezdene forogni..) üdv!
Udv!
Van egy ejjeli lampam, amelyiken lehet szabalyozni a fenyerejet, es egy ehhez hasonlo szabalyozo van. Hagyomanyos izzo van benne, es estekent be szoktam kapcsolni ameddig lefekszek, hogy vilagitson halvanyan, amolyan hangulatfenykent. Neha felvillan egy nagyon rovid idore, mint amikor villamlik, vagy villan egy vaku. Aki tudja, hogy miert van ez a villanas, azt megkerem szepen, irja meg.
Tudnátok nekem ajánlani egy nagyon egyszerű kapcsolást amivel kocsiban tudnék 12V-ról 230V-ot előállítani?
nem kell nagyteljesítményű elég ha a laptop töltőt elbírja.
Szia! Ha laposhoz kell egy itt olvasgass:Bővebben: Link
ennél egyszerűbb nem is lehetne.
még ez érdekelne hogy működhetne vajon? |
Bejelentkezés
Hirdetés |
















