Fórum témák
» Több friss téma |
Fórum » Kapcsolóüzemű (PWM) végfok építése
" ... A HIP4080A-nak a komparátor bemenete 1-10,5V között dolgozik (12V táppal), így a 6V-ról felesleges lesz a szintet eltolni. "
Igen, de ha teszel bele hiszterézist, akkor a hiszterézis a 6V körül lesz. Mondjuk 5,5 és 6,5 V. Ha meg nem teszel, akkor mV-okra kapcsolgat, de mindenképpen a tápfeszének a közepe táján. Hiszen, ez valójában egy opamp. Miután, a HIP ic 12 V-ja pont a 12 V-al pozitívabb, mint negatív táp, tehát, szinteltoló mindenképpen kell bele. A szimulációhoz használhatsz erre a célra szummátort. ( Átmenetileg. ) Te találtál 733-at a Multisimben? Mert én nem, persze lehet, hogy elsiklottam felette. Idézet: „Igen, de ha teszel bele hiszterézist” Vagyis a HIP4080A kompartáor kimenetére csatolja vissza a neminvertáló bemenetre? LM733-at nem találtam még, de még spice modellt sem, amit beírhatnék neki.
Igen. A HIP gyári ajánlott kapcsolási rajzban is van az 5-ös, 6-os láb között egy ellenállás. Vagyis, a kimenet és a nemivertáló bemenet között. A neminvertáló bemenet és a 6 V között pedig egy másik ellenállás. A kettő aránya, meg a belső komparátor tápfeszültsége ( 12 V ? ) határozzák meg a hiszterézisét. De a küszöbfeszültség az 6V, tehát, ha a hiszterézisel meghaladja a jel a nem ivertáló bemeneten a feszültséget, akkor a komparátor a negatív tápot adja ki, ha meg a 6V alá megy a hiszterézisel, akkor a komparátor pozitív tápja jön ki a kimeneten. Ezzel ( is ) tudod a vivőfrekvenciát befolyásolni.
( Most néztem meg tüzetesebben a gyári, ajánlott kapcsolási rajzot. Hát ez egy olyan, amiről néhány hozzászólással előbb írtam, vagyis a feszültségszabályozásnak alárendelt áramszabályozás! Hiszen az a diff. erősítőnek kötött opamp a két alsó FET áramát figyeli. ( Current mode controll ) Ez kerül a komparátor bemenetére és a komparátor küszöbfeszültségét a bemeneti jel határozza meg! A bemeneti jel nagyságával lehet állítani az áramkorlátot, ahogy korábban már leírtam. Én nem szeretem ezt a megoldást, mert a söntellenállások a FET-ek source-éban mindenképpen képviselnek némi induktivitást. A híd áramjelét máshogyan kell előállítani.) Nincs a Multisimben 733-as modell. Az FDH-nál lehet kapni, 500,-Ft körül van bruttó. A Lomex szervere meg éppen haldoklik... Úgy keresd, hogy UA733, régen ez (is) volt a rendes neve. De szerintem nem kell ez bele, egyszerűbb és jobb egy opamp.
Én is most néztem meg a tüzetesebben azt a kapcsolsát, korábban nem foglaklkoztam vele, ugyanis én fázistolásos oszcillátort csinálok, nem hiszterézis oszcillátort.
Ha nem az áramot figyelném, hanem a kimeneti feszt (szűrő után), akkor már csak egy hibaerősítő kellene, és végülis ott lenne az egyik megoldás a problémámra. (két opampos) Amúgy hiszterézist nem használtam eddig. Most nehéz lenne berakni, mivel szimmetrikusnak használom a bemenetet. HQ-nál meg 200 ft körül lehet kapni az LM733CN-t, ami sokkal olcsóbb. Ez a szimmetirkus elrendezés csak azért vonz, mert elegáns lenne. De az opamp visszacsatol (mindkét végről), aztán két ellenállással megy a HIP-be, és akkor az OUT-ról tudok hiszterézist is csinálni.
Persze, lehet. Ki kell próbálni. De ez is attól függ, hogy mi a cél. PA? Akkor kellene bele áramkorlát... Ha házi hi-fi, akkor szerintem nem kell. De ha PA és beépíted a hagdobozba, akkor nem kell bele áramkorlát, úgysem tudnak zárlatot csinálni a hangfalkábeleken. Mintha a Peavay-nek láttam volna ilyen 300 W-os hangfalát, állványra téve. Egész jól szólt.
Az áramkorlátra van megoldásom. Egy segédfetet bekapcsolok az alsó FETtel együtt, ami a félhíd feszültségét rákapcsolja egy tranyó bázisára (megfeleleőn szűrve). Ha ez eléri a nyitófeszt, akkor egy 555-ös időzítővel letiltja az egészet (DIS a HIP-en).
Ennél az IC-nél ezt még pont nem teszteltem, de a segédFETes megoldás már többször működött. Ezen felül pont most adtak egy tippet. Ezt most szimulálgatom, ha kicsit megszűrőm a jelet, akkor akár használható is lehet. A hozzászólás módosítva: Szept 8, 2013
Ezen a site-on nagyon sok topic van. Így biztosan nem találom meg...
Szöveges magyarázat nem is nagyon volt hozzá, így csak a képet szűrtam be.
Ahogy én néztem csakis gyors gate áttöltések esetén alkalmazható igazán, egy RC elemmel meg kell szűrni az Isens jelet, és utána lehet használni, hogy egy trimmer után egy tranyóval triggereljen egy időzítot. Lényeg, hogy ha egy túláramvédelem kell csak, akkor ezek jók. Pontos áramszabályzásra természetesen alkalmatlanok. u.i. képet linkeltem, de lehet nem hozta neked be a link, így beszúrom A hozzászólás módosítva: Szept 8, 2013
Most már látom. Ez nem azon alapul, hogy ha nő az áram a FEt-en, akkor nő a feszültségesés is a drai-source-on? A bekapcsoláskor, meg még egy kis ideig ki kell tíltani ennek a hatását, aztán, ha a tranyó már bekapcsolt, akkor elvileg kicsi feszültségnek kell rajta lennie. Ha mégis nagy van, akkor az azért van, mert túl nagy áram folyik a tranyón. Erre a nagyobb feszültségre megszólal a védelem és kikapcsolja a tranyót. Bipoláris tranyóknál használtam ilyesmit, ott nagyon jó volt. De azért ez sem 100 %-os. Mindenképpen le kell állítani egy ilyen esemény után az egész végfokot, különben az alapharmónikus vezérlés ( esetleg 10 kHz ) visszaállítja és 10 kHz-el ki-be kapcsol... és lassan megfő az egész a melegtől... Ez egy 50 Hz-es szünetmentesben nagyon jó megoldás, de tápnál, meg erősítőben csak úgy tudom elképzelni, hogy azonnal leállítja egy darabig a gatemeghajtást. Szaturációs feszültség védelemnek hívtuk.
És mi van, ha a felső tranyó bekapcsolásakor keletkezik zárlat a kimeneten? Az a baj, hogy ilyenkor a kimeneti fesz nulla lesz, de a szabályozókör meg akarja csinálni a pozitív kimeneti feszültséget, vagyis, továbbra is a felső tranyót tartja bekapcsolva. Tehát, az áram iszonyú nagy lehet. Hát, ezért kell leállítani. Akkor már csak a soros fojtó korlátozza az áramot, aztán vagy megvédi a tranyókat, vagy nem.
Igen, a FETet használja söntnek
Én eddig ezt egy segédFETtel kapcsolgattam, így "ablakoltam be az időt"'. Voltak benne mindig még tranziensek, azokat szűrtem. Ezt is leszimuláltam jól működik. Természtesen a tranzienseket szürni kell, de ha az ember berak egy 10us időállandójú szűrőt, akkor azokat jól megfogja, de még a 10kHz-es hangok esetén is felfutó áramokat is észreveszi.Ez nem áramkorlát, hanem trigger (túl nagy feszültségesés, vazaz túláram) esetén egy 555-ös időzőt monostabilba kötve 0,5-1 sec-ig tiltaná teljesen a dolgok. Csak így biztonságos a dolog. Mivel teljes hidat használok, így az egyik félhíd felsőjőén átfolyó áram mindig megegyezik a másik félhíd alsóján folyóval. Mostanában nézegettem a QSC új végfok sorozatát, és feltűnt, hogy kisebb terhelő impedancián kisebb telejsítményt tudnak. Nagyon valószínű, hogy pontos áramkorlátozást alkalmaznak benne, ami rendszeresen bekorlátoz. Így már csak a táp által leadahtó teljesítmény számít.
Teljes híd esetén biztosan jó lesz.
Kipróbáltam az optocsatolós verziót a Bruno-féle diff. erősítős meghajtással. Kivezérlés nélkül egész jó volt, de nagyobb jelszintnél összenyitottak a FET-ek és sikerült megsütnöm két párat.
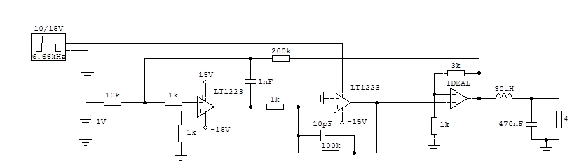
Viszont kimértem ezt szimmetrikus áramtükröt, (valaki már írta itt, hogy lassú) és szerintem is az. 20 mVpp-nél 1 us, 80 mV-nál 300 ns a késleltetése. És, hogy egy jó hírt is mondjak - a szimulátorban is pontosan ugyanennyi. 50 Ohm-os generátor ellenállással hajtottam meg. A sima diff. erősítőnél szerintem nincs gyorsabb, ha jó a meghajtása. Nagyon nem értettem, a nyílthurkú erősítés fogalmát. Egy analógnál tiszta, mert vannak erősítő fokozatok, de itt minden túl van vezérelve. Azon gondolkodtam, ha az első fokozatban elő állítok egy torzításmentes PWM jelet, akkor a kimeneti jel is torzításmentes lesz. Csakhogy a tápfeszültség változik és ezt egy az egyben megjelenik a kimeneten. Tehát vissza kell csatolni. Egyenszintet adtam a bemenetre, a tápfeszt 5 V-os négyszögjellel vezéreltem és az összes alapkapcsolásnál néztem a szintingadozást. Egyedül az integrátoros, szűrő előtti visszacsatolásnál nem változott a kimeneti feszültség, de csak akkor, ha a késleltetés nem volt több 20 ns-nél. Ebből azt a következtetést vontam le, hogyha a bolhának levágják az összes lábát, megsüketül. (remélem a viccet mindenki ismeri )Szóval... Azt gondolom, ha a PWM-en 0 idő alatt megy át a jel. akkor a nyílthurkú erősítése végtelen és a torzítása 0. Talán ezért mondja katt, hogy gyorsnak kell lennie?! Találtam egy nagyon gyors műveletit, (LT1223 a RET-nél 1000 pénz) ebből lehet jó integrátort és Schmidt triggert is csinálni. Ez a következő projektem - egyelőre IR2110-el. De van egy tranzisztor temetőm is huszonvalahánnyal, talán azt is kipróbálom.
Karesz, egy tanács: ha csak tudsz, amiről beszélsz, mindig szúrj be egy kapcsolást. Úgy mindenki könyebben megérti (pl katt-tal most is volt pár félreértés, mert nem mindig szúrtam be a kapcsolást, amiről beszélek.
Az optó lassú. D-osztályú erősítőbe nem használnám. Tápegységnél is csakis akkor, ha muszály. Persze az egész frekvenciafüggő, 100kHz alatt vszeg könnyű jót találni. Idézet: „Viszont kimértem ezt szimmetrikus áramtükröt” Melyiket? Csak én nem tudom melyikről beszélsz, vagy más sem?
Rajz az kellene, mert csak halványan gondolom, hogy mit csináltál meg.
Optocsatolóból van gyors is, pl: 6N137, vagy vannak még gyorsabbak is. Egyáltalán, hova tetted az optót? Áramtükör, lassú? Brunó is ilyet használt az alap UcD-ben... nekem nagyon gyors, jó nagy erősítéssel. Vagy nem tudom rajz hiányában, hogy mire gondolsz... Itt ugyanúgy értelmezheted a nyilthurkú erősítést. Nem feltétlen van minden túlvezérelve.Ha beteszel valahova egy schmitt triggert, akkor onnan túl van vezérelve, de ahhoz, hogy a schmitt trigger billenjen, egy adott jelszint mégiscsak kell... " Egyenszintet adtam a bemenetre, a tápfeszt 5 V-os négyszögjellel vezéreltem és az összes alapkapcsolásnál néztem a szintingadozást." Az egyenszintet még értem a bemeneten, de a többi? Megmoduláltad a tápfeszt 5 V-tal? Ha igen, akkor valamit nem jól csináltál, mert a tápfeszváltozás ( már ha nem vezéreled túl a végét azzal, hogy 5 V-tal kisebb tápfeszt kap ) alig látszódhatna bele a kimeneti fesz amplitudójába. A kapcsolási frekvenciába viszont annál inkább, de ez természetes. Tudós kollégánk feljegyzését a bolhákra vonatkozóan ismerem... ![]() Nem lesz nulla a torzítás... legalábbis nekem még teljesen ideális modellekkel sem az... gyors opamp azért kell, hogy legalább az ne vigyen be számottevő késleltetést. A napokban tettem fel rajzot, tudom, hogy nem Multisimet használsz, de azt a rajzot könnyű átrajzolni más szimulátorba. Cseréld ki a hibaerősítőt ( a rajzon a szummátort ) egy valós opampra, mindjárt látod a különbséget. Nem nagy, de ott van... Én nem nagyon hiszek az ilyen nagyon gyors opampokban. Nem lesz annyival jobb, mint az ára... Mindjárt keresek valamit... a bemenetre valót.
Egyenlőre nem találom... majd holnap.
Az optocsatolót felejtsük le egyelőre.
Arra a Brunóra gondolok, de nekem nem elég gyors. Lehet, valamit elrontottam. A Schmitt az elején kell hogy legyen, tehát innen kezdve minden túl van vezérelve. (Nem feltétlenül telítésbe.) A tápfesz a gyakorlatban is modulálódik. A legutóbbi erősítő 100 W-os trafója 69 V-ról 62-re esett le teljes szinuszos kivezérlésnél. Zenével csak 2V-ot változott, de ha kicsi a tápfeszelnyomás, akkor mindez kimegy a hangszóróra és az hány százalék torzítás? Úgy szimuláltam, hogy beadok 1V egyen szintet, akkor 20x-os erősítésnél kijön 20 V. Ha megmodulálom a tápfeszt, akkor ez mennyit változik. Szerintem ez nagyon fontos, mert hallani fogod. Ha 100 ns volt a késleltetés, akkor 0.2% az elnyomás. Ha 10 ns, akkor 0.01%. Szerintem átrágtam magam rajta. Kipróbálom a gyors opampot. Az a gond, hogy a PWM-eknek meg van a saját hangjuk. Hallottam. Még sokat kell tanulnom
Miért kell a schmitt triggert az elejére tenni? Az elején legyen inkább egy opamp, oda megy be a bemeneti jel, meg a kimeneti jel. A kimenetén képződik a hibajel. Ez megy a schmitt triggerre. Így az opamp ( megfelelő beállításban ) elvileg a nyilthurkú erősítésével csökkenti a torzításokat, hiszen ő arra törekszik, hogy a két bemenete közöt nulla legyen a feszkülönbség. ( majdnem ) Nyilván, nem ennyire egyszerű, de valami ilyesmiről van szó.
A tápfeszelnyomás, az nem annyira torzítás, az tápfeszelnyomás. PSRR. Nyilván, nem jó, ha behallatszik a 100 Hz a hangszórókba... még akkor sem, ha csak nagyobb teljesítményeknél van lényegesebb amplitudója. Mi az, hogy 0,2 %? A 20 V-nak a 0,2 %-a volt a kimeneten? Vagyis 40 mV? Ha meg 10 ns a késleltetés, akkor 2 mV? Ez utóbbi már egész jó. Ez minusz 80 dB. Ha van hibaerősítő, akkor ez még jobb lesz. Hiszen, ő azt is hibának érzékeli és ellene fog hatni. Megvan a pwm-eknek a saját hangjuk? Hát, lehetséges, de ez minden erősítőre igaz. Én inkább úgy gondolom, hogy még mindig a leg neutrálisabb a hangjuk, ez biztosan nem fogja elszinezni a hangot, már ha rendesen meg van építve. De hát ez a dolog nagyon izlésfüggő...Kinek, mi tetszik. Sokat kell tanulnod? Vagyunk ezzel így egy páran... úgyhogy ne add fel...
Rosszul fogalmaztam, a Schmitt trigger a második fokozat az elején.
Így szimuláltam a tápelnyomást, és így képzelem a gyakorlatban a kapcsolást.
A "tranzisztor temető" meg valami ilyesmi lenne, de erre még alszom egy párat.
Csináltam a múltkori rajzból egy nagyon minimál koncepciót. A multisim 0,7% körüli THD-t számol neki ami ugyan sok, de bulizni még ez is elmegy. Csak meg kellene már építenem, hogy mit produkál a valóságban.
Katt: A múltkor csatolt rajzba beleokoskodtam az áramtükröt. Nem lett jó ahogy akartam, ezért a KD féle megoldást használtam, az a gyakorlatban is jó volt, működött. A lényeg, hogy az áramtükörrel annyival lett jobb, hogy a 0,6% körüli THD lement 0,4% köré. Persze ez a kapcsoló egyáltalán nem egyenértékű az IR-el, tehát nem lehet tudni hogy milyen adatokat produkálna megépítve.
Miért van a bemeneten az 5k-s ellenállás? Szerintem, nagyon belassít, legalábbis ebben a formában. ( Más lenne, ha lenne visszacsatolás is, hiszen akkor ennek a tranyónak a bázisa virtuális földpont lenne. Így viszont az 5 kilós, meg a tranyó bemeneti kapaca már komoly aluláteresztő szűrőt képez.)
Tehát ez olyasmi lenne, mint az IR applikációk. A kimeneti fojtó nincs benne a visszacsatolásban, tehát ide egy nagyon lineáris tekercset kell tenni.
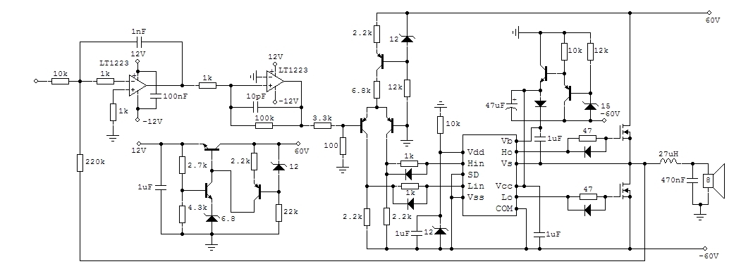
Az első opamp integrátor, de minek az inverz bemenetre az 1 K? A második meg komparátor, de oda sem kellene a 10 pF-os kondi, mert csak lassítana. A diff. szinteltoló árama 5 mA körüli. Nem sok az a 6,8 K? Azon önmagában esne 30... valahány volt, nem marad az áramgenerátoron semmi fesz. Ha jól tudom, az IR ic bemenete már megy TTL szinttől is, tehát, nem kell 10 V a bemenetére, vagyis csökkentheted az 1k-os ellenállásokat, attól is gyorsabb lesz, meg talán az utánna kötött DT is korrektebb lesz. Én a komparátor kimenetére tennék egy szinteltoló tranyót, ami a komparátor feszültségét tolja a negatív tápfesz felé. Kell hozzá egy PNP tranyó, ahhoz hasonlóan, mint a "tranzisztortemetőben a felső FET szinteltolójában a tranyó. ( Látom, te is kedveled a földelt bázisú fokozatokat...) Tehát, letolnám a szintet a negatív táp felé, a végén van egy ellenállás, mondjuk 1 k és 5 V fesz ébred rajta, már ugye a négyszög. Ezután kötnék egy 74HC14-es schmitt triggert. Ezzel már meg is van a komparálás. Ezután a maradék C14 kapukkal megcsinálnám a holtidőket és már mehet is be az IR ic-be. Így nagyon olcsó, meg jó is lehetne, de nem tetszik benne, hogy a fojtónak nagyon lineárisnak kell lennie. ( Meg az IR ic sem tetszik... )
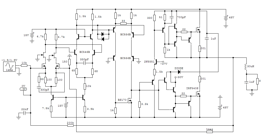
Tényleg tranzisztortemető... Szerintem nem szabad ennyire elbonyolítani, még ha tulajdonképpen egyszerű a működése. Ha ezt betennék egy ic-be, akkor biztos jó lenne, diszkréten viszont nagyon sok probléma lesz vele.
Én kipróbáltam a kaszkód differenciálerősítőt, nekem nem igazán lett gyorsabb, nem lett nagyobb a feszültségerősítés sem, valahogy nem az igazi. Pedig tudom, hogy a szkópok ilyenekkel vannak tele... Nem célszerű kondikkal az emmitterekben gyorsítani az egyes fokozatokat. A kondiknak mindig fel kell töltődni, ki kell sűlni, aztán ha egy nagyon rövid impulzus jön, akkor vagy nem töltődik frel, vagy nem sül ki, a következő impulzusra meg esetleg már hatástalan, szóval, nem igazán jó. A felső FETgatemeghajtójának az elején van egy PNP tranyó, ami telítésig van vezérelve. Ekkor nagyon lelassul, vedd ki a 700 pF-os kondit és a bázis-kollektora közé tegyél inkább egy kis schottky diódát. ( Baker clamp ). Így sokkal gyorsabb lesz, nem tud a szaturációig leülni a tranyó. De ha esetleg még több tranyót tennél bele, akkor ez a fokozat helyett tegyél be áramtükröt. Az nagyjából ugyanilyen gyors lesz... ![]() A gatemeghajtást pont így szoktam csinálni. A PNP tranyót közvetlen a FET mellé teszem, nagyon rövid drótokkal. ( fóliával ) Azért erre vigyázni kell, kisebb FET-eknél melegágya a gerjedésnek...
Persze, ez működik, de nagyon kicsi a diff. erősítő feszültségerősítése, tehát kicsi az egész rendszer nyílthurkú erősítése, vagyis kevés az a negatív visszacsatolás, ami javítja a minőséget, csökkenti a nemlinearitásokat, stb. Áramtükörrel már jobb a helyzet, de az nem ilyen egyszerű.
Beteszek néhány variációt. Ezek sem túl jók, de azért szerintem elmegy. 30 mV-os bemeneti négyszögnél 150 ns körüli a holtideje, de 300 mV-nál már csak 50 ns. Biztos, hogy az LF357-nél sokkal jobb, legalább a túlvezérlésnél nem gondolkozik sokat, mielőtt észhez tér. Ott a kimeneten a C14-es schmitt trigger, tehát, a negatív tápfeszhez képest már rendelkezésre áll a jel. Meg sokkal jobb tranyókat kellene beletenni, lehetne ezt még gyorsítani. Nekem az az érzésem, hogy a Multisim nem számol rendesen THD-t. Nekem is nagy értékeket hoz ki, aztán a valóságban megépítve még a százada sincs... Valahogy nem szereti a négyszögjelet...? Vagy nem szereti, ha kevert szimuláció van? Kellene hozzá a digitális föld? Továbbra sem tudom használni... Azért, ha ránagyítasz a display graphon a kimeneti szinuszra, meg lehet állapítani, hogy az mennnyire jó. Aztán meg kell építeni... A hozzászólás módosítva: Szept 14, 2013
Szép sorjában válaszolok:
Egy végfok bemenete általában potival kezdődik, aminek nagy az impedanciája. Persze lehet illesztőfokozatot is használni. Nem merem leírni, hogy légmagos tekercs. Az integrátor bemenetére kell az 1k (gyári ajánlás), de szimulátorban is begerjed nélküle. Ez egy 100 MHz-es OPAMP 2000 V/us jelemelkedéssel. A 6.8k-ón 37 V esik, a táp 60 V, marad 11 V tartalék. Ha már 10 V-ot leszívódik a tápfesz nagy gáz van. Az IR 12 V-ról járatva 9.5 V-nál billen H szintbe, de ezt már Te is leírtad valahol. Sajnos nem lehet TTL-el meghajtani. Gyors tranzisztorral ez a diff erősítő 20ns alatt átbillen. A földelt bázisú sem tud többet, az meg a komparátort lassítja. A kollektorkörbe már hiába teszek akármit, csak lassított. A TTL-ek meg sajnos a fentiek miatt kiesnek. Az IR nekem sem igazán tetszik, csak átmeneti megoldás. Nekem majdnem egy dekád gyorsulást mutattak a kaszkódok, a kompenzáló kondik plusz egy oktávot. Mezei tranzisztorokkal 2.5 MHz-ig lineáris, 87 dB-t erősít, 85 ns a késleltetése és nem több 500 Ft-nál. De a kicsatolását nem tudtam jól kitalálni. A FET meghajtót be lehet úgy lőni az emitter ellenállással, hogy ne menjen telítésbe, persze ki tudja mennyire lenne stabil. A hozzászólás módosítva: Szept 14, 2013
Hát, ha az 1k nélkül gerjed, akkor be kell tenni.
Igatad van, elnéztem a tápot. Úgy láttam, mintha csak egyszer 60 V-ról menne. Persze, hangerőszabályozó. De most is csak 10 k a bemeneti ellenállása a rajzod alapján az egésznek. Ehhez nem kell FET a bemeneti fokozatban. Én szoktam tenni az egész elé egy 10-es erősítőt és a kisebb torzítás érdekében jobban visszacsatolom magát a végfokot. Tehát, nekem 10 V vezérli ki a végfokot. Nem lehet, hogy összetéveszted a 9,5 V-ot az UVLO-val? Az IR2110 adatlapjának az elején ott van, a features-ben, hogy 3,3 V kompatibilis. ( Már ha a 2110-est használod. ) Jó az a légmagos tekercs, csak ne tedd az integrátor közelébe. Ha befér a dobozba, akkor jó, kicsit jobban melegszik, de hát ez van. Legalább lineáris és ebben a kapcsolásban muszáj annak lennie. De tehetsz rá még egy hurkot, ami a kimenetről csatol vissza, tehát lesz egy hibaerősítő a kimeneti feszre nézve. Az az igazság, hogy nagyon sokféle variációt lehet csinálni. Be lehet lőni, de ugye te is tudod, hogy nem lesz stabil, erősen függ a tranyó áramerősítési tényezőjétől. Egyszerűbb a schottky, kevesebb alkatrészt is igényel. ( Most is van benne egy rakás földelt bázisú elrendezés. Attól kaszkód, a kaszkód... a kimenetre lehet még tenni két db áramtükröt, az egyik felső FET-hez tolja a jelet, a másik meg az alsóhoz, de csak a szimmetria kedvéért. Szóval, lehet ezt bonyolítani... és akkor még nincs is benne DT.)
Ezt a tápelnyomás szimulációt nem nagyon értem. Így a komparátor kimeneti négyszöge van egy külső generátorral amplitudóban megmodulálva. A többi fokozat sima DC-t kap. Ha az utolsó fokozat jól van beállítva, akkor őt nem zavarhatja a változó amplitudójú négyszögjel.
Inkább próbáld meg azt, hogy vannak a tápfeszek, mondjuk 2 x 60 V DC generátor és kössél velük sorba egy AC szinuszos generátort, a megfelelő amplitudóval. Mondjuk 5 V-tal. Így az egész erősítő brummos tápfeszt kap, ez lenne a lényege, hogy ebből a brummból mennyi lesz a kimeneten. Nyilván, ez sem teljesen korrekt, mert a brumm az terhelésfüggő. Ezt is meg lehet csinálni, valahogy terhelésfüggővé kell tenni az AC generátorok feszültségét. De ha a teljes teljesítményen nézed, akkor jó lesz egyszerűen is. Aztán nézheted spectrumanalizátoron, hogy mit csinál. Vagy, több periódust szimulálni és akkor látod, hogy mennyi brumm ül a kimeneten. A baj csak az, hogy baromi hosszú ideig tart a szimuláció, ráadásul pontosnak is kell lennie, úgyhogy nem egyszerű. Hiszen, 100 Hz-es a brumm és erre nézve kell hosszú szimulációs idő. A másik, hogy a PSRR erősen frekvenciafüggő, nem mindegy, hogy 100Hz, vagy 5 kHz. De igazából a 100Hz az érdekes.
Így néz ki a kimenet. Arra gondoltam hogy ez csak kimondottan végfokozat lenne, minimális erősítéssel. Lenne előtte egy előfok ami erősítene, és egyben szét is választaná fázisban a jelet a hídnak, tehát ennek több voltos bemeneti érzékenysége lenne (nem a minőségre hanem teljesítményre gyúrok). Az az AB osztály esetén sem szokott jóra vezetni, ha a végfokkal akarunk 0,5V-ból 60-70V-ot csinálni a kimenetre.
Nézegettem B osztályú végfokokat is, ott jöttem rá hogy igazából mindegy hogy a torzításmérővel nézel THD-t vagy a menüből Fuorier analízissel. A lényeg hogy el kell vele menni legalább 15ms-ig (ha 1kHz-en mérsz), és néha az sem árt ha ez nem nulláról van indítva. A torzításmérőn szépen látszik (csak győzd kivárni) ahogy nagy értékeket számol, és olyan 11ms környékén kezd beállni. Utána is ingadozik még ide-oda, de akkor már az adott érték körül, és nem extrém értékeken. |
Bejelentkezés
Hirdetés |





Én eddig ezt egy segédFETtel kapcsolgattam, így "ablakoltam be az időt"'. Voltak benne mindig még tranziensek, azokat szűrtem. Ezt is leszimuláltam jól működik. Természtesen a tranzienseket szürni kell, de ha az ember berak egy 10us időállandójú szűrőt, akkor azokat jól megfogja, de még a 10kHz-es hangok esetén is felfutó áramokat is észreveszi.









