Fórum témák
» Több friss téma |
Fórum » Központi fűtés (vezérlés)
Témaindító: farago_bme, idő: Aug 29, 2010
Témakörök:
Nekem sem azért kerül ennyibe, mert hú de sokat teszek rá, hanem azért mert dobozban van, bárki által felhasználható és bizony a piacon lévő rendszerek közül még mindig ez a legjobb árban a teljesítményéhez képest. Ugyanis mindössze egyféle eszköz kell. Egyféle, ha központosított a rendszered és egyféle ha elosztott intelligenciájú. Nem PLC-t akartam készíteni - br arra is alkalmas, hanem egy olyan eszközt, ami programozók nélkül is képes, dobozos termékként megállni a helyét. Ha veszel 8db impulzusrelét és csoportosan is akarod vezérelni - az mennyibe kerül? Ha veszel 4 redőnyhöz egy vezérlést és csoportos működtetést az mennyibe kerül? Nem a modul drága - csórók vagyunk - ez van. Ettől még mindig nem tudom, hogy az enyémen kívül, piaci termékként van-e 100.000Ft-ért megvehető Android4 alól távvezérelhető 16be 8kimenetes rendszer, ami felhasználásra kész, azaz nem kell programozó - egy egyszerű feladat megoldásához... mert erre készült.
Nincs "főnök" sem "szolga" hagyományos értelemben.Minden modul egyenrangú és teljes mértékben önállóan működőképes csak 12V kell neki semmi más .
A PI egy I2C buszon keresztül éri el a modulokat.Percenként lekérdezi az új adatokat amiket épp kell, ebből vannak a grafikonok generálva, stb Ha valamit változtatni kell a modulban azt is I2C buszon keresztül lehet elvégezni, ez nem csak a PI lehet , akár csinálhatok neki saját szerviz modult akkor nem kell PI. De webről a legegyszerűbb szerintem mert ezt távolról is lehet.
Sziasztok! Elkészült a fűtési rendszerem első üteme, ami annyit jelent, hogy lehet vele fűteni, de bővülni fog. Jelenleg olyan problémám van, hogy nem tudom vezérelni. Elsődleges cél az lenne, hogy a vegyes tüzelésű kazán és a puffertároló közötti szivattyú akkor induljon el, ha a kazánban 40-45'C fok a víz hőmérséklete, viszont álljon meg, ha a tartályban magasabb a víz hőmérséklet, mint a kazánban. Másik dolog, hogy a radiátoros kör szivattyúja akkor induljon, ha a puffer tetejében 50'C fokos víz van és ha a szobatermosztát kéri a fűtést. Ha nincs a tartályban meleg víz, akkor a gázkazán adja a fűtésre a meleg vizet, ha a szobatermosztát kéri...
Erre szeretnék kérni ötleteket tőletek. A hozzászólás módosítva: Szept 15, 2013
Gondolom mérőpontoknak nincs kialakítva külön hely.
Erre a célra a legegyszerűbb a csőtermosztát. Milyen védelem van kazán oldalon? Ez határozza meg a szivattyú működését. Milyen hőfokot szeretnél tartani a pufferben? Az utolsó kérdésed kicsit zavaros. Idézet: „Ha nincs a tartályban meleg víz, akkor a gázkazán adja a fűtésre a meleg vizet, ha a szobatermosztát kéri...” Ehhez látni kellene, hogy hogyan van kialakítva a hidraulikus kör. Letudod rajzolni? Szerk.: Közben belinkelted. A hozzászólás módosítva: Szept 15, 2013
Idézet: „a vegyes tüzelésű kazán és a puffertároló közötti szivattyú akkor induljon el, ha a kazánban 40-45'C fok a víz hőmérséklete,” Ezt hol méred a kazánban?
Csőtermosztát azért nem jó, mert akkor kapcsol ki, amikor már visszahűlt a tartály is, vagyis nem a radiátorok hűtik, hanem a kazán is, amikor leégett a tűz benne...
Idézet: Itt arról van szó, hogy ha nem gyújtok be a vegyes kazánba, akkor a gázkazán fűtse a házat, ha a szobatermosztát kéri a meleget „Az utolsó kérdésed kicsit zavaros. Idézet: „ Ha nincs a tartályban meleg víz, akkor a gázkazán adja a fűtésre a meleg vizet, ha a szobatermosztát kéri...””
A kazánban van egy merülőhüvely, gyárilag.
Milyen megoldást szeretnél? Analóg, digitális vagy komplett kész eszköz?
Analógra gondoltam, de nem kérek kész eszközt senkitől, csak hogy hogyan és merre induljak el. gondolom logikai elemekből össze lehet rakni.
Annyi még lemaradt, hogy a gázkazánt egy záró kontakttal lehet bekapcsolni...
Én a szivattyúkat külön relével leválasztanám. Ez a kezdet.
Kell 1-1 termosztát a pufferre és vegyes kazánra. Ha a szobatermosztát zár meghúzza a radiátorok szivattyújának reléjét így az elindul. Erről a reléről viszel jelet a puffer NC érintekőjén keresztül a gázkazánhoz. Így az elindul mert: Szobatermosztát kapcsolt Szivattyú elindult Puffer termosztát NC lába zárt mert a hőfok 50 °C alatt van. Vegyes kazán oldaláról nézve: A kazán termosztát NO lábát sorba kötöd a puffer másik NC lábával. (Puffer relé két NC lábbal kell, hogy rendelkezzen!) Így, ha a pufferben a víz kevesebb mint 50°C, de a kazánban több mint 45°C akkor elindul a szivattyú puffer oldalon. Ez így nagyon alap és mivel vegyes tüzelésű kazánról van szó a védelmet jól át kell gondolni. Az a két ESBE szelep kevés lesz. Nem tudom milyen a kazán huzatszabályzása.
Ennél a fajta hidraulikus rendszernél arra is oda kell figyelned, (mivel az 1köbis tartályt is nagyon gyorsan meg lehet rottyantani) ,hogy ha a puffered meleg, de e radiátor nem kér meleget viszont a kazán dübörög akkor elindítsa a radiátoros kört.
A hozzászólás módosítva: Szept 15, 2013
Hello! Egy lehetséges analóg megoldás, kiindulásnak. Működése dióhéjban..
- Két NTC hőérzékelő van, egyik a Kazánban, másik a Pufferben. Szobatermosztát zár, ha fűtés kell. - P1 potival állítható be a 45 foknak megfelelő érték. U2 figyeli, hogy a kazánban 45 fok felett van-e a hőfok. Ha igen, kimenete magas. - U1 figyeli, hogy a kazánban melegebb-e a víz mint a pufferben. Ha igen, kimenete magas. - A U1 és U2 kimenetek huzalozott ÉS kaput alkotnak. Ha egyik sem tiltja (mind kettő magas) akkor T1 meghúzza a relét, és a kazán-puffer szivattyú üzemel. (bármelyik kimenet alacsony szintje, tiltja a szivattyú működését, amit a "K-P-Tilt" Led jelez.) - A P2-vel az 50 foknak megfelelő feszültség van beállítva. - U3 figyeli, hogy a puffer elérte-e az 50 fokot. Ha igen, kimenete magas, nem tiltja a "Fűtés-Pufferből" szivattyú működését. - U4 figyeli, hogy a kazán elérte-e az 50 fokot. Ha igen, kimenete magas, nem tiltja a "Fűtés-Kazánból" szivattyú működését. - A szivattyúból bármelyik csak akkor működhet, ha a szobatermosztát azt kéri. Ha a szobatermosztát érintkezője nyitva van, akkor a "T-Tilt" jelzés lesz, T4 tranyó kinyit, és a D5-D6 diódán keresztül tiltja "a radiátor szivattyúk" működését. Ha a szobatermosztát érintkezője zárva van, akkor a "T-Tilt" jelzés megszűnik, és egyik szivattyú mehet, ha valamelyik tartály elérte az 50 fokot. Ha a puffertartály hőmérséklete elérte az 50 fokot, akkor annak szivattyúja jár, de ekkor D4 dióda segítségével, tiltódik a fűtés a kazánból. Vagy is a két szivattyú közül a pufferének elsőbbsége van. - Még egy retesz van. Ha a puffer hőfoka nem érte el az 50 fokot, és a fűtés közvetlen a kazánból megy, akkor a D7 dióda tiltja a kazán és puffer közötti szivattyú működését. Hogy a kazán ez idő alatt, ne fűtse a puffert. Ha a szoba eléri a hőfokot, akkor a kazán szivattyúja leáll, és így engedélyezve van, a kazán-puffer szivattyú működése. - A Relékre nem tettem Led-eket. De lehet rakni, ekkor nem csak a működés tiltása, de a szivattyú működése is láthatóvá válik. - Természetesen a rajz nem egészen teljes, mert nincsenek hiszterézisek. De nem biztos, hogy arra szükség van. A termisztorok alatti ellenállással párhuzamosan lehet tenni egy-egy 10µF-os kondit, zavarszűrésnek. Lehet kicsit zavarólag hat, hogy a szivattyúk engedélyezése helyett a tiltása működik. De ennek elsődleges oka, hogy az LM339 komparátornak (melyből egy tokban mind a négy megtalálható) nyitott-kollektoros kimenete van így az közvetlen közösíthető. A Fet meghajtók nem véletlenül vannak az áramkörben, mert nem igényelnek működéshez áramot, így a kimenet a jelzésre-vezérlésre-logikai kapcsolatra közvetlen használható. üdv!
Nagyon profi vagy!!!
Sajna 1-2 fokos hiszterézisre szükség szokott lenni, ha a pufferbe nem is de a kazánba általában igen.
Belerajzolhatom, csak akkor "meg kell bufferelenem" a hőfokérzékelőkről kapott jelet, hogy a visszacsatolást létre lehessen hozni. Különben visszahatások lesznek. De akkor már érdemesebb "rendes kapcsolási rajzot" készíteni, mert így a TINA-ban elég zavaros lett volna már tőle. üdv!
Köszönöm, korrekt megoldásnak tűnik. Megépítem és kipróbálom.
Hello! Ha tényleg meg szeretnéd építeni, akkor megrajzolom "rendesen", mert jelenleg a leginkább a megértést szolgálja a rajz. Vagy is átnézem, és hiszterézist alakítok ki hozzá, ha gondolod. üdv!
Látom nagyon profi vagy az elektronikába. Ha lesz egy kis szabadidőd, nem tudnál skiccelni egy hőmérőt aminek 0-10 kimenete van :-S ?
Hello! Leginkább az a kérdés, mi a hőérzékelő, mi a hőfoktartomány, és milyen a pontossági igény. Mert pld. egy LM35 10mV/°C jelet ad, azt fel lehet erősíteni 10-szeresére, akkor 0..100°C meg fog egyezni 0..10V-al. üdv!
A hozzászólás módosítva: Szept 17, 2013
Hello! Mérni NTC-PTC-vel nem túl célszerű a linearitása miatt. Igazból a pontosságot az LM35, az OPA offset feszültsége és hogy "mennyire féltápfeszes" fogja meghatározni. Egy szoba hőfokánál számít az 1°C. De egy kazánnál, aligha..
Látható, hogy hiba leginkább az alsó hőfoktartománynál van, ami a szimulátor szerint 2°C-nál kb. 0,8°C. Természetesen jobb eredményt lehet elérni, kettős tápfeszültséggel, és egy jobb műveleti erősítővel. Csak az sokkal drágább lesz. üdv! A hozzászólás módosítva: Szept 17, 2013
Idézet: „Mérni NTC-PTC-vel nem túl célszerű a linearitása miatt.” Nem a nem linearitása miatt? Az NTC közel logaritmikus nem?
Gyakorlatilag egy ellenállás. Ami %-os arányban változtatja az értékét. De azért "nemlinearitása" is van. Ha ez nem lenne, akkor az adatlapon a hőegyüttható, minden hőmérsékleten azonos értékű lenne. Vagy is csak egy paraméterként lenne megadva. De nem így van.. üdv!
Tudom, hogy gyakorlatilag egy ellenállás. De pont azt írtad, hogy a linearitása miatt nem célszerű én meg azt, hogy a nemlinearitása miatt.
Egy LM35 lineáris jelet ad szemben az NTC/PTC-vel. (Vagy elbeszélünk egymás mellett.) A hozzászólás módosítva: Szept 17, 2013
Most esik le , hogy mit írsz. Természetesen így van..
Mindenképpen kell valami megoldás a vezérlésre, mert most csak a gázkazán megy.
Szóval, ha van még mit alakítani a kapcsoláson, akkor azt szívesen veszem. Köszi. Ui.: LM35 hőszenzorral, ha lehetne A hozzászólás módosítva: Szept 17, 2013
[off]
Nem értem ezt az LM35 mániát. Addig nagyon jó amíg nem kötöd vezetékre. Ha vezetékre kötöd nagyon körültekintően kell eljárnod mind a vezetékkel mind a szűréssel. Amit proli007 készített neked nagyon jó és frappáns megoldás, de kérdés érted-e a működését és minden elemét. Ha nem akkor félek jövő télen is ezzel fogsz kínlódni. Néhány relé és 2-3 Dixel digitális termosztát segítségével már kész is lennél. A hozzászólás módosítva: Szept 17, 2013
Igazából PLC-hez szeretném használni, a legfontosabb az üzembiztonság. Jelenleg hőfoktávadót használok (PT100-al) kisebb rendszereknél, de elég borsos az áruk.
Nagyobb rendszereknél 1-Wire-s szenzorokat alkalmazok, de az csak 10-20 érzékelőnél térül meg.
Oké, legyen gyereknap.. De kíváncsi vagyok, van-e majd vér a pucátokban, hogy ki is próbáljátok, vagy csak én trenírozok itt..
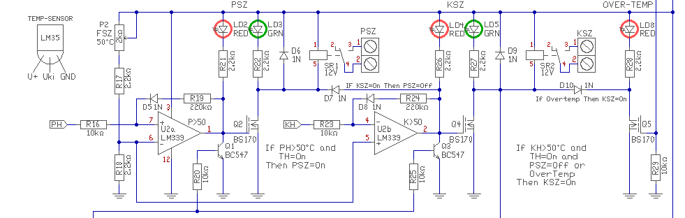
Kis jelölési-működési útmutató. (Ha igaz..) - KH kazán hőmérséklet (0..10V/0..100°C) - PH puffer hőmérséklet (0..10V/0..100°C) - OVER-TEMP Hőmérséklet túllépés. Beállítás P1-el, kb. 70..100°C között. Elindítja a kazán fűtésszivattyút, és OVER-TEMP Led jelzés van. - FSZ Fűtés szivattyúk működése. Beállítható P2-vel kb. 40..60°C között. - PSZ Fűtés szivattyú, pufferből. Működik, ha a puffer hőfok nagyobb mint 45°C és ha a szobatermosztát engedélyezi. De leáll, ha a kazánszivattyú jár. - KSZ Fűtés szivattyú, kazán felől. Működik, ha a kazán hőfok nagyobb mint 45°C és ha a szobatermosztát engedélyezi. De tiltva, ha a pufferszivattyú jár. Viszont elindul, ha kazánban vagy pufferben hőmérséklet túllépés van. - KPSZ Szivattyú, a kazántól a puffer felé. Működik, ha a kazán hőmérséklete magasabb, mint 45°C és a kazán melegebb mint a puffer. Beállítható P3-al, kb. 40..60°C között. Differenciál hiszterézise, kb. +-3°C. (R35) De tiltva van, ha a KSZ (kazán fűtésszivattyúja) jár. Vagy is puffertároló nem elég meleg és fűteni kell, vagy túlhevülés van. - TH Szobatermosztát kapcsolója. Jelzések.. - LD1 "T-Tilt" Szobatermosztát nem kéri a fűtést, vagy is tiltja a fűtés szivattyúk működését. - LD2 PSZ működése tiltva, LD3 PSZ működik. - LD4 KSZ működése tiltva, LD5 KSZ működik. Hőmérséklet túllépésnél lehet egyidőben is a két jelzés.. - LD6 PKSZ működése tiltva, LD7 PKSZ működik. - LD8 "OVER-TEMP" túlhevülés van a kazánál, vagy puffernél. - KH Kazán hőmérséklet mérő műszer (opcionális) 0..10V=0..100°C - PH Puffer hőmérséklet mérő műszer (opcionális) 0..10V=0..100°C - KH és KP között lehetne mérni differenciál hőfokot is. 10V/100°C léptékkel. - üdv! ui: Sajnos nem tudom felrakni, mert 2,5MB, elküldöm e-mailben.. A hozzászólás módosítva: Szept 18, 2013
Heuréka! Úgy sem ment át. Na, akkor három részletben..
A hozzászólás módosítva: Szept 18, 2013
Az miért nem lehet, hogy a puffer és a kazán közötti szivattyú működjön, ha a fűtési szivattyú jár? Szerintem mehet mind a kettő egyszerre, sőt kell is, mert hidraulikailag úgy van kötve, hogy a kazánból csak a puffer szivattyú tudja kivenni a meleg vizet. Mehetne egyszerre, ha a feltételek adva vannak...
Tetszik az ötlet és a rajz, csak a fenti dolgot nem értem... |
Bejelentkezés
Hirdetés |















