Fórum témák
» Több friss téma |
Volt egy szakadás a panelon
elég sok helyen alámart de azthittem kijavitottam az összeset...most a nyugalmi áram beállításával szívok, mert ha 10mV ra állítom akkor szépen mászik felfelé folyamatosan. Lehet hagyom 5-6on.
Van valakinek ötlete miért mászkál a nyugalmi áram folyamatosan? a tranyók is melegednek kicsit főleg felváltva ahogy változik
Mi az hogy mászkál???
Mennyivel? Ha nem nagyon, akkor sztem nem gond. Idézet: „ha mindket erosito ugyanakkora feszultseget tud szolgaltatni ugyanakkora terhelesre, akkor a terhelesen atfolyo aram is azonos lesz es igy a ket erosito altal keltett hangero-erzet is azonos lesz (felteve ha ugyanazon a hangfalakon szolal meg mindketto).” Ez igaz, de a kivétel erösíti a szabályt, föleg hangerö érzet tekintetében. A kivétel pedig az, ha nem méröjellel nézzük a dolgot hanem zenével. Itt már beleszól a frekimenet, mert a fül nem egyformán érzékeny minden frekvenciára, és a torzítás mert a torz hang hangosabbnak tünik. Biztos mindenki hallott már vartyogó zsebrádiót kibirhatatlanul hangosasn szólni..... mind a 125mW kimenö teljesítményét bedobva , és ugyanakkor kellemesen szólni egy jobb erösítöt, függönylobogtató hangnyomás mellett
Stefan, bocs amiért nem olvastam vissza, tettél fel kapcs rajzot, ill. fotókat?
Jó hogy nem csináltad meg mert itt mivel 45W eleve hídba van kötve ha ráteszed jó esetbe csak a sztereó adásnál az eltérést hallod ha monó akkor semmit. És ezt is csak ügy ha a meleg pontokat viszed a hangszóróra. Tehát jobb csatorna meleg pont hangszóró egyik kivezetése bal csatorna meleg pont hangszóró másik kivezetése. Ha a jobb és bal melegpontot összekötöd majd a hangszóróra a hideg pontot össze kötöd majd hangszóróra akkor megnézheted hogy füstöl az erősítő vagy rövidzár védett e. Ha nincs elektronikai ismereted akkor vedd meg a mély hangszórónak a erősítőt ott csak a sztereó jelet kell megadni és a tápot ö megcsinálja a szűrést és erősítést próbaként kösd a egyik hangszóró helyére az autó nem fog ugrálni csak a mély hangok kellenek 20Hz-400Hz ig jelen pillanatba 20Hz-20KHz megy a hangszóróra a mély nem szereti a magasat nem szól vagy csak halkan a teljesítmény átmegy rajta és melegszik. Gondolom nem ezt a eredményt vártad(várod)
Tehát ellenállásokkal közösíteni kell a jobb és bal oldalt 2x47K majd egy kettős szűrőt kell beépíteni ami kiemeli 20Hz-400Hz ig a frekvenciát ez alatt és felett csillapít majd jöhet a erősítő ami legalább 60W és ekkor mindenki megfordul majd az autó után hogy ki mire gondol azt ritkán fogod megtudni. üdv.
Ebben teljesen igazad van Skori, ezert irtam hogy termeszetesen van kulonbseg erosito es erosito kozott foleg egy TDA2030 es JLH kozott
Pontosabban kellett volna fogalmaznom, mert ezt a hangero erzet dolgot valoban egy adott mero frekire ertettem es nem zenei anyagra. En 1-2 felreertest szerettem volna mindossze tisztazni az aram es feszultseg ertelmezesek korul, illetve arra ravilagitani, hogy egy erosito kimeno teljesitmenye eleg sok korulmenytol fugg. Illetve arra szerettem volna ravilagitani, hogy hallasra megitelni valamit nagyon bizonytalan dolog. Nalam is joval nagyobbat szol pl. a JLH mint a TDA2030 de en ezt meg is tudom merni, meg is tudom magyarazni es nem csak hallas alapjan allitom azt, hogy egy 10W-os JLH erosito leszol egy 14W-os TDA erositot. Idézet: „Nalam is joval nagyobbat szol pl. a JLH mint a TDA2030 de en ezt meg is tudom merni, meg is tudom magyarazni es nem csak hallas alapjan allitom azt, hogy egy 10W-os JLH erosito leszol egy 14W-os TDA erositot” Akkor tedd is meg, mert most eppen azt erositetted meg, amit nehany hozzaszolassal visszabb te is cafoltal!
Eloszor is en ezt irtam korabban:
Idézet: Ezt tovabbra is fenntartom, es igy igaz ahogy leirtam azzal a kitetellel, hogy 1 frekvenciara igaz ez. Az en JLHm azert szol nagyobbat a TDA-tol, mert a JLH meressel 1kHz-en hatarolas nelkul leadja a 10W-ot muterhelesre, mig a TDA ugyanezt kb. 4-5W-on tudja, azaz ott kezd hatarolni. Ebbol a meresbol az is kovetkezik, hogy a zenei teljesitmenye is nagyobb lesz a JLH-nak, azaz tuti nagyobbat is fog szolni. Es hogy miert tud csak 4-5W-ot a TDA? Mert kisebb a tapfeszultsege az ajanlottnal es 8ohmos terhelesre dolgozik. Azt hiszem ezen nincs mit tovabb magyarazni „Biztos, hogy van kulonbseg mert marha sok korulmenytol fugg egy erosito leadott teljesitmenye. Mar elhangzott itt 1-2 tipp mi okozhatja a kulonbsegeket, viszont az teny, ha mindket erosito ugyanakkora feszultseget tud szolgaltatni ugyanakkora terhelesre, akkor a terhelesen atfolyo aram is azonos lesz es igy a ket erosito altal keltett hangero-erzet is azonos lesz (felteve ha ugyanazon a hangfalakon szolal meg mindketto).”
Ertem! De akkor felrevezeto a megfogalmazas, miszerint egy 10W os erosito leszol egy 14-eset! Nem, nem szol le, csak az utobbi valojaban nem 14W-os.
Ha meresekrol, es hangerokrol beszelunk sohasem az erosito elmeleti teljesitmenye a referencia alap, hanem a konkret hasznalati feltetelek. :yes:
Pontosan errol van szo! Sokan azt hiszik, ha megepitik a TDA2030-al az alap erositot amit katalogusokban lehet megtalalni, akkor maris epitettek egy 14W-os erositot ... pedig mekkorat tevedhetnek, ha elternek az ajanlott +/-14V vagy szimpla 28V-os taptol es 4ohmos terhelestol, ugyanis ezekre az ertekekre mondja a katalogus a 14W-ot 0.5% torzitas mellett. Ettol nagyobb teljesitmenyt is le tud adni az erosito, csak jelentosen megnovekszik a torzitas. Es ugyanez a helyzet a 10W-osnak mondott JLH-val. Annal minden a nyugalmi aramon es a terhelesen mulik, ha van elegendo tapfesz. Szoval siman lehetne egy olyan helyzetet teremteni, hogy egy TDA2030 lazan leszol egy JLH-t, mert mondjuk a TDA megkapja az ajanlott 28V tapfeszt es 4ohm terhelest, de mondjuk egy 8ohmra optimalizalt JLH szinten ugyanazt a 4ohmos terhelest kapja es maris kisebb teljesitmenyt tud csak szolgaltatni mint 8 ohmra .... na ezzel most lehet hogy megint osszezavartam nehany artatlan lelket, mert hogy lehet az, hogy egy erosito kisebb terhelo impedanciara kisebb teljesitmenyt tud leadni, holott szinte mindenutt azt hallani/olvasni, hogy kisebb impedanciara nagyobb teljesitmenyt tud egy erosito nyujtani .... hat tessek utananezni a JLH mukodesenek
Egy szo mint szaz szerintem nagyon kell vigyazni amikor valaki epit egy erositot es kijelenti, hogy az x wattos ... ilyenkor egybol ezek a kerdesek merulnek fel bennem, hogy: - mekkora terhelo impedancian tud x wattot? - merted is az x wattot? es meg sorolhatnam ....
... ja mint régebben a kínai piacon árult rádiósmagnó melyre rá volt írva nagy betűkkel: 500W pip Az egész nem volt fél kiló (és nem azért mert kapcs.üzemű tápja volt)...
Nyilván a teljesítményt másként értelmezték.
Sziasztok!
Szeretném megépíteni az alábbi erősítőt, de a tekercs adataival gondjaim vannak. Tudna valaki segíteni hogy milyen magra és hány menetet kell tekerni?
Ha jól megnézed a fényképet, akkro szerintem anyi menet kell rá, hogy a karika belselyében kb egymás mellé kerülnek a menetek, és nem egymásra.
Ott van hogy 50uH-s tekercs kell.
Adott maghoz AL ertek alapjan szamithato. Szoval szerzel egy magot, megmered vagy mittomenhonnan megtudod az AL erteket, aztan kiszamitod a szukseges menetszamot. A huzalatmerot 5A/mm2-es aramsurusegre meretezheted ebben az alkalmazasban.
Az ok hogy 50uH, meg annyit még sikerült kibogarásznom belőle hogy 3cm átmérőjű ferrit, de milyen anyagú? Valszeg Tali Bt.-től szerzem be, szóval onnan kellene választani. Leírás szerint 20-30 kHz-en "pörög" csak nem tudom h ennyek milyen anyag felelne meg. M2TN-B, szerintetek?
u.i.: Bocs, az alábbi kérdésemért, félreérthetően fogalmaztam.
A TaliBt-nel eleg segitokeszek.
Mondd meg nekik hogy 20-30kHz-re kellene neked ferritgyuru kb. 3cm-es, de olyan, aminek tudjak is a gyari "AL" erteket. Szerintem tuti adnak megfelelo magot!
Nem ferrit, hanem porvas. Ferrit is jó lenne, de akkor légrés kell bele! A PC tápok kimenő fojtója ide nagyjából megfelel, kb. 15 menet kell rá.
Köszi szépen a segítséget
Mi lehet a hiba egy (Twin Line 600) végfoknál, ha maga a végfokrész teljesen jó, de a védelem "overload" kijelzéssel nem huzza be a védelem relét, így ugye pedig a kimenetre nem kerül ki az erŐsített jel. Nincs DC a kimeneten, egyébként ugy már használtam hogy a végfokrol egybŐl vettem le a kakaot, és nem a védelmen keresztül, de komolyabb helyen ezt nem akarom, mert ha elszáll télleg a végfok akkor a védelem hiába van benne. az overload pontosan nemtudom mit takar a végfoknál, van a hótŐbordán egy NTC (vagy PTC?) de azok jók, meg probáltam sima ellenállást is a helyére, de ugyanaz. kiprobáltam aztis hogy a két oldal védelem paneljeit kicseréltem, de akkoris ugyanaz az oldal overload-ol, a kimeneten nincs zárlat semmi ilyesmi, mert már alra is gyanakodtam, hogy azért írhatja ezt.
másik: van egy DAP900 végfok, mindkét csatornáját már valaki buherálta, +- között 185V a tápfesz, ennek ellenére belerakott BD249-250 tranyokat, eredetileg 2SC5198 és a 2SA párja volt benne, én 2SC5200/2SA1943 tranyokat tettem bele, amik mindenben megegyeznek az eredetivel, csak erŐsebbek. Az egyik oldal bekapcsolás után 0.4-0.5V-ot mérek a kimeneten, ez valameik dioda nyitófeszének néz ki. de egyszerűen mindent végigmérve se találok hibás alkatrészt, a tranyok mind ujjak (a meghajto is, csak a végén a védelemben nem). A másik oldalon még rosszabb, mindent cseréltem, elégett ellenállatok, tranyok....sŐt még a NE5532-es müveletit is mert az ketté volt repedve rajta Smile bekapcsoláskor viszont egymásra nyitnak a tranyok. a tápágakba egy egy 22 ohmos 5W-os ellenállatot raktam élesztéshez, amik persze rögtön tűz forroak lettek. Esetleg valakinek ötlet vagy tapasztalat? nagyon fontos lenne.
hello
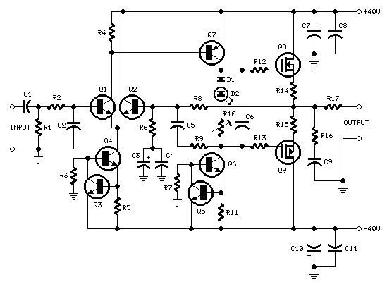
a mellekelt rajzon a potival kapcsolatban kerdeznek a csuszkaja a harmadik labra van kotve?vagy hogy kell bekotni?csatolok egy masik kepet is hogy hogy ertem. egyebkent ismeri valaki ezt a kapcsolast?erdemes megepiteni?
Igen, a potit ugy kell bekotni ahogy a mellekelt kepen van! De Biztos ezt a kapcsolast akarod megepiteni? Van valamivel egyszerubb kapcsolas is, es a jpg nevebol azt veszem ki, hogy ez 60w -ot tud,.. +/-40v melett, ez eleg biztato, biztos leadja, de akkor is,.. Vannak mar ujjab rajzok, vagy olyanok amit mar sokan megepitettek es velemenyt tudnak mondani rolla,..
igazabol meg keresgelek
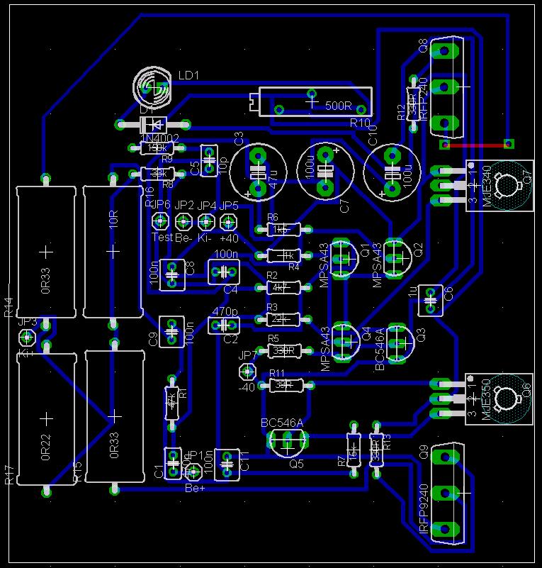
de azt hallottam hogy a fetes erositoknek jo hangja van ezert neztem ezt a kapcsolast illetve van egy kallodo 300 w os trafom ami pont ezt a feszultseget tudja. eaglebe probalgattam megtervezni egyeleore 8cm x 9cm panelra sikerult ra tenni 1 atkotessel. illateve az alkatresz koltseget tekintve kb 1300ft ba kerul egy vegfokhoz az osszes alkatresz.
Nagyon szep lett a nyak! De egy par NaGYoN Fontos dolog,.. A teljesitmeny ellenallasokat tedd minel kozelebb a vegtranyokhoz,.. es azt az atkotest tedd at a bal oldalra,.. ha lehet,.. nem tul szep ott kituremkedve es az alu alatt,..
Amgy gratula a nyakhoz meg1x!
koszi
atterveztem igy most 8.5cm x 8.5cm lett es 2 atkotes van benne de szebb lett. egyebkent miert kell hogy kozel legyen az ellenallas?
ezek a vezetősávok igen gyengék.. :no: :no:
Igy tenyleg nagyon szep lett, de ha meg azt a C6 es Q5 alkatreszeket is beljebb tenned akkor igazan Kimondottam Szep lenne! Elnyerne mindenki tetszeset,.. Ja es ahogy szabi83 irta a vezetosavok a vegtranyok es az ellenallasok es a +/- kimenet, legyenek megvastagitva hisz ottan teljesitmeny megy, nem frekvencia vagy kapcsolastechnikai aramkor,.. Hanem egy teljesitmeny erosito, vegfok!
Azert legyenek kozel, mert kozel kell lenniuk,.. Ez megszokas is meg gerjedes is johet belole, ha a bemeneti aramkort kozre veszi a vegfokozat, a nyakon is jobban mutatnak a kis dolgok elol a nagyobb teljesitmeny dolgok hatul egy kupacban, stb stb,.. Ezer oka van,.. Udv; Imre,.. De igy mar sokkal jobb
jaja tudom majd atrajzolom
eaglebe nem lehet ilyet csinalni hogy megadom a min vezetek vastagsagot de ahol hely van ott vastagabbal huzza?
Szerintem valahol kell lehessen,.. Ma letoltom enis kiprobalom mert idaig ni termeket vagy inkabb express pcb -t hasznaltam,.. Aha ahol lehet a vege fele a teljesitmeny ellenallasoknal a vegtranyoknal es a taplalasnal huzd vastagon!,..
|
Bejelentkezés
Hirdetés |




elég sok helyen alámart de azthittem kijavitottam az összeset...
, és ugyanakkor kellemesen szólni egy jobb erösítöt, függönylobogtató hangnyomás mellett











