Fórum témák
» Több friss téma |
Fórum » Labortápegység készítése
Tényleg.
![]() Ez meglehetősen bonyolult, sok féle tr kell hozzá, stb... Én Alkotó vagy Attila tápját ajánlanám. Persze kellene egy igény, hogy mi kell, ha 30V 5A, az alkotóével megoldható lazán. Az övé a legolcsóbb, és jó is. Attilái is jó, de más megközelítés. Sztem ebben a kettőben gondolkodj. Bevált kapcsolások.
Sziasztok!
Levettem az ampermérőt a kis trafóról, fél órát üzemeltettem a tápegységet a 24V-os 60W-os izzóval, a melegedéssel nem lesz gond. Azt viszont nem tudtam megállapítani, hogy megoldódott-e a referencia elmászása azzal, hogy nem volt teljesen leterhelve a trafó, ugyanis bekapcsoláskor 24,2V-ot mutatott a műszer , pár perc múlva átugrott 24,3V-ra, majd kapcsolgattam 1-2x a tápegység ki/be, hogy ne áram alatt ellenőrizzem a hűtőbordám melegségét kézzel, s egyik ilyen művelet után visszament 24,2-ra. Aztán még 15 percig működtettem, s semmi elmászást nem észleltem. Szerintetek?
Szia Jani!
Szerintem is kevéske volt az a 6VA-es trafócska a műszereknek. Én mindíg úgy szoktam méretezni a trafó teljesítmény igényét, hogy kiszámolom mekkora teljesítményre kell és a kapott VA értéket megszorzom kettővel. Ez biztosan elegendő terhelhetőséget biztosít minden körülmények között. Szerintem jó lesz a mérőke, de csinálj egy összehasonlító mérést is a multimétereddel is, úgy hogy egyszerre párhuzamosan méred a kettőt és mindíg együtt olvasd le őket. Ha elfogadható pontosságú a multiméter, és stabilan mér, akkor nagy eséllyel jó lesz a mérés. Ha a multiméterhez képest nem változik a mérési eredmény akkor jó lesz a cucc. Az a 0,1V különbség nem olyan számottevő. Egyébként méregetheted a referenciát is, meg a 7805 ki és bemenetét is. Abból is fogod látni, hogy merre mászik el a cucc. Amúgy én 4V körül javasolnék tartalékot a 7805 elé, úgy biztosabban stabilizál. Tehát min. 9VDC nyers fesz kell elé amiből biztos kézzel csinál neked 5V-ot a 7805. A hozzászólás módosítva: Okt 5, 2013
Köszi szépen a leírást! Most már csak egy trafót kell szereznem valahonnan!
Sziasztok !
Ezt a panelmérőt át lehet alakítani 200 mV végkitérésre ? (labortápba kellene, az egyik színű a feszültséget, a másik áramerősséget mérné)
Olyan fába vágtam a fejszémet, aminek kidöntésében nem voltam biztos.
Utánépítettem Attila86 SMPS II. labortápegységét. Ez így önmagában nem tűnik nagy dolognak, de számomra mindenképpen rendkívüli erőpróba volt. Részben az SMD technológia egyedisége miatt, hiszen még sosem csináltam ilyet, részben a kapcsolástechnika újdonságai miatt. A táp szerzőjétől folyamatosan, mindenre kitérően, az elvárhatótól lényegesen több és hathatósabb segítséget kaptam. Itt is köszönöm neki. A "mindenre kiterjedőt" szó szerint kell érteni, belegondolva ebbe az alkatrészek beszerzését, a forrasztási alapismereteket, a tesztelés javasolt módját, és még sok-sok egyebet is. Kimondottan kivételezettnek éreztem magam. A tápegység rögtön elsőre beindult, és jól működött. Az más kérdés, hogy tudatlanságom miatt behúztam neki egy övön alulit, de a javítás is gördülékenyen ment. Ebben a táp ártatlan, Én nem gondoltam egy fontos részlet jelentőségére. Trafóm még nincs, de labortápról táplálva is többféle tesztet és mérést végeztem. Több mint tanulságos egy ilyen tápot megépíteni, illetve megpróbálni megjavítani. A hatásfok és a melegedés itt új értelmet nyer, nem is beszélve a működés tanulmányozásáról. Aki teheti, és fűti a tudásszomj, annak javaslom a megépítést. Nem egy olcsó mulatság, de a határértékek is jelentősek. Én vélhetően sosem fogom kihasználni, de csak akkor tudok hitelesen véleményt alkotni, ha saját tapasztalataimra támaszkodhatok. Eddig a látszólagos bonyolultságon kívül semmilyen hátrányt nem fedeztem fel, csak újabb és újabb előnyökbe botlottam. A kimeneti jel minősége lehet esetleg problémás, de egyenlőre nem találtam ki hogyan tudnám ezt tesztelni. Izzós és nagy kapacitású terhelésekkel vizsgálva erre még nem derülhetett fény. A legnagyobb problémát az jelenti számomra, hogy nem tudom mit nevezhetünk jónak. Megpróbálok majd egy nagy erősítésű (érzékeny) hangtechnikai eszközt járatni róla, és meghallgatom mi hallatszik a tápból a hangképben. A panel SMD oldalának beültetését úgy értékeljétek, hogy mindössze pár próbaforrasztást végeztem korábban (szintén Attila86 közreműködésével). Ráadásul, a látásom korlátait messze meghaladja ez a mérettartomány, ezért nagyítót is kellet folyamatosan használni. Összességében a beültetés nagy figyelmet és koncentrációt igényelt, de ha Én jelentős idegenkedésem ellenére is megtudtam csinálni, akkor ez másnak is biztosan sikerülni fog. (Eddig is tiszteltem az SMD technológiát, de most már követendőnek is érzem.)
Le a kalappal az smd forrasztásod miatt. Főleg, hogy nem forrasztottál még smd
Szia!
Nagyon szép munka, gratulálok! A megszokott kiváló minőség.
Oszcilloszkópom nincs, ilyen vizsgálatot nem tudok végezni. De mint utaltam rá, nem is a vizsgálat mikéntje a probléma, hanem az eredmény értékelése. Szinte biztos vagy abban, hogy valami apró "szőrösség" van a kimeneti jelen, de mennyire lehet ez zavaró? Mennyire érzékenyek a tápról működtetett eszközök erre?
Én is megépítettem Attila86 szabályzóját,és kipróbáltam erősítővel,Pic-es dolgokkal,és az a kis szőrösség nem befolyásolta a működésüket.Ráadásul én kapcsolóüzemű tápról járatom,kemény táp(SMPS)a kimenetét nem szűrtem,még sincs vele semmi probléma.Én már rengeteg szabályzót építettem,a gond a melegedéssel és a hűtőborda miatt a nagy mérettel volt.Ezen most egy 10x10cm 1mm réz lemez van,és elég a hűtésnek venti nélkül.Eddig ezzel vagyok a legjobban megelégedve,addig még nem lesz egy ennél is jobb.
Én is erre számítok. Jó eséllyel nincs, vagy ha mégis, akkor nagyon kevés azoknak a készülékeknek a száma, amiket zavarna.
Van rajta zaj, de ezt ma már minden áramkörnek tudni kell kezelni. Én amikor egy sima LM350-es táp kimenetét mértem megtaláltam benne az asztali LED-es lámpám kapcsolóüzemű áramgenerátorának a zaját is
. Az a tapasztalatom, hogy ezeken az analóg szabályozókon a tápról jövő nagyfrekvenciás zavarok simán átmennek (ha nincs előtte szűrés). Ezért látunk ma már szinte minden 230V-os bemeneten tápszűrést.
Majd lassan most már tényleg eljutok oda hogy a táp méréseit elvégezzem és akkor konkrét mérési adatokkal, szkóp ábrákkal fogok tudni szolgálni. Addig ezek híján csak annyit tudok mondani hogy max terhelésen kb 20mV amplitúdójú tüskék vannak rajta, alacsonyabb terhelésnél ennél kisebbek. Fesz- és áramgenerátoros módokban a zaj jelalakja és amplitúdója azonos (erre egyébként elég büszke vagyok, ez egy relatíve nehezen megoldható dolog...).
A labortáp kimenetén egészen a legutolsó prototípusig volt egy közös módosú szűrő a zajcsökkentés miatt. Azonban csak nagyon kis mértékben csökkentette a zajt, cserében viszont induktív terheléseknél a táp hajlamos volt begerjedni. Nem mellesleg ez a szűrő egy házilag megtekerendő valami volt ami tovább nehezítette volna az utánépítést. Így végül kikerült az áramkörből. A zajról pedig már sokszor írtam itt, most már csak bemásolom: Idézet: „A kapcsolóüzem velejárója a zaj, ez a kapcsolóüzem működési elvéből ered. Eltüntetni teljes mértékben soha nem lehet. Cserébe azonban a kapcsolóüzem miatt nagyon jó lesz a tápegység hatásfoka. A kérdés az, hogy megér-e nekünk a hatásfok, a kis hűtőborda, a passzív hűtés, a hatalmas teljesítmény stb. annyit hogy a kimeneten legyen egy kis zaj. Nos az az áramkör ami ilyen nagy teljesítményt vesz fel mint amekkorát az én labortápom le képes adni, az biztosan nem érzékeny a zajra. De a kisebb teljesítményű fogyasztók is, amiknek egy 10mV-os zaj a tápján gondot jelent, az az áramkör kérem rosszul van megtervezve! Vagy ha esetleg tényleg ilyen érzékeny áramkört kell tesztelni akkor annak úgyis saját tápot épít az ember. Mondjuk egy RIAA korrektort én sem járatnék kapcsolóüzemű tápról. Gondolkodom milyen áramkörnék okozhatna ez még gondot de nem jut eszembe semmi. Amúgy 2006 óta használom ezt a labortápot (mármint az elődjét) és még soha nem okozott problémát a zaja, pedig sokféle áramkört járattam róla. Például a PIC-es áramköreimnél féltem a leginkább hogy gondot okozhat a zaj de soha nem történt ilyen. Sőt, kimondottan mérőáramkörök teszteléséhez használtam csomószor és nem csak a mérőjelet hanem nem egyszer a referenciát adtam erről a labortápról és nem volt semmi mérési hiba, ugrálás vagy hasonlók.”
Már egyszer írtam erről. Ha egy áramkör erre kényes az baj, akkor újra kell tervezni. A több év alatt egyetlen PIC-es áramkörrel találkoztam ami erre érzékeny volt.
Ez az egyik legegyszerűbb PC labortápom kimenete, tehát semmilyen áteresztő fokozat nincs a kimenetén, ráadásul a primer és a szekunder is alul van pufferelve, ami a bal oldali ábrán látszik is a 100Hz-es hupplik formájában. Ha ezt még kinyújtom, akkor látszik a kapcsolóüzemű működésből adódó kimeneti hullámosság is a jobb oldali képen, aminek kb. 30mV csúcsértéke van. Tehát normálisan pufferelt esetben ez a 30mV van a kimeneten. Erre írtam régebben, hogy jobb eredményt lehet elérni (meg egy jó nagy toroidot és egy csomó puffert is meg lehet spórolni) ha az előszabályozó fokozat nem egy buck konverter, hanem egy félhidas pwm.
Épp készülőben van egyébként ehhez a labortáphoz egy hálózati rezonáns tápegység az 50Hz-es toroid kiváltására!
![]() Sajnos az nem jó elgondolás (legalábbis a gyakorlatban) hogy csak két fokozat van abból a második egy analóg főszabályozó, az előszabályozó meg közvetlen a hálózatról működik. A stabil és gyors szabályozás analóg módon oldható csak meg igazán jól, ezért az utolsó fokozatnak mindenképp egy áteresztő tranzisztoros szabályozónak kell lennie. Viszont hogy ennek kicsi legyen a disszipációja, az előtte lévő villanyt szabályozni kell az SMPS II labortápomban látotthoz hasonlóan. Na már most, a hálózati kapcsolóüzemű tápnak kis zajúnak kell lennie nyilván. Sajnos azonban a kapcsolóüzemű tápok nem éppen arról híresek hogy alacsony lenne a zajuk! Van viszont egy fajta kapcsolóüzemű tápegység aminek alacsony (elvileg nulla, a gyakorlatban alacsony) a zaja, ez pedig a rezonáns táp. Hiszen ott a kapcsolás a nullátmeneteknél történik (ZVS mód). Ennek a kapcstápnak az előnye hogy tényleg kicsi a zaja, viszont cserébe nem vagy nagyon nehezen, és akkor is csak kis tartományban szabályozható! Tehát magyarul kell egy kis zajú kapcstáp ami a hálózatról megy közvetlen és galvanikus leválasztást végez, aztán kell egy másik kapcstáp ami viszont a teljes tartományban képes szabályozni, illetve kell a végére egy tisztán analóg fokozat ami a gyors beavatkozást és a precíz szabályozást valósítja meg. Szóval mindenképp három fokozat kell. Az elsővel kiváltjuk a nagy és drága 50Hz-es trafót, megkapjuk a galvanikus leválasztást kis zaj mellett, a második fokozat hozománya a jó hatásfok, a harmadiké pedig a precíz, labortápegységhez méltó szabályozás. A második kettő megtalálható az SMPS II labortápom paneljén, az első (a hálózati rezonáns táp) pedig épp fejlesztés alatt!
Na, örülök hogy működik!
![]() Annak meg pláne hogy tetszik a táp meg az SMD. Még azért majd a négy helitrimmert (minimum és maximum áram és feszültség) állítsd be és akkor lesz a tuti.
Látom nem érted, pedig most írom le harmadszor. A félhidas pwm táppal kell kiváltani a toroid+mostani előszabályozó fokozatot. A félhidas pwm tápnak a szabályozását ugyanúgy meg tudja oldani a főszabályozó csak valamivel bonyolultabban, viszont nem fog annyi zavart termelni mint a mostani 555-ös buck konverter, és megspóroltad a toroidot is.
Ezt írtad épp az előbb: Idézet: Ez az 555-ös megoldás nem a kis zajáról híres, a félhíddal jobb eredményt lehet elérni ezért is csatoltam a szkópábrát. Tehát nem kell 3 fokozat csak 2, de mindegy. „Na már most, a hálózati kapcsolóüzemű tápnak kis zajúnak kell lennie nyilván.”
Üdv!Nézegettem ezt a tápot és eléggé tetszik.Ezt meg lehet oldani nagyobb feszültséggel is?
A hozzászólás módosítva: Okt 7, 2013
Szia!
Latom te sem olvasod a forumot ![]() kb 3-4 oldallal elobbrebb volt egy hasonlo kerdes altalam megvalaszolva. A hozzászólás módosítva: Okt 7, 2013
Igen, de akkor csökkenteni kell a maximálisan beállítható áramot. A feszültség és az áram szorzata ne legyen több 100-120W-tól, és már itt is jelentős hőmennyiségek kezelésére kell készülni.
A siker jelentős részben neked köszönhető.
Természetesen be kell még állítani a határokat, de ettől nagyobb kihívás a dobozolás, illetve egy olyan szerkezetei felépítés, ami közelít a dobozoláshoz. Egyenlőre csak addig van elképzelésem, ami az üzemszerű használatot lehetővé teszi, de ez sajnos nem azonos a dobozolással.
Nagyon sokan kérdezik hogy milyen lágyindítót használok az új labortápomhoz. Összedobtam hozzá gyorsan egy cikkecskét:
Bővebben: Link
Szia! Hátha valaki tud segíteni:
Véletlenül hozzá ért a SMPS2-be össze szerelés közbe a + és az áram kijelző sárga led anódja vagy katódja, azóta nem világít egyik led sem, a nyákon melyik alkatrész mehetett ki? És ha bekapcsolom a tápot akkor a panelmérő 2-ön a V-nál össze vissza ugrál 30 és 68V között meg ha multimétert kötök a kimenetre akkor 76V-ot ír ki a multi. És az SMPS2-ön a 7805 forró meg a P2-ön is a 7905. Köszi a segítséget! Az előbb a led csatlakozó alatt van két dióda azokat kicseréltem, de csak halványan alig világítanak a led-ek. Idézet: „melyik alkatrész mehetett ki?” A LED pl. tuti. Egy sima piros LED nálam 0 másodperc alatt halt meg (konkrétan felvillanni se láttam), amikor 5V-ra kötöttem.
Ilyesmi lágyindító működik az én erősítőmben is, ott egy 350W-os trafót indít. Csak az enyém tranyóval van megoldva, igaz kis feszültségről is jár, a Tiéd meg 230V-ról, de az elv ugyanaz.
A led nem ment ki, mert az a két dióda kicserélése után nagyon halványan világítanak. Meg mi lehet az az össze visszaság a kijelzőn?
Jófelé tapogatódzol ezzel a megoldással, hogy lesz az elején is egy kapcsitáp, mert hasonló módon működnek manapság a PC tápok is, mint ahogy ki fogod alakítani a Tiédet is, abban is van egy nagy teljesítményű első fokozat, ami 12V-ot állít elő, és utána van néhány DCDC konverter ami előállítja jó hatásfokkal a 12V-ból a megfelelő feszültségeket a PC számára. Ezért tudnak ilyen marha nagy teljesítményt és 96%-os hatásfokot elérni.
Kb. mekkora teljesítményű fogyasztóhoz lehet használni azt a lányindítót ? (pl. flex)
Sziasztok!
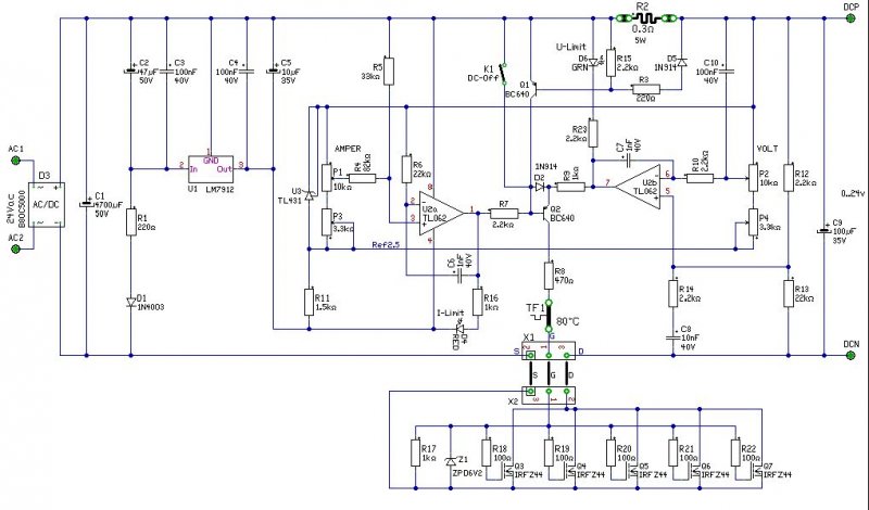
Építettem egy tápegységet próbapanelen. Minden teljesen jó benne, viszont szeretném egy picit kibővíteni, mégpedig egy finomszabályozó feszültség potencióméterrel. A mellékelt rajzban jelöltem is egy 5kOhm-os alkatrész bekötését, kérdésem, hogy így hosszútávon is működőképes-e, mert kipróbáltam így és úgy működik, ahogy szeretném. Másik kérdésem pedig az lenne, hogy hogyan lehetne megoldani, hogy az áramlimit átlépését egy LED jelezze? Az áramkorlátot a P3-mal lehet állítani. Alapkapcsolás |
Bejelentkezés
Hirdetés |







. Az a tapasztalatom, hogy ezeken az analóg szabályozókon a tápról jövő nagyfrekvenciás zavarok simán átmennek (ha nincs előtte szűrés). Ezért látunk ma már szinte minden 230V-os bemeneten tápszűrést. 









