Fórum témák

» Több friss téma
Fórum » Kapcsolóüzemű (PWM) végfok építése
Lapozás: OK   119 / 240
(#) (Felhasználó 46585) válasza pimi9 hozzászólására (») Okt 4, 2013 /
 
Persze, hogy van vele kedvünk foglalkozni. Ez egy ilyen topic...

Még ebben az LT Spice-ban reménykedtem, hogy ez gyorsabb. De 15 perc? Reménytelen... Egyszerűen nem értem, ha a tranziens analízist megcsinálja mondjuk fél perc alatt, akkor van neki egy szép nagy adathalmaza. Ebből, miért tart neki 15 percig az FFT? Hogy van az, hogy a Sectralab ezt real time-ban csinálja és nem is akárhogyan. Jó, értem, hogy a digitalizálás gyorsan megy a valóságban, de végül is ő is FFT-t csinál? És azt villámgyorsan...
Még valahogy megtanulnám ezt a rakás barátságtalan szintaxist, de ahogy elnézem, semmivel sem jobb, a többi szimulátornál. Igaz, ez THD-re inkább hihető eredményt hoz ki. Csinálok vele néhány szimulációt és annyi idő alatt már a valóságban is összedrótozom...

Egyébként, tetszik az elrendezés, jó ez a gate DT, meg az a kaszkád áramgenerátortükörizé is jópofa.
(#) lorylaci válasza pimi9 hozzászólására (») Okt 4, 2013 /
 
Sajnos nekem nincs LTSpice-om, a Multisim néhány őrültségét leszámítva meg nagyon tetszik Nem túl jó látható a kapcsolás sajnos, pedig driekt megnyitottam új ablakba. Megtennéd hogy csak azt külön felrakod.

Most próbláom elemezni a gate meghajtódat, nekem sajnos első ránézésre nem triviális. De ha jól sejtem 22p 10r kör segítségével megnöveled a bekapcsolás késést, és így érsz el holtidőt? Mindenestre majd Multisimben is leszimulálom ezt a gate meghajtót, mert jó ötletnek tűnik!

Ahogy nézem a gate kikapcsolási áramod az 700mA csúcs. Én most nem emlékszem menynit értem el, ha az alsó tranyót kicseréltem FMMT549-re vagy darlingtonra, de emlékeim szerint többet. FMMT549 LOMEXben kapható olcsón, és ha belenézel a tápos topicba, akkor sok A gate kisütő áramot értem el vele!
(#) pimi9 válasza (Felhasználó 46585) hozzászólására (») Okt 4, 2013 / 1
 
A tranziens analízis 15 perc, lépésméret és a viszgált jeltől és periódusok számától függően, 1-2 perc alatt kakit számol (1%), háromnegyed óra után meg eléri a kb. 0.002%-ot, és annál lejebb már nem megy.
Az fft kb. 5mp alatt lefut a szimuláció befejezése után.

A meghajtó egy orosz fórumról származik, a kaszkád a shottky vágók pedig egy gyári ucd-s hifi rajzából. V5 helyett kell egy zéner meg egy pár nF-os kondi.

amp3.png
    
(#) (Felhasználó 46585) válasza pimi9 hozzászólására (») Okt 4, 2013 /
 
Hát, ez érdekes... nekem a Tranziens Analízis max 1 perc, még akkor is, ha a RELTOL mondjuk 0,0002. A Fourier viszont negyed óra, vagy több. A kettőt külön csinálja a program, tehát, a Fourierhez nem a tranziens analizis eredményeit használja, hanem újra kiszámolja magának. legalábbis , így néz ki a dolog. A RELTOL-t hiába állítom sokkal pontosabbra, nem változik semmi, legalábbis a display graphon nem látni különbséget. Én akármit csinálok a Fourierrel, akármilyen pontosságot állítok be, nagyjából mindig ugyanazt az eredményt adja. Csinál, mondjuk 0,2 % THD-t, de ennél biztosan jobb a valóságban. De most megpróbálok valami nagyon extrémet, legfeljebb estig számol...
Az FFT nekem csak tisztán analóg áramköröknél gyors, de ott, mint a villám. A kapcsolókat nem szereti a progi. De például, a tirisztorokkal sincs baja, igaz, az csak 50 Hz-en megy.

Azért az oroszok sem buta gyerekek...
A BAT 54 helyett tegyél inkább BAS 81-et, az kisebb kapacitású. Kicsit gyorsít a dolgon.
A hozzászólás módosítva: Okt 4, 2013
(#) lorylaci válasza pimi9 hozzászólására (») Okt 8, 2013 /
 
Leszimuláltam a dolgot Multisimben, érdekes.
Egy kérdesem lenne, a szinteltoló áramát te mennyire állítottad be?
Jól látható amúgy, hogy C1 növelésével a gate rise time állítható, nem fix árammal tölt, hanem fix dU/dt-vel. Vagyis megfelelő beállításal elérhető, hogy kis késéssel érje el a mille platót, de a miller platót meg töltse át relatíve gyorsan.

Ami mondjuk engem zavar, hogy a fall timeot csak elég nagy (10mA) meghajtóárammal lehet 100ns alá vinni.

Amúgy katt multkor említette a diódák kapacitásait. A kisjelű diódák közül a BAS70-et találtam a legkisebb kapacitásúnak (2pF 0V-on), ebből van szimpla, soros kötésű, közös katódos is.
(#) pimi9 válasza lorylaci hozzászólására (») Okt 8, 2013 /
 
Bocsi, de ebből most én nem látok semmit : )
Kb. 4mA-t kap egy meghajtó fokozat.
(#) (Felhasználó 46585) válasza lorylaci hozzászólására (») Okt 8, 2013 /
 
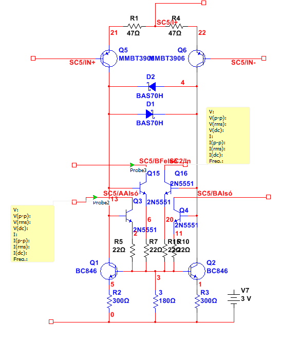
Miért vetted ki a bikázó tranyókat? Ha az benne van, akkor még 3 mA-rel is 30 ns körül van a fall time a gate-en. Kicsit körülményesnek tűnik a dolog. Majd holnap azért még nézegetem. ( Ez az XSC-1 szkóp, meg általában egy ilyen műszer szkóp, hát ez borzasztó... a Display Graph nélkül egyszerűen bénának érzem magam... na majd holnap! ) Egy komplett félhidat kell belőle szimulálni, az azért többet mutatna.
(#) lorylaci válasza (Felhasználó 46585) hozzászólására (») Okt 9, 2013 /
 
Elrontotam a kötést, átköttem a második tranyót, utána sikerült már 50ns alát menni. A 30 ns is megvan, csakk attól függően, hogy számoljuk (10 -> 2V átmenet <30ns, de ha 12V és 90% 10%-ot nézünk, mint az adatlapi érték, akkor 50ns).
Ami mondjuk probléma volt, hogy a felső és az alsó oldali meghajtás nem volt tök egyforma, jelentős volt a különbség. Beraktam pár plusz ellenállást, valamint módosítottam pár értéket, így már jó, és egész jó a holtidő is (ha a 3V-os küszöbszinteket nézzük a gate-eken akkor 20ns, és <0,1A az üresjárati felvétel).
Az RC tagot kiszedtem, most az egész így néz ki a Multisimben (tudom pimi, te azt nem látod).
Mellékelek két graphot is, az egyik 1V a másik 2V bemenet. Na meg a kapcsolásokat is, hogy az is lssa, akinek nincs Multisim.
(#) (Felhasználó 46585) válasza lorylaci hozzászólására (») Okt 9, 2013 /
 
Kicsit csodálkoztam is, hogy miért zártad rövidre a bázis-emmittereket, de arra gondoltam, hogy az a két tranyó nélkül is meg akartad nézni, hogy mit csinál.

Nagyon szépek az eredmények, pont olyanok az ábrák, mint a nagy könyvben. Nagyon megy ez már neked...

Mit csinál ez négyszögfesz bemenetre? Ha már ennyire megvan, akkor érdemes kikisérletezni a visszacsatolásban a kondikat, hogy a vivőfreki is jó legyen, meg a négyszögátvitel is szép legyen. Meg beépítheted azt bruno féle magasabb rendű izét. Persze, a két bemenetnek megfelelően, kétszer.

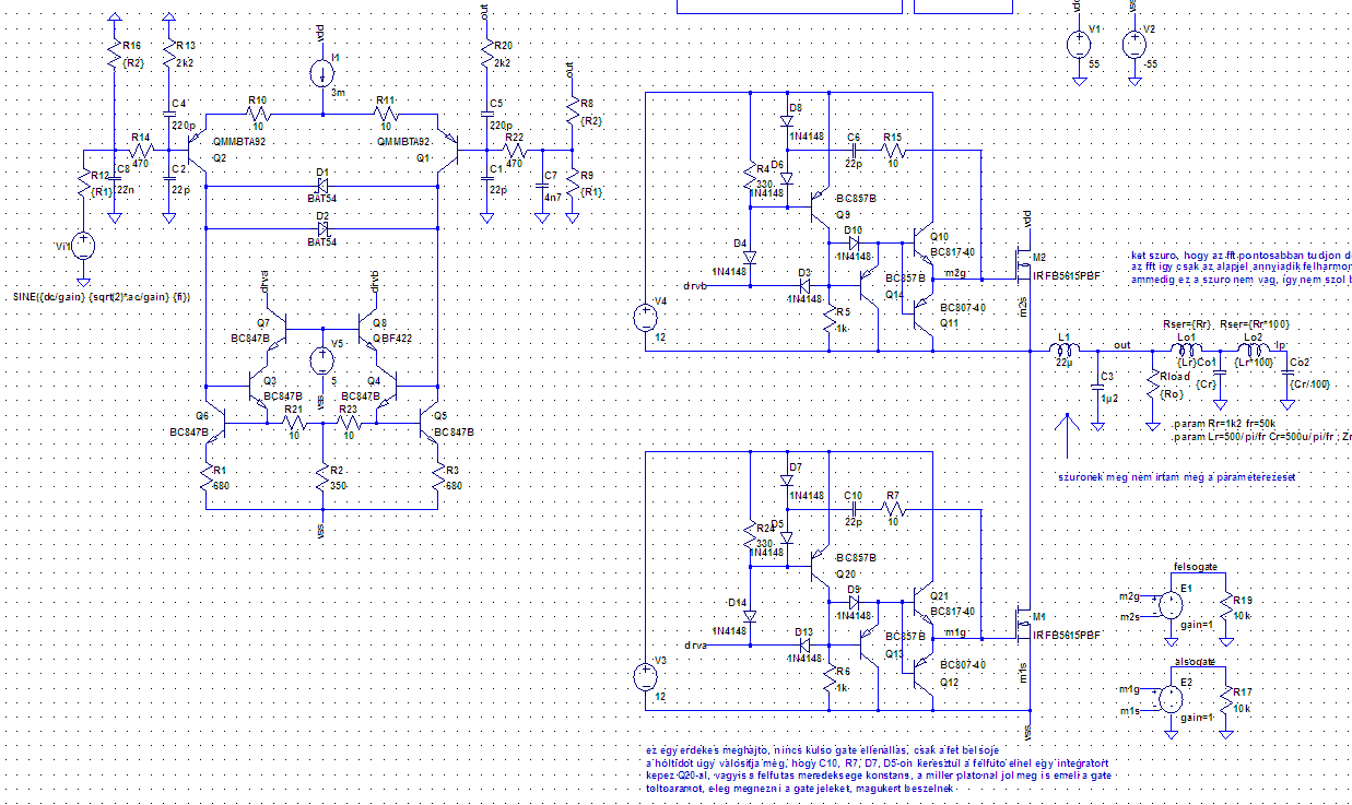
Nem tetted bele ezt a Pimi-orosz féle DT-t? Azért én tennék be gate ellenállásokat, a bekapcsolásra. A kikapcsolás mehet közvetlenül a BCV tranyók kollektoráról.
(#) lorylaci válasza (Felhasználó 46585) hozzászólására (») Okt 9, 2013 /
 
A bekapcsolási sebességet az NPN tranyó bázisellenállása szabályozza, vagy a választott NPN tranyó
(3904 az 2A max, 2222A az 3A maxot tud, itt persze nem méricskéltem még meg, erősen korlátozva van a bázisellenálással)

Amit most néztem, és amivel Ge Lee és Karesz 50 is kísérletezett, az plusz FETes fokozat és egy plsz kaszkád fokozat berakása a komparátorba. Van diyaudio-n egy téma, ahol ugyanezt vesézik ki.

Bizonyos szempontból meg vagyok elégedve a dolgokkal. A szimuláció alapján a legkisebb kiadható impulzus 500ns-os, az üresjárati frekvencia kb 300kHz. Ugyanúgy 85% a max kitöltési tényező (frekvencia csökkenése előtt). De a visszacsatolsát még megpróbálom módosítani, a plusz egy renddel.
A baj csak a nyáktervvel van, nekiálltam, és eléggé fogom a fejem. A HIP4080A-hoz képest ez halál
(#) (Felhasználó 46585) válasza lorylaci hozzászólására (») Okt 9, 2013 /
 
Próbálj olyat csinálni, hogy a gate driverek külön kis paneleken legyenek. Akkor ezeknek lenne tüske lábuk és fel lehet őket állítani. Ezek a kis panelek lehetnének minden végfokodban azonosak, tehát, ez egy kis "modul" lenne.

A gate ellenállás azért is kellene, hogy ne nagyon akarjanak lengések kialakulni a körben levő induktivitások miatt. ( csillapítás )
(#) lorylaci válasza (Felhasználó 46585) hozzászólására (») Okt 9, 2013 /
 
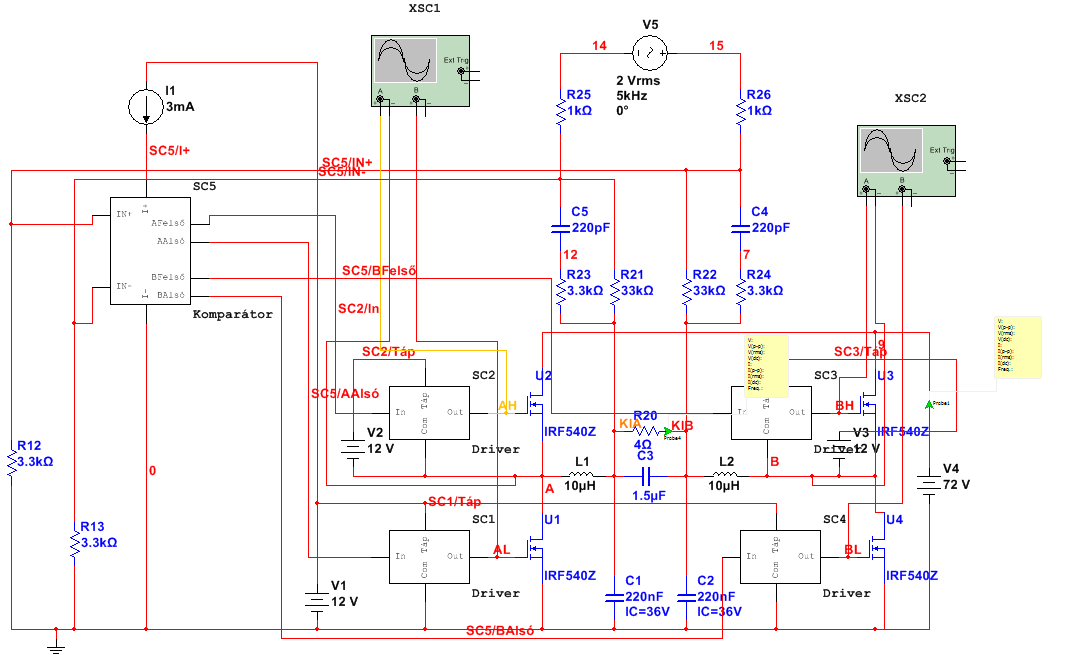
Na akkor TO220-nál a belső induktivitás kb 7nH. MOst így oda tudom közvetlen a lábhoz rakni, tehát van még kb 3-5nH. Ha külön kis panelra rakom, akkor rögtön lesz 10nH, ez a nagy problémám. Az igaz, hogy a nyáktervet baromira megkönnyítené (pláne ha úgy lenne külön panelon, ahogy a multisimben blokkokban), de a komparátornál meg a teliföld megszakadása jelentene gondot.

Amúgy annyira nagyon nem megy. Már csak azért, mert pl azt nem értem, hogy a komparátor alján a három ellenállás mit csinál. Eddig úgy következtettem, hogy a két szélső állítja be a szinteltoló áramot, a középső pedig a félhídátmenetek idejéig blankol, így a holtidő. (a Phlips noteban csak annyi van, hogy a középső a holtidő). Ha ezt pontosan megérteném, és nem csak manuálisan monte carloznék, akkor jobb lenne.
A hozzászólás módosítva: Okt 9, 2013
(#) (Felhasználó 46585) válasza lorylaci hozzászólására (») Okt 9, 2013 /
 
Az a teliföld azért nem annyira problémás. Meg lehet azt szakítani, de csak kis "szigeteket" csinálj.
(#) djhans válasza lorylaci hozzászólására (») Okt 9, 2013 /
 
Szia. Bocs hogy itt is kérdezek de meg szeretném építeni a cikkben lévő erősítőt. +-35 voltról 8 ohmos hangsugárzókkal. IRF640-es FET lenne benne. Mekkora legyen a kimeneten az induktivitás és a kondenzátor. Induktivitásnál lehet-e fazékmagos tekercset használni illetve a képen lévő magot? (72V 40W-os fénycső elektronikában volt trafó) Köszi.

100_4668.JPG
    
(#) lorylaci válasza djhans hozzászólására (») Okt 9, 2013 /
 
Na szóval:
1. +/- 35V-ra ne használjál IRF640 FETet, elég a 100V-os FET bőven. Egy IRF540N sokkal jobb választás (vagy mondjuk IRF540Z, ha olcsón be tudod szerezni).
2. Ott van a kapcsoláson az értéke a kimeneti szűrőn. Sőt képlet is van,a mivel kellő frekvenciára és kellő terhelő impedanciára ki tudod számolni az optimális értékeket.
3. Légréses ferrit vagy porvasmag. Fazékmag jó lehet, ha raksz bele annyi légrést, hogy kellő induktvitásra sem telítődik be a maximális áramon. A képen lévő magot én nem tudom azonosítani, de ha trafó volt, akkor biztos nem jó!

Ajánlom olvasd el mégegyszer a cikket, mert nem értetted meg igazán az alap dogokat sem! Azért remélem, hogy segítettem.
(#) djhans válasza lorylaci hozzászólására (») Okt 9, 2013 /
 
Köszi. IRF530 van itthon 8ohm-ra jó lesz? Van itthon többféle fazékvasam, van olyan amelyikbe légrés van köszörülve. AL250, AL630 milyet válasszak?
(#) lorylaci válasza djhans hozzászólására (») Okt 9, 2013 /
 
IRF530 elmegy.

Ennyi adatból nem tudom megmondani. Több adat kell (mágneses úthossz, keresztmetszet, relativ perm...). Számold ki! Ott van a képlet a cikkben! Ne legyél lusta!
(#) djhans válasza lorylaci hozzászólására (») Okt 9, 2013 /
 
Rendben. Köszi.
(#) Ge Lee hozzászólása Okt 9, 2013 /
 
Most már ez sem csak a szimulátorban megy. Egész délután ezt építettem, gyakorlatilag a nulláról, a régi LM-es nyákra amit megtaláltam a fiókban, persze nem volt már benne egyetlen alkatrész sem. Régen örültem már így valaminek amikor megszólalt. A hangja alacsony kivezérlésen szép, biztos hogy nincs több %-os torzítása. Nagyobb kivezérlésen recseg, összeomlik, bízom benne hogy ez csak a pókhálós szerelés, illetve a hidegítőkondik hiánya miatt van, mert az LM311-es is ugyanezt csinálta amíg nem kerültek bele az X7R kondik. Apropó az LM311-el a multisim ezt le is szimulálja, csatolom majd a képet.
A felső Uds-t megnéztem szerintem egész jó, a többi dolgot is megnézem majd a jövő héten.
Majd pakolok még rá kondit ahova tudok, és akarok rajta egy torzítást is mérni, de lehet hogy ehhez már nyákot is kell terveznem. Nagyon nem bánnám ha jó lenne és menne majd a 160V-os tápfesszel is. Szerintetek?
(#) lorylaci válasza Ge Lee hozzászólására (») Okt 9, 2013 /
 
Pontosan itt mit is látunk? Nekem sajnos így ránézésre nem jön le.
(#) Ge Lee válasza lorylaci hozzászólására (») Okt 9, 2013 /
 
Azt a tranyós rajzot látod légszerelten megépítve amit nemrég tettem fel. Mivel így is jónak tűnik nem is szeretném tovább bonyolítani, nekem a Karesz-é már alkatrésztemető. Több képet majd később csinálok, mára ennyi elég volt.

Az LM311-es multisim fotó az most nem ide való, azt csak azért csatoltam, hogy a rajzot amit annak idején megépítettünk ilyen torzítással szimulálja le, persze ott is kapcsolók vannak az IR helyén.
(#) sny válasza Ge Lee hozzászólására (») Okt 9, 2013 /
 
Szűrd meg a tápot közvetlenül a MOSFETEK lábánál (47-100uF). Látok még némi berezgést azon a négyszögjelen.
(#) Ge Lee válasza sny hozzászólására (») Okt 10, 2013 /
 
Így néz ki kinyújtva, illetve a szűrő utáni jel. Kivezérelni csak 20%-ig lehet utána már a képen láthatóan torzít, de ez gondolom a szerelés illetve a kondik hiánya miatt van. A nagyobb baj az, hogy nagyon nehezen indul. A felső oldal elkezd bekapcsolgatni, de amíg nem húzom el aszimmetrikusra a tápot addig nem indul be a rezgés. Lehet hogy ez a 2db tranyó önmagában mégsem lesz jó első fokozatnak.
(#) ny.mate hozzászólása Okt 11, 2013 /
 
Sziasztok!
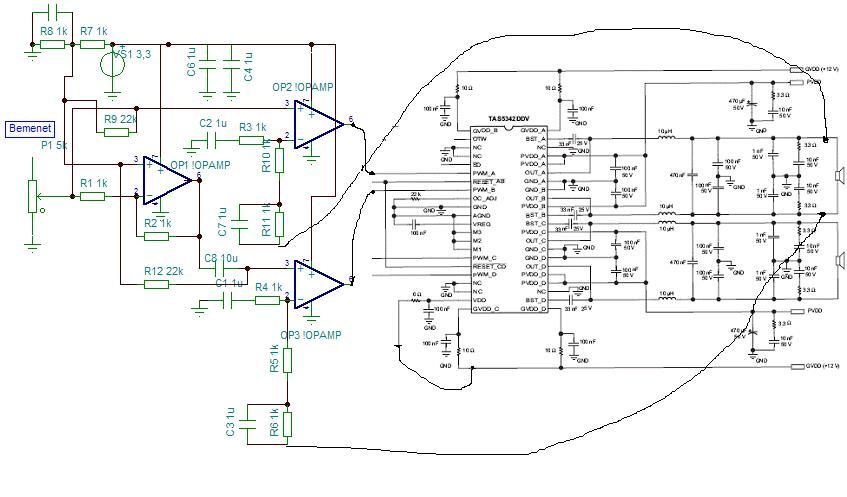
Van egy samsung HT-BD8200-as házimozi rendszerhez tartozó sub erősítőm, abban van egy TAS5352 as végfokozat és egy PS9830B- audio kodek. Mivel nincs meg minden része azt szeretném megkérdezni, hogy a kodekre lehet-e valahogy s/pdif jelet adva megszólaltatni, vagy mivel a TAS5352-nek csak PWM bemenete van, abból UCD-t építeni?
A TAS5352 adatlapja szerint minimum 192kHz a minimális PWM-frekvencia, ez alá mért nem lehet menni?
Valamint, hogy kell méretezni a fázisforgató alkatrészeket egy UCD-ben?
(#) lorylaci válasza ny.mate hozzászólására (») Okt 11, 2013 / 1
 
Idézet:
„kodekre lehet-e valahogy s/pdif jelet adva megszólaltatni”

A kodeket nézve nem, nincs ilyen inputja.
Idézet:
„TAS5352-nek csak PWM bemenete van, abból UCD-t építeni?”

Nem. A bement valószínűleg egy CMOS kapu, szóval elé kellene egy rendes komparátor. Valamint tudtommal a purepath cuccoknak van már visszacsatolása.

De ez miért is lenne jó? Egy jó drága IC-ből UcD-t csinálni? (amit sokkal olcsóbban meg tudsz csinálni félig integráltan vagy teljesen diszkréten)
(#) ny.mate válasza lorylaci hozzászólására (») Okt 11, 2013 /
 
Az UCD-vel erre gondoltam.
Az alkatrészek még nincsenek méretezve...
(persze a sztereónál mindkét csatornánál.)
(A RESET bemenetet gondolom majd fel kell húzni a 3,3V-ra.)

Idézet:
„De ez miért is lenne jó? Egy jó drága IC-ből UcD-t csinálni? (amit sokkal olcsóbban meg tudsz csinálni félig integráltan vagy teljesen diszkréten)”

Csak mivel nincs meg a jeladó része és szeretném feléleszteni.
A hozzászólás módosítva: Okt 11, 2013
(#) lorylaci válasza ny.mate hozzászólására (») Okt 11, 2013 /
 
Na szóval megnéztem, nincs benne visszacsatlás, így elvileg lehetséges az a dolog, amit leírtál. Csak több a probléma vele, mint az előny.

Idézet:
„Csak mivel nincs meg a jeladó része és szeretném feléleszteni.”

És ezt hol gondoltad összerakni? A SMT alkatrészekkel teli nyákon légszerelve? Egy külön nyákon? Egyik sem jó, borzalmasat fog prokukálni. Az egyik zajra legérzékenyebb rész fog pont a két nyák között húzodni.
Ha meg az egész új nyák, újra összeforraszt, akkor megint nagyon nem éri meg. Sokat szenvednél egy olyanért, amit sokkal egyszerűbben meg tudsz csinálni, jobb kapcsolásokkal.

Már csak azért, mert ebben az IC-ben 80mOhm-os 55V-os FETek van. Ezzel hídban sem képes sokra (én 8 ohm alatt nem is használnám). Egy mezei IRFZ48N az 14mOhm. Egy 100V-os IRF540Z az 27mOhm.

Persze nekiállhatsz a dolognak, lehet sikerrel jársz, tanulni biztos jó lesz.
(#) ny.mate válasza lorylaci hozzászólására (») Okt 11, 2013 /
 
Külön nyákon gondoltam, bár a High-End-ről letettem...
Hogyan méretezzem a visszacsatolásban az alkatrészeket?
(#) lorylaci válasza ny.mate hozzászólására (») Okt 11, 2013 / 1
 
Ha pontosan méretezni szeretnél, akkor ismerni kellene a fokozatok késését, amit én nem találtam a TAS adatlapjában. Ezek után is szimulátorral tudnál csak igazán jót alkotni, próbálgatással.
Két visszacsatoló elem van:
- van egy szimpla ellenállás, ezt lődd be úgy, minta 10-20-szoros feszütlségerősítést szeretnél. Mondjuk ha a földre húzó ellenállás 3.3k, akkor 33k jó kiindulás.
- és van egy soros RC tag. Itt az ellenállás 1k-6.8k között akármi, kezdetben 3.3k. A kondi pedig 100-470p körül. Mindnél nagyobb, annál alacsonyabb lesz a frekvencia, (és annál nagyobb a minimálisan kiadható impulzus) túl kicsi érték esetén meg csökken a kontroll.

A pontos értéket kísérletezéssel tudod leginkább megkapni. Használhatsz (10 fordualtú) trimerreket is akár, próbapanelen katt is trimmert használ.

Konkrétan zajjal lehetnek erősen problémáid, nem éppen a torzítással vagy a frekvenciamenettel.
(#) ny.mate válasza lorylaci hozzászólására (») Okt 11, 2013 /
 
De miért nem lehet 192kHz alá menni a TAS5352 adatlapja szerint?
Köszi a segítséget!
Következő: »»   119 / 240
Bejelentkezés

Belépés

Hirdetés
XDT.hu
Az oldalon sütiket használunk a helyes működéshez. Bővebb információt az adatvédelmi szabályzatban olvashatsz. Megértettem