Fórum témák
» Több friss téma |
Kaptam is meg nem is?
Kaptam egy olasz ipari varrógép motort és az elektronikát, de már az nem reprodukálható, hogy azzal próbálkozzam, megtették előttem mások. A lényeg, ez a motor 3 fázisúnak néz ki, 6 IGBT, vagy ilyesmi szabályozta. Hanem, ennek a motornak mágneses a forgórésze, "göcögve" forog, ha kézzel körbe fordítom. Egy ismerősöm szerint a nagy nyomatékú motorok vannak ilyenre készítve, hiszen ennek a varrás közben minden fordulaton azonos nyomatékkal kell dolgoznia. Örömöm az első frekiváltós üzempróbáig tartott. Nagy áramfelvétel, megrekedés. Levettem a kimenő feszültséget extrém kicsire, így annyit értem el, hogy lassú fordulaton terhelhetetlenül forog, kis terhelésre előre-hátra rángat. Nagyobb frekvenciát ráengedve a mágnestér szépen rohangál a motorba, a forgórész meg csak áll. A 3 kivezetésen pár Ω mérhető, szimetrikusan mindhárom kivezetés között. Van egy enkóder is a motor végén, nyilván a pozicióba állás miatt, de ettől még foroghatna rendesen...
Ezek szerint általános probléma a régi olaj beszáradása. Folytasd a tengelyek, csuklópontok áztatását. A cikk-cakk öltés szerkezetének lazításához mozgasd oldalirányban a tűrudat, persze kíméletesen.
Meglett az utolsó beragadt alkatrész is! A cikk-cakk 0-5 mm -es szabályzója volt úgy berozsdásodva és beszorulva a horonyba, hogy kalapács is kellett hozzá. Most lazán működik.
Ez egy Lucznik 466 -os. - Már csak egyetlen dolog nem úgy működik, ahogy kellene mégpedig a "fogas kelmetovábbító". Pontosabban hiába állítgatom át a kapcsolóját, a kelmetovábbító fogai változás nélkül, a varrólemez síkjánál magasabbra emelkednek! Vagyis jelen esetben nem tudom kikapcsolni a továbbítót. Igazából nem is értem, min lehetne alul állítani, hogy megfelelően működjön ez a funkciója. ( Mivel az a kúpos végű kis tengely ahogy a helyére csusszan, hihetetlennel tűnik, hogy ez nem engedné fel a továbbítót..... ) - A gép képes-e visszafelé varrni, a öltés megerősítése miatt? (Mert van egy Union varrógépünk amin van egy előre-hátra varrás átkapcsoló.) A hozzászólás módosítva: Márc 21, 2013
Az anyagtovábbítás irányváltója az öltés hosszúság állító felett van.
Az anyagtovábbítás nem kapcsolható ki, van/volna hozzá tűlemez borító, ami a fogazatot letakarja. Használati útmutató.
Nos nekem egy hangyányit másabb, talán újabb a könyvem.
(A lámpakapcsoló műanyag szorító anyája, darabokra porladt, még ahelyett kell valami.) Igen a visszafelé varrás meglett, a nagy szerelésben elkerülte a figyelmem. ![]() Viszont a 32. oldalon a leírásom szerint kellene lenni a 32. ábrán egy "C"-vel jelölt kelmetovábbító kapcsolónak, ahol ennek ellenére nincs C jelölés... valószínű mégis az általam jelzett kapcsolóról van szó. - Ezek tudatában mit kell átállítanom, hogy ki tudjam kapcsolni a továbbítót? - Ha mégsem lehet kikapcsolni (vagy semmi mást sem módosítani), akkor milyen funkciót lát el, miért csatlakozik a mechanikához? (Találtam olyan 466-os képeket amikről hiányzik a kelmetovábbító, viszont a mienken van.)
A leírás alapján az a gomb engedi lesüllyedni a fogazatot. Nézd meg alulról a mechanikai kapcsolatot, meg fogod találni hol van még megszorulva.
Kedves Józsi a talány megfejtve, az a motor egy speciális szervo motor és speciális beállításokkal szépen használható. Mivel más érdeklődő nincs a dologra, maradjunk ennyibe.
Az a jó a skizofréniába, hogy az ember sosincs egyedül...
Kedves Józsi !
A leírásod szerint nekem egy BLDC motornak tűnik. Esetleg egy adattábla segíthetne. Az utóbbi években az ipari alkalmazásokban egyre többet használják. Működése kb. a rajz szerinti. Én 24 és 60 Voltos típusokkal találkoztam. Amennyiben a "tachonak" (enkódernek) vélt kivezetések száma 4 vagy 5, akkor 3 db. Hall IC adja a pozíció szinkronizálásának jeleit. Üdv mgy A hozzászólás módosítva: Márc 22, 2013
Szervusz!
Nagyon köszönöm a segítségedet! Bár ahogy említetted, ismerősen cseng a BLDC meghatározás, pontos elképzelésem nem volt róla, alapból készíteni egy ilyet nem volt esélyem és nyilván ezért siklottam át anno fölötte. Itt azonban egy komplett készülék, semmiféle adattábla a cégjelzésen kívül nincs. A nagy vezérlő panelen egy csomó processzor, IC, az látszik a típusokból, hogy ezt nagyjából 15-20 éve kitalálták már. A 6 db teljesítmény kapcsoló felfedezhető a hűtőbordán és a nagy teljesítményű áramfigyelő ellenállás is. Tegnap megpróbáltuk a motort egy frekiváltó V/Frekvencia egyenesére ráültetni, majdnem teljes sikerrel. ![]() Nagyon alacsony fordulatnál még nem jól terhelhető. Ha túlgerjesztettük az állórészt, nagyon nagy (2x) árammal és zajosan ment, ha alá, akkor a mágneses forgórész ellentétes forgásirányba rándult időnként és voltak kritikus frekvenciák, ahol szintén rángatott. Tehát, ha be tudnánk állítani a frekiváltón áramgenerátoros üzemet, így is használható lenne "közönséges" motorként. Ám ez a szerkezet nyilván többre hivatott. A mellékelt séma nem tűnik túl bonyolultnak, csak a tachogenerátor összesen 3 kivezetéssel rendelkezik, az a negyedik érintkező a motor testpontjának tűnik, de rámérek. Nagyon erős és pontos hajtás lehetett, varrógépen, amiket néha láttam, csak fix fordulatok voltak ilyen elektronikus vezérléssel, de abból több is és egy kód-lábkapcsoló határozta meg a sebességet, forgásirányt. A hozzászólás módosítva: Márc 22, 2013
Szia !
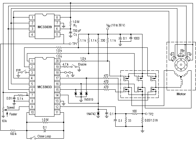
Annyira profi nem vagyok a BLDC motorokban.(sőt, legfeljebb a készet be tudom kötni) Szerintem freki váltóval nem igen fog menni. Nincs szinkronozási visszacsatolás és terhelés esetén még bizonytalanabbá válik. Talán ki lehetne deríteni , hogy az encoder (tacho) a főáramkörtől függetlenül milyen jeleket szolgáltat. (Hall érzékel, vagy csak optokapuk) Amennyiben felismerhető a 120 fokos eltolású jelsorozat, akkor kipróbálható MC33033-mal. Nem tudom milyen feszültségről üzemel, mert olyan 3 fázisú FET hidat kell hozzáépíteni. Információ nélkül ezeket nehéz megoldani. Amit egy mérnökcsapat sorozatgyártásra kifejlesztett, azt egy hobbista zseni nem biztos, hogy kitalálja. Azért írd meg, ha valamire jutottál. Üdv mgy
Az biztos, hogy nagyságrenddel butább az alkalmazás lehetősége, ha a vezérlő-visszacsatoló enkódert kihagyom. Van egy viszonylag nagyobb terhelhetőségű tekercselő gépem, arra gondoltam a felhasználásra, kiváltva a jelenlegit.
A motor jellemzőit, illetve a jeladóét megpróbálom kideríteni. A vezérlésből úgy tűnik, a kapcsolt feszültség integrálásával érték el a motor hajtást, sem kapcsoló üzemű, vagy hagyományos tápegység nincs a közelben, ami a kisebb feszültségű alkalmazásra utalna. A frekiváltón maximális kimeneti feszültségnek 100V körüli értéket állítottunk be és 150Hz-et is jól tűrt a motor. A fordulatát is megmérem majd a freki függvényébe, az 50-60Hz-es maximált frekvenciára, illetve az ehhez tartozó fordulatszámra lehet maximum szükségem. Amúgy meg nagyon kis tenyeres-talpas kis motor, van benne erő, sajnálnám parlagon hagyni... A hozzászólás módosítva: Márc 22, 2013
Szia! Évekig dolgoztam ilyen motorok közelében. Sajnos/szerencsére az elektronikájával nem kellett megismerkednem. A végfelhasználásáról tudok csak írni. Az egyszerű fordulatszám szabályzáson kívül két pozícióban kell tudni megállni a motornak. Fékezést is végez és forgásirányt is vált. A teljesítménye hozzávetőlegesen 700W.
Szia!
Azt hiszem, csak nagyon kis hibákkal lehetett valamit kezdeni a vezérléssel. Ún. kvázikomplementer hajtás volt ez, egyforma teljesítmény eszközökkel és cél orientált meghajtással, cement szerű leöntéssel, huszon lábbal a panelbe forrasztva, ami 3-4mm vastag, több rétegű nyák. Egy teljesítmény eszköz meghibásodásakor az előtte fizikailag helyet foglaló említett áramkört kiépíten...? Azt hiszem ilyenkor egy másik vezérlés - fél gép ára - lehetett a megoldás. Ha elromlott egyáltalán, nagyon alaposnak nézett ki az egész. mgy kolléga által mutatott rajz alapján lehetne új vezérlést csinálni, a félvezetők, IC-k elérhetők, csak nekem valószerű, hogy nem fogja megérni. Egy kis egyszerű hajtássá alázom szegénykét, a motort...
No, láttam is, nem csak néztem...
A fentebb vesézett gép egyik alkatrészén találtam némi adatot. A motor 700W, 6000 fordulat.Ehhez a fordulathoz keresem majd meg a legmagasabbra beállított frekvenciát és egy jól eltalált szabályozási arányt a frekvenciaváltón. Már látom, abszolút nem ilyen módra lett kitalálva ez a kefe nélküli kommutációjú motor, hanem a jeladó vezérelné igazából a pólusok átkapcsolgatását. Tehát frekiváltóval sosem lesz tökéletes, de némi megalkuvással igába fogható lesz a darab. Eredeti szabályzójában 120A 600V-os IGBT-k eregették az áramot. Ezután egy 750W-os frekiváltó lesz a kapitánya.
Szia kedves Druszám!Az elmúlt hetekben én is ezzel a géppel játszadoztam és sikerült munkára bírnom ( pedálkapcsoló és egyébb hibák javítása ).Így megörültem a gépkönyvnek,amit feltöltöttél,de sajnos hiányzik a 44-45.oldal.Amennyiben megvan,megkérnélek dobd fel PDF-ben,így teljes lenne a füzet.Szívességedet előre is köszönöm,üdv. sityu. Jó éjszakát.
Szia Druszám! Nem rendelkezem gépkönyvvel, csak találtam egyet a világ-hálón. A kollégának úgy látom meg van, vele vedd fel a kapcsolatot: Bővebben: Link
Hello.Köszi,eszembe sem jutott,hmmm.Bumm a fejbe!))))))))),de még előtte,megszerzem!
Szia! Kipróbáltuk a varrógépet, ami látszólag gyönyörűen működik, viszont nem varr!
![]() Az édesanyám régen varrónőként dolgozott, és mikor a kezei közé vette a masinát megállapította, hogy jelen állapotban semmire sem való, eddig ilyen géppel nem találkozott, ami így viselkedik... - Nem akarja felhúzni a tű az alsó cérnát ami az orsóban van. Azaz nem képes a hurkolásra. Ha mégis sikerül neki akkor, csak egyet vagy kettőt ölt, aztán nem varr. A másik eset, hogy a tű cérnáját lehúzza, és össze-vissza gubancolja, esetleg elszabdalja egy idő után. Pár dolgot állítgattam, de nem lelem a megoldást. Szerintem a hiba az orsó rész körül lehet... - A fel-le mozgó szálvezetőnél (és a tű között!) a lefelé mozduláskor a cérna nem feszül meg, hanem csak lazán lóg feleslegesen! A Szálfeszítő rugója pedig valahogy nem az igazi, legalábbis nem tudom, hogy kellene működnie, mert a másik varrógépünkön ilyen nincs. A hozzászólás módosítva: Márc 28, 2013
A tű cérnáját fékező tárcsákat ki kell venni és gondosan meg kell tisztítani, nem lehet tapadós a felülete. A féken átfőzött cérnán alig lehet érzékelhető a tapadó és a csúszó súrlódás közötti különbség. Lehet valamennyi cérnavezető elem tisztításra szorul, pár métert át kell húzni úgy, hogy csak tű fokán nincs átfűzve. Az anyagleszorító talp ilyenkor legyen leengedve, ez engedi zárulni a féktárcsákat.
A bobinnak is makulátlan tisztának kell lenni, abban az orsó könnyedén forogjon. A rugó lemezt vedd le, ott is tisztítsd meg a cérna pályáját. A bobin fék akkor jó, ha a cérnát tartva a bobint a saját súlya épp le tudja húzni kis rángatás hatására. Vedd le a tűlemezt! A varrógépet kézzel hajtva, keresd meg azt a pontot mikor a hurokfogó hegye pont a tű foka feletti mélyedéshez ér. A tű és a hurokfogó hegye között résnek kell ugyan maradni, de ez nem lehet nagyobb 0,1mm-nél. Ha itt valami nem stimmel, egy hibátlan tű behelyezése meg szokta oldani a problémát. Még mindig tűlemez nélkül, fűzd be varráskész állapotúra a gépet. Tégy 2-3 réteg textil darabot a talp alá és lassan ölts, kézzel tekerve! Megfigyelheted, hogy a bobint megkerülő tűszál akad-e a hurokfogó palástján. Az akadás lehet szennyeződéstől, melyet le tudsz mosni, vagy egy korábbi tűtörés megsérthette a a szerkezet felületét. Ez utóbbit nagyon finom polírral el tudod távolítani. Ha már két-három folyamatos öltésre alkalmas a gép, tedd vissza a tűlemezt. A tűszál féktányérjának beállításával el tudod érni, hogy az alsó és felső szál hurokpontja a varrott anyagréteg közepére essék. Ha alul hurkok lógnak ki, szorítsd összébb a féket, ha felül feszül a cérna akkor pedig lazíts rajta. Jópár méter varratot el kell készíteni felesleges rongyokon, míg a cérnapálya a kellő felületi simaságúra nem polírozódik. Közben a tűszál és dobin fékerejét értelem szerűen korrigálni kell. Írom itt, hogy bobin - a közérthetőség kedvéért -, de annak orsótok a hivatalos neve
Igen mi is bobin-ként ismerjük.
![]() Jó pár ötletet adtál, remélem köztük lesz a megoldás. A gond ott lesz szerintem, hogy túl magasan van a tűrúd! Konkrétan ha ütközésig helyezem bele a tűt akkor nem megy elég mélyre, ezért lejjebb tettem a tűt majdnem egy cm-ert, de úgy látszik, hogy még ez is kevés volt. Tehát rendesen behelyezve meg sem közelíti a hurokfogót a hegye. Akkor végül is lejjebb kellene eresztem a tűrudat... nem? Mivel megvan hozzá minden tartozék és tűket is tartalmaz a doboza, ezért úgy gondolom, hogy ezek a hozzá való tűk. Csak azt nem tudom hirtelen hogyan tudom leszedni ezt a tárcsás alkatrészt, mert az tényleg koszosnak tűnik. Egyszerűen csak kifelé kell húzni, mint egy potisapkát vagy másképp?
A hurok fogó hegye az alsó holtpont után, a tű pár tized mm emelkedésekor kell a tű vonalába érjen. A tű hátsó oldalán látsz egy bemélyedést a tű foka felett, ezen mélyedés közepéhez kell esni a hurokfogó hegyének a tűhöz éréskor.
A féktányér bontására fejből nem emlékszem. Ha nem jönne szét, márts valamilyen szalagot (textil csíkot) oldószerbe, és az húzd át a tányérok között minden hozzáférhető irányban.
Sziasztok!
Van egy Naumann Textima 8014/39-es 16 programos varrógépem. Ennek a fordulatszám szabályzását szeretném megoldani elektronikusan. A pedállal, amiben szénrétegek vannak, egyszerűen nem szabályozható finoman. Vagy lassan megy vagy hirtelen felgyorsul. Legyetek szívesek adjatok tippet, hogy mi lenne a legegyszerűbb megoldás erre. A motor kb. 70-100 W teljesítményű. Előre is nagyon szépen köszönöm a segítséget.
Sziasztok!
A fenti kérésben tudna valaki segítséget nyújtani? Előre is köszönöm szépen.
Kedves köbzoli!
Nagyon szépen köszönöm, ez tökéletes lesz a számomra. ![]() A hozzászólás módosítva: Szept 16, 2013
Kedves köbzoli!
Ezt is nagyon szépen köszönöm. ![]()
Szép napot!
Nem éppen elektronikai problémával fordulnék önökhöz.. Adott : Naumann 8014/40 -es varrógép minek szétesett a szálfeszítője.. esetleg volna valakinek rajz a szálfeszítőről ..??? Üdv Ákos
Szia! Holnap, ha időm engedi szétkapom és lefotózom összerakási sorrendben.
Köszönöm szépen örök hála érte!!!
Remélem össze is bírom rakni
Nagyon szépen köszönöm!! Örök hála érte!!!
![]() De ez szétszedési sorrend? A két spanung tányér az egymás mellet kell lennie addig oké a szálrugó ugye a nagy zeger utánn.... picit zavaros De próbálkozunk !! A hozzászólás módosítva: Okt 23, 2013
|
Bejelentkezés
Hirdetés |













