Fórum témák
» Több friss téma |
A rajz szerint igen. Valószínű az elektronika egy felfutó rámpát csinál, nem egyből max. fordulatra kapcsol. Nem egy szimpla triakos vezérlés, engem inkább szabályozott motorvezérlésre emlékeztet. Nem lehet javítani?
A rajz szerint valóban kapcsoló, csak nem értem, mi értelme van, ha szabályozni akarjuk a fordulatszámot? Van ott potméter is bőven, de nem látni, hogy lehet-e valamelyiket használat közben tekergetni. Bár aki varr, általában mindkét kezére szüksége van közben.
![]() A kezelőpanelen két gomb mellett van egy tolópoti és ezt jelzi a beültetési vázlaton is. Ez az R4-es 47 kOhm-os. Ez valami kötött funkciójú gép, pl. hímzőautomata?
A pedálban valóban két ellenállás lap van egymással szemben összefordítva közöttük szigetelés. Az alsó végeihez csatlakozik nyomó lapkával a két szál ami megy a szabályzóhoz. A pedál lapjával az ellenállás lapok felső végén nyomólapkás U alakú csúszka van mozgatva (természetesen függőlegesen, fentről lefelé) tehát ott van összekötve a két ellenás lapka. Mivel nem nagyon értem az elektronikának ezzel a pedál ellenállással való kapcsolatát az a kérdés, hogy ha nincs kontaktus vagy az nem folyamatos az ellenálláspályán akkor a motor elindulhat a főkapcsoló bekapcsolása után? A triakot kimértem és az jól működik azaz nem vezet át az A1-A2 között.
Köss a motor helyére izzót! Akkor mit művel? Esetleg vedd ki a triakot és próbalámpával ellenőrizd!
Az elektronikában is lehet hibás alkatrész. Nem bíznám műveleti erősítő kimenetére közvetlenül a triak vezérlését. Legalább 1 tranzisztort közbetennék. A hozzászólás módosítva: Jan 6, 2025
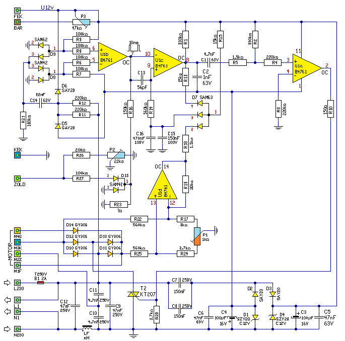
Már összeraktam a gépet, mert az elektronikai részét nem értem, hogy melyik része mit is csinál. A pedálban van két ellenállás pálya (lapka) ami a rajzon a három kezelőszerv paneljához csatlakozik. A potméter (R4 toló) az a sebesség előkiválasztó lenne a nyomógombok közül az egyik a tűhelyzet (tű fent/tű lent) a másik az egyes öltés/tűző öltés lenne. Már az is segítség volna, ha tudnám, hogy leválasztható e a kezelőszerves panel valamelyik kimenete, hogy ne legyen hatással a motor szabályzásra vagy a teljesítmény panel csatlakozásai közül melyik szálat lehet kikötni, hogy kizárásos alapon tudjak valamit ellenőrizni. A rajzon a "Dugvilla" sárga szála az ki van X-elve, hogy az mi lenne? Annyit sikerült eddig megtudnom a gép gazdájától, hogy a szervizben annyit mondtak erre a panelra, hogy nem jól tűri a jelenlegi szabvány feszültségét. A fennálló probléma az egy hosszabb állás utáni bekapcsolás után állt be, hogy megy a motor de sem a "sebesség előkiválasztó"-nak sem a pedálnak nincs ráhatása a motorra. Annyit figyeltem meg, hogy a motor (szerintem) nem teljes fordulattal forog a hangjából ítélve.
Minden segítséget és ötletet előre is köszönök.
JÚgy hozta a sors, hogy beszélni tudtam Gabi bácsival akit mi ITT (de szerintem mindenhol) mindannyian nagyra becsülünk a páratlan tudása és sok egyéb más emberi tulajdonsága miatt is. Hát volt olyan kedves és képek alapján visszarajzolta az egész elektronikát. ... hát én sírva fakadtam. Nem akarom a szavakat szaporítani a történtekről de számomra zseniálisan lett megoldva, hogy felismerhető legyen (számomra) a főáramköri tápellátás és a motornak a vezérlése. Két különálló panelen van megoldva a fő és vezérlő áramkör. Ez utóbbin vannak a sebesség tolópotméter és a tű fent/tű lent gombok és ide csatlakozik a pedál is. A hiba a főáramköri panelen volt ahol az áteresztő kondenzátoros tápellátás pufferei voltak kiszáradva ill. az egyik zárlatos volt a másik fele értéket mutatott méréskor. Így a C3-C4 kondenzátorokat kicserélve nagyobb feszültségtűrésűre (mert ez okozza a kondenzátorok halálát, hogy azok a régi hálózati feszültségszabványhoz lettek méretezve és a minőségük sem időtálló) és "low ESR"-re a tápfeszültségek azonnal helyreálltak és a gép előírásszerűen kezdett működni.
Még egyszer köszönet mindenért, hogy ez az egész ilyen formában napvilágot látott és segítségére lehet azoknak akik hasonló hibával találják magukat szembe. A hozzászólás módosítva: Jan 30, 2025
... többi részet.
A hozzászólás módosítva: Jan 30, 2025
Veritas famula varrógép hibaMa kaptam egy régi Veritas famula varrógépet, ami áram alatt magától működésbe lépett, csak a főkapcsolóval lehet leállítani. Folyamatosan meg, viszont ha a pedálból kihúzom a csatlakozót, akkor leáll. A pedálban két széntablettás kapcsolót egy ellenállást és egy kondenzátort látok.Segítségeteket kérem, hogy lehet a probléma?
Picit olvassál vissza, meg TUR a szó kereséshez...
Köszönet a kapcsolási rajzokért. A fenti kapcsolási rajz nagyban segített abban, hogy sikerült megjavítanom egy Veritas Famula 4891 varrógép - életjelet nem mutató - fordulatszabályozó elektronikáját. Javítás után oszcilloszkóppal megnéztem a jellemző pontok feszültség jelalakjait, amit a kapcsolási rajzon feltüntettem. Ezzel próbálok segíteni annak, aki a panel javításába fog bele. Felhívom a figyelmet, hogy a panelen a 230 V-os feszültség fázisa a gyengeáramú részeken is megjelenhet a hálózati dugó helyzetétől függően. Ezért hálózati leválasztó trafót kell alkalmazni mérés közben.
|
Bejelentkezés
Hirdetés |























