Fórum témák
» Több friss téma |
A söntön csak akkor fog feszültség esni, ha rajta áram folyik! Terhelés nélkül jó lehet az 1 mV, de terhelve kéne mérni!
22 V-ot nem fogsz mérni rajta sohasem. Ha elszállt az IC, akkor vagy kicsi a borda, vagy nem volt paszta alatta, vagy nem volt jól rácsavarozva. Akkor ne zárd rövidre, hanem terheld meg kb 1A árammal a kimenetet, és úgy vizsgáld. De ne hagy így órákig, csak pár másodpercre, míg megméred! Ha nagyon forró, hagyd kihűlni! A hozzászólás módosítva: Okt 8, 2013
Fogyasztónak egy hangszórót tettem a kimenetre. Maximum és minimum P2-nél is ugyanakkora 1,2mV esik a söntön. Gondoltam kicserélem egy 10kOhm-osra. Akkor Minimum P2-nél 0,91V, maximum P2-nél pedig 5,74V esik rajta. Ennél az ellenállásnál már használható az áramlimit, viszont mikor bebillen a T1, világít a LED, akkor egy elég érdekes jelenség van, mert ugyan esik ebben a pillanatban néhány tized Voltot a kimeneti feszültség, de nem ugrik le 1,5V-ra. Ha tovább tekerem P1-et,akkor folyamatosan csökken a feszültség. Korlátozás nélkül 13V-van a kimeneten, maximális áramkorláttal pedig 4,22V. Kipróbáltam, hogy rövidzárral a stab IC 1-es lábát a földre viszem, ekkor a feszültség leugrik arra az értékre, amire kellene.
Hello!
- Ki mondta, hogy ez ugrabugrál? Leszabályozza a feszültséget arra a feszültség értékre, ahol a terhelésen a beállított korlátozási áram folyik. Nem kapcsol ez sehova, analóg szabályozás ez. - Számomra cseppet perverz, hogy egy tápra hangszórót teszel terhelésnek. Mi ennek az oka? tönkre akarod vágni? üdv!
Leírás.
Ezen a linken található a kapcsolás leírása, ebben van benne, hogyhogy telítődik a T1, akkor T2 leszabályozza IC1-et, így a kimeneten nem lehet más, mint 1,5V. A hangszórónak mindegy,mert ennek elszakadt a membránja, a kapcsolásnak meg nem lesz baja, mert ott vannak betéve a diódák. Legalábbis ez lenne a szerepe, meg tettem még be a hangszóró elé, tekintettel arra, hogy induktív fogyasztó. Hirtelen ez volt kéznél, aminek nagy a fogyasztása.
Hello! Az, hogy mi van leírva/hogyan és azt Te miképp érted, egy más dolog. Én nem szoktam elolvasni mit írnak, tekintve, hogy tudom mi hogy működik. Le is írtam, és Te sem azt tapasztaltad, mint amit vártál. Akkor most hol itt a gond. Ez úgy működik, hogy ha beállítasz egy áramkorlát értéket, és azt a terheléssel eléred, csökkenni kezd a feszültség. Ha tovább növeled a terhelést, tovább csökken a feszültség. Ha eléri a kimenő feszültség az 1,2..1,5V értéket, és tovább növeled a terhelést, független attól, hogy eredetileg mondjuk 100mA korlátot állítottál be, nőni fog az áram az IC végáramáig. Vagy is 1,5A-ig, ha az IC hővédelme nem szól bele, és nem csökkenti a végáramot. Ez így működik, és nem másképp..
Egy tápegység próbához vagy különböző értékű terhelő ellenállások kellenek, vagy egy tolóellenállás, vagy tranyós műterhelés. Meghatározatlan paraméterű eszközökkel, (motor-lámpa-hangszóró) csak a félrevezetésedet segíti elő. üdv!
Készítettem egy kis vázlatot. Nagyjából ugyan az a logika, viszont ebben az esetben ténylegesen lecsökkentené a feszültséget 1,5V-ra. A kérdés már csak az, hogy jó-e a gondolatmenetem?
Nagyon nem! Ha megnézed az eredeti rajzot, ott a sönt ellenálláson eső feszültség vezérli (nyitja) T1-et. Nálad nem.
Ezen kívül az IC felé csak a 100 ohmos potin át tud áram folyni, mert a 10 kohm nagyon nagy. Viszont még a 100 ohmon is már 100 mA is 10V-ot ejt, nem marad feszültség a kimenetre. Vagyis már a feszültség szabálytós rész is ellehetetlenítetted ezzel! Alapvető dolgokat kéne előbb helyre tenni, megérteni (ohm törvény, tranzisztor működése), és majd azután ráérsz új áramkört tervezni!
Helló
PC tápról a 12Vot szeretném valamiképp szabályozni, ha valaki tud egy jó kapcsolást ahol nincs nagy veszteség (tehát jo lenne ha a kb 12V megmadna) jelentkezzen!!
Sziasztok!
Elkészítettem az alábbi kapcsolást LM317T-vel( a zárójelben lévő értékekkel is). A bemenő feszültség 24V. Mindkét esetben az a probléma, hogy terheletlen állapotban a kimeneti feszültség kb 4V-os tartományban ugrál, illetve, hogy a potmétert már középállásba tekerve is megjelenik a maximális kimenő feszültség. Amennyiben izzót kötök a kimenetre, tökéletesen működik. Kérdésem, hogy ez normális működés, vagy pedig valami hibára utal? Legfőképp azért furcsa a dolog, mert ugyanebben a kapcsolásban egy LM350-es IC terheletlenül is jól működik.
Szia!
Válassz kisebb értékű ellenállás-párost. Bővebben: Link
Azóta próbáltam 180Ohm - 2,5K párossal is, ugyanaz a jelenség. Ennél kisebb értéket sehol sem láttam már. Ahogy írtam is LM350-es IC-vel tökéletes, és 317-el is jól működik terhelés alatt, szóval nem hinném, hogy az ellenállás párral lenne baj.
Rendben. Ötleteket kaphatnék, hogy mivel próbáljam?!
Elég sok variációval kipróbáltam, tettem be helikális trimmert is, de nem változik semmi. Esetleg érdekelne a jelenség magyarázata is! Mi a baj az ellenállásokkal, és az miért hat így a kimeneti feszültségre?
Bővebben: Link A kimenetre 100µF-os kondi kell.
Köszönöm! Megpróbálom majd ezt a kapcsolást. Azért a jelenség magyarázata még mindig érdekelne!
A jelenség neve: gerjedés. Sikerült alkotni egy oszcillátort az IC-ben levő erősítő, a kimeneti kondi, és az oda vezető vezeték induktivitásából.
Hali!
Tegyél egy 100nF-os kondit a bemetére is az elkó mellé.
Nem kell ötletelni, manapság két kattintásra van a gyári kapcsolás, sok millio példányban megépitve, s többnyire mind müködik. Legalább 2 tucattal épitettem én is, eddig baj nélkül. Azokon a rajzokon a te R1-es ellenállód 240 ohm. Halvány fogalmam sincs miért 10kOhm nálad.
Stb. szoval ne ötletelj, hanem épitsd meg azt amit mások ajánlanak. Kár ilyen primitiv áramkörökkel ennyit kisérletezni és ráadásul teljesen indokolatlanul.
_vl_ : Kösöznöm a választ!
Glitter: Van 100n-os kondi a bemeneten. Köszönöm! Massawa: A gyári kapcsolást is megépítettem(100nF, 10uF, 240Ohm, 5K pot). Ugyan az a bajom vele. Nálam azért 10K, mert egy 100K-s többfordulatos potim volt otthon, amit használni szerettem volna. És ehhez az értékhez képlet alapján 10K ellenállás kellett. Kérlek ne kérd, hogy ne ötleteljek mert hol máshol kezdje az ember a problémák megértését, ha nem egy egyszerű áramkörben. Köszönöm! Egy szó, mint 100; hétvégén megépítem vicsys által ajánlott rajzot.
Egy szo mint száz. Az LM csak azokkal a kis ellenállásokkal képes hibátlanul müködni. (azok illeszkednek a belsökhöz. Nézd meg rendesen az adatlapot.
Ha még sem stabil, akkor valahol baj van a huzalozással vagy a földdel. Azt kell átnézni. Ezen nincs mit nagyon spekulálni. Nézd meg mégegyszer, hogy minden ugy van-e bekötve ahogy kell. Esetleg a kimenetre rakj párhuzamosan 1-2 kOhmos ellenállást terhelésnek. Ha még akkor is baj van, akkor ott más baj van. Mást aligha lehet elmondani egy 5-8 alkatrészes kapcsolásról. A hozzászólás módosítva: Nov 11, 2013
Valószínűleg ami nincs feltüntetve a kapcsolási rajzon (pl. vonalvezetés, vastagságok, távolságok), az lesz a gond.
Sajnos "mégsem stabil". És nem azon spekuláltam igazán, hogy mi lehet az ok, hanem, hogy ha már ugrál a kimeneti feszültség, akkor valójában mi történik az áramkörben. Az adatlapot harmadjára is átnyálaztam, és az ellenállás értékekre nem találtam határértéket, csak annyit hogy a beállító áram tipikusan 50uA, maximum 100uA lehet, amit igazából (elvileg) mindegy, hogy milyen ellenállásokkal érünk el. De már nem is számít. Akkor lesz értelme újra beszélni róla, ha megépítettem a másik kapcsolást, és még mindig rossz.
Köszönöm a segítségedet!
Hello! Nem a beállító áram a lényeg hanem az, hogy az IC-nek elő van írva egy minimális kimeneti terhelés. Azért tesznek bele épp 240ohm-ot, mert azon üzemszerűen mindig a belső referencia feszültség van, az 1,25V. Így ezen az ellenálláson konstans 5,2mA áram folyik. Ez biztosítja a terhelőáramot. Ha a kimenetet tereled (teszel rá terhelést), akkor az áram a kimenőfeszültségtől függően változik. A minimális terhelés pedig azért szükséges, mert a belső áramkörök ebből táplálkoznak. Ha nincs meg, nincs miből működjön az IC. üdv!
Értem, köszönöm! Akkor valószínűleg tényleg gerjedés lehet, hisz, ahogyan írtam, a 240Ohm/5KOhm kombinációnál is marad a kimeneti feszültség ugrálás.
Hali!
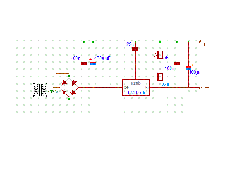
Éppen most van nekem is az asztalomon ilyen táp, csak éppen 337-es és TO 3-as tokban, tehát jobban terhelhető. Önmagában használom, kerülő tranzisztor nélkül. Ha az alapkapcsolást megépíted, működni kell szigorúan. Na viszont engem az egyik gyártmány megviccelt, hasonló dolgokat csinált. A kimeneten egy állandó 560 ohmos ellenállás,de nem ment fel 24 V fölé, néha ingadozott a feszültség, valamint rövidzárban leült olyan 300-400 mA körüli értékre. Akkor egy másik gyártmánnyal próbáltam, az van ráírva a legvégére hogy "steel" ezzel viszont ragyogóan működik a leírtak szerint, 1,5 - 37V között és rövidzárban 1,5 A fölé is ment és tartotta.Most építek is neki dobozt. A szabályozást úgy változtattam a gyári rajzhoz képest, hogy a poti csúszkája a feszültségosztó, ezáltal a szabályozó feszültség árama a szabályozástól nagyjából független. Nekem ragyogóan működik. Hajszál pontosan így néz ki a kapcsolásom;
Köszönöm! Lehet, hogy tényleg a gyártmánnyal van a baj. Ha elkészül az új kapcsolás minden kiderül.
No, végre volt időm foglalkozni a tápegységemmel. A baj pedig nem volt más, mint hogy sok volt neki a puffer kondenzátor. 2db 2200µF volt a 317-es előtt. Amint kiforrasztottam az egyiket a kimeneti feszültség ugrálása megszűnt. Most már terheletlenül is egyenletes a kimeneti feszültség.
Hali!
Az nem lehet hogy sok volt, nekem 10000 mikrós van rajta, inkább az egyik kondenzátorod hibás volt. A kimenetre viszont tegyél egy 20-30mA-es terhelést, mert nem tud rendesen szabályozni különben. Üdv.: Glitter
Pedig nagyon úgy tűnik, hogy azzal volt. Miután elolvastam a hozzászólásodat újra variáltam kicsit a kondenzátorokkal. Azt tettem bele vissza, amelyiket kivettem előzőleg, és az került ki, amelyik benne volt. Ebben az esetben is tudta pontosan tartani a kimenő feszt, tehát nem volt rossz a kondenzátor, amit elsőnek kivettem. Ezután visszaraktam mellé a másikat, és bizony, amikor mindkettő benne van, akkor a kimeneti feszültség fél voltnyiakat ugrál.
A kimeneten még nincs terhelés, de azért teszek bele valamit (igaz így is halálpontosan szabályoz).
Hát ez érdekes, ilyent én még nem tapasztaltam sose hogy ha sok a pufferkondi az galibát csinál.
|
Bejelentkezés
Hirdetés |












