Fórum témák
» Több friss téma |
Lehet, de nem vagyok biztos abban, hogy dinamikus mikrofont mutattál. Ha csak 10 - 30 mV -ot kell erősíteni, kisebb igények esetén, ha megelégszel 40 - 50 dB jel/zaj viszonnyal, a 4558 is megfelel. Minden normális keverő mikrofon bemenetén mikrofon trafó van. Utánna már vidáman lehet erősíteni.
Igaz nem derült ki, de gondoltam építeni akarsz mikrofon erősítőt. Dinamikus mikrofon esetén az első fokozat nagyon kritikus, már ha nem játszásiból építed.
Gondolom a mikrofon trafóval ellátott keverők azért nem alsókategória. Beszédet kell hangosítani. Igen építeni szeretnék. Még kezdő szintüt szeretnék, aztán majd ahogy tudok roházok én be rendes zenekari keverőre(ami kimerül egy behringer alsóbb osztályaiban) Amíg nincsenek igények komolyabbra, addig ezzel ellenék.
Szia!
Trafó nélkül is lehet jó bemenetet csinálni: Bővebben: Link Ez után mehet az EQ és kész. Üdv: Gábor
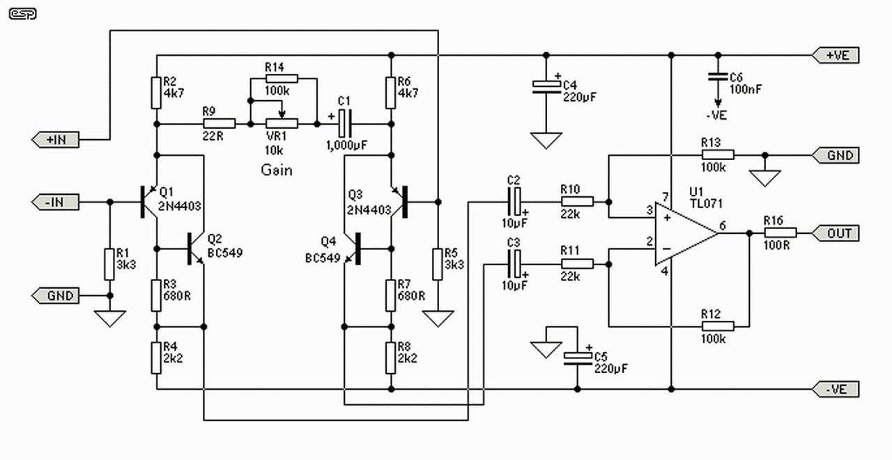
Erről van szó. Nagyon szépen köszönöm szépen tervezem is meg a panelt. Kérdésem annyi lenne, hogy a 100 ohm az kell a kimenetre ha jön még az eq? Másik kérdésem pedig a P1 az a gain potméter lenne?
A hozzászólás módosítva: Okt 18, 2013
Sziasztok!
Van egy kamerarendszer aminek az egyik csatornájához tartozik hang. Van hozzá egy mikrofon egy kis előerősítővel, viszont elég halk a hang. Nem szeretnék külön építeni egy másikat ezért arra gondoltam, hogy valahogy állítani kellene az erősítésen (már ha lehetséges). Mellékelve csatolom az előerősítő fényképét (sajnos ennél jobbat nem tud a fényképezőm). Segítségeteket előre is köszönöm!
Szia!
A leírás szerint a 100 ohm a kimeneti kapacitív terhelés miatti stabilitás miatt kell. Szerintem ne hagyd ki. A P1 nem az erősítés hanem a lehető legjobb közösmódusú elnyomás beállítására van. A szint szabályzást a kimenetre kötött potméterrel tudod a legegyszerűbben megoldani. Üdv: Gábor
Sziasztok!
A BEAG MD 14N mikrofonhoz milyen előerősítőt érdemes építeni, amivel jól szól? Maga a háza tartalmaz valamilyen erősítőt? Ha igen, milyen tápot igényel? Lehetőleg tranzisztorosat építenék, mert nem áll rendelkezésre a csőhöz szükséges anódfeszültség, valamint trafót se szeretnék készíteni. A válaszokat előre is köszönöm. A hozzászólás módosítva: Nov 16, 2013
A mikrofon csak egy dinamikus mikrofon kapszula. Leginkább egy mikrofon trafó kell hozzá, és utánna már nem nehéz erősíteni a jelet.
Sziasztok,
Elektret mikrofonhoz szeretnék előerősítőt csinálni, mellékeltem a rajzot ami eddig készült, a rajzhoz képest ezek változtak: R1 2.2K, R5 100K trimmer. Raspberry pi-hez egy audio boardon keresztül lenne a mikrofon kimenete bekötve (line-inre), az audio board line-inről kap pc hangjelet akkor kiválóan müködik szépen szól, semmi zaj, viszont a mikrofon az valami elképesztő zajos, és ha nagyon nagyon közel beszélek akkor valamit hallani de totál erős morajlás van, több mikrofonnal is próbáltam ugyanaz a jelenség. Elsőre próbapanelen raktam össze (dugdosós) majd miután ott is * volt lett belőle nyákos próbapanel forrasztással, eredmény ugynaz. 5-ról van táplálva amit a pítől kap, lehet ez is a baj forrása, nem tudom hogy kellene leszűrni a tápot, bár próbáltam 9v-os elemről járatni akkor meg kattogás hallatszott. Mit javasoltok mivel próbálkozzak? Átolvastam a fórumot de ezerféle bonyolultabbnál bonyolultabb kapcsolás van amit nem tudok egyenként kipróbálni, a neten szép számmal van lm358-as kapcsolás ami másoknál működik, azt tudom hogy a kapcsolás szerint most max 100x-os lehet az erősítés ami kevés lehet, de amig a zajt nem szüntetem meg addig még egy erősítő fokozatot nem teszek bele. Szkópom nincs, ilyen jellegű méréseket nem tudok végezni, esetleg ha valahol tudtok kapható kompakt működő erősítő modult elektret mikrofonhoz itthon akkor ne tartsátok magatokban az információt Segítségeteket előre is köszönöm.(A legjobb az lenne ha 3.3v-ről mehetne a cucc mert az audio board az 3.3-as, elvileg az lm358-nak ez is megfelelne) A hozzászólás módosítva: Dec 11, 2013
Szia! Tudom elég régi hozzászólásod, de végül te melyik kapcsolást építetted meg ami bevált?
Előre is köszi. B
Inkább legyen ez a kapcsolás.
Nekem bevált, bár én 5V-ról működtettem, de semmi zaja nem volt.
Sziasztok!
Szeretnék egy mikrofon előfokot építeni. A legjobb hangminőség a cél amit műveleti erősítőből ki lehet hozni. Tudtok valamit ajánlani?
Szia!
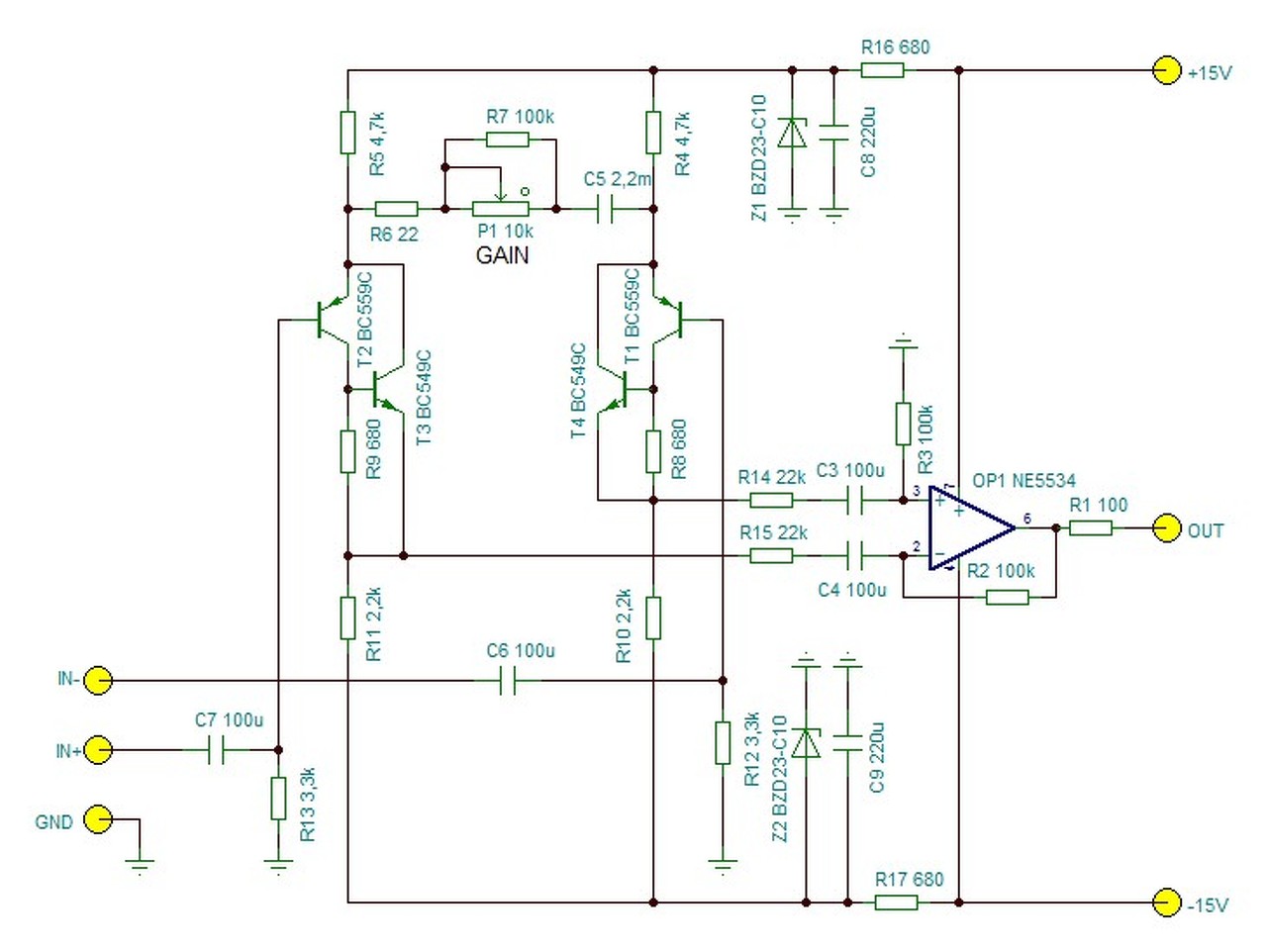
Nekem ez van megépítve, jó és kicsi a zaja. Összehasonlítottuk egy 16 csatornás Soundcraft Spirit mixerrel, annak csak az előfokát használva, ennek kisebb a zaja. Az IC előtt van még egy kiszajú diff. erősítő, ezáltal jobb lett a jel/zaj viszony. Érdemes a bemeneti fokozat tranzisztorait párba, és zajra válogatni.
Jónak tűnik, lehet meg is csinálom. Még azon gondolkozok ,hogy egy kapcsolható fantomtápot hogyan lehetne bele építeni. Esetleg ha van nyákterved hozzá elkérném azt is.
Nyáktervem nincs, ez még a tusrajzolós korszakban készült, jópár éve...
Fantom tápra rengeteg rajzot lehet találni a neten, ez például lágyindítós, egész jónak tűnik: Fantom táp
Üdv.
A mellékelt kapcsolást át lehet alakítani asszimetrikus kimenetűvé?
Szia!
Persze, hagyd ki az IC2b-t- Egyébként van aszimmetrikus kimenete: unbalanced output (con2). A hozzászólás módosítva: Szept 14, 2014
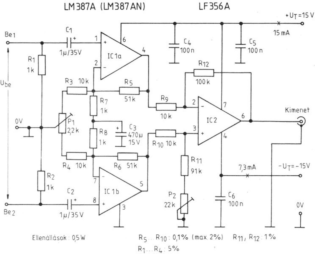
A mellékelt rajzokból melyik lenne a legjobb választás a legkisebb zaj szempontjából? Az LM387 és LF356-tal felépített előerősítőről nem tudja valaki véletlenül, hogy melyik Rádiótechnikából való?
Hello!
Zaj szempontjából a bal oldali (mic preamp kapcs.jpg) a legjobb választás.
Sziasztok!
Mikrofon előerősítőt szeretnék építeni, mert a jelenlegi elektret mikrofonom (500ft-os talpas genius) nagyon halk. Átolvastam ezt a topikot de igazából csak összezavarodtam. Ezt találtam: Nagyérzékenységű mikrofon PC hangkártyához Ez működik, eleget erősít, nem terhelné nagyon a hangkártyát? Valamint ha kapcsolni is szeretném a mikrofont (ki/be), akkor elég a mikrofonhoz egy kapcsoló? Vagy jobb volna valami USB-re (+5V) köthetőt keresnem, mint ez? Köszönöm a segítséget, Péter
Hello!
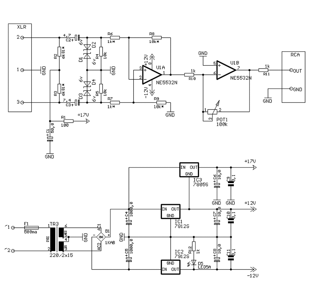
Megépítettem, nagyon jó,szimmetrikus mikrofonhoz tökéletes, alig-alig van csak zaj. Az R9, R14 ellenállást és a VR1 potmétert nyugodtan ki lehet hagyni, hogy csak a C1 kondenzátor maradjon.
Én ezt használom már nagyon régen a hangfelvételeimhez.
Jó, kicsi a zaja, szépen szól.
Sziasztok! Elkészítettem a mellékelt mikrofon előfokot, és nem tudom miért, de mikor a kimeneten a potit elkezdem tekerni(volum) akkor nagyon csúnya búgó hangot ad az erősítő bemenetelére. Stabil 12V tápja van, és emiatt nem értem meg honnan van a búgás. Tina szerint jó a rajz. Próbálkozzam zéneres megoldással?
Szia! Nem jó az illesztés a két fokozat között, az R8 pedig egyenes rejtély a számomra. Keress másik rajzot!
Ezen kellene valamit alakítani. Ez már elvan készítve stb. Az r8 csak azért van ott, hogy töltse fel a kondit, gondolom ilyenkor már nem lenne rá szükség ha így írod.
Táp, árnyékolás, bármi lehet, de maga a terv sem jó. Milyen mikrofont szeretnél elékötni?
|
Bejelentkezés
Hirdetés |






Segítségeteket előre is köszönöm.












