Fórum témák
» Több friss téma |
Sziasztok!
Van ez a Hunflex befecskendezési idő módosító. Bővebben: Link Megoldható olcsón, egyszerüen? Esetleg kapcsolási rajz? Ötleteket várok. Előre is köszönöm! HASZNÁLJÁTOK MÁR AZT A NYOMORÉK URL GOMBOT!! --miért kell mindig javítgatnom a linkeket?! vicsys
A közbekiabálónak:Azért kell javítgatnod,mert ez a dolgod.Mondjál fel,utána nem kellesz
nem nagyon akarok offolni ebben atémában, de szerintem ezt nem kellett volna irnod....
Idézet: „Azért kell javítgatnod,mert ez a dolgod”
Á a képen pont lényeg nem látszik. Milyen IC van benne ott a kábelek alatt?
Sajna azt én sem tudom. Így találtam a neten.
"sima" időzítő lehet? hogy lehetne megoldani. Kap egy jelet, nyit, vár, és zár.
A végére tettem egy smile-t.Tehát vicceltem.Szerencsétlen
Diffi egy órája jelenkezett fel,honnan tudná mi hogy van. Jómagam se tudom.Vicsyst meg ismerem,ő a nyírmeggyesi basszusgitáros
Ha ugy lett volnalefotózva h ne legyen teljesen takarásban akkormeg a szám lenne lecsiszolva
Szevasztok, alapból úgy működhet, hogy az impulzus megjelenésekor azonnal nyit (vagyis akkor "átlátszó" az áramkör), de amikor eljön az impulzus lefutó éle azt nem engedi, hanem kitartja még egy pár (tized) ms-mal. De ezt még finomítják, ahogy irta, a fordulaszám függvényében. Az alapgép még egyszerűen megvalósítható egy "különleges" monoflop áramkörrel...
Édes kis barátom propower!
Ezt olvasd már el ha lesz 1 pici időd: szabalyzat#XXVI Idézet: „Vicsyst meg ismerem,ő a nyírmeggyesi basszusgitáros” Hát én nem tudom te kikkel barátkozol, de ne vezesd félre az itt lévő fórumozókat! Még véletlenül sem járok Nyírmeggyes közelébe... Semmi közöm a basszgitárhoz. Idézet: „Azért kell javítgatnod,mert ez a dolgod.” A munkámba beletartozik a bannolás is... Idézet: „...honnan tudná mi hogy van.” Erre csak azt tudom mondani: Olvasni, olvasni, olvasni!!! Volna esetleg vmi kapcs. rajz "monoflop áramkörre" Ami tudná ezt a nyitást és kitartást. És a kitartási idő állítást. Köszönöm.
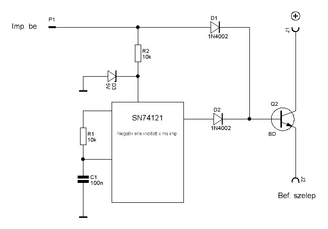
Nagy vonalakban igy képzeltem el...A 74121 környezetét sajna nem tudom szimulálni, nincs az alkatrész választékban, de ott az adatlap, az alapján ki lehet bogarászni...
Az IC A1-es és a B bemenetére: H szint, a trigger bemenet az A2 lesz. Az impulzus Q-n jelenik meg. Az RC-tag értékét a t=0,7*R*C alapján határozhatjuk meg. R helyett nyilván egy potit, ahol az időt állíthatjuk (az RC tag kapcsolását amúgy rosszul rajzoltam, úgy kell, ahogy az adatlapon irják). Ám lehet egy hibája a módszernek, mert a vezérlés által adott lefutó él után indul a monoflop impulzusa, de mennyivel??? Lesz a nyitási impulzusban egy kis gödör,amit egy kondival ki lehetne simítani. Szükséges értékét szkóppal figyelhetjük meg.
Volna pár, (számomra) nem világos pont a projectben....
Ki, mért kisérletezget ezzel? 1. a technika "hogyanja", tanulásért, érdekesség, "megtudom e csinálni", stb. 2. üzemanyag spórolás, tuning, stb. vagy mittomén... Az 1-et megértem, (hajrá), a 2-vel viszont kétségeim vannak Pl: - ha tovább tartjuk nyitva az injectort, (mennyivel?) akkor több üa. fogy. Ha pl. E95=290Ft, E85=210Ft, egyharmad idő kitolással, ugyanott vagyunk. (a "gyártó" szerint, "csak" 20%-os a többletfogyasztás) 290 vs. 252+a cucc... mikor térül meg? -egyik, a témával foglalkozó, (véletlen a forgalmazó) oldalon van: E85 oktánszáma:105 Akkor miért "E85" És akkor mivan ha 105? Essek hasra, mert jobb a kompressziótürőképessége? Attól nem megy jobban, hacsak, le nem gyalultatok a hengerfejből. ..de onnan nincs vissza! Ez (is)mókusvakítás!(Oktánszám by Wiki) ..hogy tovább már ne is soroljam. Szerintetek?
Hi aflmor, remélem időközben rájöttél hogy milyen összefüggés van az E85, és a 105-ös oktánszám között, az ég világon semmi
, ugyanis a 85-ös szám 85% etanol, és 15% benzinre utal, utóbbi a hideginditás miatt szükséges. Muszáj tovább nyitvatartani az injektor fejet, mert több etanol szükséges a "tökéletes" égéshez. 105-ös kompresszió azért megteszi a hatását, alacsonyabb fordulatszámon nyomatékos lesz a moci. Az előgyújtást nagyobbra lehet venni, az oktánszám miatt, ettől lesz nyomatékosabb a moci. Persze az injektoros kompúteres kocsiknál nem kell állítani az előgyújtáson, mert önmagát állítja, de a régi kocsiknál, ahol még röpsúlyos gyújtás szabályzás van, ott viszont nagyobb előgyújtást kell állítani, hogy normálisan menjen a járgány. Egyébként a porlasztós kocsikban csak a benzin fúvókát kell kicserélni nagyobbra és mehet is bele az etanol . Csak sajnos a gumi alkatrészek(pl. AC membrán) nembírják, mert sajnos roncsolja az etanol .
Szerintem 1szerűen meg lehet oldani komoly kütyök helyett.
pl. egy kisebb/nagyobb értékű ellenállást kell berakni a motorhőfok jeladónak. Ezáltal az equ azt hiszi hogy hidegebb a motor és ezért dúsít.
Sziasztok! A kérdés felvetésében valszeg egy "powerbox"-ról van szó, motor fordulat fügvényében kellene a befecs.nyitvatartását növelni. Sokkal inkább valami terhelésarányos jelet javasolnék,mert fölösleges alapjáraton ill terhelés nékül dúsítani nyiván teljesítmény növelés céljából.A motor höm.jeladó NTC ell.áll. és minden üzemmódban igen hatékony ha növelem-dúsít.Inkább a szívócső depresszió vagy légtömeg mérő jelét kellene figyelembe venni attól függően milyen rendszerrel állunk szembe. Sok sikert!üdv. barany.
A lambdaszonda babrálása nagyban növeli annak a veszélyét, hogy a katalizátor megnyekken, illetve maga a szonda is tönkremehet, szétéghet. Normál utcai motorokon 5-10%-ot szoktunk húzni, ennél többet a tartós üzem melletti károsodás elkerülése érdekében nem is nagyon érdemes, sokszor nem is nagyon lehet, de általában nem a szondánál szokás beavatkozni.
Vagy a hőfokjeladó karakterisztikáját toljuk, vagy a szívócső-vákuum jeladójáét, ahogy barany165 írta. Mindkettőt lehet terhelésfüggően csinálni, de a vákuumszenzorra gyorsabban reagál a motorvezérlő, így sokkal finomabb, precízebb hangolás lehetséges (a hatás leginkább gyorsításkor érzékelhető). Ráadásul, az alig, de eléggé eltolt szenzorjelet a vezérlés egyszerűen nagyobb terhelésnek értelmezi, míg az oda-vissza repkedő hőfokjel (észlelhető változáshoz 20 °C elcsalása is szükséges lehet) komolyabb vezérlésnél könnyen egy unszimpatikus hibakód megjelenéséhez vezethet. Szekvenciális befecskendezésnél (a teljes adag több részletben jut a szívócsőbe, az egyes részek között újraértékelődik a lamda, MAP stb. szenzorok jele, szükség esetén módosul a következő részlet mennyisége) már a profi tuningosok sem ajánlják a befecskendezési idők szelep előtti módosítgatását, sokkal célravezetőbb és biztonságosabb a chip-tuning, módosított üzemi karakterisztika bevitele a vezérlésbe.
Jaja, ez igaz, sőt! Ha nem vagyunk jó autószerelők, azt mondom, nem nyúljunk bele.
Hát, van buktató a dologban rendesen... Észrevétlenül több tízezres kárt lehet okozni a gépben, aztán meg jöhet a
Sziasztok!
Egy olyan kapcsolóra vagy szabályzóra lenne nekem szükségem ami egy Led-nyi feszűltség hatására szétkapcsol egy 12V-os áramkört, majd ha megszűnik a fesz. akkor összezárja újra.
Hello!
Eddig ez egy tranyó, meg egy relé. De ezért új topikot nyitni? :no: üdv! proli007
mondjuk egy relé bekötve egy npn tranyó kollektorkörébe, a tranyó meg egy ellenálaton keresztül figyeli a feszt. az áramkört pedig mondjuk a relé bontóérintkezőire kötöd
CD4016 vagy CD4066 ic. 4 db. 2 lábú bilaterális kapcsoló van bennük. Ha tápot kap az ic, akkor az adott kapcsoló 3. vezérlőlábára adott feszültségre bekapcsol, ha nem kap feszt, kikapcsol. Tapasztalatom szerint ha az ic tápellátása megszűnik, akkor a kapcsolók zárt állapotba kerülnek. Pontos terhelési adatok az adatlapban. A vezérlőlábak elé ha raksz egy NOT kaput, akkor fordítva fognak működni a kapcsolók.
Milyen Led-nyi fesz hatására?
1., infra ( 1,1 volt ) 2., piros ( 1,8 ....) 3., zöld ( 2,...) 4., kék ( 3,5...) A leden akarsz "érzékelni", vagy hogyan? skiccet tegyél fel.
Tehát ezt én úgy képzeltem el, hogy végül is én egy befecskendező szelepet szeretnék szabályozni úgy, hogy csinálok egy 10led-ből álló lambda monitort, ami hogy ha dús keveréket mutat, tehát a 9. led világít akkor ez a kapcsoló is erre a ledre kötve feszt. kap és ezáltal szakítsa meg a befecskendező szelep 12V-os áramkörét.
Az odáig oké, de hol a led? Anódja a + tápon, vagy katódja a (-) tápon.... nem mindegy a rácsatlakozás szempontjából.
Itt a kapcsolási rajza a lambda monitornak. A 9-10-es led-ről venném le a vezérlő feszt.
|
Bejelentkezés
Hirdetés |




--miért kell mindig javítgatnom a linkeket?! vicsys 

Attól nem megy jobban, hacsak, le nem gyalultatok a hengerfejből. ..de onnan nincs vissza! Ez (is)mókusvakítás!
. Csak sajnos a gumi alkatrészek(pl. AC membrán) nembírják, mert sajnos roncsolja az etanol
.




